Fórum témák

» Több friss téma
Fórum » Autórádió (fejegység) problémák, kérdések, válaszok
Lapozás: OK   28 / 217
(#) akos70 válasza KMarci hozzászólására (») Aug 10, 2009 /
 
Melyik?
(#) titi válasza KMarci hozzászólására (») Aug 10, 2009 /
 
Na pont ezért kérdeztem, mert gondoltam, hogy csak egy helyen tápláltad meg.
Az autórádiók általában két szálon kapnak tápot, az egyiket közvetlen 12V-ra szokás kötni, a másikat pedig gyújtáskapcsolón keresztül. Ha bármelyik hiányzik nem fog menni.
De hogy melyikre kell még táp, azt ne találgatással állapítsd meg, nézz rajzot hozzá.
(#) KMarci válasza akos70 hozzászólására (») Aug 10, 2009 /
 
Én úgy érzem, hogy az image35ön az alsó, és te?

Egyébként nézegettem vaterán, csak senki sem írja oda, hogy van-e rajta CD tár vagy aux bemenet, nekem pedig az lenne a lényeg. Csak egy erősítőt akartam csinálni,
TDA7384IC-t tudok venni 1500ért, csak apámnak rádió is kéne és így pont jó lett volna, hogy ezen van CD tár bemenet.
(#) KMarci válasza titi hozzászólására (») Aug 10, 2009 /
 
Egy régebbi hozzászólásomban írtam is, hogy egy szálon táplálom, de gyanakszom, hogy többön kéne, csak nem tudom melyiken.

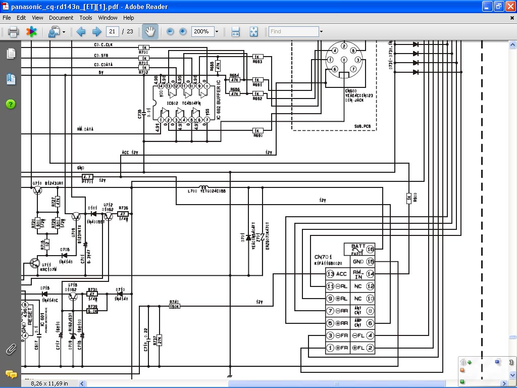
Akkor a rajzod szerint, ha az az akkor 2 test és 2 Vbat érintkező van, az "A+" és a "?" mik lehetnek?
?=NC?
(#) titi válasza KMarci hozzászólására (») Aug 10, 2009 /
 
Milyen rajzom szerint?
(#) KMarci hozzászólása Aug 10, 2009 /
 
Egyébként a 12-13-14 lábnál megfigyeltem, hogy egy fólia darabon vannak, de mindentől elszigetelve, tehát NC-k. A rajzon pedig, ami a leginkább ennek tűnt nem így van.
(#) KMarci válasza titi hozzászólására (») Aug 10, 2009 /
 
Bocsi, bekavarodtam, ákosnak szántam, mert ő küldött 3 féle rajzot.
(#) titi válasza KMarci hozzászólására (») Aug 10, 2009 /
 
Ahogy nézem azokat a rajzokat, és a te képedet a panelról, szerintem egyik bekötés se egyezik.
Próbáltam kiokoskodni, de nem egyértelmű, találgatni pedig nem szeretnék.
(#) akos70 válasza KMarci hozzászólására (») Aug 10, 2009 /
 
A 35 annyibol esélyesebb, hogy a lábak száma stimmel. Az A+ a gyujtás. Probáld a rajz alapján leellenörizni, hogy ez-e az övé. Ne vedd biztosra, de talán valami támpontot adhat.
(#) akos70 válasza titi hozzászólására (») Aug 10, 2009 /
 
Nekem is gyanus, hogy egyik sem az övé...
(#) akos70 válasza KMarci hozzászólására (») Aug 10, 2009 /
 
Odasüss!Bővebben: Link
(#) KMarci válasza akos70 hozzászólására (») Aug 10, 2009 /
 
Hoppáhoppá már csak a lábkiosztása nincs meg, de mindjárt kész vagyok a kitalálásával, egy pillanat és teszem fel.

Na itt is van:

névtelen.JPG
    
(#) titi válasza KMarci hozzászólására (») Aug 10, 2009 /
 
Szerintem a 15 nem NC.
(#) KMarci válasza titi hozzászólására (») Aug 11, 2009 /
 
Bemegy a panelra de egy átkötés gyárilag hiányzik és onnan nem megy tovább.
(#) titi válasza KMarci hozzászólására (») Aug 11, 2009 /
 
Találtam valamit...
(#) Kranitz87 hozzászólása Aug 11, 2009 /
 
Szevasztok!

Még a #487981 számú hozzászólásban felvetettem egy problémát egy autó antennáról, nem írom be mégegyszer mert elég hosszú. Van valaki akinek konkrét tippjei lennének, amit még érdemes lenne kipróbálni a vétel javítására?
Pl ha egy ablak keretbe elfűzött dróttal próbálkoznánk, akkor annak hogy lehetne valami tudományosabb módszerrel megállapítani a hosszát?
Illetve az 1 db forrasztott toldás az antenna vezetéken ronthat-e annyit a vételen, hogy érdemes lenne átfűzni a coaxot?

Köszi előre is!
(#) KMarci válasza titi hozzászólására (») Aug 11, 2009 /
 
Fú hallod, király vagy!
Ezek szerint az én rajzom szerinti 15. lába lenne a remote, ha tudná a gép.
Acc-re is adjam ugyanazt a 12V-ot?
A 8as és a 6os mi akarna lenni?

Baszki elinduuuult!!!
Megőrülök örömömben
2 napja egyfolytában ezzel foglalkozok azzal a tudattal, hogy átvertek és mégsem annyira. Remélem a végfok is jó benne, mert valami azért csak elhúzta azt a 15 amperes biztit.
Majd veszek hozzá kábelkorbácsot meg biztit a héten és ki is próbálom.

Itt a HE-n a legsegítőkészebbek vastagon az emberek úgy tapasztalom.

Nagyon köszönök minden segítséget, szuperek vagytok
(#) omega96 válasza maister87 hozzászólására (») Aug 11, 2009 /
 
Szia!

Azért inaktív mert nincs benne gps.
Ha azt szeretnéd, hogy működjön, akkor venned kell egy gps box-ot hozzá.
(#) omega96 hozzászólása Aug 11, 2009 /
 
Sziasztok!

Szeretnék segítséget kérni töletek a következő probléma megoldásához.

Van egy autórádió, dvd, tv, gps, stb. készülékem.
a tipusa WS-133G.

Link http://www.wolfsat.de/product_info.php?products_id=231

A problémám az vele, hogy az alapzaja eléggé zavaró (hangos)
Nem a motor okozza, mert álló motornál is megvan.
Lehet ezt valahogy csökkenteni?

A másik problémám vele a menüje.
Mellékelek egy képet róla.

Biztos értitek mi a bajom vele.
Lehet ezt módosítani valami szebbre?




(#) Szendrei István válasza KMarci hozzászólására (») Aug 11, 2009 /
 
Hali! Az végfok IC 4. lába a St-by.És van még egy mute láb is,a 22.Ezek a procin keresztül vezérelhetők.És,ha egyik csatorna sem szól,mindenképpen valamilyen "közös" hibára kell gyanakodni.Sajna,az összes tranyót nem lehet kimérni,beépítve még annyira sem.( a mute is valószínűleg egy ilyen tranyón keresztül kapja,kapná a fesz.-t.)Több tranyó olyan,hogy a tokon belül a bázissal sorban van egy ellenállás,és egy a
bázis -emitter között is.Így beleméred ezt,attól még az egész alkatrész lehet hibás.Az előlapi csatinál leesik a fesz.Ez nem jó.A két tranyót,amit hűtőbordára tettél,mérted? valószínűleg fesz.stabilizálás,zénerrel lehet a feladatuk.a Q711 nem jó(vagy a környékén valami,mert nem nyit ki.),a két lábán mérni kellene fesz.t.Az előlapi csati 11.lába nincs leforrasztva rendesen.
Lehet,Ákos kolléga tanácsát kéne megfogadni.....
(#) Szendrei István válasza KMarci hozzászólására (») Aug 11, 2009 /
 
a "J26"-"J27" között nincs rövidzár? (R739 felöli oldalán)
(#) titi válasza KMarci hozzászólására (») Aug 11, 2009 /
 
A 6-os és a 8-as egy-egy 12V-os kimenet lenne, egészen pontosan akkor van rajta 12V, ha be van kapcsolva a rádió.
A 8-as elektromos antennához szolgáltatna tápot, a 6-os pedig külső erősítő REMOTE bemenetére csatlakozhatna.
De szerintem ezek téged nem érintenek.
(Amúgy is vigyázni kell ezekkel, mert nem nagy terhelést bírnak, és könnyű kiütni a rádiót, ha túlterheled.)
Gondolom ezek szerint rájöttél, hogy az ACC-re is kell a 12V.
(#) vgerp hozzászólása Aug 12, 2009 /
 
Sziasztok

Lenne egy kis problémám szeretnék van egy jvc autó rádióm amin van aux in kimenet és cd tárat is képes kezelni.
Ezen a z aux in csatin keresztül szeretném összekötni egy mp3 lejátszóval .Találtam is ehhez megfelelő kábelt
csak az az igazság hgy kb 5-6 ezer Ft körül van az ára és annyit nem igazán ér meg a dolog.
Az aux in csatlakozó mini Din csati 8 lábbal ...ne és ezt nem tudom hgy lehetne rákötni rca anya csatira....
mellékelek képet hgy mit szeretnék megcsinálni.
Közben találtam két bekötési rajz szerüséget csak nem nagyon tudok rajta kimenni hgy mit hova is kellen kötni és véleményem szerinte ez a kettő sem teljesen egyforma .
Remélem tud vki segíteni hgy hgy is kezdjek neki a dolognak ..
Válaszotok előre is köszi
(#) KMarci válasza Szendrei István hozzászólására (») Aug 12, 2009 /
 
Be van forrasztva, csak gyantás maradt az a forrasztás, azért látszik hibásnak.

Nem volt meg a hátsó csatlakozó lábkiosztása és nem is értek ezekhez, nem tudtam melyik lábra kell még 12V-ot adni, hogy elinduljon, azóta kiderült és elindult a gép, működik is minden funkciója, lehet szabályozni mindent.

A hangját még nem hallottam, mert nincs hozzá kábelkorbácsom, a vég IC vagy rossz vagy nem, mert a biztosítékot megszakította ugyan, de nem lett zárlatos, mert 0,5 ampert vesz csak fel a gép.

A két nagy bordás tranyót kivételkor kimértem és jók.
Én is úgy ítéltem meg, hogy a Q711 egy kulcsfontosságú tranyó, mintha az indítaná be az egész gépet, hogyha a kapcsolt 12 Volttal megtáplálom azt a kis áramú áramkört, amin végigmentem, akkor az proci ennek a bázisát vezérli.

Köszönöm szépen a segítséget, hogyha meglesz a kábelkorbács kipróbálom és írok, hogy mit mutat.

ui: közben még az jutott eszembe, hogy a CD tár csatlakozónak melyik lábait kéne rövidre zárni vagy tápot adni rá, hogy a CD-C-IN RCA aljzat párt tudjam használni auxként?
(#) prst14 hozzászólása Aug 12, 2009 /
 
Sziasztok
Vettem nemrégiben egy LG LAC M1600R típusú autórádiót.
Prímán működik ,csak amikor a display gombot megnyomom ,akkor először az eltelt időt mutatja ,másodjára No Clock feliratot írja ki ,3.jára pedig a Szám címét és előadóját írja.
A problémám csak annyi ,hogy a GOOGLE-ban sehol nem találtam leírást arra ,hogy hogy lehetne beállítani a No Clock helyére az időt.
Mert gondolom akkor a pontos időt írná ki...
Segítségeteket előre is köszönöm!
üdv
(#) KMarci válasza Szendrei István hozzászólására (») Aug 12, 2009 /
 
nincs rövidzár, mintha két P-N átmenetet nyitnék oda is, vissza is az átkötések bármelyik lábai közt. (1200-1300mV fesz esik).
(#) Szendrei István válasza KMarci hozzászólására (») Aug 12, 2009 /
 
A Q 711.-en látsz bármilyen betűt,feliratot? Kinagyítottam,de semmit nem látok így rajta.
(#) Szendrei István válasza Szendrei István hozzászólására (») Aug 12, 2009 /
 
A csatiláb gyanús,hidd el. (erős nagyítás alatt.)Forraszd át,légyszi,mert lehet,nem gyanta csak.....
(#) KMarci válasza Szendrei István hozzászólására (») Aug 12, 2009 /
 
Leginkább ED64-re hasonlít, amit látok
(#) KMarci válasza Szendrei István hozzászólására (») Aug 12, 2009 /
 
De az volt, még a kép felrakása után (2napja) lekapartam.
Egyébként a fél gépet átforrasztottam, azzal kezdtem.

Nem tudom, hogy kihagytál-e egy pár hozzászólásomat, már működik a gép, csak hangot nem tudtam hallatni vele, mert nincs hozzá kábelem, tehát már a bekapcsolással nincs problémám
Következő: »»   28 / 217
Bejelentkezés

Belépés

Hirdetés
XDT.hu
Az oldalon sütiket használunk a helyes működéshez. Bővebb információt az adatvédelmi szabályzatban olvashatsz. Megértettem