Fórum témák
» Több friss téma |
Fórum » ATX-táp problémák, meghibásodás
Hello
A tápban a biztit kinyomta? A kapcsoló fetek szoktak ilyenkor előszeretettel elszállni. Hasonló tápot már javítottam, de nem egy egyszerű mutatvány lesz ha tényleg rendbe akarod hozni. Üdv.
A bizti rendben van, azt néztem elsőnek , akkor megmérem a feteket mi a helyzet vele, köszi a tippet
Ha jól értem, mindössze az történt, hogy egy konnektorból történt banándugó kihúzásakor - ami a nullába volt dugva - hozzáért a védőérintkezőhöz és ez leverte a fi relét...
Tehát annyi, mintha kihúztad volna a működő gépedet, aminek - valószínűleg - a készenléti táp része nem indul újra. Feltehetőleg hosszú ideje nem volt kihúzva (teljesen áramtalanítva), járni még tudott, de indulni már nem - a közben észrevétlenül bekövetkezett hiba miatt. Tehát először meg kell mérni a +5VSB-t, ha ez nincs meg, akkor a fenti eset áll fenn.
Időközben bejött egy nagyobb meló és még nem tudtam megmérni, de ez is jó ötletnek tünik, egyébként pontosan ezt történt ahogyan mondtad, mintha kihúztam volna a hálózatból. Ezt a +5VSB-t gondolom az ATX csatlakozón meg tudom mérni, utánnanézek a csatlakozásnak és megnézem mi a helyzet vele.
Köszönöm a tippet.
Sziasztok!
Egy számítógép tápegységben tönkre ment a kapcsoló üzemű segédtáp, és nem találok hozzá kapcsolási rajzot, így nehézkes lesz megjavítani, mert kormosak az alkatrészek, meg el vannak égve, és nem tudom a hibás alkatrészek értékét. A kérdésem az lenne, hogy ha nem sikerül megjavítani a segédtápot helyettesíthetem egy kis hálózati trafóval? Ma megpróbálkoztam vele, egy 12V-os hálózati adaptert próbáltam rákötni, de nem nagyon akart a táp elindulni.
Elvileg elindul, ha más baja nincs. Nálad lehet, hogy nemcsak a standby táp ment tönkre.
Hello
Az a táp sokszor még külön is ad egy feszültséget a vezérlésnek, külön diódán keresztül. Konkrétan milyen táp, esetleg kép, hátha tudok segíteni, van itt kb. 70db PC táp, ami javításra vár. Vagy tudok olcsón tápot garanciával, lásd hirdetés. Üdv Zoltán
Szia!
Hát... az olcsó tápot most lehet kihagyom, túl messzire kellene küldeni, több lenne a posta mint a táp. Amúgy figyeltem, hogy két feszültséget ad, adja a készenléti stabil 5V-ot, meg a pwm IC tápját. Úgy próbáltam, hogy ez a két áramkör egy áramforrásról kapja a tápot, a stabil 5V megjelent a kimeneten, a pwm IC-nél nem mértem, de a táp nem indult. Amúgy egy 300W-os codegen tápról van szó csatolok róla képeket. Remélem látszik minden tisztán. A segédtápnál kiszedegettem az elégett alkatrészeket, meg a trafót, a trafó jelzése amúgy XZYEEL19B-2, és csak olyan kapcsolást találtam, ahol EE-16-os mag van benne, így azt nem tudom megépíteni, mert az én magom nem olyan.
jajj a képek lemaradtak...
Ajajj, ez nem gyenge, őszintén szólva, én biztos nem állnék neki, inkább lőnék egyet egy ezresért, de becsülöm benned , hogy te nekiállsz (vagy inkább magamban utálom a lustaságot). Itt szerintem nagy áramok mehettek rossz irányba, elképzelhető, hogy a kapcsoló fet is halott. Egy konkrét tipust írj, hátha van rajz.
Üdv.
Szia!
A kapcsoló az nem fet, hanem tranzisztor, és jól sejted, halott. Amúgy nincs nagy baja, csak a segédtáp halt meg benne, amúgy minden jó, legalábbis remélem, legutóbb amikor leégett, akkor is csak ennyi baja volt. Nos, ez egy codegen táp, és a burkolatára az van ráírva, hogy MODEL:300X.
A FET nem tranzisztor?!? ( Ha nem is bipoláris...)
A vezérlő körül is látok elmelegedett ellenállásokat, lehet, hogy a segédtáp magával rántott mást is. Az igazi gond a javítással, hogy ha kész vagy, rá mered tenni a géped?
Hello
Teljesen igazad van, ha már ennyire szétégett ott minden, tesztek nélkül nem mernék rábízni gépet az tuti. Vacok: Ha ezt a tápot még használni szeretnéd akkor, én azzal kezdeném, hogy az összes elszenesedett koszt letakarítanám. Idézet: „legutóbb amikor leégett, akkor is csak ennyi baja volt. ” Ott más hiba is lesz, valami oka van annak, hogy másodszorra is szét durrant, először azt kéne megkeresni Üdv: Zoltán
Tökéletesen egyetértek veled, én sem bíznám rá a gépemet. mondjuk erre nem is gondoltam eddig, csak így ahogy mondod.
Szia!
Hát... a helyzet az, hogy nem teljesen magától égett le. Legutóbb amikor leégett egy nem teljesen ugyanilyen táp kapcsolásából próbáltam utánépíteni és emiatt lehet, magasabb volt a kimeneti feszültség, szerintem emiatt vannak megégve az IC mellett az ellenállások. Megpróbáltam néhány alkatrész értékét megváltoztatni, abban reménykedve, hogy sikerül lejjebb vinni a feszültséget, és hát... ez lett a vége. Legutóbb rosszul mondtam, nem csak ennyi baja volt, a segédtáp mellett a vezérlő IC is kipukkant, meg kicseréltem azokat az ellenállásokat, ami jelenleg is meg van mellette égve. Mondjuk találtam egy két kondenzátort az alaplapon, ami kicsit domború, azt okozhatta a táp?
Hello
Okozhatta a tápnak a magas kimenő feszültsége a kondi púposodást, de az lehet elöregedéstől is. Ha ennyire oda van a táp, és nincs mellette egy ugyan olyanod akkor, a javítása reménytelen, meg nem gazdaságos. Üdv: Zoltán
Szia!
Kaptam egy másik tápot, ez egy 400W-os táp. A gyártó tristar, de csatolok egy képet a burkolatáról, meg egy kapcsolási rajzot, ami a legjobban hasonlít a tápra, a bekeretezett ellenállás elégett, gondolom e miatt nem indul el, és a két bekeretezett kondenzátor pedig fel van púposodva. Vajon mi okozhatta ezeknek az alkatrészeknek a meghibásodását? Ezen kívül semmi más alkatrészen nem látszik semmi égés, vagy túlzott melegedés.
Üdv nem terhelted túl??
Mert nekm is van egy ilyen tápom csak az 460-w os és ..egy elég jó amd config ot elvitt..
Hello
Az az ellenállás nagyon sok tápban elszokott égni. És pedig azért mert megfut a segéd tápnak a feszültsége a kiszáradt(púpos) kondik miatt, meg a képen van egy C8al jelölt kondi azon a részen, annak a kiszáradása is ilyen hibát okoz, vagy abszolút nem indul a segéd táp. Üdv: Zoltán
Szia!
Nem az enyém volt a táp, sőt, akitől kaptam már az is úgy kapta, hogy rossz. Megpróbálta beindítani, és akkor látta, hogy valami kis füst jött ki belőle, gondolom az volt az ellenállás, hozzám már elégett ellenállással került. zoz11: A helyzet az, hogy ez a kapcsolás nem azé a tápé, ami nálam van, azért csatoltam ezt, mert szerintem ez hasonlít rá a legjobban, pl. nincs benne az általad megjelölt C8-as kondi, de többé kevésbé azonos. Amúgy feltétlenül fontos az az ellenállás ami elégett, nem lehet átkötést tenni oda? Sok olyan kapcsolást láttam, amiben nem volt ellenállás. Ha kell az az ellenállás, akkor milyen értékűt, mert az elégett ellenállásról a színkódot sem tudom leolvasni, a kapcsolás meg nem a tápé.
Szia!
Kicserélgettem minden hibásnak tűnő alkatrészt. Ez konkrétan két púpos kondenzátort jelentett, meg a biztonság kedvéért vettem bele új TL431-et, meg egy optkapcsolót. Most már csak az a bizonyos ellenállás maradt, ahogy nézegettem minden kapcsoláson 22ohmosat láttam, jó lesz az oda? Vagy az nagy gond, ha egy vezetékdarabbal kiváltom? Végül is nem nagy értékű.
A legvacakabb hibák a készenléti táp hibái ezeknél. Sajnos szinte ahány tápegység, annyiféle kialakítású a készenléti segédtáp. Így aztán volt már párszor, hogy kuka lett az egész, mert sajna a kis trafó is sérült (szakadt tekercs), és hiába is állítottam volna helyre a többi részt, ugyanolyan paraméterű, lábkiosztású trafót másik tápból nem bírtam bontani. Ha a trafó ép maradt, akkor azért van remény a megjavításra, de kitartás kell hozzá.
Ha megtalálod a hibát, hogy mi az, ami tönkrement, akkor ki lehet nagyjából következtetni, hogy mi lehetett az elromlás folyamata. Tapasztalatom szerint az esetek 99%-ában kiszáradó elkó a hibás, főleg a készenléti tápegységeknél. Ha a kritikus alkatrészeket jó minőségűre kicseréled, majd javítás után rendesen megméred, akkor nem lehet gond. Nekem van olyan gépem, amiben rosszként 50Ft-ért vásárolt, általam megjavított táp dolgozik.
Sokszor nagyon gagyi alkatrészek vannak beleszórva ezekbe, ráadásul eléggé határra méretezve. Pl. pont a készenléti tápnál szokás 15-33µF elkókat használni, 16 vagy 25V-osakat. No én sok esetben értékben is kissé nagyobbat, feszültségben pedig sokkal nagyobbat teszek be, pl. 33µF/16V helyére 47µF/50V-osat.
Csak és kizárólag úgy lehet eredményre jutni a segédtáppal kapcsolatban, ha azt a részt visszarajzolod kapcsolási rajzzá (már ha tényleg ennyit akarsz vele bütykölni és mindenáron meg akarod javítani). Mint korábban írtam, ahány táp, annyiféle készenléti tápegység van bennük, tehát erre lehet a legkevésbé általános receptet adni, hogy mit lehet és mit nem.
Pedig zoz111 jól mondta, a rajzon C8 szokott legtöbbször a hiba eredendő oka lenni. És a készenléti tápok legalább 90%-a a rajzhoz hasonló elrendezés, persze millióféle változat. Sajnos ez a C8 sok esetben alattomosan szokott elromlani, kívülről nem látszik semmi, nem púpos, mérhető kapacitása meg nincs. Szóval nem elég "szemre" cserélni az alkatrészeket!
Szia!
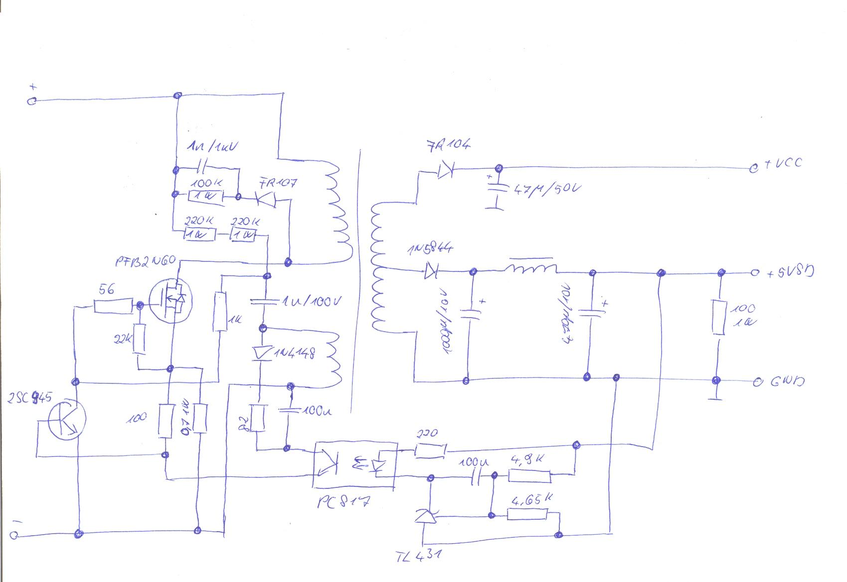
Mint már írtam nekem a segédtápban nincsen elektrolit kondenzátor, a rajzon a C8 pedig azt jelöl. 3 kerámia kondenzátor van nekem benne, azokon kívül minden ellenállást megméregettem, hogy annyi-e az értéke, és mindent leellenőriztem, egyedül csak ezekkel a kondenzátorokkal nem tudtam mit kezdeni, mert kapacitást mérni nem tudok. De holnap visszarajzolom a segédtápot, és csatolom.
Hello
Az ellenállásokat érdemes kimérni úgy hoyg legalább az egyik lába ki van forrasztva… A másik pedig az, hogy a meghajtó tranzisztor is megtudja szívatni az embert, mivel sokszor van az, hogy nem feltétlenül zárlatos, csak éppen full szakadt minden irányba. Amikor én is, kondizok újra egy tápot akkor természetesen fölé szoktam méretezni az elkokat, már ahol lehet, mert van olyan hely ahol a kapacitását nem lehet emelni. Üdv: Zoltán
Szia!
Az ellenállásokat úgy szoktam mérni, meg visszafejtettem a színkódot, így is ellenőrizve, hogy nem változott-e meg az értéke, és mindent rendben találtam ellenállásügyileg. Megnéztem a meghajtó FET-et is, és ott meg az a helyzet, hogy SD között mérve mérem a dióda ellenállását, ami kb. 600ohm, záróirányba pedig zár, ez eddig ok, de ha a műszer negatív kapcsát az S-hez, a pozitívat a G-hez érintem utána már az SD között a diódára nézve nyitóirányba 200ohm, záróirányba pedig 1kohm az ellenállása, jól van ez így? Visszarajzoltam a kapcsolást is, a +5V-os kimenetnél a két elko volt felpúposodva, a 47µF-os kondin nem látszik semmi.
Szia!
A fettel kapcsolatban nincs ötleted, vagy cseréljem ki azt is? |
Bejelentkezés
Hirdetés |
















