Fórum témák
» Több friss téma |
Fórum » Autórádió (fejegység) problémák, kérdések, válaszok
Témaindító: angel83zs, idő: Máj 14, 2006
Témakörök:
Ha megnézed a rajzot, van ott egy HCF4066-os analóg kapcsoló IC.
Nos ennek az IC-nek össze van kötve az 1-es és a 11-es lába, és ide érkezik a mono telefon hangjel. Ha megszünteted az összeköttetést az IC ezen két lába között, és árnyékolt vezetékkel kivezeted ezt a két lábat, akkor arra már köthetsz sztereó jelet. Érthető, vagy inkább majd rajzoljak? De ma már nem.
Többnyire értem, de mindenképpen várom majd(nem ma) a rajzodat!
Előre is köszönöm!
Én ezt javasolnám viszont ha az mp3-at akarod hallgatni akkor a tel mute bemenetet le kell húznod testre , hogy a többi hangot kikapcsolja
Oké, holnap rajzolok...ma már nincs kedvem hozzá...
De szerintem Titi-é is nagyon jó csak azt már nem láttam csak miután elküldtem az enyémet.
A rajzod mellé, írhatnál egy jelmagyarázatot. Köszi
Itt van újra a kép csak előzőröl lemaradt a teteje
mp3 L és a mp3 R a Jack dugó két kisebbik pólusa a másik kettő pedig a testje.
SZIASZTOK!
Segítségeteket kérném az alábbi problémához: A kocsimban használt rendszer: (Régi S. Swift) Az autómban egy 4X50W-os JVC fejegységet használok, ami meghajt 4db kevlaros Sencor hangszórót (2db 10cm-es a műszerfalban ill. 2db 6x9 -es ovál a kalaptartóban) valamint egy Panasonic 1500W-os mélyládát egy 1500W-os 2 csatornás Panasonic erősítővel. (Hídba kötve, csak a mélyládát viszi!) Az autó akkumlátora egy EXIDE Excell 12V -os, 62Ah -s 540A -es indítóáramú akksi. A kábelezésről meg annyit, hogy a tápkábelek jó minőségű, vastag M.N.C kábelek de a hangszórók kábelei az autó gyári kábelei! (Nem a 'legvastagabbak' sajnos!) A hiba jelenség a következő: Eleinte (ahogyan az szokott lenni persze) jól működött minden, de most már egy 3-5 perces használat után, hírtelen megszünnek a magas és a mély hangok egyszerre, és csak a mély szól! Hasonló képpen mint mikor nem régiben az egyik forumzó hasonló problémánál azt írta, hogy : 'Olyan mint mikor bedugul az ember füle!' ...Nah most az én problémám annyiban különbözik az övétől, hogy hallkabbra véve a hangerőt, ezek a hangok nem jönnek vissza, nem 'elmászásról' van szó! Miután bosszankodva kikapcsolom a rendszert és nem használom vagy 2 napig, utána meg megint jó lessz kb. 5 percig! Esetleg nem lehet? - hogy nagy hangerőnél ugye a rendszert többet fogyaszt és egy idő után annyira leesik a feszültség (akár 2V-ot is) az autóban, hogy a fejegység végfogja letilt és azért szünnek meg a mélyközép hangok? - hogy azért jó kb. 2 nap után megint a rendszer, mert kb. annyi idő után tudja a generátor visszatölteni akksit annyira, hogy tudja leadni azt a fesz.-t ami a jó működéshez kell? Egyéb észrevett jelenségek: - a régi kazettás 4x50W -os Clarion fejegységet a JVC helyére téve, az egész rendszer süket! - az elejétől fogva jellemző a műszerfal világító eleminek villódzása' Esetleg a problémámat megoldaná a gyári hangszóró kábelek minőségi vastagabbra cserélése ill. egy 1,5 Farados kondenzártor beépítése? Segítségeteket előre is köszönöm! Borbelyistv
SZIASZTOK!
Segítségeteket kérném az alábbi problémához: A kocsimban használt rendszer: (Régi S. Swift) Az autómban egy 4X50W-os JVC fejegységet használok, ami meghajt 4db kevlaros Sencor hangszórót (2db 10cm-es a műszerfalban ill. 2db 6x9 -es ovál a kalaptartóban) valamint egy Panasonic 1500W-os mélyládát egy 1500W-os 2 csatornás Panasonic erősítővel. (Hídba kötve, csak a mélyládát viszi!) Az autó akkumlátora egy EXIDE Excell 12V -os, 62Ah -s 540A -es indítóáramú akksi. A kábelezésről meg annyit, hogy a tápkábelek jó minőségű, vastag M.N.C kábelek de a hangszórók kábelei az autó gyári kábelei! (Nem a 'legvastagabbak' sajnos!) A hiba jelenség a következő: Eleinte (ahogyan az szokott lenni persze) jól működött minden, de most már egy 3-5 perces használat után, hírtelen megszünnek a magas és a mély hangok egyszerre, és csak a mély szól! Hasonló képpen mint mikor nem régiben az egyik forumzó hasonló problémánál azt írta, hogy : 'Olyan mint mikor bedugul az ember füle!' ...Nah most az én problémám annyiban különbözik az övétől, hogy hallkabbra véve a hangerőt, ezek a hangok nem jönnek vissza, nem 'elmászásról' van szó! Miután bosszankodva kikapcsolom a rendszert és nem használom vagy 2 napig, utána meg megint jó lessz kb. 5 percig! Esetleg nem lehet? - hogy nagy hangerőnél ugye a rendszert többet fogyaszt és egy idő után annyira leesik a feszültség (akár 2V-ot is) az autóban, hogy a fejegység végfogja letilt és azért szünnek meg a mélyközép hangok? - hogy azért jó kb. 2 nap után megint a rendszer, mert kb. annyi idő után tudja a generátor visszatölteni akksit annyira, hogy tudja leadni azt a fesz.-t ami a jó működéshez kell? Egyéb észrevett jelenségek: - a régi kazettás 4x50W -os Clarion fejegységet a JVC helyére téve, az egész rendszer süket! - az elejétől fogva jellemző a műszerfal világító eleminek 'villódzása' Esetleg a problémámat megoldaná a gyári hangszóró kábelek minőségi vastagabbra cserélése ill. egy 1,5 Farados kondenzártor beépítése? Segítségeteket előre is köszönöm! Borbelyistv
A TDA7376 B és a TDA 7375 A az ugyanaz lehet mert csak ilyet talátam a rádióban
Ha jól értelmezem a rajzod, akkor a 4-es lábra az mp3 R, a 12-es lábra az mp3 L kell kötni
7375-ös van, illetve amit Titi írt a HCF4066 IC-t sem találtam meg rajta!
Akkor írd le légyszíves a rádió pontos típusát. Lehet hogy az nem stimmel mert ebből azt hiszem van egy két verzió.
Dobhatnál egy képet a rádió alaplapjáról...mindkét oldalról...
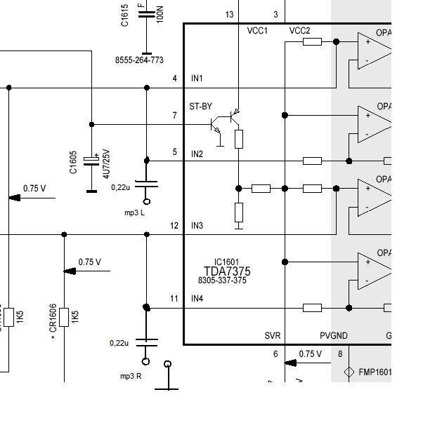
Akkor ez lesz a rajza.
Ugyanaz a feladat mint a előbb csak 4. bal első, 5. jobb első, 12. bal hátsó, 11. jobb hátsó hangszóró . Viszont a hangerőt azt csak az mp3 lejátszón tudod állítani és ha jól emlékszem, de nem biztos akkor ez a telefon bemenetnél is így van.
képek a rádióról
Nem valami jó képek, de most már mindegy, tekintve, hogy kiderült, az a rajz, amit te tettél fel, nem hozzá való.
Szóval ezek után VRubenX kolléga javaslatát ajánlom én is. Ebben az esetben az a legegyszerűbb.
Az f nevű képet javítottam mert nem méreteztem át bocs.
az f.jpg nem igazán kivehető,küldhetnél egy nagyobb rajzot
Azért előnyösebb lett volna, ha a rádió kapcsolási rajzán jelölöd be, már csak azért is, mert ott a 4-es és az 5-ös van összekötve, ill. a 11-es és a 12-es.
És ha nem nagyon vágja a dolgot, akkor nem biztos, hogy észreveszi, és szépen leköti mono-ba a végfokot.
Azt nem is néztem bocs de akkor a rádió nem is tudja külön vezérelni a első meg a hátsó hangszórókat vagy van benne még egy tda7375 ic , de azt meg nem találtam a rajzon
Na kész a rajz de nagyon megbonyolították az Ic datasheetjéhez képest na de ez a kapcsolási rajz szerint van.
Nem bizony, sőt, nem is tud négy csatornát meghajtani.
Ez bizony csak sztereó, már feltéve, ha ez a rajz már valóban az adott rádióhoz van... Itt a négycsatornás végfok egyszerűen gyárilag hídba van kötve, ezért csak két hangszórót tud meghajtani.
A jack testet hova kell kötni, az mp3 L R-t megtaláltam.
Kipróbáltam,de valami nem jó! Bekötöttem az mp3 L-t és az mp3 R-t ahova VRubenX rajzolta és szólt halkan. Utánna adtam neki testet,ahogy te írtad kb 1 másodpercig szólt rendesen, majd megint halk lett.
Ezután kipróbáltam úgy, hogy mp3 L-t bekötöttem a helyére majd mp3 R helyére testet adtam, így szólt hangosad, de így ugye mono. Illetve kipróbáltam fordítva is és úgy is müködött. Mi lehet a probléma? Hova kössem a testet, hogy jó legyen?
Így kötötted be? Mert ennek mennie kell én már valamikor építettem erősítőt ilyen IC vel
Test az pontosan ahogy Titi mondta a rádió test pontja ami jelen esetben a rádió fém burkolata vagy pl az IC 9. lába
Igy lett bekötve, de nem jó. Amikor csak a mp3 L és R van bekötve, akkor nincs mély csak magas hallható.
|
Bejelentkezés
Hirdetés |
















