Fórum témák
» Több friss téma |
Fórum » Propeller Clock
Szia!
Mint azt az előző hsz.-ben írtam 4 új verzió készül(t). Calibra nyák tervei (RTC-s) az első kettőhöz használhatók fel. -A 16F628(A)-val már több példány is működik - nem tudom biztosan, de szerintem még nem ezeken a nyákokon. -A 16F648A áramköre megegyezik a 16F628A verzióéval. -A 16F690 verzió még csak szimulátoron ment, kapcsolási rajz és program van még csak. -A 16F876(A)/16F886 verzió még csak próbapanelen készült el, de már működik.
Sziasztok.
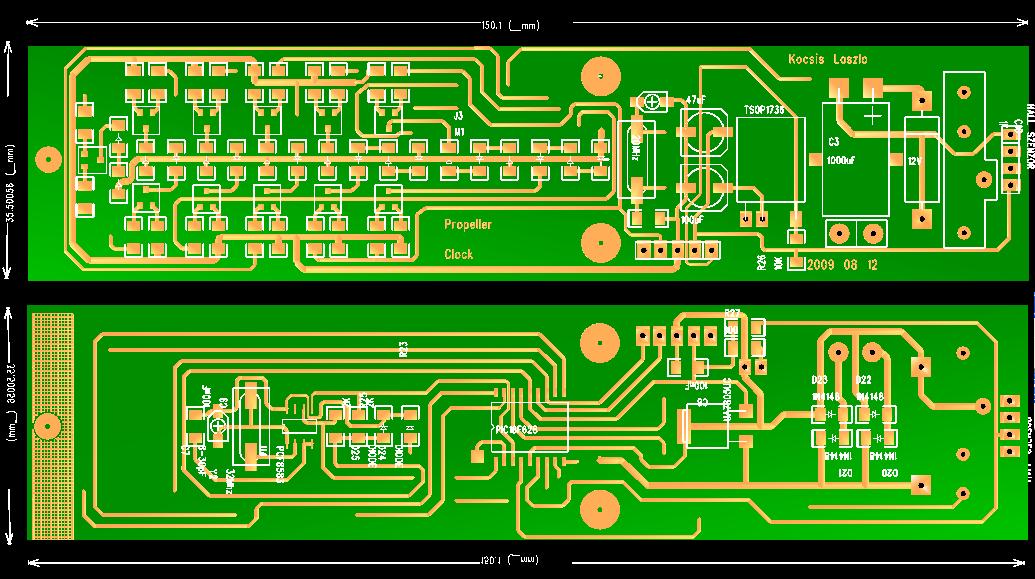
A napokban órám hardverének végesítésével foglalkoztam, a forgás közben fellépő vibrációt akartam csökkenteni. De csak ártanom sikerült, semmivel se lett jobb, arra jutottam, hogy új nyákterv kell, most készült el. Szerintetek milyen? Idézet: „Szerintetek milyen?” Szerintem ferde. A viccet félretéve, jó lesz csak kár, hogy nem egyoldalas.
Valóban ferde sehogy se bírtam 3D ben úgy forgatni, hogy egyenes legyen :no: Nekem 1 oldalasba nem sikerült megtervezni, illetve mindig feladtam. Ezért maradtam a 2 oldalas megoldásnál a huzalozás így is elég kusza, de ez van. Próbáltam minél szimmetrikusabban elrendezni az alkatrészeket úgy, hogy jól is nézzen ki, könnyű legyen kiegyensúlyozni. Csináltattam rá üvegburát, így megszűnt a helikopter hang, most leginkább olyan hangja van mint egy régi vinyónak
Terveztem az rtc verzióhoz is nyákot. Valaki megnézné, hogy stimmel e a shematic? Az ember a saját munkájában nehezen veszi észre a hibát
Ötletek is jöhetnek jobb alkatrész elrendezésre.
Sziasztok. Lenne egy capstan motorom aki ért hozzá az kérem írjon vissza. Főleg rád gondoltam janocsi. Ez egy orion capstan motor.
Be szeretném indítani az ic-je: ha13403 szerencsére van írás a bemeneti érintkezőkön csak nem tudom hova mekkora fesz kell és melyik jel mit jelent: FG- ? FG+ ? CTL ? LIM ? F/R ? VS ? REF ? VCC (+) GND (-)
Üdv Mindenkinek!
A napokban gondolkoztam énis, hogy megépítem ezt az órát, minimális hozzáértéssel, motornak találtam egy régi maxtor vinyó léptető motorját, csak nem tudom beüzemelni. Valaki tudna ebben segíteni, a motoron 4 csati van
Sziasztok!
Szeretném megkérdezni, hogy a propeller áramkörnek mekkora az áramfelvétele? A Base áramkört megépítettem és készen van a primer és szekunder tekercs is. A szekunder oldalt egyenirányítva (15v zéner , 4700µF puffer kondi) egy 12v ventilátort tettem rá. Terhelés alatt 10,5V a feszültség és kb. 100mA az átfolyó áram. A Kérdésem az lenne, hogy ez elbírja a propeller áramkör táplálását? A másik kérdésem hogy a FET (IRFZ44) hűtőborda kb. 60°C. Tegyek rá nagyobb hűtőbordát? Előre is köszönöm.
Szia!
Nagyfényerejű LED-ekkel a propeller áramfelvétele (7-8 digit led + 3 belső analóg (3 sorbakötve) led + outer led esetleg +2 led: másodperc és óraosztás azaz 11 - 14 meghajtó áramkör) 11 -14 mA, normál fényerejű ledekkel max. 110-140mA. Ezek mellett az áramok mellett a pic saját fogyasztása elhanyagolható. A sorba kötött 3 analóg lednél a minimális feszültség igény 5V + 3*(LED feszültség). A ledek feszültsége szín függő (a piros a legalacsonyabb 1.3V, a fehéré a legmagasabb 3V is lehet). A Ledek miatt a minimális tápfeszültség igény 10 - 14 V. A 78(l)05 8 V-os feszültség igénye tehát nem meghatározó. Szerintem el fogja bírni - nem tennék bele fehér ledeket... Az IRF hűtőbordája is fogja bírni - a borda és a tok közé tegyél hővezető pasztát. A kitöltési tényező a bázis programjával állítható... Szia
Szia!
Köszönöm a választ. A szekunder oldalon a 15v zéner teljesítménye mennyire befolyásolja a kimenetet? Nem kaptam 5W és 3db 500mW van párhuzamosan kötve (nem volt több itthon). Ez még csak próba és tesztelése az áramkörnek. A kitöltési tényezőt mivel tudom állítani? Előre is köszönöm.
Szia!
A Zener csak akkor jut szerephez, ha a terhelés a propelleren nagyon kicsi lenne. Ekkor a táp fezültségét korlátozza. Nekem egy 13V @ 1W-os van benne, a terhelés alatt nem is melegszik... A legjobb az 1N5352 lenne... A táp vezérlését a bázis kontroller PWM kimenete hajtja meg. A kitöltési tényező a távirányítóval állítható. Szia
Prop.hex fájl kellene ami méri a fordulatszámot. Ha valakinek van megköszönném.
Szia!
Többször leírtam, hogy univerziális hex állományt nem tudok adni. Az okok: - Már többféle kontrollert lehet használni: 16F628, 16F648, 16F88, 16F876, 16F886... - A távirányító parancskódjai egyediek lehetnek, - A kontroller lábkiosztása is letér....(RTC) A topikba - március körül - feltettem a forrást, amit az egyéni sajátosságok szerint át lehet írni (keys*.asm), be lehet állítani (prop*.asm). A csomagban leírás is van a beállításhoz. Szia
Szia! Van itt a fórumon egy óra az apróhírdetésben! Tudsz róla valami infót esetleg kapcsolást
igaz avr-es de érdekelne mert most akarok egy smd kivitelt készíteni! Igaz csúszógyűrűs de saját igények alapján módosítanám a nyákot és a kivitelezést
Szia!
A hirdetést nem én tettem fel... A pic-es óráim kapcsolási rajza és a 16F628 -as programja letölthető innen a fórumról. A további verziók (16F648, 16F690, 16F876, 16F886) programja elkészült, utánépítőkre vár. Néhány nyákterv is található a fórumon, Calibra társunk töltötte fel. A 16F876 - 16F886 verziót építettem meg magamnak. A bázis (ébresztős) 16F628, 16F648, 16F88 kontrolleres verzióját is feltöltöttem már. Távirányítót is átírtam teljesen assemblyre, kiegészítettem. A forrását fel is töltöttem. Szia
Tudom,hogy nem te raktad fel csak mondom megkérdezem nem e foglalkoztál vele
Amúgy megvan a dokumentáció már csak az alkatrészek beszerzésével van a baj Talán egyszer azért megépítem! Üdv!
Bajba vagyok egy kicsit a távirányító terén. Nem építettem meg a távirányítót, hanem egy univerzális (SKYMASTER 2421) használok. Több kódot próbáltam a Be-Ki kapcsolásra reagál a Bázis áramkör, de egyéb másra nem. Kikapcsolt állapotban a 20% kitöltési tényező. Normális ez? Mert ennyit mérek a FET gate lábán. Bekapcsolva pedig 64% a kitöltési tényező. A frekvencia 20KHz. A 64% meddig lehet felfelé tornázni? Ha a primer tekercs menetszámát megnövelem, ami jelen esetben 100 akkor mennyivel érdemes, hogy nagyobb terhelést is elbírjon a szekunder tekercs? A távirányító bekapcsoló gombjára a mellékelt jelsorozatot küldi el. Ennek a megértéséhez szeretnék segítséget kérni, mert csak erre reagál a bázis áramkör (Ki-Be). Ha másképp nem megy, akkor key.asm fájlban írom át az értéket hogy a távirányító valamelyik gombjával (pl.1,2) lehessen a kitöltési tényezőt állítani.
Elnézést a sok kérdésért.
Szia!
-Phillips (Extended)RC5 kóddal kell a bázisnak adni.
- A küldött kód a 0b11000000001100 azaz a 0x00 című eszköznek szóló 0x0C parancs. - Nem tudom, milyen programot használsz. Két verzió lehetséges. Az egyik figyeli a távirányító által küldött címet, a másik nem. Amennyiben a figyelés aktív, a küldött címnek meg kell egyeznie az óra címével (keys.asm elején a RemoteAddr értéke). - A kitöltési értékek normálisak - A kitöltési tényező 0% és 100% között állítható. Túl nagy kitöltésnél a transzformátor már nem is fog működni. A nagy kitöltési tényező vagy az állandó bekapcsolás a primer tekercset jelentősen melegíti, tűz is keletkezhet belőle. - Ha a primer menetszámát növeled, a szekunder feszültség csökkenni fog. Nekem sem volt semmilyen infrás eszközöm az óra építése előtt, még távirányítóm sem. Hogy valamit mégis meg tudjak nézni, a bázis áramkörét módosítottem, kiegészítettem az UART kezelésével. Az első programba beleírtam, hogy küldje el a vett címet és parancskódot az UART -on. Az elküldött adatokból a távirányító gombjaihoz rendelt kódot fel lehet deríteni. Ez a funkció az ébresztős bázisban és a kezelő programjában is benne van. Szia
Sziasztok.Talaltam EZT az oldalt es azt szeretnem kerdezni hogy ez az ora hogyan erzekeli hogy milyen gyorsan forog?Mert ugyebar azon fugg az egesz.Es ha en megepittem mas motorra akkor nem lessz a kijelzes erthetetlen ?
Koszonom;Sziasztok
Szia!
Nézd meg a cikkek közötti Propeller óra leírását, az méri a fordulat idejét és abból kiszámítja az időzítéseket. A 16F84 veriziónál sokkal többet tud, és a kontroller is a felébe kerül.
Szia!
De nekem az tul bonyolult.En smd-bol szeretnem megcsilnalni ezert is valasztottam egy egyszeru kapcsolast.Meg nekem tetszik hogy nem kell hozza taviranyitto.Nem tudnal nekem segitteni?Meg kene oldani a fordulatszam merest rajta.(De a pic hez nem ertek )Szia!
Vagy az nem lenne eleg ha csinalnak egy fordulatszam szabalyzolt a ventihez es azzal bealittanam azt a fordulatszamot amikor lathato lessz az ora?
Szia!
A Bob Block órája minden Propeller órák őse, ez volt a legelső konstrukció! Azóta sokat fejlődött... Valamennyire az is méri a fordulat idejét. A sebesség állítása jó ötlet. Egy-két ok amiért mégis az ittenit javaslom megépíteni: - Az óra állítása nem lesz egyszerű - Lesz-e táp, ha a forgórész áll? Hogyan tűri a motor, hogy lefogják az időállítás alatt? Ha egyszer nem forog, honnan tudom, hogy mennyit kell állítani. - Az infra távirányitóval (univerzális darab, ami a Phillps RC5 kódot tudja, olcsón beszerezhető) való állítás alatt látni az időt. Sokkal kényelmesebb így. - A 16F84A 0.5K programtárral majdnem 1000 Ft+Áfa, a 16F628A 2K tárral 350+Áfa, 16F648 4K-val 400+Áfa. Legalább lenne hely a bővítésnek. - Az említett típusok lábkompatibilisek, a 16F84-re készült program - kis módosítással - átfordíthatók. - Ahogy nézem a kapcsolási rajzot, a forgórész nem sokkal egyszerűbb, mint az itteni, de sok problémát felvet: - A pic tápja közvetlenül a motorról jön - A pic 5.5V-nál nagyobb tápfeszültséget nem kaphat. Az itteni cikkben van stabilizátor. - Ha a ledek feszültsége nagyobb, mint 5 V, akkor a tranzisztoros megoldás jobb, védi a kontrollert. SMD eszközt nem egyszerű úgy levenni, hogy a nyák még használható legyen utánna (elsőre még csak-csak le lehet venni, de a harmadszor már nem). - Az itteni megoldásban a forgás érzékelő a megszakítás bemenetre megy - pontosabb a számítás. A tranzformátoros energia átvitelt nem kell megépítened hozzá, ez a forgórész is mehet átalakított video motorról. Szia
Szia!
En egy PC venti motorjat szeretnem felhasznalni.Az itteni cikkben alkalmazott legmagos tekercsel szeretnem atvinni az energiat persze a forgo nyakon lenne az egyeniranyittas puffer stabIC.Es szeretnek valami olyant is a panelra hogy ne kelljen kiszednem a PIC-et ahhoz hogy tudjak ra egetni.Ez megoldhato? Szia! Idézet: „Es szeretnek valami olyant is a panelra hogy ne kelljen kiszednem a PIC-et ahhoz hogy tudjak ra egetni.Ez megoldhato?” - ICSP röviden -
Szia!
Szoval eleg ha kivezetem a pic "programozo" labait egy csatlakoztatora es arrol az egetore?Es EZZEL az egetovel ezt meg fogom tudni csinalni? Koszi
Feltéve, ha működik az égető a PC-den.
- Bővebben a JDM-ről -
Szoval ez a helyzet.Es ha azzal az lpt-ssel epittenem meg ami a weboldaladon van?
Az biztos,hogy jó lesz
JDM-et ne építs! |
Bejelentkezés
Hirdetés |





Ötletek is jöhetnek jobb alkatrész elrendezésre. 
igaz avr-es de érdekelne mert most akarok egy smd kivitelt készíteni! Igaz csúszógyűrűs de saját igények alapján módosítanám a nyákot és a kivitelezést
Amúgy megvan a dokumentáció már csak az alkatrészek beszerzésével van a baj
Talán egyszer azért megépítem! Üdv! 
JDM-et ne építs! 




