Fórum témák
» Több friss téma |
Fórum » RIAA korrektor
Témaindító: Ghost Rider, idő: Aug 25, 2006
Idézet: „Csináltam felvételt!” Miről CD-ről? Egy sercintést se hallottam.
Még nem számoltam utána, de így maga a kapcsolás topológiája jó. Tetszik, hogy nagyon jól választottad meg a visszacsatoló hálózat nagyságrendjét, mert 1kHz-n kb 100-as erősítéshez 220ohm jött ki. Így a zaj ( zajmoduláció) is elfogadható lesz, 10 kHz-n kijön vagy 20V kimeneten, stb. Az egyetlen észrevételem, hogy ha nem akarod, hogy mindig durranjon a hangszóró, amikor rádugod a lemezjátszót az erősítőre, akkor legelőre tegyél egy párhuzamos 100Kohm-ot, ami testre teszi a bemeneti kondit. ( ezzel 50kohm lesz a bemeneti impedancia, az jó)
A hangszedő lezárásával érdemes kicsit játszani majd élőben, mert ha 330pF-nél kevesebbel és 47kohm-nál nagyobbal van lezárva, akkor a legtöbb hangszedő hajlamos kicsit élesen szólni. Tudom hülyén hangzik, de a tű szeret verdesni 10kHz környékén és az alacsony értékű lezárás ugyanúgy csillapítja ezt, ahogyan a hangszórót az alacsony kimeneti impedancia.
50Kohm!
Az nagyon jó lenne,még nekem is!!! Az én lemezjátszóm ajánlott terhelése 50Kohm. Ezzel lehet pont feküdne is a lemezjátszóm? :eek2:
Típus: mozgó tekercs
Tű: 0.5 Mil gyémánt (PN-5 MC) Kimenő feszültség: 2.2 mV Követő erő(tűnyomás): 1.7-2.3 g (optimális 2g) Frekvenciaátvitel: 10-32,000 Hz Ajánlott teher: 50 kΩ Súly: 3.3 g
Megterveztem úgy is a rajzot!
![]() A bemenőkonditis nagyobbra cseréltem, így 20 Hz alatt már egyenes az átvitel. Nem konyul le a görbe. A bemenettel párhuzamos kondit növeltem 330pf-ra, de a frekvenciagörbe változatlan maradt. Szépen teljesíti az eredeti görbét! Így a bemenő ellenállás kb 50kOhm.
Szia!
Elkészült a sajátom. Érdekes,190Db 18Hz-en? Valamit szerintem nagyon elcsesztem,mert biztos hogy nem viszi ez a 190Db-t. Csatoltam mindent. A kapcsolás remélem az.
Majd átbogarászom! Rájöttem hogy hogyan lehet a görbéket egymásra illeszteni a TINA-ban!
![]() Majd közlöm az összehasonlításokat! Megnéztem egy korrektor rajzodat és kijavítottam. Nem rosz, de többet is ki lehet hozni belőle. Megpróbáltam és talán jobb lett! Majd azt is felrakom, de már este van és nyúlik a szám! Idézet: „Érdekes,190Db 18Hz-en?” Azért ez nem is olyan érdekes! Általában a félvezetők nem épppen 18Hz-en adják a zajmaximumot! Azért figyelj arra hogy ez a görbe ideáli alkatrészekkel van! A TINA-ban egy rahedli adatot kellene módosítanod hogy közel valós értéket kapjál!
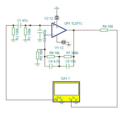
Kijavítottam a rajzodat!
Építettél egy oszcillátort! Az IC pozitív bemenetére küldted vissza a visszacsatolő jelet! Így egy oszcillátort kaptál és annak a jelleggörbéje jött ki!Alább a rajz és az átviteli karakterisztika!
Ilyen az én formám....
Nem vagyok friss. 50Db fölött van,az még elfogadható,nem?
[OFF]Na! Még ez is! Eltörött a fülesem
Idézet: „Nem rossz, de többet is ki lehet hozni belőle.” Na és hogy? Kapcsoltam a nyákot,módosítani nem lehet,mert gondolom valahonnan kivágtam,majd beillesztettem. :yes: Minden esetre,annyit lehet csinálni,hogy a cserés alkatrészeknek odaírod fehérrel vagy kékkel az értékeit. :yes:
Katt a panelra, utána a csillagos lakatra (split group). ÉS már lehet is módosítani.
tyűű köszi!
Akkor még annyi segítséget,hogy jól vettem a lapot,hogy az NE5532 +-22V-ot bír? Mert akkor rárakom neki a 18V-os trafómat ![]() Akkor szól(hat/na) a legjobban...
Szívesen!
Ott az adatlap, az is azt írja, hogy +-22V-ot bír. Ezekszerint rákötheted.
Ezaz!!!
Akkor nem kímélem
Ha módosítod, azt a kondit kicsrélnéd nagyobbra, amitől nem volt mély? Szerintem Te is nézni fogsz, mennyivel szebb lesz. Persze, ha nem akarod, ne cseréld...
1u-ra?
igen,tegnap kipróbáltam,de a magas hangok teljesen eltűntek,csak dübörgött. Nem tudom mikor ér vissza a TDA2030-as erősítőm,azzal akarok csinálni egy hi-fi erősítőt,és abban lesz benne ez a riaa korrektor is. Ha azzal nem lesz túl nagy basszus,megígérem,kicserélem! De szerintem elég mély lesz,mert hangszín is van a végfokokhoz.........
Keresd az aranyközéputat!
Aranyközépút? Ez jó!
Csak tudnám mire céloztál
De szerintem egész szép a görbéje
Most nem bántásból írom, csak észrevétel. A Sandokan-ban (nekem) túl kevés a mély. A magasai meg szaggatják az agytekervényemet a fülessel.
Egy picit (de tényleg picit) azokat vissza kéne venni, a mélyeknek meg egy kicsivel több "kakaót" lehetne adni.De ez az én véleményem, ha Neked így tetszik, használd egészséggel.
Most vettem át gépre vele,utána lejátszottam a media player-el,azt vettem észre,nyomja a háromszöget mint a hülye,és alig van szerintem magas. Ha a haverom(zoly15) felvételével hasonlítom,akkor az az MM hangszedős cucc 100x lekőrözi az enyémet.
Sziasztok!
Nem tudom, hogy ezek a műveleti erősítős korrektorok mennyire jók? Viszont a 15évvel ezelőtt épített HFM-I korrektorom szerintem a mai napig megállja a helyét.
Helyesbítek!
A a mai napig MEGÁLLJA a helyét! Van hangmintád? kíváncsi vagyok,milyen hangja van!
Most átkötöttem a kimeneti Impedanciát,és megjelentek a magas hangok is,legalább is több lett rajta
![]() A kimeneti impedancia leszűrte a recsegést...Mintha nem hagyna hidegen az,hogy recseg-e,vagy sem... Így átkötve,nagyon jó hangja van. megnézem milyen a digitalizálás,és hogy háromszögezik-e...
Én is megépítettem anno ezt a korrektort, de azóta is ennek a hangjával vagyok a legjobban megelégedve.
Bár most készül egy csöves változat, kíváncsi leszek a hangjára.
Nekem is van HFM-I es RIAA -m de mondhatom most hogy a csövest megépítetem nálam ez lett a favorit !Csöves RIAA Csak vigyázz mert nem igazánn respektálják itt a csöves RIAA-t (#502624)
Szia!
Szerintem csak azért,mert sokalják érte az ezreseket... Mint például én is!
Jó helyen kell vásárolni!
Pl:Börzéken.Töredékéért árulják az alkatrészeket mint a boltokban.Sokszor katonai minőséget is. |
Bejelentkezés
Hirdetés |




Egy sercintést se hallottam.




Az IC pozitív bemenetére küldted vissza a visszacsatolő jelet! Így egy oszcillátort kaptál és annak a jelleggörbéje jött ki!









