Fórum témák
» Több friss téma |
Sziasztok megépítettem a belinkelt erősítőt de valamiért nem tudom életrekeleteni.
A ledem világit szóval szerintem a ott nincs gond. Megprobáltam ugy is hogy nem kötöttem a vezérlési pontot sehova meg megprobáltam ugy is hogy a rákötöttem a táp pluszára. mi lehet?
Hello!
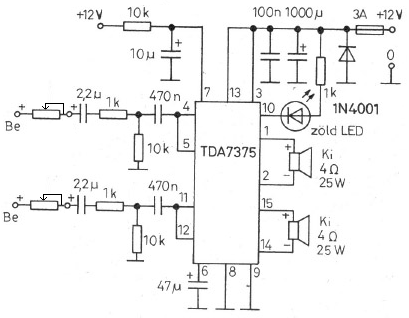
Mármint a DIAG lábra kötött LED világít? Ha igen, az baj, valamilyen hibát jelent! Pl.: kimenet rövidre van zárva vagy összezár a táppal stb.
Egy kép a megépített példányról? A beültstési és forrasztási oldalról nagyot segítene...
Viszont a Led nem kell, hogy világítson, ahogy DRoland kollega írta...
ha megnézed a képet amit belinkeltem jobb oldalt van kimenet mellett a led oda kötöttem sajnos most képet nem tudok róla mutatni mert 2-ig dolgozom utánna lévő órába talán.
szóval akkor azt mondjátok hogy ha világít az a led amit oda beraktam akkor valami gond van? Én azt hittem ha világít akkor jó minden.
Hali!
Tükrözni kellett volna a nyákot! Most viszont úgy fest a helyzet, hogy az IC 7-es és 8-as lába van összekötve, és ez van a negatív tápra kötve, a 9-es lába pedig a tápra, ami ugyebár a negatívra kellene. Illetve így a 6-os és a 10-es lábak is felcserélődtek. A többi láb elvileg tükörszimetrikus, így azokkal nem lenne gond, de az említett lábak felcserélése nem egészséges. És ne vedd sértésnek, de az a nyák nem a legszebb. Valamint ha jól látom, az IC-t vezetékekkel kötötted be? Bár ebből kifolyólag legalább könnyen felcserélhetőek az említett felcserélt lábak. A kérdés, túlélte-e az IC?
Tudom hogy nem a legszebb a nyák az ic két dolog miatt van így bekötve az egyik hogy így könnyeben kiforasztom a másik hogy el is méreteztem
Szia!
Ezek az IC-k 12-14.4V-ig érzik jól magukat. nem véletlen, hogy a katalógusban a 14.4V-on mért adatokat közlik(autós erősítő). EIAJ=Saturated square wave output Tehát az erősítőt 100%-ig kivezérlik négyszögjellel és ennek mérik a teljesítményét! Persze az más kérdés, hogy ezt lehet-e valamire használni, mindenesetre a katalógusban jobban mutat a 43W mint a 20W! Mivel nem négyszögjelet, hanem zenét hallgatunk rajta, az elméleti maximum 14,4V-on kb. 25W hídba 4 ohm-on. A valóságban kb. 20W szedhető ki belőle elfogadható torzítás mellett.
Hídba kötve, 17-18V-on se szedhető ki belőle 30-40W?
Most nézem itt melyik a hangszóró + és - kivezetése?
1 és 15 a pozitív kivezetés. Kb 15-25w szedhető ki belőle...
Köszi.
szerk.: Próbapanelra gyors terveztem a hidas kapcsolásnak elhelyezést... A képen látható módon kell kicsit meghajlítani oldalra az első sor lábait.
Jajj, fontos! A kapcsolási rajz a beültetési oldal!
Szia!
18V-on az elméleti max. kb. 40W. kérdés, hogy az IC tartósan elviseli-e.
Értem, akkor a 18V-ot hosszútávon nem tolerálja, mondjuk ez logikus is. Esetleg ha kap egy óriási bordát, akkor már szerintem mehet huzamosan 16V-ról
Sziasztok,
én is megépítettem ezt a végfokot (a 7375-öt). Én egy Pentium III-as processzor hűtőbordáját tettem rá. Nekem 3 ohmos terhelésen éppen csak langyos, és 16v-on hajtom. Viszont volna egy kérdésem: hogy van az, hogy nekem a diag. led egyáltalán nem jelez semmilyen körülmények között sem?
Valószínű, eddig még nem vezérlődött túl. Bezzeg az előfok... (tda1524a).Egyébként a led bekötése helyes, ott biztos minden rendben van.
Sziasztok fórumozók!
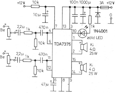
Egy erősítőt szeretnék építeni TDA7375-ös IC-vel. Ezt a kapcsolást szeretném megépíteni. Egy kérdés merült fel bennem: szeretnék rá hangerőszabályzót tenni. Meg tudjátok mondani, hogy a két rajz közül melyik a helyes bekötés? Ha minden igaz, akkor ilyesmi vagyilyesmi kell majd nekem, csak az értékét nem tudom. Ha minden igaz: stereo (2 pályás), és logaritmikus kell nekem. Ha nem így van javítsatok ki Előre is köszi a segítséget!
Egyértelműen a fesz. oszta.jpg alapján építsd meg a kapcsolást! A poti értéke szinte mindegy. Jó lesz a 22k-ohmos is, a lényeg, hogy sztereó legyen, és logaritmikus!
Köszönöm a választ, én is a feszosztós bekötésre gondoltam, csak ez a kép elbizonytalanított.
Ezt még könnyen lehet, hogy én raktam fel, amikor először a fórumra írtam
(Sőt, ezt a bugyuta témát is én nyitottam ) Azóta kikupálódtam egy kicsit a témában! Ezért segítek, ahol tudok! Üdv!
A segítségre majd lehet hogy szükség lesz, ha elakadok.
Egyébként milyen tapasztalatok vannak az előbb belinkelt kapcsolással kapcsolatban? (Mármint amikor hídba van kötve 2-2 kimenet, vagyis csak 2 hangszórót teszünk a 4 kimenetre. Na szóval ezzel )
Véleményem annyi, hogy jó kis IC. Bár nekem kevés volt. De front-ot és rear-t hajtani bőven elég 5.1-ben. Esetleg egy kis előerősítő elé nekem nem ártott volna, a Clip jelzés korrekt.
Értem. Te is így hídba kapcsolva használtad, vagy 4 hangszóróval?
És milyen (hány ohm, watt) hangszórókkal használtad?
Hídban használtam. A hangszórós kérdésed nem értem, miért fontos... Semmi köze nincs ahhoz, hogy milyennek ítélem meg az erősítőt. Használtam 8ohmon, és 4ohmon is. Ezzel előrébb jutottál?
|
Bejelentkezés
Hirdetés |

















