Fórum témák
» Több friss téma |
Sziasztok újra!
Na megépítettem ezt a kapcsolást, ami végülis működik, csak egy gond van vele. A bal csatornán van egy állandó búgás. Akkor is ezt csinálja, ha nincs csatlakoztatva bemenő jel, úgyhogy szerintem nem földhurok. Kiforrasztottam a bemenő jelkábeleket, hogy nem az szedett-e össze valamilyen zavart, de nem ![]() Ha van ötletetek legyetek szívesek segítsetek. Köszi!
Na átnéztem minden forrasztást, de a hiba továbbra is fenn áll.
![]() Még annyit vettem észre, hogy ha a bemeneteket közösítem, akkor a másik hangszórón is megjelenik a búgás. /Tennék fel képet, csak nem találok egy feltöltött akksit.
Hali !
Tehát csak az egyik csatorna búg? Próbáld ki úgy, hogy, fogsz egy darab mono jelet (a nem bugó csatorna jelét), ezt kötöd rá csak az egyik aztán csak a másik csatornára. Ha ez igy egyiken se búg akkor a bemenő szteró jeled másik csatornájával van a gond, még az erősitőn kivül. De ha ez a búgásmentes jel ami oké az egyik csatornán, viszont a másikon meg búg, akkor az erősitőd másik csatornája a ludas. Remélem érthető volt többé kevésbé.. Edgár
Köszi a választ!
Csak az a probléma, hogy akkor is búg, amikor nincs csatlakoztatva bemenő jel. Vagyis alapból van egy kis búgás, de érdekes mód csak az egyik csatornán...
Hmmmm.... akkor az erősitőben van a gebasz mindenképp.
Első körben én megnézném az elkót azon a csatornán.. Az egy dolog hogy szemre jónak tűnik, de lehet h ki van száradva vagy valami.. próbálj bele másikat ..
Oké, kicserélem.
Bár zsír új benn minden alkatrész.
valószinü h nem ez lesz a baja ha zsir uj, de 1 probát megér, legalább kicsukod ezt a hibaforrást. nem egy vadiuj gyári cucc bugását fékeztem már meg azzal, hogy egyszerüen kicseréltem pár elkót..
Kicseréltem az elkót, és a fóliakondit is a másik (működő) csatornáéval, de most se jó.
Még annyit, hogy ha stand-by üzemmódba van, akkor nem búg. (de nem is szól )Esetleg ránéznél a nyákra, hogy valamit nem baltáztam-e el?
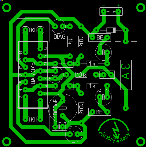
egyébként melyik csatorna búg? mármint h a nyákrajzon le lehessen követni?
nem lehet amúgy, h az ic belsejében van a hiba? előferdülhet hibás ic. de ki kéne kérni a nagyok véleményét, hátha tudnak valami okosat ![]()
A jobb (nyákon felső) csatorna búg.
Kiforrasztottam a 2 elkó, és a 2 fólia csatoló kondit is. Így nem búg. Cserélgettem a kondikat ide oda (ezt a 4-et), és mindig az a csatorna búg. Vagyis a kondik jók. Ellenállásokat nem kevertem össze, nyák rajzon szerintem nincs hiba, úgy hogy nem tudom mi a gond...
Hello!
Nekem is ugyanezzel az IC-vel és kapcsolással van a problemám. Nem kapcsol be, vagyis csak annyi, hogy a visszajelző LED világít, és ennyi. Az előző megoldást nem tudom értelmezni, mert a kapcsoláson nincs is mit levenni, hiszen csak a kondi egy lába nyúlik bele csak a Vezérlő jelbe/Stand by jelére. Másik kérdésem az lenne, hogy van a két oldalán egy-egy kondi (C1,C2) semmi paraméter nincs megadva hozzájuk, úgyhogy 47µF-osat tettem be( az volt kéznél ), ez mire való, kell ez bele? Előre is köszönöm a választ! kapcsolás
Hali!
A vezérlés bemenetet hová kötötted?
A 7-es lábon lévő 10k-s ellenállás másik végére, ahová az van írva, hogy "vezérlés" +12V-ot kell kötni.
Szóval azt kérdeztem, hogy ezt a pontot hova kötötted, adtál neki 12V-ot?
Az a C1, C2 nem fontos, de ha mégis , akkor csak 100n-s kerámiát tegyél be.
De kép nélkül nem igazán lehet többet mondani...biztos valamit elkötöttél...
értem!
Teszek fel képeket, de elvileg semmi baja nincs a kapcsolással, mármint aminek kell az kapcsolódik.
Mondjuk azok a vonalak nem túl szépek... A forrasztások jók? Nincs valahol kontakthiba, vagy zárlat?
Elvileg nincs! Egy szaktanárt is megkértem nézze át, és ő is ezt igazolta... nem szép, de jónak kell lennie.
Szia!
A beültetési rajzon látható két C1 jelű kondikra gondoltál? Oda ne építs be semmit. Próbáld ki így.
Na, elsőre én se vettem észre, de az a helyzet, hogy másik nyákot kell csinálnod, és ha szerencséd van, akkor talán nem halt meg az IC.
Ugyanis tükrözve kellett volna elkészíteni a nyákot. Hasonlítsd össze a a nyákodat az általad linkelt oldalon lévő nyáktervvel, akkor talán megérted, mire gondolok.
Kipróbálom! Remélem sikerül megcsinálni!
Addig is köszi a válaszokat!
Hopp, valamiért nem vettem észre az előző hozzászólásotokat...
Komolyan mondom, kb 10X átnéztem, hogy jól nyomtattam-e, tehát akkor mégsem. Fel kell dolgoznom. Megvan!!! Nagyon köszönöm!!! Átépítem, holnap kiderül...
Szia!
Onnan pl hogy melegszik mint az állat akkor is ha teljesen jó az áramkör. Vagy ha szól is az erősítő akkor nagyon torzít kis hangerőn is!
Sziasztok!
Én is szerettem volna megépíteni a fent belinkelt kapcsolás, de sajnos én is elakadtam. A led szépen világít de sajnos a hangszórók némák maradtak. Kérlek segítsetek hátha ti megláttok olyat amit én nem. A forrszemek nem szépek de elviekben nincs köztük szakadás vagy zárlak. Légyszíves segítsetek. Kenikol |
Bejelentkezés
Hirdetés |















