Fórum témák
» Több friss téma |
Fórum » 12V egyenirányítása
Témaindító: ampervadász90, idő: Nov 1, 2008
Témakörök:
A hogyan.jpg képeden a jobb oldali bekötés jó.
Megint itt lennék!
összeraktam ezt az egyenirányító áramkört... értékek: GND és (+) pólus között: 11.97V (-) pólus és GND között: 0.008V (-) és (+) pólus között: 12.05V sztem valami nagyon nem kóser!!! :no: nem ugy lenne, hogy: (+ és -) között: 24V GND és (-) között: 12V GDN és (+) között: 12V ??? Mi lehet a probléma?
Sziasztok! felvetődött egy probléma nálam.Van egy robogóm, vettem bele egy xenon szettet, relén keresztül próbáltam bekötni, a motor beindulásánál azonnal kapcsol a lámpa.... a régivel... az a gondom hogy amikor a xenonnal beiinditom a motort, a relé kapcsolná a generátorról kapott áram segitségével a xenont, de a relét csak kattogtatja, a xenon lámpa pedig fel-fel villan.
Gondolom a trafóról lejövő váltó miatt ( Műszerrel váltóvan mértem alapjáraton 10.pár voltot) abszolut kezdő vagyok, ha esetleg valaki tud valami egyszerű megoldást, az ugy álljon hozzám köszi
van akksi is... amikor vettem azt az infot kaptam : régi lámpa kivesz , annak a csatijára a xenontrafó bemenete és fog működni.na igy nem megy, egyáltalán nem csinál semmit a xenon. Találtam egy leirást, asszerint pedig az előzőekben leirtakat csinálja. Direktben az akksiról zsír
Szia!
Idézet: „összeraktam ezt az egyenirányító áramkört...” Visszaolvasva, már nem lehet tudni, hogy melyiket. Mert "szerencsére" bőven van jó és rossz rajz is... Idézet: „nem úgy lenne, hogy: (+ és -) között: 24V GND és (-) között: 12V GDN és (+) között: 12V ???” DE IGEN! Ha jól kötöd össze a kapcsolást, akkor ezeket kellene mérned! :yes: :yes: :yes: Idézet: „Mi lehet a probléma?” Kötéshiba!!! Valamelyik diódát fordítva kötötted be!
Ez valóban igaz, de ő azt kérdezte, hogy hogy kell felpumpálni az autó kerekét egy szervízben kb......
Ezért topicot nyitni az dúrva na.
Hello
ahogy az egyik hozzászólásodban belinkelted a hogyan.jpg alapján kapcsoltad, akkor a test és a + között 12V a test és a mínusz között 12V és a plusz mínusz között nem tudsz mérni feszt!
Sziasztok!
Adott egy trafó mely 230V(AC) ---> 11,8V(AC) 300VA ,röpke fejszámolás után ez 25,4A . Namármost az a helyzet hogy nekem ebből kéne 20A minimum. Kérdésem , milyen egyenirányítóval lehetne ezt egyenirányítani (konkrét típus érdekelne) valamint ugyebár ha ezt egyenirányítjuk mekkora pufferkondenzátor kellene (10000µF 50V elég lenne?). Így a kimeneten lenne nekem 17V saccra .De nekem csak 12V kellene , úgyhogy a kérdésem még hogy milyen stabi kellene beszereznem (konkrét típus) ami bír 12V 20A-t. Előre is köszönöm !
Nem lenne egyszerűbb egy PC tápot használni, ami tud 20A-t a 12V-os ágon? 20A-t stabilizálni csak kapcsolóüzemmel érdemes (hacsak nem fontos a minimális zaj, de egy 20A áramfelvételű cuccnál ezt kétlem), de az nem egy egyszerű dolog.
lényegében töltő tápnak kellene
legfeljebb egyszerre 3db akksit akarok tölteni 5A-el , a maradék 5A meg kell egyéb elektronikákhoz (hűtés stb) És mondjuk azt meglehet oldani stabival hogy 12V 10A és akkor ebből 2db mondjuk , vagy valahogy így , hogy elosztani az egészet.
Akkut tölteni eleve nem lehet 12V-al. Van itt akkutöltős téma, ott nézz szét, ha erre kell.
Félre értetted amit írtam , egy töltő tápnak kell
Szóval van egy töltöm ami 12V-ról megy , eddig autós akksit használtam csak meguntam , azért szeretnék egy tápot a töltőhöz .
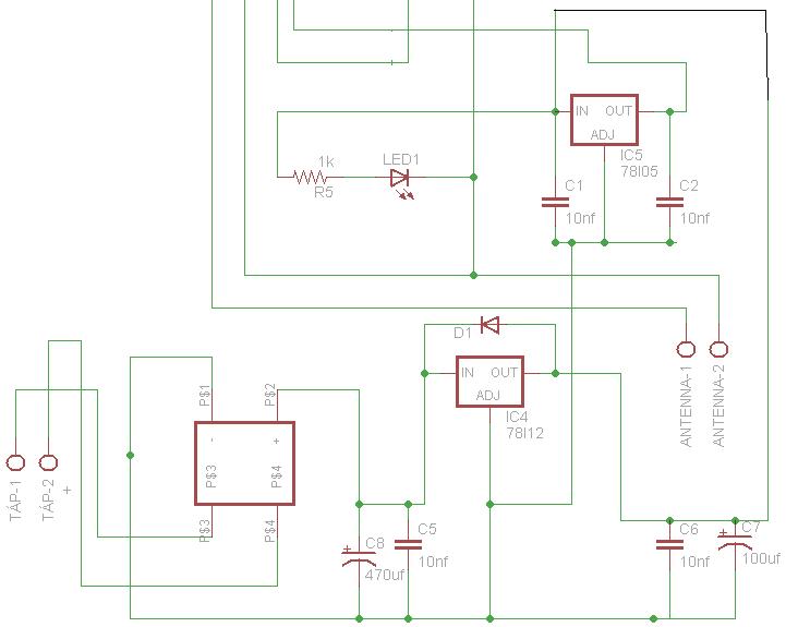
Sziasztok! Volna egy kérésem hogy ehhez a rajzhoz értékeket is tudna valaki adni???
12V-os trafóhoz kellene az irányítás előre is köszönöm
Szia!
Mekkora a trafód? Mekkora áram kell?
Sziasztok
Szeretném megkérdezni hogy miért szaggat az öt voltos táp része a kapcsolásnak? Kicsi a puffer kondi? thx
Szia!
Hogy érted azt, hogy szaggat? Mekkora áramot vesz fel a kapcsolás?
Van rajta 1 kis elektronika ami ha váltót kapcsolok a sorkapocsra úgy viselkedik mintha nem lenne szinuszos a táp ami kijön a 7805-ből mig ugyanez egyen táppal tökéletesen megy.
Én is hasonló cipőben járok! Xenont tettem robogóba,de az aksit meríti. Nálam is a generátor áramát kellene egyenirányítani. A generátor 115W-os. Graetz híddal megoldható-e egyáltalán?! van még valamire szükség? Egyáltalán lehetséges! Hogyan mivel, vagy miért nem?
Köszönöm!
Hello!
Ha a greatz híd ~ bemeneteire egyenáramot kapcsolok akkor a kimenetein ugyanúgy lesz + és - ? Tehát van egy kapcsolásom aminek 12v váltóról és 12v egyenáramról is ugyanúgy müködni kell ugyanazzal a bemenettel. Ha simán rákötöm a greatz-re az egyáramot akkor a kimeneteken ugyanúgy "+" -nál + és "-" -nál - lesz? És polaritás cserével is?
Szia!
Bizony a Graetz véd a fordított polaritás ellen. Persze a diódák veszteséget visznek a rendszerbe.
A graetz után kb. 1,2V-tal lesz kevesebb (2 nyitófeszültségnyi értékkel lesz kisebb, nagyobb áramnál lehet nagyobb a nyitófeszültség is)
Sziasztok!
Egy 10,5 voltos váltóáramú adapter szeretnék egyenirányítani. Összeraktam egy Graetz hidat, és hozzá egy simító kondenzátort. Gyakorlatilag ezt. A probléma az hogy a kondenzátor két végén a 6,5V egyenáram mellett mérhető 11 voltos váltóáram is. A diódák jól vannak bekötve. A kondenzátor 1000µF-os és 16 voltot bír. A kérdéseim: -Okozhatja-e a problémát (illetve a nagy feszültség esést) az, hogy eltérő diódákat használtam? -Ha nem, akkor mi lehet a baj, és hogyan lehetne orvosolni?
Biztos, hogy jo az az 1000u-s kondi? Ha "csak ugy" ki szeretned probalni, megmerni, de nem terhelni, akkor szinte barmilyen erteku kondit odatehetsz kiserletkeppen -persze esszeru hatarokon belul-, pl egy 1µF-st, azert illene egy kicsit magasabb feszultsegut alkalmaznod, pl 25V-t, mert a 16V-t kisse meredeknek tartom hasznalni 14V feletti uresjarat eseten.
Egy graetz híd diódái egyformák kell, hogy legyenek, mert minden ág azonos terhelést kap. Szerintem a Te esetedben az egyik dióda átvezet. Amennyiben az adapter 10,5 V.-os, az a gyanúm,hogy terheletlenül magasabb fesz.-t ad, ezt mérd meg, a pufferkondinak ezen érték 1,41-szerese legyen a min. fesz.tűrése-25V-os már jó lehet.
Üdv!
Valóban a diódák voltak rosszak. Vettem egy egyenirányító hidat úgyhogy a probléma megoldódott. Köszönöm a segítséget.
Sziasztok!
A következő a problémám: Van egy12voltos egyenáramú 350W-os motorom,elektronikus vezérléssel ellátva(fordulatszám szabályzás,irányváltás,túlterhelésvédelem,túlfeszültségvédelem,rövidzárlat védelem,hővédelemmel ellátva),ezt eddig autó akkumulátorról üzemeltettem,de most szeretném megoldani a 230V-ról való üzemeltetést. Adott hozzá egy 230/12volt 500W toroid trafó,csak ugye ez váltófeszültséget csinál,nekem pedig egyen kell. Ti mit ajánlanátok egyenirányításra?Greatz hidat esetleg?Csak attól tartok hogy azzal felszökne a feszültség majdnem 17voltra.Vagy ez terhelés alatt visszaállna? Az elektronikához nem nagyon értek,így szívesen várnék minden építő jellegű hozzászólást,tanácsot! Köszönöm.
Sziasztok ! Segítséget szeretnék kérni,mégpedig abban a témában,hogy szeretnék a motoromra állandó 12v egyenáramot csinálni,a mostani gyújtástól jövő töltésszál igénybevételével,mert ugye a gyújtástól váltóáram jön.Vázolom,hogy miért is kellene.A robogómra elektromos vízpumpát akarok rárakni,de annak állandó 12 v feszültség kell,magyarul egyenáram,hogy egyenletesen járjon a villanymotor.A gyújtástól a töltésszálon viszont fordulatfüggően 11,4-14,5V-ig jön váltóáram,amitől félek,hogy tönkreteszi a szivattyú motorját.Az áramszükséglete a készüléknek 1 amper.Aki tud segíteni,hogy egész pontosan mivel is lehetne ezt elkészíteni az kérem írjon! Előre is köszi!
Köszi,csak az a baj azzal,hogy be van öntve és dobozolva a tekercs.
Sziasztok! Nem tudom h volt már ebben az ügyben hozzászólás, de nem találkoztam még ilyennel. A következő a helyzet: Van nekem egy simson s51 típusú motorom, és 12v/35W-os világító tekercsről működnek a lámpák benne, Egyik barátomtól kaptam egy H1-es foglalatú autó izzót, és azt szeretném ugyanerről a tekercsről működtetni, úgy hogy kapcsolóval tudjam szabályozni a megvilágítást, éjszaka a ledes izzó működjön nekem nappal maradhat a sima halogén izzó. Be is van kötve kapcsolók is, de úgy vettem észre alapjáraton a led fénye nem egyenletes vibrál, és melegszik ( neten úgy olvastam h 80 fok az üzemi hőmérséklet). Ebben szeretnék segítséget kérni tőletek valamilyen stabilizátort kellene hozzá készíteni, vagy ha jobban ért valaki hozzá akkor szívesen fogadok tanácsokat ebben az ügyben. Még annyit kell tudni, hogy a motorban nem található semmilyen stabilizáló eszköz, se relé (elba). Közvetlenül a tekercsre vannak rákötve az izzók.
Előre is köszönöm! |
Bejelentkezés
Hirdetés |





Valamelyik diódát fordítva kötötted be!
12V-os trafóhoz kellene az irányítás előre is köszönöm







