Fórum témák
» Több friss téma |
Sziasztok! Még sohasem használtam áram szenzort, ezért segítségeteket szeretném kérni. Mint ahogy utánna néztem 2 fajta létezik(szerintem). Az egyik fajtát az Allegro gyártja mint pl a ACS750LCA-050 -t, ezeket nem nehéz használni (szerintem)van 3 + 2 lába ebből kettőt az áramkörbe kell sorosan bekötni a amásik 3--> GND, Táp, áram értéke feszültségben. És van a másik fajta pl.: LOMEX.HU-n az áramszenzor mappában, olyan jó adatlapjai vannak hogy nem igazán jutok vele semmire. Most nem tudom eldönteni hogy ezek a szenzorok (utóbbi) most tartalmaznak e valamilyen jel stabilizáló áramkört (mint az allegros IC-k) vagy csak egy daram tekercs az egész. Ha pedig egy tekercs az egész, akkor milyen kapcsolást ajánlatos hozzá alkalmazni, vagy létezik-e cél IC.
Válaszotokat előre is köszönöm!
Szétnéztem , de igazából ugyanazok az adatok vannak az adatlapon mint a Lomexesen (méret stb). De azért köszi a segítséget.
Szia!
Melyik típusra gondolsz? Sok fajtánál bővebb az adatlap, pl. 9 oldalasat is találtam... Szia
Szia jelenleg a LOMEX oldalán lévő szenzor\áramszenzor a legelső(CURRENT SENSOR CSLA1CD (HWL) 0-57A LINEÁRIS NYILTHURKU 1 TÁPFESZ (2990 HUF)). Aztán nem nagyon vágom azt sem hogy mi az hogy nyílthúrkú, zárthurkú.
A fent említett típus márkája amúgy Honeyvell (CSLA1CD). Ha az adatlapját megnézem akkor annyít tudok meg hogy 57A max, 3uS a beállási idelye. Nem nagyon értem hogy mit jelent az Offset volt jelen esetben, Aztán a Sensitivity. De ha a táblázat elejét nézem akkor ott van tápellátás adat. Ha lejebb megyek az utolsó oldalra akkor ott látom az érzékelő mechanikus paramétereit, és a lábkiosztást. Ha a rajzot figyelem akkor a rajz szerint ez csak egy hall elemet tartalmaz. Így számomra a használata titok hogy milyen kapcsolás szükséges hozzá hogy használhassam.
Szia!
Itt a gyártó "CSLA1CD Open Loop" családjának lapja. Offset: Ha jól olvasom az adatlapot, a kimeneten 0A átfolyó áramnál mérhető feszültség. Mivel a szenzor váltóáramot és egyenáramot egyaránt tud mérni, a kimeneti áram iránya a mérendő áram irányától függ. Ha csak egyenáramot mérnek vele, a gyártó egy, a kimenetre kötött kondenzátor alkalmazását javasolja az offszet feszültség zajának szűrésére. Sensitivity: Az a minimális mérendő áram változás, ami a kimenet megváltozását eredményezi. Kimenet: A mérendő árammal arányos áram a kimenet és egy, az offszet feszültséggel megegyező potenciálú pont között folyik. Szia
Szia átnéztem a linket. De még mindig nem értem a bekötést. A CSLA1CD-nek 3 lába van a rajz szerint a "-", "0", "+". Az már addig tiszta hogy ez a szenzor egy toroid és egy hall elem semmi több. A hall elemet meg kell hajtani (gondolom ez a tápfesz), és a rajta eső feszültséget kell mérni, ami változik ha a rajta áthaladó mágneses mező változik. De ennek csak 3 lába van. akkor hogy kell ezt kötni, vagy létezik valamilyen meghajtó ic?
Közben böngésztem a netet és találtam egy pdf-t Link ahol ezt az adott típust használják.
Így akkor a "+" a pozitív táp, az "O" (amit én nullának hittem) a kimenet, és a "-" a negatív a GND. Közben a Honeywell oldalán amit adtál linket bukkantam rá erre az adtlapra. Amiben szintén leírja a használatát. Köszönöm a segítséget!
Szia!
Örülök, hogy segíthettem, köszönöm a pontokat. Szia
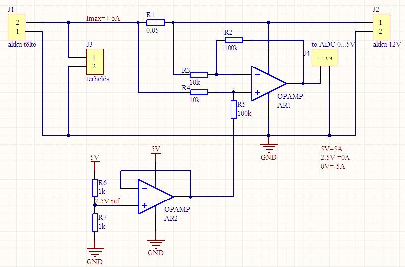
Sziasztok! Egy akkumulátor töltés/kisülés áramát szeretném monitorozni mikrovezérlővel. Ezeket az induktív gyűrűket feleslegesen nagynak találom.
A maxim-nál találtam cél IC-t a feladatra. Használt már valaki ilyet? Választható erősítés 50x, 100x), referencia kimenet 2,5V, 0-2.5V negatív áram, 2,5-5V pozitív áram. ITT a MAX4070 leírása. Ideálisnak tűnik a feladatra. ITT egy kis cikk a témában, a Figure 6. az érdekes. A másik út, mivel nincs elég időm beszerezni az IC-t, megvalósítás differencia erősítővel, de ez a sok ellenállás miatt pontatlanabb lehet. Szerintetek működhet így ez a kapcsolás? Gondolok itt a kb.12V közös jelre a bemeneteken.
Én is hasonló megoldáson gondolkodom.
A MAX 4070-re nem találtam hazai forrást. A kapcsolás elvileg működhet. Persze olyan műveleti erősítőt kell használni, amely működik, ha a bemenet tápfeszültség közelében van. Azt hiszem, ezt hívják rail-to-rail műveleti erősítőnek. Próbálkozz pl. LM324-gyel.
Már csak azt nem értem, hogy honnan szedi ez a mérendő áramot. Tehát 3 pin van az alján: azaz +, GND, Sens-out. A lyukon kell átvezetni azt a vezetéket amelyiket mérni szeretném? Vagy mi a megoldás?
Sziasztok!
Ismertek esetleg olyan áramjelző szenzort, amihez nem szükséges jelkondicionáló áramkört építeni? Tehát a kimenetet közvetlenül be tudom kötni pl. egy PLC-be.. Eddig én is azokat találtam, amik az előző hozzászólásokban már szerepelnek, de ha jól gondolom azt nem lehet közvetlenül kötni.. Köszi! |
Bejelentkezés
Hirdetés |










