Fórum témák
» Több friss téma |
Sziasztok!
Tekertem egy egy 2*10VAC tekercses trafót. A mellékelt rajz szerint csináltam hozzá egy kapcsolást és egyen irányitva terhelés nélkül 27.5 v jön ki,ha rákötök két 12v/50w halogén izzót akkor 17 .7V . mit csináltam rosszul?
Teljes egyetértésem.
Nagyobb kapacitású pufferkondit használj. Az 1000µF nagyon kevés ekkora teljesítményhez.
jaj azt elfelejtettem írni hogy 6800µF/50v kondikat használok.
csak nem értem ezt a nagy feszültség esést.
A diodákon is tud esni.
Kösd az AC oldalra a lámpákat és váltakozó áramon nézd meg a feszültségesést. Ha itt is nagyon esik a feszkó, akkor a trafó a gyenge.
megcsináltam a nyákot és semmi se változott, ugyanúgy zúg mint az állat és nagyon-nagyon melegszik az IC!
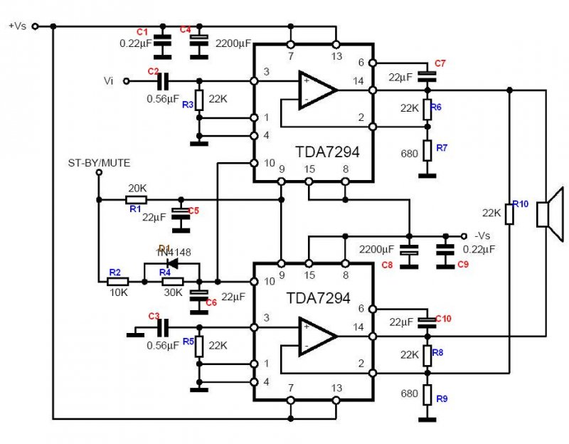
Mellékelek rajzot, az alkatrésznél annyi változott hogy egy 22Kohmos ellenállás helyet 21,5Kohmos, van és a két 1000mikros/50V helyett 1000/63V-os. Minden más megegyezik. Ha valakinek van működő kapcsolása ezzel az ICvel amit lehetőleg megépített azt szívesen megnézném!
Én ezt építettem meg.Nálam minden rendben van ezzel a kapcsolással.
mér mértem váltó is esik 2 voltot... ilyenkor mi van
az nem gond, mert mindig esik a fesz egy kicsit max 3V
Az Erősítőmnél 1,5V-ot esett
amikor tekertem a trafót a progi azt irta hogy 110 W a vége a trafónak és most 2 db 50 W-os izzóval tesztelem és majdnem a maxon van a trafó. mit gondoltok sok ez a 2 volt váltóban?
Akkor 18 volt terhelve és üresen 20?
üresen 20.0V 100w-al terhelve 18.1V
Ez még normál feszültségesés. Próbáld növelni a puffereket. Szerintem kevés a 6800 uF.
lehet, hogy félre értettél de sztem én irtam rosszul, váltakozó feszültségnél esik 2V-ot. mé a egyenirányitva és pufferelve nem próbáltam...
Idézet: „Sziasztok! Tekertem egy egy 2*10VAC tekercses trafót. A mellékelt rajz szerint csináltam hozzá egy kapcsolást és egyen irányitva terhelés nélkül 27.5 v jön ki,ha rákötök két 12v/50w halogén izzót akkor 17 .7V . mit csináltam rosszul?” Én erre gondoltam az előbb. Az egyenáramú oldalra keveslem a 6800µF-ot. Itt nagyobb feszültségesést mértél, mint az AC oldalon.
egyenlőre ez volt itthon holnap rendelem meg az erősítőhöz ami kell és akkor azt is fogok
most találtam itthon egy nagyobb diódahidat és azzal kipróbálom. majd még irok hogy mi lett. köszi szépen a segítséget
megcsináltam a nyákot és semmi se változott, ugyanúgy zúg mint az állat és nagyon-nagyon melegszik az IC!
Mellékelek rajzot, az alkatrésznél annyi változott hogy egy 22Kohmos ellenállás helyet 21,5Kohmos, van és a két 1000mikros/50V helyett 1000/63V-os. Minden más megegyezik. Ha valakinek van működő kapcsolása ezzel az ICvel amit lehetőleg megépített azt szívesen megnézném!
Elég egyszer is leírnod, így is mindenki elolvassa.
Tedd fel a táp rajzodat , és a huzalozást is. Esetleg egy fotó is jöhet. Egyébként biztosan jó a megépített áramkör. Az ic szigetelve van felszerelve a bordára? Nippel + csillám alátét?
Próbálgattam még a trafót de nem jutottam semmire
Azt akarom kérdezni, hogy van 20VAC-m egyenirányitva és pufferelve mennyit kapok mert nekem 35VDC kell, hogy 8 ohm-on meg legyen a 70W (ezt olvastam az adatlapból). Úgy is átkell tekernem a trafót csak nem tudom mennyire tekerjem,hogy 35V-om legyen egyenben.
Kb 1.4 el kell szorozni az AC feszt , hogy megkapjuk a várható DC-t.
Tehát 35/1,4= 25 VAC
Nekem akkor búgott így, amikor a 680 Ohm helyett 68 Ohm volt benne. Sajnos rosszat küldtek, amikor rendeltem, és beépítésnél nem mértem meg. Gyorsan kiderült a turpisság. Valamilyen túlvezérlés lehet nálad is.
Hello, na úgy látom pont aktuális a téma a következő erősítő tervemhez. A csatolt erősítőt szeretném megépíteni, ez elvileg 150W-ot garantál +-35Vról. én egy +-35V-os 500W-os trafóról hajtanám, előtte 2×47 000µF-os pufferrel. Mi a véleményetek erről a kapcsolásról? már biztos volt ez kérdés a témába, de bocsi nem volt kedvem végigolvasni midnen hozzászólást, talán majd 1×. Ja és készítettem hozzá nyáktervet is, még elég kezdő vagyok, esetleg át lehet nézni, lehet hogy van benne hiba, de lehet hogy jól jön 1-2 embernek.
Nem tudom, ez mennyit segít rajtad, de parancsolj, egy működő verzió. Szerintem pont ugyanaz az MPedro féle cucc.
Ez szerintem egy sima hidalt verzió. Ehhez van bevált nyákterv,az Mpedro féle .
1x200W Teljes doksi van hozzá ,amit le is tölthetsz innét, és nagy szerencsére ő is idejár fórumozni. A rajz eagle? Mert akkor van egy kis bibi. Az akatrész oldalra szoktam pirossal rajzolni. Az alsó oldalra kékkel. Mondjuk már rég használtam , lehet ,hogy tévedek.
Dejóóó! Szuper hogy van hozzá nyákterv, ha tudom nem bénázok vele ennyit
, de legalább kipróbáltam a programot. Egyébként hogy néztem nagyon sok benne az átkötés, nem fog zúgni? Bár nem néztem még hol vannak azok lehet hogy jó helyeken van, és nem zavar bele. Kösz mindenkinek a segítséget!
Az átkötések miatt biztosan nem fog zúgni.
Igen, ez az enyém
P.
Szia csatolj egy képet amin látszik a táp és egyéb csatik bekötése. Jó lenne ha a forrasztás és a beültetés oldal is látszana.
Nekem a következők miatt búgott (nekem van hangfal védő áramkör is). 1. Nem kötöttem be a hangfalvédő "modulra" a földet ekkor iszonyatosan elkezdett búgni, de lakapcsolt a védelem. 2. Földhurkot csináltam a bemeneti jel földjével (nem annyira búgott mint 1.). 3. Volt egy eset amikor elszállt az - (minusz) táp biztosítéka mert csak 1 Amperes volt. Ekkor nem tudom hogy búgott-e mert rögtön lekapcsolt a védelem. Kérdés hogy ugyanazzal az IC vel próbálod-e mint múltkor, mert ha igan lehet hogy a korábbi nyákod volt zárlatos és megölted az IC-t. Ekkor jó nyákkal sem fog szólni. |
Bejelentkezés
Hirdetés |








Azt akarom kérdezni, hogy van 20VAC-m egyenirányitva és pufferelve mennyit kapok mert nekem 35VDC kell, hogy 8 ohm-on meg legyen a 70W (ezt olvastam az adatlapból). Úgy is átkell tekernem a trafót csak nem tudom mennyire tekerjem,hogy 35V-om legyen egyenben. 




, de legalább kipróbáltam a programot. Egyébként hogy néztem nagyon sok benne az átkötés, nem fog zúgni? Bár nem néztem még hol vannak azok lehet hogy jó helyeken van, és nem zavar bele. Kösz mindenkinek a segítséget!
