Fórum témák
» Több friss téma |
A tegnap elege meg lepet ez a kis ic.Eloszor elfelejtettem bekotni a 13 labat a +ba.Na mindegy rajottem miert nem akart menni.Asztan ment egykicsit es utana mikor megint bekapcsoltam mar kifele nyomta a hangszorot.Atneztem megint az erositot de semit nem talaltam hogy rosz legyen.megint bekapcsoltam es ment.Mindez izoval elesztve.A tanulsag hogy eleg fura kis ic de jo.Utana rakototem meg 2 tranyot.Csak bdx66c meg bdx67c volt ithon,tudom ez darlingtonos de ez volt ithon.Az 1 ohm elenalas helyet 0,47 volt mivel ugyis darlingtonos.A tap 2x40vcc.Hat nemtudom ki hogy van vele de mintha a tranyok bekotese utan jobb melye lenne legalabis nekem jobban tetcik.Meg anyit hogy ez most ugyancsak ab osztalyban megy vagy mar b?
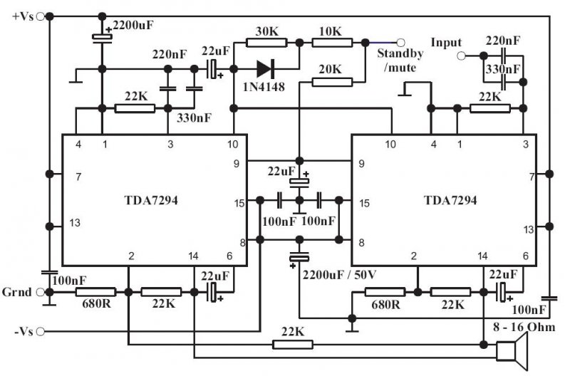
Ja a rajz tda7293-hoz van csak en 7294-et csinaltam meg.Csak a botstrap kondit lell bekotni a 6meg a 14-es labra nem a 12-re a tobbi ugyanaz kiveve az 5,11,12 amihez nem nyultam.Kesobb teszek fel kepet is
4 ohm-al is próbáltad? Mert akkor eléggé jó ötlet megfejelni végtranyókkal. Egyébként az MJL-es tranyók nagyon jól szólnak.Különössen az MJL21193-4 de bazi drágák...
Ha birja a 4 ohm-ot akár meggondolandó a párhuzamos 7293 ,helyettesítő alternativa. A 7294-ben van rövidzár védelem is ,habár itt a végtranyók sínylenék meg.
Hat en Mj15003-15004 parost szeretnem mert az olcsobb meg eleg kemenyek.Ja a rovidzar az most tenyleg nem sokat er mert a tranyok szalnak el de az ic megmarad szerintem.Lesz majd teszt is 4ohm-on meg 2ohm-on.Hat en inkabb ezt epitenem meg mint parhuzamos tda 7293-at mert egyszerubb,szerintem jobb melye van,erosebb mert jobban tud disipalni a tranyo mert mas tokozasba van.Van hatranya is mert ha nem hutod akkor leegnek a tranyok ha tulmelegednek.De a legjobb megoldas ha egy bordan vannak a tranyok es a vegfokok ic-k mert ha az ic eleri a 150 fokot lekapcsol es eleve nem kap jelet a vegtranyo(ami ha Mj15003-15004 akkor az 200 fokig birja)szoval tulmelegedes kovetkezteben nem tud leegni de ehez kozel kel legyen az ic az egyik tranyohoz.Ez az en velemenyem
a nyákrajza és a beültetési rajza is ugyanaz? mert akkor kéne a beültetés és a nyák rajz is mert lehet hogy vmiben eltér.
En ezutan epitem meg es eleg jo.Egyszoval mukodik vagy van az amelyket martin96 epitet meg az is jo.Szerintem valami a tapal lehet vagy az ic mar elszalt.
Igen azert ez a neve.Ja es tenyleg te raktad fel a tda7293 topicban.Koszi a feltoltest.Azert gondoltam beirom mert tenyleg jo kis erolkodo igy.Meg en Romaniaban elek de kosz az infot.Meg anyit hogy 2,2r elenalasal hogy szolna?Vagyis jobban megeroltetne a tranyokat?
Ez egy jó ötlet, egy kapcsolási rajzot megérne, de én már nem hiszem, hogy bele fogok nyúlni az erősítőmbe. Most 2x100W-ra van hitelesítve, a hangfalamat pedig maximum 30-50w-tal hajthatom... Inkább jobban odafigyelek. A koliban meg úgysem lehet nagyon döngetni
Üdv!
Hello!
Nekem lenne egy újabb kérdésem ezzel a kapcsolással kapcsolatba, mégpedig az hogy ezeket, lehet-e 1 bordára rakni szigetelés nélkül? Mert a csatolt PDF-be azt olvastam hogy szigorúan szigetelni kell, de utána átnéztem a kapcsolást és szerintem nyugodtan mehet közös bordára. mert nekem ez a TDA2030-as kapcsolás is 1 bordán van és nincs vele semmi baj.
Ha érdekel a dolog, nekem van egy komplett ilyen erősítő dobozolva, épp most tettem fel a hirdetések közé
Már ha akarsz kicsit spórolni az anyagiakkal meg a munkával... Én csak jót tudok mondani róla, hangosításhoz használtuk éveken keresztül, Quadokkal vegyesen. De a TDA-s erősítők tisztábban szóltak és nem gerjedtek.
Az IC-ket nem fontos egymástól szigetelni, viszont ha ezt nem teszed, akkor a bordát nem szabad testelni, mert a hűtőfelület a negatív ágon lesz.
Koszonom a hozaszolast de en Romaniaban vagyok es ez eleg mesze lenne.Meg akkor hol maradna az epites orome.Teneked melyk kapcsolas van megepitve?A tranyos verzio?
Jaaa az természetes, nem lesz köze a GND-hez, jól is nézne ki
En sem mindig szoktam leszigetelni mert igy jobb a diszipacio csak nemszabad hozaerjen semihez mert a negativ van rajta.Szoval el kell szigetelni a bordat mindentol.Igy csinaltam meg az egyik haveromnal mert 4 hangszorot kotot ra es mind 4 ohm-osok,hat persze hogy kopogot mert hamar felmelegedet az ic de miutan szigeteles nelkul tetuk nagyon kiralyul ment es nem kopogot a vedelem.Persze ha a tranyosat verziot csionalod akkor kel szigetelni.Es igen 1 bordan volt a 2 ic.Remelem segitetem
Nem is vagy olyan messze
kb 10 km a román határ ide Nem, nálam egyikben sincsen tranyó, csak az IC-k vannak. Viszont mi a hűtést ventillátorral erősítettük meg, így belül van minden, kívülről meg nem látszik semmi sem
Dani45: én ezt raktam össze: Bővebben: Link
Olyannyira, hogy lusta voltam panelgyártással szórakozni, és egyéb más rendeléskor ezt a kitet is hozzácsaptuk. Ha nem rontod el valahol, akkor pöccre indul. Mondjuk beforrasztás előtt én minden alkatrészt végigmérek, már csak azért is, mert nincs kedvem vonalkódokat böngészni. Meg adtak már nekem elektronikai boltban teljesen mást, mint amit kértem.
Igen, én is így csinálom. Mielött beültetném az alkatrészeket , ellenőrzöm amit tudok. Ellenálásokat , kondikat , az elkókat nem igazán , tranzisztorokat ,diódákat.
Így ha mindent jól forrasztasz , a tápok rendben vannak , akkor pöccre indul minden.
Itt melyik ellenállást lehetne hangerőpotival helyettesíteni? Vagy hogy lehet megoldani a hangerőszabályzást?
Az input-ra kotod a potinak a kozepet es az egyik szele a GND a masiknak meg adol jelet es mar tudod is szabajozni a hangerot.En szoktam sorosan teni 1kohm-ot az input meg a poti koze ha tulnagy jelet kap nincs gond vele.Ha nem jo fele hangosodik akkor megcsereled a GND meg a bemeno jelet vagyis a ket szelet .Ajanlom a poti femhazat is a GND-hoz kotni.Remelem segitetem
A hangerő potit a végfok és a bemenet közé kell tenned, nem egy ellenállást kiváltani vele. A rajzodon az input részhez kell kötni a hangerő potit.
az jó!
Én is ezt építettem meg ![]() Csak sajnos először türelmetlen voltam és rajzoltam és szerintem kinyírtam az IC-t! Aztán levasaltam és ujra felépítettem és aztán +-35V ról üzemeltettem volna mikor egy csattanás kíséretében valamint egy IC db kíséretével durrant egyet! Szóval most rendelek IC-t és kipróbálom azzal! Amúgy neked működött elsőre? Mekkora táppal hajtod, és milyen a minősége? Én mély ládához készítem
Ja, elsőre ment. Csak megszivattam magam, mert fordítva értelmeztem a Mute funkciót és egy szgép jumperral rövidre zártam, persze meg sem nyekkent.
Nagyon szépen szól, amikor beindult, két Sony musiccenter hangfallal kínáltam meg. Ha jól emlékszem, +-26V -ról megy, ezzel 4ohmon úgy 70W-ot tud. Ilyen trafót tudtam olcsón zsákmányolni. Nekem gitárerősítő végfok lesz, előtte egy csöves előfok. Kész van már minden hozzá, hangfalvédelem is lesz. Már csak dobozolni kellene...
Lehet ,hogy már kérdeztem , csak nem volt válasz?
Az ic szigetelve lett feltéve a bordára? Akkor szokott kipukkanni ha nem ...
igen persze csillámlemezzel, és a csavart is elszigeteltem!
Vagy nem tom! Mert haverom vitte el magával mert nagyon ért hozzá de gondolom ő is elszigetelte ![]() viszont a régi kapcsolásomból kivettem és betettem az Újba szóval azért rendelek ma IC-t
Hogy érted hogy meg se nyekkent?
elméletileg rövidre zárod a Mute-t és akkorfog szolni! Legalábbis én igy olvastam
Pedig nem...
Akkor fog szólni, ha a 10k és 20k ellenállásokon keresztül, pozitív tápfeszt kapcsolunk rájuk. Célszerű eleve ennek megfelelően elkészíteni a nyákot, hogy később ne kelljen spekulálni, hogy miért nem szól.
Olvastam én is a mikroshop-os leírást, és szemet szúrt a mute bemenet használatának leegyszerűsített leírása. De hát mondom kezdőknek készül a kit, megértik.. ezekszerint nem mindenki. A teljes igazság az, hogy a mute és a standby lábak hiszterézises feszültségbemenetek, 1,5V ill. 3,5V-os billenéssel. Tehát ha 0-ról emeled a feszültséget rajta, 3,5V-nál fog megszólalni az IC, és visszafelé (csökkentve a feszt) pedig 1,5V alatt fog elhallgatni. Ezt a tulajdonságát használtam ki, amikor ki akartam küszöbölni az LM1036 koppanását.
|
Bejelentkezés
Hirdetés |





. Én is ezzel a tranzisztor párral pakoltam össze és egészen jól szólt.
Üdv! 








