Fórum témák
» Több friss téma |
Fórum » Csöves erősítő készítése
Ne feledd betartani a fórum viselkedési szabályait, és a topik megmaradásának feltételeit. [link]
A téma átmenetileg fagyasztva lett, hozzászólni nem tudsz!
Egyébként nyákot készítesz, vagy drótozól ? Ha az utóbbi akkor könnyű váltani.
Drótozok. Igy könnyebb változtatni a hozzávalókon
Idézet: Nem kell átméretezni a PCL86pp kapcsolást , a CHZ /Zolli/ nak van EL84 /6P14P/pp kapcsolása is ! Bővebben: Link „De abból meg lehet csinálni CHZ féle cuccot.”
Köszi, íme még egy lehetőség. :yes:
De szerintem gond nélkül menne a ECL86 PP is ECC83 és EL84-el behelyettesítve egyéb változtatás nélkül.
Akkor ez lesz a nekem való. Már csak a tápról kéne valami infó! (320V egyennről megy???)
Szerintem kiváló kapcsolás, érdemes vele foglalkozni.
300 vagy 320 V az nem sokat számít a kimenőn is esik néhány volt. és a katód is kb 10 V-on van, tehát a csövön kb 300 V -van. Szóval korrekt :yes:
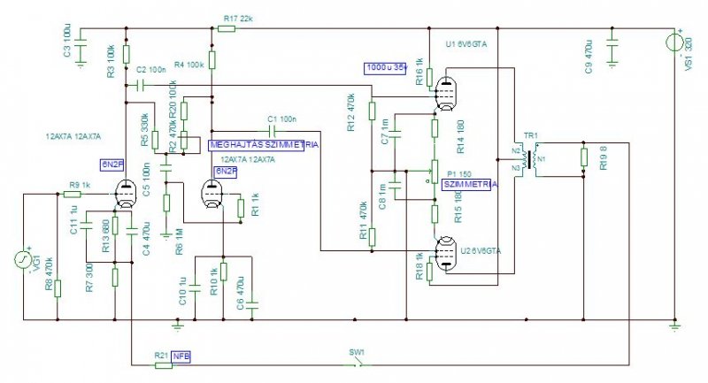
Hát ezt drótozni már fogósabb feladat ! De megoldható , a rajzról látható a táp adata igen 320 Volt kell neki , meg természetesen a csövek fűtéséhez a megfelelő feszültség Bővebben: Link
Ha ugy döntesz akkor szólj tudok némi instrukciót adni menet közben , az egésszel kapcsolatban is !
Akkor szilveszter után bontom az elsőt
, és neki állok ennek.
Én azt hittem, hogy most nekiállsz
A másik trafóhoz van már vasad ? Ha meglesz akkor cserélj ki 2-2 összetartózó elemet a két trafó között, hogy kvázi egyformák legyenek "vasilag" is a kimenők.
Nincs most időm, zenéket válogatok az évvégi nagy durranáshoz
Idézet: Hát már a nagy durranást csövesen kéne elkövetni :hide: „zenéket válogatok az évvégi nagy durranáshoz”
Nem sok a 360V az EL84-eknek?Jól van na, csak kérdem.
Hát igen EL84 PP 10-12 W-jával már egy kisebb házibulit simán végig zenél, főleg azzal a piros "szörnyeteggel"
Idézet: melyikre gondolsz ? A Lada pirosra ? „piros "szörnyeteggel"” Az sem tud többet 10-12 Wattnál
Nem olcso, de eleg jo aron juthattok hozza. Nezzetek csak meg a mellekletbeli arakat! "Csak ugy" megprobaltam UK-s arakat osszeszedni, hat eleg meglepo az eredmeny, nezzetek csak meg a Tungsram gyartmanyu arat is!
A kepernyofoto Eur arak!
"melyikre gondolsz ? A Lada pirosra ? Az sem tud többet 10-12 Wattnál"
Szinuszba 35W (bár nem hiszem hogy csövekkel hajtva)
Hát szerintem nem véletlen. az én egyéni véleményem hogy messze veri az orosz változatát a 6p14p-ev-t
Sajnos csak 4 db zsír újam van belőle. Akkor voltam hülye mikor itt a HE-n árult valaki 20 db-ot 800 Ft/db-ért, és hogy nem vettem meg. Na mindegy azért lesz full magyar erősítőm Tungsram csövekből. PV200/1000, 4654, ecc808, ecc81 :yes: Az utóbbi 2 még képlékeny mert lehet hogy EF40 - ECC40 páros lesz a meghajtó.
Nem a Watt a lényeg hanem a dB !
Ticseboy ! Mit is mutattál 94 dB/W ?
De sok egy kicsit, szerintem hibásan van megírva a kapcsolás, a trafó a szokásos 2*260 V-os (nem 2*360), ebből számított (nem mért) feszültségek vannak feltüntetve, a valóságban 310-320 V van tápfesznek, amiből a 300 feletti rész kiesik a kim.trafón és a katódon.
Á most esett le csak miről írt a mayky ! Hát én hirtelen másra gondoltam GU50se
Lacikám, ha elkészül a GU50 PP-d az már elég ütős lesz!
Zárt! Én imádom amikor ez a srác hangosit nekünk Porkoláb Sanyi bácsi féle cuccal. De ez nem erre a fórumra való
Köszönök mindenkinek mindenféle segitséget, ha nekiállok a CHZ féle erösitőnek, és elakadok, jövök és kérdezek!!!
Jó lenne egy Porkoláb bassgitár láda 15"-os Peavey hangszóróval ...
Tényleg kár volt, nekem is van Telefunken, Tungsaram, meg kétféle orosz (sima P-s és EV-s), fél napig rakosgattam őket (SE-be), a Tungsramm volt a legjobb (elevenebb), érdekes hogy utána az orosz és végül a Telefunken jött. Az igazsághoz hozzátartozik, hogy a 6P-k újak, a többiek használtak, de mindegyik párbaválogatott.
Visszamentem a topikban egy évet és nézelődtem. Egy páran eltüntek azóta: Ricsi1992, Danaman, Besi99...stb. Müszi is csak néha néz be ide. 1 év alatt több mint 1000 hozzászólás született.
|
Bejelentkezés
Hirdetés |



Ha ugy döntesz akkor szólj tudok némi instrukciót adni menet közben , az egésszel kapcsolatban is !
, és neki állok ennek.
Az sem tud többet 10-12 Wattnál 





