Fórum témák
» Több friss téma |
- Ez a felület kizárólag, az elektronikában kezdők kérdéseinek van fenntartva és nem elfelejtve, hogy hobbielektronika a fórumunk!
- Ami tehát azt jelenti, hogy a nagymama bevásárlását nem itt beszéljük meg, ill. ez nem üzenőfal! - Kerülendő az olyan kérdés, amit egy másik meglévő (több mint 17000 van), témában kellene kitárgyalni! - És végül büntetés terhe mellett kerülendő az MSN és egyéb szleng, a magyar helyesírás mellőzése, beleértve a mondateleji nagybetűket is!
Szia!
0,01µF az 10nF= 10000pF, 100nF=.1uF
A helyedben az egész tápvonalat átlesném. Valszínű megfut a tápegységed, és az küldi örök nyugalomba a verkiális eltérítő Ic -d.
Javaslat: - Forrasztd ki az IC-t -a sorkimenőn tekerd(jobbra) le a Brightness (fényerő) potméterét, és biztonsági okokból a képcső fűtését is ideiglenesen szakítsd meg, vagy szabályozd le, ha erre lehetőség van. Erre azért van szükség, hogy a képcső foszfor rétege ne károsodjon, mert arra a kis felületre, az egész ernyő elektronmennyisége jut. A katód fűtés megszakításával nem válnak le az elektronok a katódról, így azok beleverődni sem tudnak az ernyőbe, ezzel megakadályozva a károsodást. -kapcsold be a monitort -az IC adatlapját kerítsd elő, és nézd meg, mely lábakon kapja a tápfeszültséget, és mérd ki. -Kikapcsolt állapotban (15 perc után!), vagy bekapcsolás előtt rántsd le az elétrítőtekercs kábeleit, és mérd meg műszerrel, hogy nem zárlatos e. -FONTOS! Soha ne taperáld a képcső anódkábelét csupsz kézzel, mert rontod a szigetelési tualjonságait, és idővel le fog húzni a maszkra, az meg károsítja maszkot, és romlik az emisszió. (mintha letekerték vona akontasztot) Remélem tudtam segíteni, minden jót.
Abban lenne nagy szükségem tanácsban, hogy kétoldalas PC minőségű nyákról hogy tudok kiforrasztani?
Hello, szeretnék építeni a szobámba két hangfalat, de nem tudom, hogy milyen típusu legyen, videoton, és hifi között gondolkozom. Azt szeretném hogy legyen hangereje, de nem kell túl hangos legyen( 1szobába lessz ), de azt is hogy nagyon tisztán, szépen, akusztikusan szoljon, h jo legyen a térhatás. szerintettek milyen típusu lenne erre a celra a legideálisabb?
Pár lábas alkatrész simán pákával. Passzív, hőre nem annyira érzékenyt, 8-10 lábú trafókat is sikerült pákával. De pl. tüskesort csak úgy, hogy lehúztam róluk a műanyag házat, majd egyenként kiforrasztottam a lábakat, s visszadugdostam a házukba. Még nem próbáltam, de a hőlégfúvót igen hatásos "fegyvernek" tartják, de az visz mindent. Javítani nemigazán alkalmas, de kitermelni annál inkább.
Szia! A vidi hangszórók baráti áron, jó minőségben elérhetők. Egy jól megtervezett ládában nagyon szépen szólnak. Háromutas rendszert javasolok, a hangszórókhoz egyedileg méretezett, házilag készített hangváltóval. Bár a hangszórók összeválogatása sem könnyű. Van ezekre külön ilyen topik (hangfal építés, hangváltó készítés...), a részleteket ott.
Idézet: „videoton, és hifi között gondolkozom” Ezt amúgy kifejtenéd bővebben?
Nos telibe trafáltad, tüskesorról van szó!
Ráadásúl 90 fokos. Minek fogdosok ilyen meleg vackokat mi?! Na de félre a hülyeséggel. Egy PC táp vezérlő panelje lenne az illetékes, mit vissza is kéne rakni utána. Próbáltam egy minta darabon hűlégfúvóval, IC foglalatot kivenni. Minden baromi forró lett körülötte is, de az ón nem olvadt fel. Addig meg nem mertem melegíteni, nehogy felégjenek a vezető sávok. Azon még nem is lett volna gond, de a munkadarabot nem szívesen tenném "tönkre". Eddig wllerrel nyösztettem, némileg sikerült kiszipákolni az ónt a furatgalvanizálásból, de nem tartom tökéletesnek. Attól félek, a másik oldalon fel ne égjen a for szem. De lehet hogy eldarabolom a tüskéket, és majd kicserélem.Köszönöm a javaslatot!
Ha a panelt akarod menteni, akkor darabolni kellene azt a tüske sort, és darabonként elbánni vele. Furatgalvánnal átlag elég erős, kibírja, ha fogsz egy intarzia kést, és megdolgozod. Ha más nincs, rakj a pákába egy régi szétégett fejet, és azzal darabold fel a foglalatot. Csak nyiss előtte ablakot, mert cián párája is van a puhább műanyagoknak. Ha hőre keményedő műanyag, akkor peched van.
Az ónt pedig ne kipiszkálni akard, mert kiszedésnél éppen az védi meg a nyákot. Inkább nyomj rá annyi ónt, mint a disznó. A jó sok ón tudja igazán átforrósítani az egész környéket, és arra van szükséged, hogy kiemelhesd azt a vacakot. Ragasztó csíkot olyankor tépsz fel, ha nem melegítettél át mindent rendesen, és pld egy nagyon kicsike területen még tapad az alkatrész, de már csak azon a max fél mm^2-en, te pedig elkezded izomból húzni. Nem kellene spórólni sem a hővel, sem az ónnal, és akkor túlélőbb lesz a fólia.
A SAL olcsó. Ennyi és nem több. Más nem szól(na) mellette. Minden másra ott a megfelelő topik.
Hello!
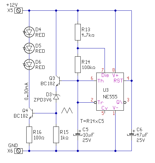
Építsd meg ezt a kis kapcsolást. Ha a sorba kötött Led sor anódját nem a 12V-ról táplálod, akkor akár 10db Led-et is sorba köthetsz. AQ4 tranzisztor működéséhez, kb. 4V kell. Így a Led tápfeszültségnek, minimum ULed*Ledek száma+4V szükséges.Természetesen ebben az esetben illik a Q4 tranyót, pld. BD139-re cserélni. A működési sebességet a C5 és R14 változtatásával tudod a kívánt ütemre állítani. üdv! proli007
Sziasztok!
A csatolt képen látható relé nem tudom, hány V-os. Ennek kiderítésében kérnék segítséget. 1980-ban gyártották.
Hello!
Nagy kaland! Megméred hol van a tekercs ellenállás, majd ráteszed a labortápra, és addig szabályozod, míg nem kattan. Ettől a "gyári" működtető feszültség, kb. 1,5-ször több. üdv! proli007
Üdv!
Egy ilyen relé 10 - 20 mA -os meghúzóáramot igényel kb. Megméred hány ohm, és ohmtörvény. . . De meg is mérheted. Adod rá a feszt, ahol meghúz leírod hogy hány mA, lassan leveszed, ahol elenged mA, és mindent tudsz a reléről.
Hobby Elektronika 1998-03-103 KATALÓGUS: Orosz gyártmányú jelfogók (2.) RESZ 10, RESZ 15, RESZ 22. Tokrajzok is.
csak 1 kérdés, meg tudná vki mondani, hogy hol lehetne Panasonic SA-AK 220 - as hifi hangfaljának tervezeteit letölteni
Sziasztok!
Köszönöm a segítségeteket! Egy másik kérdésem lenne, mégpedig a következő LCD kijelzőnek milyen színű a háttérvilágítása? ew162g0ymy
Utolsó betű Y, azaz yellow green, sárgás zöld.
Milyen programmal készítetted a #554960-ban a Pislog.png kapcsrajzot ?
Hello!
A TO-220 tokozású 7905-ic hez küldene valaki egy rendes bekötési rajzot(gyártó: St)? Néztem az adatlapot, és ott a gnd az elős szélső láb, de amikor így próbáltam, akkor az ic forró lett. Aztán amikor úgy próbáltam, ahogy a 78xx-eseknél szokás úgy nem volt forró, de nem mértem rendes értéket. Mert ugye a kimenet és a gnd között -5 voltot kell mérni? És még azt megkérdezném, hogy ha egy 7805öst és egy 7905 öst egymással kötünk a be akkor a kettő kimenete között 10voltot kell mérni(5-(-5)=10)? A választ előre is kösz. üdv.: mate_x
Köszi! Szóval akkor egymagában nem is használható?
Nagyon köszi a segítséget!
Végignéztem a táp oldalt egy csomó forrasztás fel volt lazulva gondolom a hű és regzés hatására fellazult! Ezeket újra forrasztottam, mértem ahogy mondtad és minden oké lett be az új IC és megy! Köszi még egyszer a segítséget!
Aha, értem, kösz a segítséget!
Üdv mindenkinek!
Megépítettem a csatolt kapcsolást. A TxD LED folyamatosan világít, ha rákapcsolom az áramkörre a tápfeszültséget.De ha küldök jelet a PC -ről akkor ez a LED pislog egy kicsit. A folyamatos világítás normális működés, vagy hibás az IC? / Gondoltam ,előbb jobb megérdeznem mielőtt összekötném a PIC-cel. /
Szívesen máskor is! Örültem, hogy tudtam segíteni.
Még nem építettem semmilyen rs-232 áramkört, de tudtommal a Tx vonalon folyamatosan magas szintnek kell lennie, hiszen a 1-0 átmenet indít.
Semmi probléma nincsen. A led pislogása arra következtet, hogy tényleges adatáramlás volt, csak azt az emberi szem nemtudja követni.
Minden jót. Amper.
Hello
Ha jól tudom, akkor alapállapotban táp van a tx rx vonalon. Szóval szerintem nincs semmi baj. A Ledeket úgy kösd be, hogy az anódjukat húzd fel tápra egy-egy ellenálláson ellenálláson keresztül, a katódjukat pedig kösd a tx rx vonalakra. Üdv.
Üdv!
Szeretnék csinálni egy kapcsolós órát, ami az óra bekapcsolásától számítva 1 óra után bekapcsol, és utána 5 perc múlva kikapcsol, hogyan tudnám megcsinálni? |
Bejelentkezés
Hirdetés |




Ráadásúl 90 fokos. Minek fogdosok ilyen meleg vackokat mi?!


/ 





