Fórum témák
» Több friss téma |
Hali mindenkinek!
Megtudnátok mondani hogy ehhez a kapcsoláshoz milyen vastag vezetéket kell használnom?(a trafóra) Vagy hogyan tudom meg?2A re kellene! Köszi a válaszokat!
Ajajj... én nem állnék neki ennek a kapcsolásnak, pedig már csináltam három-négy tápot :no:
Azt a +/-30V (vagy akárhány) voltot, egyszerűbben is elő lehet állítani. De a kérdésedre válaszolva, litzét kell sodorni 0,15-0,35 mm-es átmérőjű zománcozott huzalból, kb 4A/ mm2-es áramsűrűséggel számolva, annyi szálat sodorj össze, hogy összeadva meglegyen a kellő keresztmetszet. Ha valóban csak 2A a követelmény, akkor 0,5mm2 összkeresztmetszetű litzét kell sodornod, a vékony drótokból.
Én megtettem sok érdekes témával, és megérte... Próbáld ki. Olvasni jó.
Ha átállítod a méretet 100 (hozzászólás/oldal) -ra, akkor csak 27 oldalt kell elolvasnod
![]() Egyébként Kovi-nak igaza van: Olvasni jó.
Köszi a választ de miért nem álnál neki?
Akkor te melyik kapcsolást ajánlanád? Én csak azért ezt gondoltam mert 494 ic-m van itthon! Elöre is köszi!
Amit linkeltél, az egy alkatrésztemető. Sok benne a trafó (minek 1-nél több?), kapcsolótranzisztoros és még sorolhatnám hogy miért nem tartom szimpatikusnak.
Attól függ, mekkora teljesítményre kell, mihez akarod használni, van e valamilyen vasmagod, vagy ezután fogod beszerezni...stb. Én a Cimó féle tápot tudom ajánlani, nálam tökéletesen működnek, erősítőket táplálok velük. Ha 494-gyel akarod csinálni, akkor itt van ez. Van a fórumon visszajelzés a sikeres megépítéséről. Nekem is ez lesz a következő, 1,5 kW teljesítményre, ETD 59 magból. Olvasgasd végig a témát, sok jó ötletet meríthetsz belőle.
Hello!
Segítséget kérnék tőletek, megépíteném a cikkben szereplő tápot, ez egyszerű is lenne csakhogy nincs minden olyan alkatrészem ami kell hozzá. Először a hálózati szűrésnél vannak gondok, merthogy bontott kondijaim vannak, 6 db 200v/680uf ugye 200v os nem jó primernek, de ha sorba kötöm kettesével igaz hogy csak 300uf de bírja majd a feszültséget. Az a kérdés hogy menyire befolyásolja a tápot majd hogy sorba vannak a kondik?? Etd 49 es mag lesz hozzá,ADATLAP 3C90es anyagból lesz,kicsit számolgattam, f=40Khz B=(adatlap szerint 0,33 kisebb) én 0,25 el számoltam Ae=210 Ezekből kijött az hogy ~17 menet, kérdezem hogy megfelelően számoltam? A tranzisztort cserélném igbt-re mert ez van és nem szeretnék venni másikat, ez egy 20N60A420N60A4. lehet egy kicsit sok de ez van, kérdésem megfelel erre a célra?? Ir 2153 mat használnék meghajtásnak. A cél amit el szeretnék érni az a 400W, de az sem baj ha tőbb Üdv!
Jo jo egészjo rajz csak ennél is elöjön egy problémám hogy milyen vas mag menyi menet milyen vastag vezeték ! Szval ott vagyok ahol eddig!
De azért köszi! Meg ennél gondolom az áram figyelö a kis tekercs esetleg azt kilehetne hagynom simán vagy valamit alakitanom kellene?Meg végül is ehez is kell külön táp nem?mert h 15 v ot itt is kell az ick nk adni! Vagy esetleg a tarfót kilehet számolni valahogy? Elöre is köszi
Mekkora teljesítményt akarsz kivenni belőle? Mit akarsz táplálni vele? Ha ETD 49 magot használnál, akkor kb 600W-ot tudna a táp. Van frekimérőd és induktivitásmérőd? Ami a huzalt illeti, már válaszoltam és Cimó is linkelt valamit a trafóméretezésről, egy kicsivel lejjebb megtalálod.
Ha még nem olvastad el a Cimó-féle tápot, akkor ajánlom figyelmedbe. Egy ilyet használok ebben a 2x200W-os erősítőben és tökéletes.
Szia, két 680µF 200V os kondi sorba kötésekor lesz egy 680µF 400V os kondenzátorod.
Egyébként melyik cikkről van szó? Sok van. Ha cimó tápjára gondolsz abba jó az ETD49, és akkor még nagyobb teljesítményt is ki tudsz venni belőle. Üdv.
Szia!
Bocsi, hogy beleszólok, szerintem te is tudod, csak rosszul írtad! Ha két 680µF 200V-os kondit sorba kötsz, akkor 340µF 400V-os kondid lesz. Ha két ilyet még párhuzamosan kötsz, akkor lesz 680µF 400V-os pakkod! :yes:
Hello!
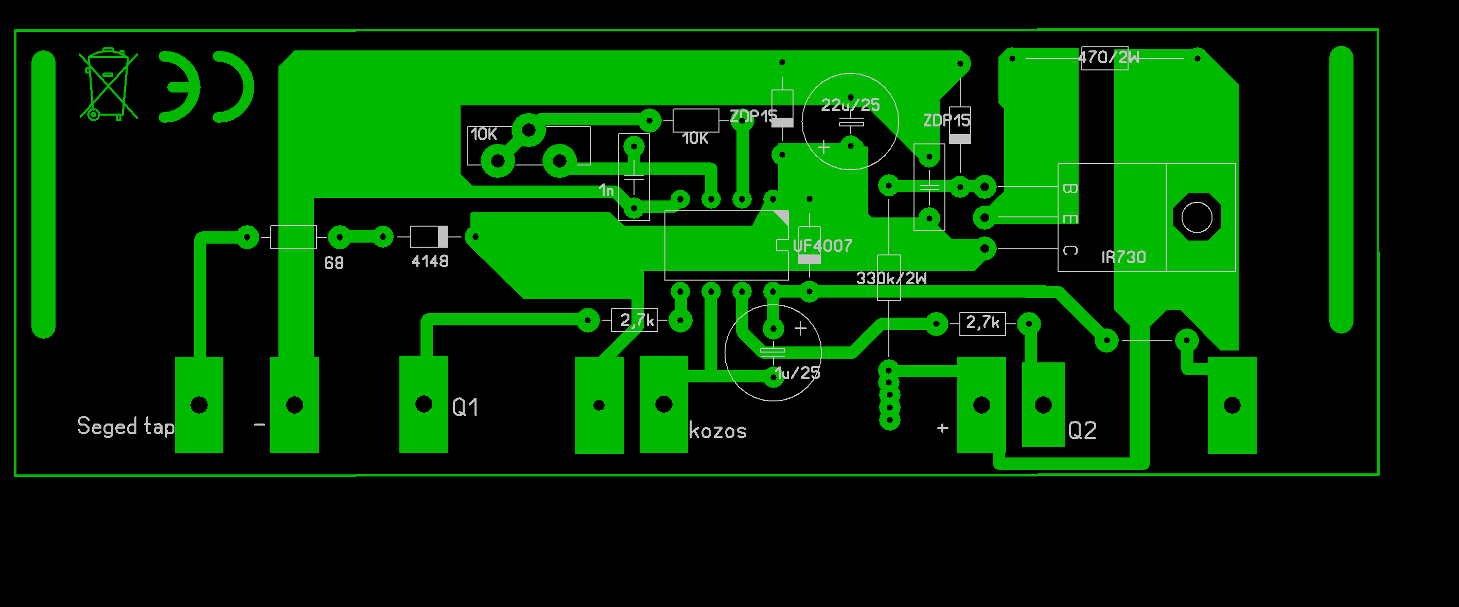
Érdekelne pár dolog Cimo tápjával kapcsolatban. Először is menyit segít egy tranzisztoros meghajtás hogyha irfp450+ir2155 használok? Etd49 es magal lesz megépítve. A másik, mennyire érdemes beleépíteni az áramkorlátot?? Azért kérdezem mert akkor olyan ic- szerzek be. És még egy, megterveztem saját igényemnek a panelt magamnak, valaki megnézné hogy jó vagy alapból mehet a kukába?? Üdv!
Helló!
Szerintem jó lesz. Annyi kellene módosítani, hogy ahol nagyfeszültség van 2 vezető közt növeljed a távolságot. Pl az IR lábai közt megy át a 320V alig 1mm a táv. Valamint, az IR kimeneteiről szedd le azt a 2,7k ellenállást az nem kell oda. Ha sorosan akarsz kötni a primeren kondikat akkor köss párhuzamosan vele ellenállást, hogy egyenlően osztódjon meg rajtuk a fesz. A segédtápot indítást már meg lett oldva egyszerűbben is. Keress vissza valahol van egy 1.1.rar fájl abban megtalálod a kapcsolást. A rövidzárvédelemmel kapcsolatban annyit, hogy vannak akik azt mondják egy bizti sorba a primerrel, de: 1, lehet hogy a bizti kiold, de addigra vagy a fet vagy valami más elhal, egy bizti sohasem olyan gyors mint egy elektronikus áramkorlát. 2, fenese akar utána cserélgetni biztit (IR2155-esetén felesleges áramkorlát, mert az ic nem tudja) Ha van lehetőséged IR21531-t szerezz be, annál nem 1,2us a DT hanem 0,6us. A tranyós fetmeghajtásról annyit, hogy én kimértem BC807-817-el (BC337-327 SMD változata) durván 1-1,2A csúcsáram. Mekkora P-t akarsz? üdv
Hello!
Ok a módosítások meglesznek ![]() A kondikkal párhuzamosan mekkora ellenállást kössek? Én 100K/2w gondoltam, elég egy kondival sorba kötni vagy mind a 2 vel kell? Az 21531 menyivel befolyásolja a tápot, tudom hogy DT mit jelent de hogy mi a hatása a tápra hogy csak 0,6us? Jelenlenlegi követelmény az 400W, lehet hogy bírta volna egy kisebb mag is de ha a jövőben szükség lenne nagyobb teljesítményre akkor már a panelt nem kell újratervezni .
Ebben az elrendezésben mindegyik kondival párhuzamosan 100k-t vagy kicsit kevesebbet 68k-t
Kisebb DT-vel még zökkenőmentesebb lesz áramügyileg a fetek kapcsolása. Közelebb kapcsoljuk ki a nullátmenethez képest. Valamint kicsivel nőni fog a teljesítmény.
Megtudja e mondani nekem valaki hogy mivel lehet helyettesíteni az SSP4N60A típusú tranyot?
Egy Shintech Atx 750W -s tápban van benne. A válaszokat előre is köszönöm.
üdv mindenkinek
Volna egy nagy kérésen.Csináltam egy kapcsolóüzemü tápot,ami TL494 en alapul és 230 ról csinál +-45 voltot.A kérésem az hogy,nemtudna valaki nekem ajánlani valami jólmüködö áramvédelmet ehez a táphoz,valami olyat amit már ti is kipróbált és szerintetek is kielégitö a müködése.Nagyon megköszönném.Kisérletezgettem énis sokféle módszerrel,de álltalában nemelég gyorsan reagálnak.Eddig pc tápokat alakitgattam át elég nagy sikerekkel de most épitettem egy teljesen saját tápot,aminek egy 2x300 wattos 4 ohmos erösitöt kell ellátnia megfelelö energiával.Válaszokat elöre is köszönöm
Üdv! szóba jöhet áramváltó trafós valamint söntös verzió. Kérdés, milyen topológiájú a táp?
Valamint még kérdés, hogy hova akarod kötni a visszavezetett áramjelet. Mert pl ha ir2110-et használsz akkor annak mehetne az SD lábára.
Hali sziasztok.
Van egy kapcsolóüzemű tápom, igaz nem 230 V-os. 12 dB Irfp 064n-es fet van ( volt ) bennt, csak megadta magát, túl lett terhelve. Kérdésem az lenne hogy a 064n-ek helyett találtam IRFP3206PBF fet-eket, ezek megfelelnének. Amit még megnéztem hogy 5 V-os meghatással a 064N 45 A-ert tudn 15 V-nál, a 3206 pedig 120 A-ert. Gondolom így azért jobban meg vannak terhelve a meghajtók is. A fetek meghajtása 2 db mc 34151-ről történik, elegendő lenne ez nekik ? Ha nem párhuzamosan köthetek további mc 34151-et ? esetleg bontsam még kétfelé a fet csoportokat, és külön külön hajtsam ? válaszokat előre is köszönöm, bocsánat ha hülyén fogalmaztam, annyira nem vagyok ebben jártas Bővebben: Link
Szia!
Szerintem a FET-eket cserélheted egy-az-egyben. De a meghajtó ide szerintem kicsi, én legalább 9 Amperest raknék bele pl. MIC4421/MIC4422.
üdv
A táp alapkapcsolása megegyezik az atx tápokéval,van egy álandó készenléti feszültségforrás,ami ellátja +12 voltal a TL494 et,ez az ic kapcsol egy segéd trafót,a segédtrafó izolátorként is szolgál,leválaszt a magasfeszültségü szektortól,és ennek a trafónak a szekundér tekercseivel kapcsolom a tranzisztorokat.Az egész többi rész is ugyanaz mint a számitógépes tápoké,csak az enyémen +-45 volt jön ki és a kimeneti feszt egy 10k trimerrel tudom beálitani +-22 töl egész maximum +-51 ig.Az áramerösséget pontosan nemtudom,de egy 20 ampéros autóbiztositékot kidobott anélkül hogy,bármi is károsodott volna benne.Emiatt akarok védelmet,netán valami baj történik az erösitöben,akkor amire kidobja a biztositékot összeégeti az egész nyáklapot is.Szerintem valami pontos áramjelet kellene visszavezetni a tl494 4 es lábára,csináltamis oda egy tranzisztort,aminek a bázisát lehetne szabájozni,minél nagyobb a bázison a fesz,annál jobban kinyit a tranyó és ezzel blokkolja a pwm jelet.A tranzisztor irányitó feszét elötudom állitani egy ferit magra tekert rézdróttal,amin keresztül megy a fö trafó primér tekercs áramellátása.De nemtudom kiszámolni,hogy pontosan milyenre is tervezzem a trafót.Ne kapcsoljon le hamar,de túl késön sem.Ez a nagy bibi.
Idézet: „...egy ferit magra tekert rézdróttal,amin keresztül megy a fö trafó primér tekercs áramellátása.” Az így indukált feszt egyenirányítsd, puffereld és egy egyszerű potis ellenállásosztón keresztül vezesd a TL megfelelő lábára.
Akkor az 1-1 mc helyett ugye 2-2 mic kellene ?
Hol tudom őket beszerezni, mert nem igazán találok.
Az adatlapokat elfelejtettem.
Még kicsit nehezen megy ez nekem.
Tl 494 8-as lábáról van hajtva az mc 34151 egyik bemenete, 11-es ről pedig a másik, és a kimeneteiről pedig a 2x6 db 064N. Igazából ennyire alap dolgot nem értek hogy miért van 2 csoportban. Ha tc-t vagy mic-et használok csak 1 bemente van, szval kell egyik 6-os csoportot mondjuk a 4421-el kell hajtani, a másikat a 4422-vel ? De inkább több hülyeséget nem mondok, örülnék ha elmagyaráznád, tényleg nem tiszta.
A MC34151/MC34152-ben 2db 1,5A-es fetmeghajtó van, egy darabbal meg tudod hajtani a két fetcsoportot. A két IC közt az a különbség, hogy az 51 invertál, az 52 nem.
A 4421/4422-ben egy darab 9A-es meghajtó van, a 21 invertál, a 22 nem. Itt a két fetcsoporthoz egy-egy darab meghajtó kell, de egyforma típusúnak kell lenni. Vagy mind a kettő 22-es, vagy mind a kettő 21-es. A leírásodból, én legalábbis egy 12V-ról működő ellenütemű inverterre gondolok. Ezeknek a FET-eknek elég nagy a gate kapacitása, ráadásul hat darab van belőle, szerintem ide kevés az 1,5A-es meghajtó. |
Bejelentkezés
Hirdetés |







.





