Fórum témák
» Több friss téma |
Fórum » Hangsugárzó építés, javítás - miértek, hogyanok
Témaindító: csonthulye, idő: Dec 10, 2005
Témakörök:
Szóval ugyanolyan felejtős, mint egy DC..
Sebaj.. majd megvárom, hogy nem tudja elpasszolni senkinek, és majd talán ingyé' oldalbavág vele ismerősöm.. Ingyér dísznek jó lesz.. nem mintha nem lenne már otthon elég szobadísz.. de akkor is..
Ingyért ,nem lesz egy kicsit drága? Ad még egy ötvenest meg két cigit ,és akkor lerakhatja nálad.
ismerem subvoice oldalát... hát igazából annyira nem konyítok az ilyen kütyükhöz:S ezért kéne valami normális nyákrajz egy 2 csatornás 4Ohm-os hangváltóról...
El tudom magyarázni, csak ahhoz több karakter kell; mondjuk msnen.
Olyan, hogy normalis váltó ugy önmagában nincs. mindig az adott hangszórókhoz kell méretezni.
DB-t, vagy SL-t, vagy fantázianevű videotonokat keress. esetleg a régi hs-ek, a 280 meg a bolgár hangszórók előttről.
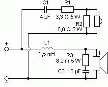
én jelenleg egy 16 centis tesla mélyközepet használok... na most ehez nem nagyon lehet találni adatot... egy oldalt találtam (http://www.repromania.net/tesla/tesla-basove-arn-5604/tesla-basove-arn-5604.php) amin van némi leírás erről a hangszóról. Most nézegetem subvoice honlapját és találtam egy 2 csatornás hagnváltót nála. nem tudom, hogy ez jó lenne e nekem. Itt a kép:
találtam a Monacor honlapján egy hangszórót ami egy az egyben olyan mint az én teslam, sőt még azt is írja a leírásában, hogy "az eredeti gyártó termékével teljesen azonos minőségben, különféle csere-alkalmazásokhoz tökéletesen megfelelő kivitelben...". Tehát ez most azt jelenti, hogy a paraméterei megegyeznek a tesla-éval? mert pl a 88db megegyezik vele.. valakinek valami ötlete? itt a monacor hangszórója: http://www.monacor.pl/catalogue-product.phtml?id=5891&Comp=m&Hier=6...tg=520
És itt az enyém: http://www.repromania.net/tesla/tesla-basove-arn-5604/tesla-basove-...04.php
Azok a határesetek. inkább 20 és 40. ha jól emlékszem.
Árul a monacor tvm hangszórót, nem ugyanaz, mint a tesla volt de szerintem ismerem amit te használsz.
Egy érdekes eset..
Vagy inkább manapság már nem is érdekes.. mai kortünet, hogy mindenbe somogyi vagy MNC hangszórót szerel a delikvens. Bár ebben Tesla/TVM közép van Nekem mintha valaki azt mondta volna, hogy az ilyen régi dolgok úgy képviselnek értéket, ha eredetiek, még ha gyárilag nincsenek is a topon. Ehhez képest mindíg van, aki az ilyen átalakított dolgokat megveszi. Mert bár a HS 500 sem volt túlságosan csúcs a gyári alkatrészeivel, de így (piezo magas!... juj!!)... szerintem még az eredeti HS 500 szintjét sem közelíti meg....
csak azért feltételeztem, hogy ugyanazok a paraméterei mert ott van az a bizonyos szöveg, hogy " a gyári minőség" vagy mi meg h ogy kinézetre ugyanaz főeg a kosár... Tudnál mondani adatokat erről a tesla-ról, vagy ennyire nem ismered? ahoz képest, hogy csak kb 40w körüli a teljesítménye nagyon szépen szól... Annyira megfogott a hangja így kétutas verzióban, hogy már le is adtam az asztalosnak a méreketek
csak, hogy a teslanal maradjunk az erősítője is az, csak kapott új, nagyobb teljesítményű végfok tranyókat.... majd persze teszek fel a végleges hangfalról is képeket...
Teljesítmény nincs, csak terhelhetőség, az meg annyira nem lényeges.
A szövegeknek pedig önmagukban nem kell hinni.
A mely hangfal ugyben tudok segiteni.
Nezd meg az altalam linkelt kepet. Ha basszust akarsz minel nagyobb hangszorot akar 18" eset is belerax es ahoz atmeretezed a dobozt. A tervrajzot meg nem talaltam meg ... Ismerem ezt a doboz tipust hatalmas basszusa van mar 25 cmes melynyomktol kezdve. Ha atmeretezel ne felejtsd el a reflex nyilast is igazitani a hangfal dobozahoz.
Ismerem az 5604-et, http://reproduktory.tvm-valmez.cz/download/woofers/arn-5614-en.pdf[ez][/url] van hozzá most talán legközelebb, a lengőcséve, meg a terhelhetőség változott csak, és gondolom a réginél gyengébb a mágnes.
Egyszer mértem az átvitelét, emlékezetből talán még fel tudnám rajzolni, viszont T-S paramétereket sokfélét láttam róla, azt mérni kéne. ![]() Milyen a magashsz?
Talaltam egy nagyon utos monacor hangszorot
kivancsi lennek a velemenyetekre. Fs = 23Hz !!! http://bolthely.hu/galaxisdiszkosbolt/id/02000_Monacor_SPH-390TC_sz...gszoro
Kozep magashoz ajanlanek egy speci hangszoro+doboz kombinaciot.
Nezzetek meg a grafikont. 200Hztol - 15Khzig szinte tiszta egyenletes en ilyen szep atvitelt mar reg lattam foleg ebben az arkategoriaban. Fostex nyomo es lada
Nem tudni, melyik része igaz. Az fs önmagában még nem sokat jelent.
Fs alatt 18dB/oktavot esik a hangnyomas ugyhogy
nem mindegy hogy 20 vagy 40Hz. Termeszetesen a tobbi parameter is fontos es a doboz jellege tipusa is.
Ez így szintén nem igaz. Önmagában az fs nem határozza meg a mélyátvitelt (kivéve az extrém eseteket).
A Fostexnél is nagy eltérések vannak, és ha tényleg hasonlóan egyenes az átvitel, mint ezen a halálra simított mérésen, az nem a doboznak köszönhető.
Egyébként semmi "speci" nincs benne sztem.
Ha jol megnezed a dobozt akkor latod hogy a sugarzo egy doboznak kuldi a hangot ami egy reflex csovon egy masik hangszoromentes kiegeszito dobozba kerul ami szinten reflexcsoves.
Szerintem ez eleg nem hetkoznapi sima bassreflex megoldas. A kivalo gorbet a hangszoro es a hangfal egyuttesen adjak meg. Mivel egy egyseget kepeznek.
Egy szoval sem mondtam hogy az Fs onmagaban
meghatarozna az atvitelt. En csupan felhivtam a figyelmet erre a hangszorora a nagyon alacsony Fs e miatt.
Itt irtam ezt mer nem olvastad el ?
Termeszetesen a tobbi parameter is fontos es a doboz jellege tipusa is.
Ne irj az en nevembe olyan mondatokat
amiket en nem irtam le koszi. " Önmagában az fs nem határozza meg a mélyátvitelt (kivéve az extrém eseteket"
Erről csak mérés után lehetne véleményt mondani, mivel a gyári specifikációja túl szép hogy igaz legyen.
Nem azt irtam hogy az Fs onmagaban meghatarozza az atvitelt hanem hogy alatta 18dB/oktavot esik ami tudomasom szerint igaz.
Tenyleg nem kispalyas gorbe.
En nezem annyira komoly cegnek a fostexet hogy a gorbet meressel keszitettek es nem hasra utve rajzoltak egyet ... |
Bejelentkezés
Hirdetés |




Sebaj.. majd megvárom, hogy nem tudja elpasszolni senkinek, és majd talán ingyé' oldalbavág vele ismerősöm..

Nekem mintha valaki azt mondta volna, hogy az ilyen régi dolgok úgy képviselnek értéket, ha eredetiek, még ha gyárilag nincsenek is a topon. Ehhez képest mindíg van, aki az ilyen átalakított dolgokat megveszi. Mert bár a HS 500 sem volt túlságosan csúcs a gyári alkatrészeivel, de így (piezo magas!... juj!!)... szerintem még az eredeti HS 500 szintjét sem közelíti meg....

