Fórum témák
» Több friss téma |
Lehet ez nem a legprecízebb magyarázat lesz, de ha a bemenetre szinusz jelet adsz és tekered a potit fölfelé, azaz a bemenő feszültséget növeled, akkor egyszer csak a szinuszt elkezdi majd levágni a végfok, na akkor van maximálisan kivezérelve a végfok. Amíg a jelalak nem torzul semmit, addig valószínű nincs a teljesítő képességének határán. Amikor kezd már torzulni a jel akkor érte el a határt.
A teljes kivezérlés függ a kapcsolástól, az adott kapcsolásban alkalmazott feszültségtől, a kapcsolás beállításától, az alkalmazott alkatrészektől, stb... Teljes kivezérlést mérni? Szerintem úgy lehet, ha ráakasztasz egy szkópot terhelést raksz a végére, a bemenetre meg jelet, és ha jelalak torzulás lép fel akkor tudod, hogy itt a vége.
Szerintem ez nem így van. A hangfal az egy nagy méretű lap ami nincs bezárva nincsenek oldalai, és a lapban vannak a hangszórók, és a hangdoboz az a hangszórót körbezárja és oldalai is vannak, meg hátulja.
Kösz, azt hiszem akkor világos.
Már láttam ilyet szkópon. Mármint, amikor a szinusz teteje levágódott, ahogy tekertem a potit..
Azt írtam hogy a hangfal a hangdoboz előlapja.
A hangfal lehet oldalak nélküli lap is, amelyen hangszórók vannak, ilyen esetben pontosan kell méretezni az elhelyezésüket (akusztikus rövidzár). Régebben (60-as 70-es évek) szerettek ilyeneket csinálni. Tehát még egyszer: a HANGFAL a HANGDOBOZ azon RÉSZE amelyen a hangszórók vannak elhelyezve. Nézz utána szakirodalomban akár. Tíz évig ezzel foglalkoztam.
Inkább itt folytassátok ezt, annál is inkább, mert ott elég jól le van írva, hogy mi a hangfal.
hagfalas topic
Fölösleges folytatni, fentebb definiáltam a hangfal fogalmát, de azért kösz.
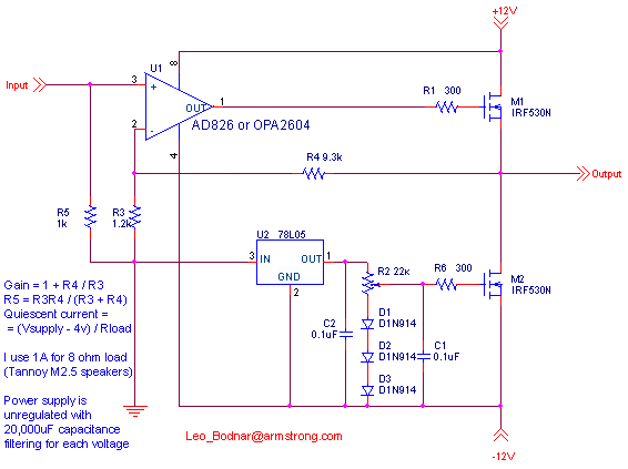
Amúgy nincs is már kedvem megcsinálni darlingtonnal vagy fettel ,mert így is magasan a legjobb az eddigi erősítőim közül. Alacsony hangerőnél is tökéletesen kiegyenlített, erőteljes, telt hangzás, nagyon finom magasakkal és határozott mélyekkel. Vagy lehet hogy fettel még ennél is jobb lenne ? hmm...
Meg ezek is ilyenek:
Ja még arra gondoltam hogy megcsinálom az a-minimumot egy egyszerű diszkrét opamppal is... valami minimálissal,... vajon 1db differenciál pár elég lenne ?
Ezzel nem sokat segítettél
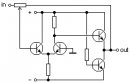
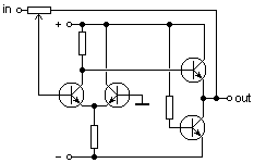
szerinted nem lehet megcsinálni - valahogy így ?
Kipróbáltam a felső tranyó helyén fettel, jó, működik. Nem sok különbséget tapasztaltam.
Nahat-nahat .... szep lassan fejlodik az erositod! Majdcsak eljutunk az A osztalyu JLH-ig
Szerintem John bacsi is valahogy igy kezdte annak idejen a 60-as evekben ... talan picit komolyabb elmeleti es gyakorlati hatterrel, de ez most mindegy. Szoval hajra
A jlh tök más... a bemenete nem is diff. pár. De vajon ez működne ?
Idézet: „A jlh tök más... a bemenete nem is diff. pár.” Nem mondod! Ezt azert nem szo szerint ertettem, a lenyege az, hogy hol vagyunk mar az 1 tranzisztortol .... Amugy merithetsz otletet a JLH-bol is ... hogy van pl. megoldva a jobb hatasfok elerese. Erdemes tanulmanyozni John bacsi irasait is!
Most találtam, meg melyik rajzra kérdezel. Szóval az utolsó rajzodon pozitív a visszacsatolás, a másik diff erősítő tranyóról vidd a kimenőre a jelet.
Nagyon kicsi a kivezérelhetősége, negatívba nem is nagyon van neki. Jobb az a műveleti erősítővel. Az csak egy db alkatrész.
Hát... egy db alkatrész, de csak ha nem gondolok bele hogy amúgy meg van benne 60db alkatrész...
Nem, csak félreérthető voltam. Azon filóztam, hogy a wartowski-féle fetesbe berakni egy opa-t.
De ezek szerint fölösleges.
Próbáld ki nyugodtan szerintem.
Bár van hozzá való előfok, de egy OPA-val szebben szól, egy ismerősöm akivel építettük ezeket, kipróbálta. Ha érdekel felrakom az előfokos rajzot, bár lehet hogy korábban feltettem már ide, nem emlékszem. Ha kell akkor szólj még a hétvégén, mert hétfőn mennem kell a szokásos kéthetes német túrámra....
Felraktad már az előfokot korábban.
Inkább előfok nélkül használom, mert az ipod kihajtja úgy is szobába.
Üdv!
Én is megcsináltam az elöfokot, de nem tetszik, túl nagy lett a zaj, és elmossa a magas fekvenciákat. Várok valami egyszerű, jó minőségű egytápos (35V) élőerősítőt, aminek kisebb a zaja. DoZ elé kellene
Üdv!
Nem régiben belekezdtem 2 DoZ végfok megépítésébe. Az erősítő kész lett tesztelés után dobozolásra került a sor. Kb. 25óra hallgatás után az én hibámból adódóan(Az egyik tranzisztor alatti csillám ketté volt törve, jobb híján így raktam össze) az egyik csatorna egyik 2n3055 tranzisztora átütött a földelt hűtőbordára. Így az egyik oldal elhallgatott, aztán 1-2mp elteltével elhallgatott a másik oldal is. Az lenne a kérdésem, hogy véleményetek szerint, milyen alkatrészek hibásodhattak meg? A táp működik. Sajnos a tranzisztorokat nem tudom letesztelni(nincs ilyen funkció a műszeremen). A válasz azért lenne fontos, mert itt vidéken nincs semmilyen bolt ahonnan tudnék alkatrészt venni, így egy szállítási díj alatt el akarnám intézni a mindenképpen szükséges alkatrészek vásárlását! Egyébként a két végfok kis áramon működött(1,1A), táp és hűtőborda hiánya miatt, de feladatának így is eleget tett. A mellékelt képen ő látható.
Diódát sem tudsz vizsgálni a műszereddel? Mert azzal ellenőrizheted a tranzisztorokat, hogy jó-e vagy sem.
De ha átütött valahol, akkor már ellenállás méréssel is megállapíthatod, hogy rossz-e. Ha tudsz mérni nagyon kis ellenállás a lábai, vagy egyáltalán bármelyik lábai között, akkor az biztos rossz. Persze mindezt kiforrasztás után kell mérni.
Szia!
A földelt hűtőbordán mit értesz? A hálózati föld volt rákötve a bordára, vagy csak simán a tápod nullpontjára volt kötve? Ha van diódavizsgáló a műszereden, azzal könnyen ki tudod mérni a tranzisztorokat. Gyere át a témával a DoZ topikba Szívesen látnánk még képeket és tapasztalatokat az erősítővel kapcsolatba. Az a hűtőborda elég érdekesen van rátéve a dobozra. Olyan, mintha kinőtt volna belőle ?
Köszönöm a válaszokat! Egyébként van dióda vizsgálóm! Csak sajnos ma időm nem volt.. Szóval visszatérek a témához a jövőhét végén. Addig is viszotn látásra!
|
Bejelentkezés
Hirdetés |






szerinted nem lehet megcsinálni - valahogy így ? 
Szerintem John bacsi is valahogy igy kezdte annak idejen a 60-as evekben ... talan picit komolyabb elmeleti es gyakorlati hatterrel, de ez most mindegy. Szoval hajra 



? 




