Fórum témák
» Több friss téma |
- Ez a felület kizárólag, az elektronikában kezdők kérdéseinek van fenntartva és nem elfelejtve, hogy hobbielektronika a fórumunk!
- Ami tehát azt jelenti, hogy a nagymama bevásárlását nem itt beszéljük meg, ill. ez nem üzenőfal! - Kerülendő az olyan kérdés, amit egy másik meglévő (több mint 17000 van), témában kellene kitárgyalni! - És végül büntetés terhe mellett kerülendő az MSN és egyéb szleng, a magyar helyesírás mellőzése, beleértve a mondateleji nagybetűket is!
Hello!
Bocs, de ha nem érted a működését, miért kételkedsz benne, hogy működik-e? Az elektrolit kondi, pont úgy működik, mint a sima, csak az polarizált, tehát nem kaphat a polarizációjával ellentétes feszültséget. (vagy így fog kinézni, mint a képen) üdv! proli007
No igen éppen ez miatt nem értem...Ha a tranyó nyitva van, a kondi +oldala lekerül a földre, tehát a - lesz a tápon.
Már valami kezd kitisztulni. Leírom...
Ha a T1 nyitva van, a C2 lekerül a földre, ez zárja T2-t.Ahogy a C2-n a fesz 0,6 felé emelkedik kinyit a T2, igy a C1 pozitiv sarka kerül a földre, emiatt lezár a T1 tranyó. Igazam van? Vagy nem jol gondolom?
Ha van egy szimmetrikus tápom, tegyük fel 22.000uF+22.000µF egy akármilyen graetz után.
Ezekkel a kondikkal párhuzamosan kötött ellenállások értékét hogy kell kiszámolni? A kondik kapacitása csak ráírt adat alapján egyforma, és nem tökéletesen egyforma tápot szolgáltat. persze ezek csak néhány tizedvoltok, de szükségem lenne a tökéletesen szimmetrikus tápra. Azon kívül, hogy "tegyél rá egy-egy 100kohmos ellenállást, és az jó lesz..." Vagy ha ilyen jellegű választ kapnék, akkor a kérdésem az, hogy mekkora értékig lehet lemenni biztonságosan, ami még nem terheli meg a kondikat, és az ellenállás se fűtsön. Nem tudom kell-e a számoláshoz, de oldalanként 2-2A folyamatos áramfelvétellel kell számolni. Más...esetleg annak a számítása is érdekel, ha mondjuk eltérő kapacitású kondikat használok egy hasonló felépítésű szimmetrikus tápban, hogy ott hogy kell számolni az ellenállások értékét.
Üdv!
Nekem lenne egy olyan problémám, hogy van itt egy csengő, ami váltóárammal működik, de nekem egy 9V-s elemről kéne üzemelni. Ha rákötöm, magához rántja a kalapácsot, ha fordítva kötöm rá, ellöki. Kéne valami nagyonegyszerű megoldás, ami váltogatnál a pólusokat
Valami hasonló megoldás kell neked ! Astabil multi Ezzel szinte a leg egyszerűbb megoldás a p1 potival betudod lőni a frekvenciát , a c4 -es kondit azt lehetne kissebb értékre tenni !
Üdv!
Abszolút szimmetrikus tápot készíteni meglehetősen bonyolult feladat, és csak szimmetrikus szabályzással oldható meg. Szerintem nincs is igazán szükség rá a legtöbb esetben. Végerősítőnél biztosan nem. A kondikkal párhuzamos ellenállást akkor kell alkalmazni, ha több kondenzátort sorba kell kötni, mert a feszültség meghaladja az egy kondenzátorra köthető feszültséget, ilyenkor (egyszerű esetben) azonos feszültség tűrésű kondikat kapcsolunk sorba, a párhuzamosan kapcsolt azonos értékű ellenállás osztóval biztosíthatjuk, hogy a feltöltött kondikon üresjáratban is egyenletesen oszoljon meg a feszültség. Ezen okból az ellenállások értéke nem kritikus, egészen kis ellenállás értékektől a kondenzátor szigetelési ellenáálásának értékéig (több Mohm) terjedhet. Értékét úgy kell megválasztani, hogy az adott táplálandó kapcsolás működését ne zavarja. A puffer kondenzátorok értéke nem növelhető tetszőleges értékekre, mert a túlzottan nagy értékű pufferkondi bekapcsolási tranziens árama meghaladhatja az alkalmazott egyenirányító eszköz maximálisan megengedhető csúcsáramát. A tranziens áramot csak a trafó, és az egyenirányító eszköz belső ellenállása korlátozza, ez pedig a jó tápegységeknél meglehetősen alacsony érték, ezért igen nagy áramok alakulhatnak ki, igaz csak rövid időre. Idézet: Szerintem nincs is szükség sehol ettől pontasabb szimetriára ? Simán csak kondikon , meg aztán a tranzformátor jóságán múllik az egéssz .Csak nem Hiragát építesz? Ahhoz sem kell 1000% -os szimetria „csak néhány tizedvoltok”
Laci! Nem mondtad, hogy gondolatolvasó vagy, így nem éri...
Valóban ma reggel elővettem a Hiraga-t a szekrényből, és nekikezdek a dobozolásának, hogy a következő audiofil találkozóra elvihessem azt is. Tudom, hogy nincs rá szükség, és ezzel is elműködött vagy 1 évet tökéletesen. Arra viszont emlékszem, hogy önhibámból a 4X220.000µF egy-egy oldalát ha jól emlékszem valami szerszámmal véletlenül rövidre zártam, tán ráesett a csipesz vagy csavarhúzó... Utána annak az oldalnak a kapacitása máris megváltozott, és terhelés nélkül a csupasz táp oldalanként máris feszültségeket adott. Még nem indítottam be újból, csak nézem, és várom, hogy jöjjön az ihlet. Erre a rövidzárra emlékezve gondoltam biztos ami biztos alapon ráteszek 1-1 ellenállást a kondikra, persze akkora hatalmas mennyiségű puffer van így is rajta, hogy valószínű soha az életben semmivel nem észlelnék különbséget a két állapot között, de maga az elmélet is érdekel.
[Nem volt nehéz a gondolat meneted elemezni ! Abból a hatalmas puffer mennyiségből csak arra lehet következtetni ! De szerintem attól a rövidzártól nem károsulhatott az az oldal oly mértékben hogy ez okozna akár egy csöpnyi gondot is .
hogy a következő audiofil találkozóra elvihessem Idézet: Természetesen maga az elmélet az ezzel kapcsolatban engem is érdekel mint egy lelkes amatőrt ? „de maga az elmélet is érdekel”
Sziasztok!
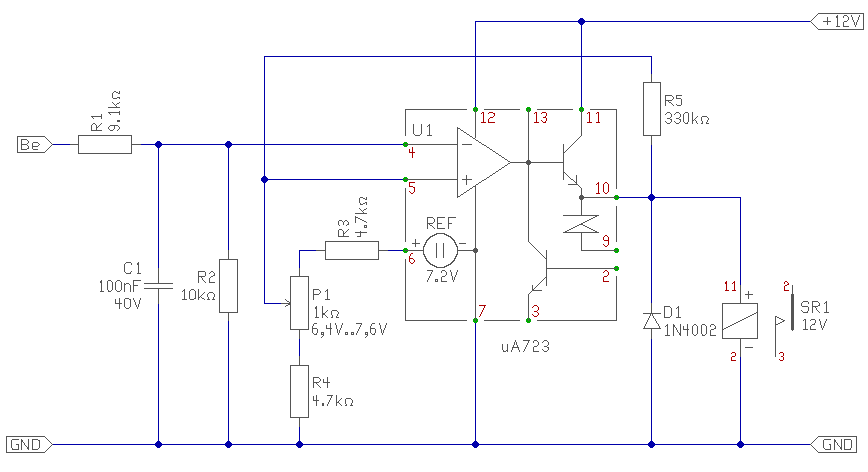
új vagyok,és nemigazán értek"még" az elektronikához,de rajzról már megyeget az építés.(apró,könnyű dolgok) Egy korlátozót szeretnék építeni, ami 6,9-7,1voltnál nyit, vagy zár esetleg egy 12voltos relét működtet .A táp dc12volt. Mindenféle segítség érdekel.
Szia!
Mit értesz azon, hogy "korlátozó"? Talán komparátor?
Hali.
Olyanra gondoltam ,mint egy fordulatszám korlátozó, Van egy 12-voltos rendszer, egy vezetéken 4 volt-tól-9.5 voltig nő,ill. csökken a feszültség fordulatszám arányosan. azt szeretném megoldani,hogy 6,9-7,1 voltnál egy relé (dc12v)nyisson,vagy zárjon. esetleg a "6,9-7,1v." +- irrányba állítható legyen +- 0,5 v
Sziasztok!
Segítsetek értelmezni ezen az adatlapon, hogy mi mit is jelent! Arra lennék kíváncsi, hogy hogyan lehet meghatározni, hogy hány ledet kapcsolhatok sorba. Adatlap: Link Köszönöm előre is!
Szia!
1 LED-re számolj 2,1Volt feszültséget. Tehát max. 5 db-ot köthetsz sorba 12 tápfeszt alkalmazva.
Üdv!
A tranzisztoroknál miért szoktak az erősítéshez olyat megadni hogy pl. 150-300? Gyártástól függően ilyen nagy szórásuk lehet? Vagy a bázisáramtól is függ? Kösz előre is!
Hello!
Heuréka! Ez a lényeg! És kivel a kondik a bázis ellenálláson keresztül sülnek ki, így ezek az ellenállások és a kondi értéke fogja a billenési időket meghatározni. üdv! proli007
Hello!
Igen, a gyártási szórás is magas lehet, ezért néha válogatják (pld. A-B-C..típusba, ha éppen ez nem a feszültség tűrést jelenti) Viszont az áramerősítési tényező (béta-h21e-hfe..) nem a bázisáramtól, hanem a kollektoráramtól függ. Ehhez néha karakterisztika is áll rendelkezésre. üdv! proli007
sziasztok nem tudom mi ahiba agépem állandóan kikapcsol kérek segitséget köszönöm
A proci nem melegszik túl? Lehet, hogy egy zsírozás megoldja...
És ha pl. 100 V-ról üzemeltetem, akkor majdnem 50-et kapcsolhatok sorba? Mekkora áromot bírnak vezetni?
50 milliampert maximum. Az adatlapon rajta van minden adata. Az áramkorlátozásról gondoskodni kell!
A baj az, hogy nem tudok angolul. Az adatlapok olvasásában pedig még nincs gyakorlatom, ezért kérdezem.
És egy LED hány mA áramot vesz fel?
Hello!
Nem egészen pontosan fogalmazol, csak sejtem mire van szükséged, de íme... - A kapcsolási érték, a P1 potenciométerrel állítható be. - A beállított feszültség szint alatt, a relé húzva van. (Felette értelem szerűen ejtve) - 12V-os relét használhatsz, maximum100mA-ig. - Ha a hiszterézis kicsi (ki-be kapcsolás közötti érték) akkor a 330kohm-os ellenállás csökkenthető. üdv! proli007
Egyszerűen mindenre van rajza. Eszméletlen...
Egy led is max 50 milliampert, meg 50 sorbakapcsolt is 50mA-t. A sorba kapcsolt fogyasztók mindegyikén ugyanaz az áram folyik át, viszont a feszültség megoszlik rajtuk.
Úgy úgy. Én is úgy gondoltam. A fejhallgató-erősítő 723-al meg van?
Hajól gondolom, akkor ez úgy működik, hogy ha egyetlen egy ledem van, akkor azon x A áram folyik. Ha 10db-ot sorba kapcsolok, akkor minden egyes leden 10x A áram fog folyni.
Arra lennék, kíváncsi, hogy a konkrét led esetében mennyi az x értéke. |
Bejelentkezés
Hirdetés |




hogy a következő audiofil találkozóra elvihessem






