Fórum témák
» Több friss téma |
- Ez a felület kizárólag, az elektronikában kezdők kérdéseinek van fenntartva és nem elfelejtve, hogy hobbielektronika a fórumunk!
- Ami tehát azt jelenti, hogy a nagymama bevásárlását nem itt beszéljük meg, ill. ez nem üzenőfal! - Kerülendő az olyan kérdés, amit egy másik meglévő (több mint 17000 van), témában kellene kitárgyalni! - És végül büntetés terhe mellett kerülendő az MSN és egyéb szleng, a magyar helyesírás mellőzése, beleértve a mondateleji nagybetűket is!
De akár az is lehet a kérdés, hogy mekkora ellenállás kell ahoz, hogy pl.: 5 sec alatt töltűdjön fel 5 voltra.
Sziasztok!
Egy Deprez-műszernek hogy tudom meghatározni a végkitéréséhez szükséges maximális áram/feszültség-értékét? (van 2 egyforma műszerem, csak nem tudok róluk semmit )A válaszokat előre is köszönöm!
Ha egészen pontosan kíváncsi vagy: kondenzátor töltése
csak egy kis matematika kell hozzá. A konkrét példádat véve: Időállandó T = R*C = 5*10^3 * 47*10^-6 = 0,235s Ennyi idő alatt töltődik fel a tápfesz. 63%-ra. Nálad 5,67 V-ra töltődik fel 9V-ról 0,235s alatt. Ha nem az abszolút pontosság számít akkor ebből becsülhetsz, hogy kb. 0,2 másodperc alatt töltődik 5V-ra (az elkó valószínű amúgy is pontatlanabb) Ha ez kevés, a linkben lévő exponenciális függvényt kell megoldanod. Enyit tudtam segíteni! Üdv. P Isván
kb. 125K Ohm, ha az elkó szivárgásától eltekintünk...
Sziasztok, teljesen kezdő vagyok ilyen téren. Egy erősítő építésébe kezdtem bele. TDA 7294-es IC fogok benne használni, és azt szeretném kérdezni, hogy tudja-e valaki hogy hány voltos trafó kell bele és mekkora puffer kondi (mi a szerepe a puffer kondinak?)és ha 2 db IC van benne akkor a trofóbol és a puffer kondiból is 2db kell ? A válaszokat előre is köszönöm
A kémiához nem értek, de a feliraton a H2O nekem azt sejteti, hogy ez folyadék, és valószínűleg hígítás nélkül lehet benne maratni. Szilárd vaskloridhoz a súlyának megfelelő mennyiségű vizet adtunk anno (50 súlyszázalékos lett így az oldat).
Köszi, viszont mondtam, hogy nem konkrét esetem van hanem szeretném tudni, hogyan kell megcsinálni. De mostmár a levezetésedből fel tudom írni éppen azt a tagot amire szükségem van. Akkor lesz baj még csak ha messze nem 63%áig a tápfeszültségnek akarom feltölteni. Valahogy innen már kimatekezem. Köszönöm
Aha. Hát háztartási boltba tényleg nem volt. Amúgy mennyi kell egy nyákmaratáshoz hogy épp ellepje vagy mehet bele rendesen?
hali. 4026-os IC mit tud?... Én gondolatom az, hogy a bejövő CLK jelre, hajön egy jel, akkor a kijelzőt egyet léptet? Tehát egy digitális szám számláló?
Hello!
Aranyos kis rajz, az embernek nincs kedve átrágni magát rajta, olyan kusza.. pötty meg mindenhol van, kivéve, ahol lennie kellene.:yes: A sasban csak ilyen rajzokat lehet készíteni? HA már használod a GND és tápfesz szimbólumokat, akkor miért kell végig cincálni a rajzon, ezeket a zavaró tápvezetékeket? De a rajzodnak számtalan problémája is van. -Az IC6 stabi 12V-os, miközben az LS csak 5V-ot kaphat. - Az IC1 típusa számodra valószínűleg nem jó, tekintettel arra hogy a rajz alapján a RESET gombbal törölni szeretnéd, viszont az IC "G" bemenete nem Reset, hanem egy engedélyező jel. Ez alacsony szinten engedi írni a tárolót, magas szinten, pedig hiába változik az órajel, vagy D bemenet a tároló állapota nem változik. - AZ LS IC bemenetét nem lehet 100kohm-al lehúzni alacsony szintre, oda maximum 2,2kohm szükséges. - A CLK és D bemeneteket nem biztos, hogy lehet egyszerre váltani, mert a CLK bemenet felfutó éle, a D előző állapotát írja be. (Tekintettel, hogy mire a D jel hátracsoszog, az órajel már bírta a D előző állapotát.) Tehát valószínűleg a CLK jel megjelenését kicsit késleltetni kell. (A sok dióda helyett, egy PNP tranyóval is lehetne detektálni, hogy valamelyik gombot megnyomták. Sőt ez alapvetően már késleltetné is az órajelet.) - A CLK benet "lóg a levegőben" tehát ezt az állapotot magas szintnek fogja venni. Azaz ha a nyomógombot megnyomod, nem fog a logikai szint változni. Lehúzó ellenállás szükséges. - Ha egyszerre nyomsz meg két gombot, akkor a trafó zárlatba kerül. - A CD4013-al nem így kell bistabil áramkört építeni, hanem a D bemenetet a Qnegált kimenetre kell kötni. Ha nem pergésmentesíted a CLK jelet, akkor soha nem fogod eltalálni, hogy mikor van ki vagy bekapcsolva a relé. - Az Egyen-váltó kapcsoló érintkezői nem jól állnak. (7. és 8. kontaktust cserélni kell. Ráadásul nem is igaz, mert pld. váltó állásban és +5V bekapcsolásakor nem váltó, hanem 5V egyenfeszültség fog kijönni. (Sőt, ha a +5V és a 24V nyomógombját egyszerre nyomod le, elszáll a stabi is.) Az sem szimpi, hogy egy időben csak egy feszültséget használhatsz, miközben csak egyutas egyenirányítód van. Hát így első ránézésre "csupán" ennyi. üdv! proli007
Helló!
Először is köszönöm a segítségedet és uhh....., ez nagyon sok hiba Sztem újra nekiállok az egésznek(pontok nélkül) ![]() De akkor működő képes a kapcsolás, persze módosításokkal? Az IC1-hez a kapcsolást neten találtam, igaz az 40174 típusú IC-vel volt, de gondoltam ezzel is ugyan olyan jó, de akkor rakok be tranyókat, ha jobbnak látod. A kollektrot és a bázist a földre az emitter pedig a kapcsolóhoz? Jobban meggondolva, igazad van az egy kivezetéses módszert tekintve, lehet, hogy egyszerre, több fesz. kell majd. De gondoltam ez így mégis pofásabban néz ki. Üdv: stefi
Sziasztok!
Segítenétek nekem? Egy olan áramkörre lenne szükségem mint ez RS tároló, de asszinkron él vezérelt legyen. Tehát ha érkezik egy felfutó él a Set-re a kimenet billenjen 1be. Attól függetlenül, hogy a Set milyen logikai szinten van, akár lehet 1-is, ha érkezik egy felfutó él a Resest-re a kimenet billenjen 0-ba. Tehát a cél, hogy csak a felfutó éleket vegye figyelembe. Tudom, hogy elvileg ez triviális probléma, de nem jutok 1-ról a 2-re. Amúgy multisimben kell szimulációhoz. Üdv.
Senki sem tudja, hogy mi mehetett tönkre benne? Esetleg a trafó, vagy az egyenirányító dióda adta volna meg magát? Bővebben néhány hozzászólással lejjebb.
Adott egy SOIC14 IC és abból DIP14-et szeretnék csinálni. Magasságban van hely, de széltében nem túl sok, csak éppen kicsivel nagyobb mint maga a DIP14 IC. Egy nyákra forrasztanám rá a SOIC14-et és abból a DIP14-nek megfelelően kis lábacskákat forrasztanék, és azt tenném a DIP14-be, de nem fér el a kis IC a nagyobb tokozás lábai között.
Hogy oldanátok meg? Legyen két nyáklemezből egymásra merőlegesen? Az alsó a tüskesor, arra merőlegesen meg egy másik lapka amin a SOIC14 van, és összebarkácsolni a kettőt? Egyéb ötlet? Jó lenne valami egyszerűbb. Volt egy ilyen verzió is az elképzelésemben, de ez nem megvalósítható, mert a kis IC alatti tüske forrasztások miatt a kicsi IC-t nem lehet majd a nyákra fektetni, billegne, ezáltal meg fölforrasztani.
Ha van türelmed, akkor hajtogasd alá a lábakat, és úgy már elfér a DIP-tok furatsora közt. Forrasztani ettől meglehet.
Ahhoz, már nincs megfelelő pákám. Ha visszahajtom, akkor mégkisebb helyem marad a lábak fölforrasztására, de talán legvégső esetben kipróbálok egy ilyet, hátha sikerrel járok, mondjuk ónszívó harisnyám sincs, ha összefolyna, csak egy nagy durung ónszippantó.
Sziasztok,
az lenne a kérdésem, hogy multisim-ben, egy trafós nem stabilizált tápot dc-current, vagy dc-powerként helyes feltenni. (áramgenerátor vagy fesz generátor?) Kösz.
Sziasztok!
Olyan problémával küzdök hogy egy egyenáramu 12V-os motornak kéne kitalálnom valamilyen áramkorlátot. Potosabban egy Astra belső levegő keringetés elzáró motorja ez. Sajnos nagyon alúlméretezték a lezáró ajtó tengelyét. Nézegettem az LM317-es IC adatlapját és a példakapcsolások között szerepel is current regulator, csak az a baj van vele hogy ha TINA-ban leszimulálom elég sokat vesz el a bemeneti feszültségből. Megmértem a motornak 30mA az üresjárási árama és kb 70mA környékén kellene a védelemnak bekapcsolnia. Ha van esetleg ötletetek hogyan oldjam meg akkor azt megköszönném. Üdv: Rszegedi
Sziasztok
A lakásokban milyen vezetékkel kötik be leggyakrabban az áramot
Kösz
Az is fontos, hogy milyen lakasokban, ill. mikor epult? Volt egy idoszak amikor alu vezetekeket favorizaltak. Milyen okbol kerdezed amugy, ha nem titok?
en spec maskent oldanam meg. Figyeloellenallas, idozitett komparator es 1 rele.
Minden megoldás érdekel.
Tudnál esetleg egy kicsit bővebben is irni az általad javasolt megoldásról? Milyen figyelőellenállásra gondolsz? Üdv: Rszegedi
Szerintem egy motorral sorbakötött ellenállásra gondolt amin egy comparator figyeli a fesztültségesést.
Okés igy már kezdem érteni. köszi az ötletet nektek.
Akkor ha jól gondolom akkor a komparátornak kell majd egy referencia feszültség, vagy van olyan ami belső referencia feszültséggel is el van látva? Most lehet hüleséget kérdeztem. Üdv: Rszegedi
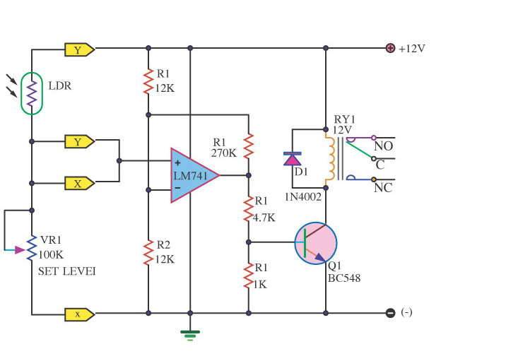
Szép estét!
Megépítettem a csatolt kapcsolást és nem működik, ez egy alkonykapcsoló lenne relével. Megmértem a relébe bemenő feszültséget és csak 10.50 V pedig 12V-nak kellene lennie. Szerintetek mi a gond. Légyszi segítsetek megoldani a problémát.
Sziasztok!
Tudnátok linkelni egy időzítő kapcsolást 555-el(kikapcsolás VAGY bekapcsolás késleltetőt)?Az 555 folyamatosan kapja a U-t,szóval úgy kéne hogy rövid idejű impulzusra induljon el az időzítés,aminek a lejárta utána a kimeneten L vagy H legyen folyamatosan(attól függ hogy a kapcsolás be vagy kikapcsolást késleltet). Átnéztem a He-s topicokat ,de én nem találtam ilyet,vagy ha találtam,ott a feszültség indította el az időzítést.A bsselektronikás időzítő kapcsolások pedig vagy nem ic-sek,vagy azok is U-re vezérelnek. Köszönöm.
Szép estét mindenkinek!
Olyan problémával fordulnák felétek hogy: - hogyan tudnám azt megoldani egy 4017-es IC vel hogy csak "3-at léptessen"? (úgy mint a futófénynél de nekem csak 3 lépés kéne majd visszafelé). - megjegyzem, még sohasem volt dolgom evvel az IC vel Előre is köszönöm a segítségeket. (ha lehet, rajzot kérnék) Üdv! |
Bejelentkezés
Hirdetés |




)











