Fórum témák
» Több friss téma |
sziasztók valaki tudna segiteni ... valami egyszerö USB PIC égető kapcsolási rajza kelene ........
Ajánlom figyelmedbe egy PicKit2 clone megépítését.
Rendkívül hasznos kis eszköz. Nekem nagyon bevált. terv by szilva
Hello mindenkinek !
Azt szeretném megkérdezni, hogy melyik USB-s programozót érdemes megépíteni ami egyszerű, MPLAB-al lehet vezérelni és mindent ami az égetéshez és debuggoláshoz kell tartalmaz. Valamint megy WINDOWS 7-en is. Két égetőről olvastam eddig a PICKIT-ről és az ICD2-ről de mindenhol mást írnak egyik fórumban a PICKIT 2-t mondják jobbnak a másikban pedig az ICD2-t. Nekem első ránézésre a PICKIT 2 klón tetszett mivel nagyon kevés alkatrészből összehozható viszont az egyszerűsége miatt gondolkoztam el azon, hogy vajon ez elég sokat tud-e ? Megkérnék minden kedves kollégát aki megépítette az egyiket, hogy írja le észrevételeit a programozókról valamint hogy melyikre szavaz. Minden választ előre is köszönök.
Pickit2, mert többet tud, egyszerűbb. Gyárilag se drága. ICD2-t ma már nem érdemes építeni, venni meg főleg nem érdemes.
üdv
Szintén a pickit-et tudom ajánlani. Én is azt használom és meg vagyok vele elégedve. Egyszerű szerkezet és mégis nagyszerű. És nem is túl drága.
Szóval a PICKIT 2 nyert.
Még egy kérdésem lenne: tudnátok ide feltenni egy jól működő kapcsolási rajzot és egy forráskódot amit a PIC-be be kell égetni ? Mert találtam egy milliót de mindben van valami más és a forráskódok is különböznek (gondolom azért mert mindegyik máshogy van megrajzolva). Idézet: „Két égetőről olvastam eddig a PICKIT-ről és az ICD2-ről de mindenhol mást írnak egyik fórumban a PICKIT 2-t mondják jobbnak a másikban pedig az ICD2-t.” Lehet, hogy mindkettőnek igaza volt, csak esetleg l eltelt 2-3 év a két kijelentés között. MA inkább a PICkit2 javasolható. Idézet: „Még egy kérdésem lenne: tudnátok ide feltenni egy jól működő kapcsolási rajzot és egy forráskódot amit a PIC-be be kell égetni ?” Százat is. De milyen PIC-be? Milyen kapcsoláshoz? Milyen feladatra?
PIC18F2550-es picbe kellene a forráskód. Elsősorban programozásra és a beégetett program visszaolvasására valamint ha lehet debuggolásra. Nemhiszem hogy nagyon sok fajta picet fogok használni ezért az 5V-os változat biztosan elég lenne esetleg ha kell készítenék átalakítót 3,3V-ra. Kicsi legyen lehető legkevesebb alaktrészből és lehetőleg olyan kapcsolás amit már megépítettek (teszteltek) és biztosan működik.
Konkrét kapcsolási rajzom nincs mivel ahogy te is mondtad, hogy száz is van belőle de ilyen programozás téren még nagyon kezdő vagyok ezért kellene egy tuti kapcsolás. köszönöm
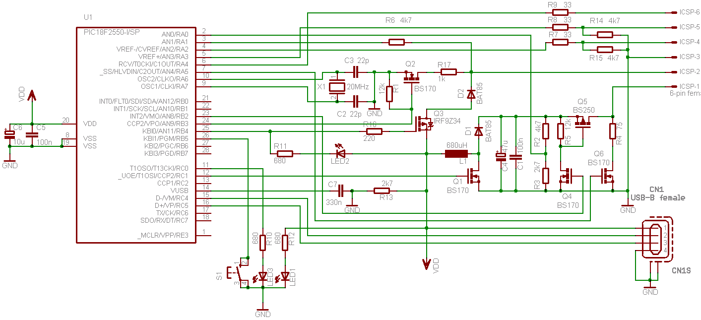
A PICkit2 5V-os (egyszerűsített) változata: Link (Szilva)
A picivel bonyolultabb, az eredetivel szinte mindenben egyenértékű - a hurcolásos programozást (Programmer-to-go) kivéve - PICkit2 klón Link (Watt) Végül, de nem utolsósorban, az eredeti PICkit2 dokumentációja: Link Van erre külön topik is: PICkit2 klón építése
Hello
Tudtok ajánlani linket ahonnan olyan égetőt lehet vásárolni amelyik egy egyszerű ledes sort is és egy bonyolultat is tud proramozni , másszóval mindent tud programozni. Előre is köszi.
Még mindig az van, hogy előbb olvasnod kellene, és csak utána kérdezni!
Én a magam részéről vitatom ezt az állítást.
Potyonak: Te láttál itt kérdést?
Sziasztok valaki tudna nekem segiteni ..szeretnék pic EEPROM ÉGETŐ öszerakni .... tudnátok nekem köldeni nyáklap rajzot beöltetési rajzot ijesmit ...meg épitetem a led kockát ahoz kelene
Kattints a Kapcsolások menüpontra (Mikrovezérlők -> PIC szekció).
Sziasztok! Elég amatőr vagyok a témában, nem régen kezdtem el PIC-kel foglalkozni. Már átrágtam magam sok fórumon, és a Kóny féle könyvön. A PIC-ek felépítésével már egészen tisztában vagyok, most jön egy nagy levegő és szeretnék a programozásukba belevágni. Láttam már sokféle égetőrajzot személy szerint nekem Szilva után-építése tetszik, de a kérdésem az hogy minden esetben szükséges a megépített égetőben lévő PIC külön felprogramozása? Mert nekem nincs senki aki ezt meg tudná csinálni...
De olvastam a PIC18F2550-I/SP -ról és úgy értelmeztem, hogy ebben alapból benne van az USB támogatás minden egyéb programozás nélkül. Ezt jól értelmezem ? Vagy esetleg egy FT 232 BL ilyen köré építsem az égetőt ? Mert ahogyan olvastam ez kimondottan erre való... Köszönöm az esetleges válaszokat. Üdv.: Jocika
Az USB-s PIC-ben az USB hardveres része van benne, de ennek a kezelésére kell még egy szoftveres rész is, amit viszont bele kell égetni. Kb. olyan, mint hogy a buszban van motor, de ahhoz, hogy utazni lehessen vele, sofőr is kell.
Tehát szükséges a 18F2550 egyszeri felprogramozása. Legegyszerűbb lenne egy LPT portos égetőt összedobnod, azzal be tudod a 18F2550-be égetni, amit kell.
Hmm.. köszönöm gyors válaszod. ezt az LPT-portos égetőt már nézegettem sőt már többször el is olvastam a cikket, csak az a baj hogy nem tudom értelmezni, mert a kapcsolásirajzot értelmezve a megépített cucc csak egy nagy kábel halomnak tűnik... Attól függetlenül a kapcsolásirajz alapján majd lehet hogy megpróbálom megépíteni. Amúgy nem feltéten kell nekem a 18F2550 az égetőbe, oda elég egy gyengébb tudású is, csak azért gondoltam erre mert láttam, az USB támogatást és gondoltam megúszom a külön felprogramozást
Köszönöm a választ! Üdv.: Jocika
Tessék. Itt van egy nagyon egyszerű és kevés alkatrészből összerakható JDM (soros portos) égető. Nekem már több mint 4 éve megvan és nagyon szuperul működik. Csatolom a kapcsolási és nyákrajzot. WINPIC-el nagyon szépen működik PONYPROGGAL is ment. Több égetőprogival nem próbáltam de kell mennie. A nyáktervet úgy alakítod ahogy neked tetszik. Minden öt voltos PIC-et lehet vele programozni. Még valami a kábelje ne legyen hosszabb olyan 60-70cm-nél.
Szia! ezeket a file-okat mivel tudomm megnyitni ? mert a .sch az Tina kiterjesztés lenne de nem tudom vele megnyitni.... én vagyok béna ?
Üdv.: Jocika
Eagle is lehet. Sőt, nagyon valószínű...
Nemrég kezdtem én is PIC-el foglalkozni. Az égető problémát egyszerűen, elfogadható áron megoldottam. gy elektronikai üzletben vásárolt egységcsomagból építettem a PICkit2 klónját. Az első bekapcsoásra működött. Szellemesen van megoldva a klf lábszámú PIC-ek kiválasztása, csak egy 10 lábú szalagkábel csatlakozót kell a megfelelő helyre dugni. Van ICSP csatlakozója is.
nem rossz, úgy is mondhatnám hogy f****
meglepőn egyszerű, és remélem nagyszerű is köszönöm a nyáktervet így megkönnyítetted a munkám... a jövőhéten szerintem össze is rakom aztán próbálkozunk vele.Köszönettel: Jocika Ejnye! Moderáld magad! Inkább a mondatokat kezd nagybetűvel. szamóca
szia! most kezdem megépíteni az égetőt, csak van egy olyan problémám, hogy nem tudom a D4, D5 diódák milyen fajták
üdv.: Jocika
Csá mindenki !
Kösz nekem is az anyagot uj vagyok itt és még gyakorlok!!!
Csá! Van neked nyák rajz az égető höz?
Előre is köszi!
A D4-es dióda egy 5.1V-os ZENER a D5-ös dióda pedig 13V-os ZENER dióda. Örülök hogy segíthettem programozó téren. Tudom hogy nem a legújabb de sokkal jobb mint kipróbálni 500 fajtát és egyik se jó. Mindenesetre ha valami gond van akkor csak nyugodtan írj és megoldjuk. Nekem elsőre beindult úgyhogy sok szerencsét.
|
Bejelentkezés
Hirdetés |





De olvastam a
Tehát szükséges a 18F2550 egyszeri felprogramozása. Legegyszerűbb lenne egy





