Fórum témák
» Több friss téma |
Fórum » Csöves erősítő készítése
Ne feledd betartani a fórum viselkedési szabályait, és a topik megmaradásának feltételeit. [link]
A téma átmenetileg fagyasztva lett, hozzászólni nem tudsz!
Ezt fejből is tudom: 250V-nál max 10ma. Az anódvesztesége 2Watt. Bár mondjuk ezt nem illik kihasználni mert egyrészről a katódját elemittálja parallel kisebb áramú üzemmódban kissebb a torzítása is. Érdekesség képpen az én átalakított APX100-osban ECC85 volt a meghajtó cső, pedig erről mindent el lehet mondani csak azt nem, hogy hangfrekvenciás cső.Lásd régi csöves rádiók URH fokozata.
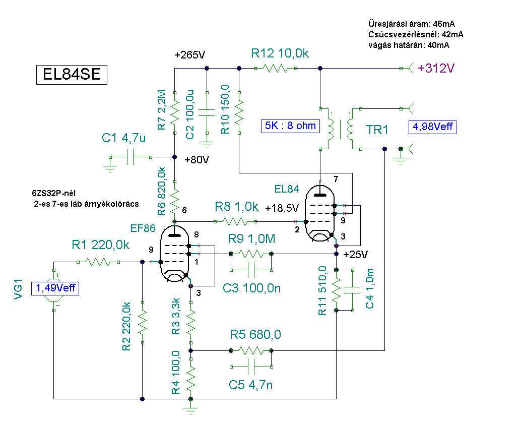
Jaa, én kevesebbre emlékeztem, talán 3-ra. Én is URH fokozatból szedtem ki az ECC85-öt ez EL84SE-be. De tetszik a hangja, bár kipróbálom 6N1P-vel is, mert azok EV-k, meg van belőle 9db. Nem fogom szerintem bennhagyni úgyse, csak kipróbálom. De lehet, hogy ha annyira tetszik a hangja, akkor bennhagyom azt. ECC85-ből meg csak 2 van, 1 sikeresen eltört, amikor festés után hoztam vissza a szobába.
Az ECC85-öst én nagyon sok (magyar) csöves magnóban láttam alkalmazva.
Megbízható és mivel relatíve nagyáramú csövek voltak nem voltak hajlamosak a gerjedésre és még a mikrofóniára sem. Ez nem mondható el pl. az ECC83-ról hiába is sztárolják a mai napig is.
Szerintem azért fejlesztették tovább cc83-at (ha jól tudom) ECC808 néven, ami megítélésem szerint nagyok király kis cső, csak ritkán lehet hozzájutni.
Nem véletlen hogy ilyen horror áron árulják.. Tungsram-ot is láttam már hasonló áron: ECC808
Miután látom, hogy itt szakemberek beszélgetnek egymással úgy én is feltennék egy kérdést: kinek van meg véletlenül is a toroid trafók méretezése és ezeknek a mágnesezési görbéje.
Sőt mi több én használtam is kiváló eredménnyel, csak az a baj ezzel a csővel lezárult a világhírű TUNGSRAM fejlesztőmunkája. Ez a cső messze meghaladta a korát: lásd fűtés csak 6.3Volt és a belső kiképzése is hibátlan volt. No mikrofónia no noise stb. Még váltóáramú fűtésnél sem morgott annnyira mint az ECC83.
Én is használtam ebben , csak eladtam, a vevője utána kicserélte egy ECC83-ra.
Pedig a magasai jobbak voltak sokkal részletezőbb volt a hang, de vannak akik nem szeretik borotva éles magasakat, a túl sok információt. Ja ránézésre a PCL86-os triódája is inkább egy ECC808 fele mint egy ECC83-é és ez hang megítélésében sokat számít.(sokan jobbnak hallják ezt a csövet mint az el84-.et) szerintem azt még senki se próbálta, hogy a pcl86 pentódáját egy külső ecc83-al van 6n2p-vel hajtja meg.
Kérlek szépen ha volt egy cső amit elb.. na ez akkor az ECL86 parallel PCL86 volt . Számtalan esetben kellett cserélni mert a gyári adatokat sem tudta. Az anódjúk sokszor izzott és hajlamosak voltak a gázosodásra. DE ennél még volt egy szemetebb trükkjük is amikor a cső alján a getter kivált és f... begerjedtek.A Symphonia rádiók többségének ez volt a hibája. Csak egy orvoslat volt erre a hibára ha az A-osztályú munkapontot a katódellenállás cseréjével megváltoztattad méghozá fölfelé irányba ami a nyugalmi áram csökkentését jelentette. Én a mai napig ezeket nem tartom csöveknek.
Nekem van Ezzel a csővel is erősítőm, valóban elég sok rossz van közte, de ha találsz 4 jót, akkor azért szépen tud muzsikálni.
Az mostani cuccomban most fix biassal megy 220k rácslevezetővel, így eléggé kordában lehet tartani a megfutás terén. Első körben katódbiasos volt, de úgy szinte minden cső megfutott. A gerjedést is megoldottam egy trükkel
Teljesen más ha D-osztályban üzemelteted fix előfesszel de még akkor előferdül, hogy megszalad. Nem fogod elhinni de nekem már szaladt meg PL519 is. Miért a mai napig nem tudom . Minden a helyén volt előfesz stb és egyszer csak beizzott és vége. Kihangsúlyoznám , hogy a rácskondi hibátlan volt és csőcsere után a gép ment.
Janika rávett hogy a börzén vásároljak be 6P15P-t. Megtettem, de egy kicsit nem EL84, hanem inkább EL83-as. Van valakinek üzemeltetési tapasztalata a 6P14P (EL84) vs. 6P15P terén?
Srácok megépitettem az első monoblokkomat.Bekapcsolás után elkezdett zúgni és ahogy melegedett fokozatosan halkult a brumm, beállt eggy majdnem elfogadható szintre de ekkor elkezdtek füstölni a fűtéshez vezető szálak.mitől van ez?
Akár lehet fűtés- katód zárlat is ami pedig elég ritka. Apropó a fűtés egyik ága vagy pedig fűtés közepelő trimmerrel le van téve a GND-re?
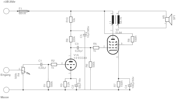
ez 80 tápcső ecc83 és el84.Mellékelem a táp rajzát. Találtam eggy kontakt hibát, ha hozzáértem a bemenethez csavarhúzóval akkor szikrázott az EL84 foglalata valószinűleg kontakt hiba .Megoldottam utána nem melegedett de eggy idő után elment végső nyugovóra a hangszótóm,ha hozzá értem a bemenethez.
Csak nem Jani rajzára gondolsz: Annak aztán gyönyörű hangja van :finom: ! Ezt én is elmondhatom, még számítógépről,hajtva, meg műanyagdobozos hangszóróval is olyan szépen zenélt, hogy csak na!
Nem olyan komplikált ez sem, első csövesnek nálam is "tuti" bevált.
(Éppen Tőletek vettem hozzá az ötletet és a bátorságot is). Apróbb módosításokkal így néz ki...
Ezek szerint nekem szerencsém volt.
Elsőre megszólalt, akkor még egy A-10 Accord rádió kimenőjével, és egész jó hangot produkált. (Számomra az érzékenysége okozott csak gondot, ezen kellett rontanom...) Végleges formáját egy Fleta által tekert SM74-es kimenővel nyerte el. Most is éppen ezt hallgatom, nem volt kedvem meg időm sem befűteni a 6C33C-ket.
Pedig a 6C33C - B az egy vagány kis cső, a maga három csöcsével.
Az az erősítőd mit tud? Csak érdeklődés kép kérdezem, mert nekem az a cső nagyon megtetszett, igaz a közel jövőben sem számolok azzal, hogy építeni fogok egyet. (anyagiak)
Ebben a beállításban nálam 15W-ot tud 8 ohmos műterhelésen. A csak névleg 8 ohmos hangdobozaimon már közel 18W-ot.
Nekem is nagyon tetszik ez a cső, hát még a hangja Viszont arra nem való, hogyha az ember "rákiván" egy lemezre gyorsan feldobja a "tányérra" és már szóljon is... Tíz perc előfűtés után már képes lenne a katalógus szerint a megfelelő emmisszióra, de még újabb közel tíz perc kell míg a rákapcsolt anódfesz után stabilan beáll a megfelelő munkapontba ... De aztán!
Idézet: „...Tíz perc előfűtés után már képes lenne a katalógus szerint a megfelelő emmisszióra...” Tudtam én, hogy brutális egy cső ez, de ennyire..
Na ezért szeretem a sugártetródákat (PL509,6p45sz,Stb) amit sokan tévesen pentódáknak hisznek. Ezek nem sz... nak hanem azonnal beáll minden munkapontjuk bár ezek sem HF- re vannak kitaláva. Viszont egy gondosan megtervezett ármkör mellett tökéletes hangzást adnak. Régen is volt triódás végfok AD1-es csővel ami nem igazán volt sikeres.
Rátaláltam.
Óóóó! Engem az érdekel, hogy szép hang jöjjön ki rajta, ezért kitudom várni azt a 20 percet. Az IC -s Panaszkodikot, meg száműzném az örök konstrukciós szégyenfalára. Megmondom őszintén egyáltalán nem szeretem a hangzását. Az 3W -os EC84 SE legyalázza, 1/10 -ed teljesítményen, mindentéren.
Én is szeretem őket, de nem csak ez miatt. Az a sajátos hangjuk, jóval hallani az EL84SE, meg a PCL86SE közt a különbséget, az első ugye pentóda, az utóbbinak inkább sugárformázó rácsa van. A 6P3Sz-re leszek kiváncsi, na meg a PCL82PP-re, lesz összehasonlítási alapom triódával, pentódával..
Ampikém, az EL84, ha EC84 lenne, akkor nem pentódának, hanem triódának kéne lennie.
No egy ilyenre is rábeszéltek itt a fórumon, hála érte Nekik.
Viszont ezekhez az erölködőkhöz valóban elkelne egy érzékenyebb hangdoboz mint az enyém, bár a G807 már progresszív zenékkel is elég jól elbír. Az igazán nagyot viszont a 6C33C hozza, mellette a másik kettő minden tekintetben halványabb ... (Hangsúlyozom, ezeken a hangdobozokon!)
Én ezt a kapcsolást csináltam meg.Ha van egyszerűbb az jó lenne .Ehhez a kapcsoláshoz voltak alkatrészeim.Majd holnap még átnézem a kontaktokat lehet ott volt a hiba.Lehet az őreg csőfoglalt már beoxidálódott és nincs jó illesztésem .Ha van eggyszerűbb rajzotok akko légyszi tegyétek fel.
|
Bejelentkezés
Hirdetés |



(Éppen Tőletek vettem hozzá az ötletet és a bátorságot is). 



