Fórum témák
» Több friss téma |
Fórum » Csöves erősítő készítése
Ne feledd betartani a fórum viselkedési szabályait, és a topik megmaradásának feltételeit. [link]
A téma átmenetileg fagyasztva lett, hozzászólni nem tudsz!
Igen, több mint 1 hónapja FLETA2 néven "tevékenykedik"(valami regisztrációs probléma miatt
ha jól emlékszem)
Köszi, akkor azért nem olvassa a leveleimet
Itt vagyok
Haragszik rám a rendszer! már voltam sima fleta, fleta01 fleta1 ha valmiért be akarok lépni, / mindég be vagyok jelentkezve/ pl újratelepítés vagy süti törlés után, nem enged be.
Sebaj , megleltelek
Akkor majd egy olyan rack trafó rendel , ha megjön majd a gempa ! Kössz !
Sziasztok!
Segítséget szeretnék kérni egy Eag AV760C tipusú erősítővel kapcsolatban. Az eredeti egyenirányítást 2 db AZ4 es cső végezte,ezek sajnos hiányoznak és szeretném őket pótolni valahogyan. Ezzel csak az a problémám,hogyha simán berakok egy 2 diódás egyenirányátást akkor sokkal nagyobb a feszültség a kívántnál. Arra lennék kiváncsi,hogy hogyan lehetne ezt orvoslni. Üdv:korgs2
Én is "örököltem" ilyen végfokokat, ezekben már diódás egyenirányítás volt. A szűrés ellenállásaival kell játszani, hogy a kívánt fesz legyen, terhelve természetesen.
én pedig a kérdést nem értem
![]() az itchurch.org az őrültségem első és legpompásabb bizonyítéka lesz, ha egyszer élni fog közel 3000 számítógépről van ilyen-olyan adatom, képem, katalógusom, ezek közül ~200 darab kézzel(is)fogható gépet jelent a TPA-tól, PDP-n, VAX-okon át a mindenféle homecomputerig (70-80-as évek, 90-es évek eleje).a tubedata pedig a soha nem elegendő doksik egyik lelőhelye, nem volt jobb, így erre a domain-re került
Miért nem szerzel egy 2 db AZ4-et?
Nem drága (egyenlőre) és jó hangja is van. Elballag vagy 20 évig.
Az a problémám,hogy az előző tulaj sikeresen leégette a trafóban a 4v os részt és sajnos igy nem tudom megvalósítani az eredeti tápot
Az amúgy ha minden diódákkal párhuzamba kötnék egy 470 es vagy 1K os ellenállást?(eag 785A ban láttam)
párhuzamba pár 10 nF-os KONDIT szoktak kötni a diódákkal,zavarszűrésnek .
itt inkább az első pufferelkó és a tervezett diódák közé kellene egy 5 W-os, 47-100 ohmos ellenálás, és nagyjából rendben lenne minden.
Félvezető diódákkal párhuzamosan kötött pár nF kondenzátorokkal az intermodulációt előzik meg, ami a diódák különbözőségéből adódik. Csöves egyenirányítók esetén ez nem annyira jellemző, de előfordul. Az intrmoduláció jellemzően brummot okoz.
Ellenállásokat akkor kötnek a diódákkal párhuzamosan, ha sorbakötnek diódákat, nagyobb feszültség egyenirányításához mint a diódák záró feszültség tűrése. A nagy értékű ellenállások, mint feszültségosztó, egyenletesen osztják el a záró feszültséget a sorbakapcsolt diódák között. A diódákkal sorbakapcsolt ellenállás az egyenirányító belső ellenállását növeli meg, így a pufferkondi lassabban töltődik fel, és a többi csőnek több ideje lesz felfűteni, mire megjelenik a teljes anód feszültség
A szűrés az úgy lesz megoldva,hogy 2 db 500V os kondi lesz sorbakötve,hogy elbírja az anódfeszt. Szóval egyszerűen a diódáról bejövő feszt vezessem át egy ellenálláson azután pedig mehet a pufferkondira?
A tápot sikeresen megcsináltam működik is úgy ahogy kell
A kimenőt szerintetek érdemes áttekercselni úgy ,hogy 40 menetet rátekerek 1,5 ös huzalból?
Működni fog de messze nem lesz hifi hangja ha bújtatva rátekered.. Szét kellene szedni a kimenőt és osztottan megtekerni. Úgy már jó minőségű lenne.
Sziasztok. Szükségem lenne egy csöves kapcsolási rajzra de akár lehetne hibrid kapcsolás is. Én egy elég elektronikai amatőr vagyok szóval egy részletes dolog kellene. esetleg kimenő trafó paraméterek is
vagy ez már túl sok a jóból??? gulyas0312@freemail.hu az emailom. vagy itt privátban. elörre is köszi mindenkkinek.Viktor
Egyik kapcsolás sem titkos, bármelyiket lementheted magadnak. Miért nekünk kelélene elküldeni neked? Ráadásul magadnak azt választod, amelyiket akarod.
Kezdetnek az Ágoston könyvet ajánlom, vagy RT évkönyvet (talán a 79-es? hirtelen nem emlékszem pontosan)
OKsa köszi
![]() http://audioton.republika.pl/wzm-se.html De sestleg meg tudnád vagy tudnátok nézni neke ezt és egy vélemyént irni erről?! igaz legyen az oldal azt hiszem
Helló, ha kis SE-t akarsz, pár wattosat, akkor építsd meg Jani Piccoloját, csodaszép hangja van és egyszerű is, ha PP kell, az is van, de az már gyakorlatiasabb dolog, elsőre inkább SE-vel kezd.
Üdv.
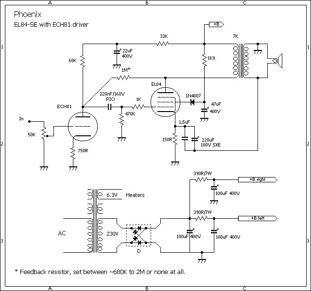
Sziasztok.Lehet ,hogy emlékeztek eggyszer kerestem rajzot Ech 81-el mert van jópár itthon de ajánlottátok Jani rajzát ami tökéletesen bevállt. Csupa véletlenül találtam egyet a neten és érdekelne a véleményetek róla,hogy érdemes-e foglalkozni vele?Lehet épitek egyszer belőle ha érdemes.
Nekem kicsit fura az a katódkomplexum. Egyszerűbb lenne, ha a Quad-kapcsolás szerint a szekunder egyszerűen csak sorba volna kapcsolva, ugyanúgy érvényesülne a hatása. Az ECH triódáját valóban alkalmazták néha hangfrekis célokra, ám ott rácsárammal állították be a munkapontját. Persze, ebben volt némi szükségszerűség, tekintve, hogy a H részét KF erősítőként használták (amit ráadásul még szabályoztak is), ott elengedhetetlen a földelt katód, mivel ez közös a triódával, ezért nem lehetett más megoldást választani
Szia IMI!
Nem csak , hogy gyanús az a katódkomplexum, jobb esetben ellenállással csatolunk negatívan vissza, merthát csak kondival fennáll a gerjedés veszélye... Másik az, hogy ekkora kondikkal semmi magasa nem maradna a cuccnak! Mi van veletek? Nagyon lelassult itt az élet!
Szia Pityukám!
Jaj, de örvendetes, hogy újra látunk, már régen nem szóltál hozzá a csövezéshez. Azért nem annyira, de valóban visszafogottabb lett némiképp az írási hajlam. Kócos pár oldallal visszább "dohog" is egy kicsit miatta.
Építgetem a GU50 SE-t. Azóta sem találtam megfelelő kimenőtrafókat. A hálózati táp már félig kész, van 12,6V-om és 300-am. A dobozolás már papíron megvan.
Szia !
Nem is fogsz "találni" Az egyik lehetőség: SM85, vagy 85B magra megtekered/tekerteted a nagykönyv szerint, (ez kb:18-20E Ft) vagy megvásárolod az elektroncső.hu oldalon lévő kimenőt.(ez még több ezer Ft) Én is épitettem csövest, meg most is épitek egyet, hidd el, a trafótekerést/tekertetést nem lehet olcsón megúszni. De gondolom, már az épités elején tisztában voltál vele, hogy ez nem a TDA IC-s kategória,és áldozni kell rá. A legutóbbi csövesem (6P3Sz/ VT1075) kimenőit egy szakember készitette, kifogástalan lett a munkája.-Lásd fotó- A most készülő EL84SE trafókat is rábiztam. Természetesen a munkáját meg kell fizetni, de mégéri, hallva a végeredményt. Üdv! Luki
Szépek!
Szia !
Köszi! Az össz. teljesitményfelvétel kb:95-100VA, a trafó 150W-os.5-6 óra üzem után "langyos" a vas. Sajnos ilyen fémburkolatosból ez volt a legnagyobb a készletemben.Amcsi műszerben volt, át kellett tekerni, és csévetestet késziteni, viszont elég jó anyagból van a vasmag, igy megérte a fáradtságot. Üdv! Luki |
Bejelentkezés
Hirdetés |


ha jól emlékszem)
már voltam sima fleta, fleta01 fleta1 ha valmiért be akarok lépni, / mindég be vagyok jelentkezve/ pl újratelepítés vagy süti törlés után, nem enged be.
Akkor majd egy olyan rack trafó rendel , ha megjön majd a gempa ! Kössz !
Az amúgy ha minden diódákkal párhuzamba kötnék egy 470 es vagy 1K os ellenállást?(eag 785A ban láttam) 


