Fórum témák
» Több friss téma |
Fórum » Fényorgona
A példakapcsolás tápfeszültsége elsősorban az alkalmazott OPA típusától függ. A kapcsolás az egytelepes elv szerint van megrajzolva. Bár megtévesztő a tápfeszültség felére csatlakozó + neminvertáló bemenet. A + neminvertáló bemenetet tulajdonképpen egy feszültségosztóval ( vagy más egyéb módon ) a tápfeszültség felén ( vagy valahol a közelében ) kell tartani a helyes működéshez...
Sajnos hangtechnikai szempontból nem a legelőnyösebb megoldás a sztereó jelkimenetek sima összekötése. ( szerencsétlen esetben a készülék akár károsodhat is... )! De jel keverő ( súlyozott összeadó ) kapcsolással megoldható. Egyben a jel erősítése is meg van oldva. ( Egy gyakorlati OPA-s kapcsolás. Egy táp.feszről is üzemképes. ) ( S Egy egyszerű tranzisztoros aktív jel keverő. ) A passzív jelkeverés is megoldható pár ellenállással és kondenzátorral...
(#601578) _JANI_: '' A + neminvertáló bemenetet tulajdonképpen egy feszültségosztóval ( vagy más egyéb módon ) a tápfeszültség felén ( vagy valahol a közelében ) kell tartani a helyes működéshez... ''
Ez jól látszik az ''A'' pontok bekötésénél, a '' 12V-os MOSFET-es háromcsatornás fényorgona. '' rajzán is. Az ''A'' pontokat csak simán össze kell kötni egymással! s kész...
Köszönöm szépen, időközben tisztult a kép.
Az viszont még nem tiszta, hogy a 2 kondit a a példakapcsolásban hogyan kell bekötni?Köszönet! Üdv!
Hello!
Látom gondot okoz, így inkább átvakartam a rajzodat. Most már két bemenete van. De nem tudom mit értesz Led-sor alatt. Mert itt a Led-eket egyszerre lehet "villogtatni". Ha ezeket sorba szeretnéd kigyújtogatni, mint egy kivezérlés jelzőnél, akkor a végfokozat nem igazán jó ide. Akkor egy-egy LM3915-öt lenne érdemes a szűrők vagy az egyenirányítók kimenetére kapcsolni. üdv! proli007
Szia!
Köszi így már tiszta. Led sor alatt igazából egy RGB led "fényszórót" értek amit 100db különböző színű power ledekből dobok össze amiben a ledek sorokba vannak rendezve, tehát nem kivezérlés jelzőre gondoltam, de köszönöm a tippet.Az LM3915 ös kapcsolásokat is nézegettem, az majd a következő project lesz. ![]() Üdv!
Ugyan nem fényorgonához, de villogtatásra alkalmas színes égőket próbáltam venni. Tungsram, Osram, Philips, már 3 éve nem gyártaj, mert állítólag az EU nem engedi, mert nem a kívánt energiaosztályba tartoznak (boltos mondta, mert kértem rendeljen nekem).
Ezek ellenére van valamilyen mód ezek beszerzésére? Vagy valami áthidaló lehetőség, ami megoldja a 3 különböző színt?
A Király utcai Tungsram márkaboltban elvileg lehetett kapni.Tavaly még sikerült beszereznem 6db-ot.
Ha ott már nincs, akkor hétfőn megkérdezhetem neked egy itt a közelemben lévő villanyszerelési boltot.Ők azt mondták nekem, hogy be tudják szerezni.
Ha nem gond, kérdezd meg nekem mikorra, mennyiért, és melyik fajtát tudják adni?
Tudomásom szerint még a 80Wattosokat gyártja a Tungsram, csak a 120Wattos gyártását állították le, már ha te is a PAR38as félérőé beszélsz.
Üdv!
Bővebben: Link Legalul vannak. Rákérdeztem nemrég az R80-asokra is emailben, azt közölték, hogy néhány még akad de már nincs kint a honlapon.
Köszönöm! Utánanézek, de a ledek is egy jó iránynak tűnik.
Tüzetesen átnéztem a fórumot, de nem találtam meg amit keresek.
Olyan fényorgonát szeretnék, amiben nincs teljesítményelem (tirisztor, triak, optocsatoló), hanem csak simán 12V-ról megy, mert ledeket szeretnék vele villogtatni (persze abból jó sokat, amik elég nagy fényt tudnak produkálni). Ezen túl, szintén nem szeretnék bele komparátort, és semmilyen más "átbillenő" elemet. Tehát mondjuk jó lenne tranzisztoros végelem, ami nem csak ki/be tud kapcsolni, hanem képes negyedig, vagy félig stb. kinyitni (tehát a hangerő függvényében akár képes "kicsit is világítani" nem csak ég a lámpa/nem ég a lámpa). És azért legyen legalább 12db/dekád a meredeksége. Furcsa lehet, hogy én épp azt nem akarom bele, amit kimondottan nagy műgondal igyekeznek beletervezni, dehát egész más a led, mint egy izzó. Előre is köszönöm az ötleteket.
Ezt néztem, de itt nem beszélhetünk 12db/oktávról (sőt kimondottan kínosnak érzem a sávok elválasztásának tökéletlenségét).
Egyébként a többi feltételnek megfelelne.
Arra gondolsz hogy nem úgy oszlanak el a frekvenciatartományok ahogy kéne?
Apropó, nem tudod véletlenül hogy kb mekkora frekitartományt szűrnek az egyes részek? Esetleg ki lehet számolni valahogy?
A szövegben azt hiszem benne van.
Nem a keresztezési frekvenciák helytelenségére gondolok, az közel jó lenne, hanem a vágási meredekségre (mennyire nagy az átfedés a két szomszédos sáv között).
itt van, újra megnéztem
Jaj, értem. Én megcsináltam, bár pont úgy amit Te próbálsz elkerülni, még megtoldottam NAND kapukkal, biztos ami biztos...
Esetleg a szűrő részeknél (tehát ami az előfok után van) a kondikat lehetne cserélgetni... Pl a magas hangokhoz egy kisebb kondit berakni, hogy nagyobb frekinél vágjon, de lehet így is jó és elég lenne a középnél cserélgetni. :yes: szerk.: de nemnormális vagyok, már jó sokszor átolvastam a leírást és levannak írva a sávok tartománya Ráfogom arra hogy este van
Biztosan lehet ma már mindenféle korszerű szimulációkkal frekimenetet rajzolni, de én ezekhez nem értek, igy inkább kiszámoltattam egy EXCEL táblával az adott frekvenciákon a feszültségeket.
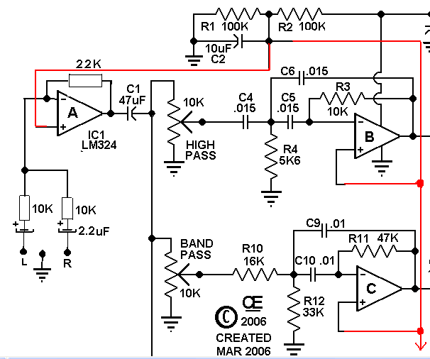
Erről a rajzról van szó. Tehát C3 után feltételeztem, hogy éppen 1V van, és minden esetben a maximális trimmer állásnál számoltam az adott csatorna feszültségét (D1-D2-D3-at nem vettem figyelembe, nem értem pontosan mit is csinálnak). Az eredeti nem túl szép, de amit kicsit megpiszkáltam, már egész normálisnak látszik.
Tényleg szép!
És mit takar az a "megpiszkálás"?
Felhívtam a boltot, de kéne nekik a lámpa pontos típusa.
Ha meg tudnád mondani, melyik is kellene neked, az sokat segítene. Pl.: Discolux R50, R63 vagy R80 illetve 40 vagy 60W.
Megoldódott!
Tungsram márkacoltban volt amit kértem.
Amit mondasz, az egészen jól beleillik a "kapcsolgatós" fényorgonákba, ahol vagy bekapcsol a triak, vagy nem, még külön komparátor is van, hogy minél egyértelműbb legyen a kapcsolás.
Viszont ez egy sepciális helyzet, mert itt kimondottan kerülendő "kapcsolás". Mivel ledeket tervezek villogtatni (jó sokat egyszerre), ezért szeretném a köztes állapotokat is mind látni. Tehát ha kisebb átlagszinten van egy adott tartomány, akkor kisebb fényerővel világítsanak a ledek. Persze egyáltalán nem biztos, hogy ez be is fog válni, de a próba nélkül ezt nem lehet eldönteni. Az ábrákat éppen azért csináltam mert itt nem egy aktív elem visszacsatoló láncában vannak a frekvenciafüggő elemek, hanem csak passzívan sorba/párhuzamosan, és komoly aggályaim vannak az elválasztási meredekség megfelelőségéről (most azért egy kicsit derülátóbb vagyok, az ábrát elnézve). Ha nem sért valamilyen érdeket, rakd fel ide a te kapcsolásodat is, hátha ki tudok valami okosat hámozni belőle.
Ebben a hozzászólásban van egy kapcsolás, és némi utalás arra amit én is szeretnék megvalósítani.
Tervezésben jártas fórumozókat kérek, segítsenek nekem kiegészíteni az említett kapcsolást egy 4. égővezérléssel, ami akkor égne, ha a normál három csatorna mindegyike sötét (pl. mikor csend van). Azért csak egy ésszerű mértékű logikát képzeljetek el, sőt direkt jó lenne ha mondjuk úgy működne, hogy nem a teljes sötétséget vizsgálná, hanem valahogyan összeadná a csatornák jeleit, és ha az összegük egy bizonyos szint alatt van, akkor égne a 4. lámpa. Így elérhető lenne, hogy soha nem lenne teljesen sötét, mert vagy valamelyik normál lámpa égne, vagy a "szünet" lámpája.
Szia! Gondolom Ez lenne a kérdéses kapcsolás....
Tulajdonképpen egyszerű a megoldás! Kell még egy csatorna, aminek nincs frekvenciaszűrése, s a LED-meghajtó OPA bemeneteit fel kell cserélni egymással. A csúcsegyenirányító jelét a + bemenetre, és a potenciométer által beállított referenciajelet a - bemenetre kell kötni. A LED áramköri környezete az eredeti rajz szerint lesz bekötve. [off] Csak ötletadásnak: A triakok meghajtására tökéletesen megfelel a _MOC3021_ vagy a _MOC3061_nullaátmenetvezérlésű_ OPTO-TRIAK. Sokkal egyszerűbb és biztonságosabb meghajtás készíthető velük...
Hello!
Idézet: „Ebben a hozzászólásban van egy kapcsolás, és némi utalás arra amit én is szeretnék megvalósítani. ” És alatta kettővel a megoldás is, ha ez jó neked... üdv! proli007
Valóban, elnézést, de nem vettem észre.
Van információ arról, hogy bevált-e az akkor kérdezőnél?
Hello!
Hát ez nem erősítő! Itt visszacsatolás sem pozitív sem negatív nincs. Általában csak "eltűnik a delikvens" a ködben.. :yes: üdv! proli007
Annyit még kérdeznék, hogy a L R bemenetnél az 2db 10k-s ellenállás vagy poti a kondik után? Ha ellenállás, akkor így a "közös érzékenység" hol állítható?
Köszönet! Üdv!
Hello!
Ha a közösítet bementi jelet is szeretnéd szabályozni, akkor a legcélszerűbb a visszacsatoló 22kohm-ot változtatni potival. De szerintem lévén, hogy a csatornák egyenként is szabályozva vannak, elég ha egyszer választasz egy megfeleő értéket a 22kohm helyére. (Kivétel, ha mindenhova dugdosni akarod az áramkört, de eredetileg csak a PC kimenete volt a cél.) üdv! proli007 |
Bejelentkezés
Hirdetés |




s kész...
Az viszont még nem tiszta, hogy a 2 kondit a a példakapcsolásban hogyan kell bekötni?








