Fórum témák

» Több friss téma
Fórum » LC mérő
 
Témaindító: jocoka, idő: Jan 22, 2007
Lapozás: OK   1 / 188
(#) jocoka hozzászólása Jan 22, 2007 /
 
Üdv mindenkinek

Egy kis segítség kellene, máris elmondom mihez és miben.
Valamelyik nap nézelődtem a netten és egy jó kis rajzra bukkantam nosza megvetem hozzá a cuccokat és össze is raktam ez egy L-mérő Pic-kel és LCD kijelzővel de van pár dolog amit nem értek PL:azt írja a szerző hogy 3...5V-ig lehet belerakni a reed relét én csak 5 voltost kaptam de mivel elé van rakva egy 1k-os ellenállás így ez meg se nyikkan nem reagál semmire ha lekötöm róla akkor azonnal behúz de nemtudom hogy ez jó vagy sem mert azt írta legalábbis amit ki bírtam olvasni az angol szövegből hogy automatikus méréshatár váltással rendelkezik namost a kérdés a relének nem csak akkor kellene behúzni amikor méréshatárt vált vagy ilyesmi, ez az egyik a másik megha jól értelmezem a mérés pontosságát egy oscillator adja meg aminek a frekvenciája 550 KHz de ezt mivel tudom beállítani hogy pontosan ennyi legyen.
Szóval ezekre kérnék egy kis segítséget amit nagyon megköszönnék. (jocoka)

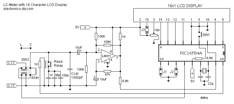
UI:ezen a honlapon találtam: http://electronics-diy.com/lc_meter.php

mégegyszer előre is köszöm a segítséget.
(#) kyrk válasza jocoka hozzászólására (») Jan 22, 2007 /
 
Miert nem veszel inkabb LC-mero Multimetert? A bemereshez szerintem mindenkeppen kelleni fog egy osszciloszkop.

Reed rele helyett szerintem sima relet is vehetsz. Szerintem csak azert rakta oda, mert nem kell hozza kulon tranyo. Vagy csokkentsed le az 1k-ot es akkor fog menni azzal amit vettel
(#) jocoka válasza kyrk hozzászólására (») Jan 22, 2007 /
 
Köszi van szkópom azal nincs gond, azt mondod tehát ha pl:1k-os ellenállást lecsöketem kb a felére akkor működni fog de a frekit mivel tudom belőni hogy 550 KHz legyen?
(#) Ferkógyerek válasza jocoka hozzászólására (») Jan 22, 2007 /
 
Üdv!
Én is építettem egy hasonló LC mérőt itt a linkje[/url]http://ironbark.bendigo.latrobe.edu.au/~rice/lc/[url]

A relé nem méréshatár váltás miatt van hanem a referencia kondenzátort kapcsolja az áramkörbe.
Az 550KHz-et meg nem kell halálpontosan beállítani,
amúgy a PIC kiírja a frekvenciát.
Amire oda kell figyelni hogy a C és a Ccal kondenzátorok jó minőségű fóliakondik legyenek.
A műszer hitelességét a Ccal kondenzátor befolyásolja minél közelebb áll az 1000pF-hoz annál pontosabb a műszer.
(#) Sebi válasza jocoka hozzászólására (») Jan 22, 2007 /
 
Mivel a PIC kvarcról jár, nem kell semmit állítani, hiszen ebből van leosztva.
(#) Ferkógyerek válasza Sebi hozzászólására (») Jan 22, 2007 /
 
De be kell állítani.
Az 550KHz az L tekercs és a C kondenzátor alkotta rezgőkör rezonanciája kell legyen amit én az L tekercs hangolható kivitelével oldottam meg.
Ha ez a frekvencia nem 550KHZ akkor sincs nagy gond csak max. a műszer méréshatára változik.
(#) Ferkógyerek válasza Sebi hozzászólására (») Jan 22, 2007 /
 
A műszer működési elvéröl egy magyar nyelvű leírás: http://www.astlab.hu/lcm/mereselv.html
(#) jocoka válasza Ferkógyerek hozzászólására (») Jan 22, 2007 /
 
szia

na figyú megnéztem a linket, ahogy nézem annyiba különbözik hogy az elején csak két kondenzátor van egy C=1000pF-os meg egy Ccal=1000pF 0.5%-os ezt kapcsolja rá a bemenő körre az a rajz amiről én csináltam azon több kondit kapcsol rá egyszerre "kérdés" ha én úgy csinálom meg ahogy a másik rajzon van tehát csak egy kondival elméletbe akkor is működik? ja és mégvalami a relét egy tranyó kapcsolja az én rajzomon csak ellenállás van ha pl. kiveszem az ellenállást akkor is működik rendesen?
(#) Ferkógyerek válasza jocoka hozzászólására (») Jan 22, 2007 /
 
A mikrovezérlőnek 25mA a max kimenő árama, de induktív terheléseket nem illik direktben kapcsoltatni vele.
Az általad küldött rajzról meg nem igazán értem a relé szerepét, esetleg küld el az oldal címét ahol találtad hátha sikerül valamit kideríteni róla.
(#) jocoka válasza Ferkógyerek hozzászólására (») Jan 22, 2007 1 /
 
itt van a link:http://electronics-diy.com/lc_meter.php
de közben ügyködtem leszedtem a három kondit nevezetesen 1nF,56pF,100pF és helyetesitetem 1nF kondival tipusa:102J
és a Ccal is ugyan ilyennel
a pic szerint kiírt frekvencia most:00060073 let
de ez még így sok.
azt írtad a fórumba idézem" L tekercs hangolható kivitelével oldottam meg." ezt hogy csináltad írnál róla pár szót.
(#) Ferkógyerek válasza jocoka hozzászólására (») Jan 22, 2007 /
 
A tekercset egy 5mm átmérőjű ferrit hangolómaggal ellátott csévetestre tekertem sajnos a menetszámot már nem tudom kb 100-200 között.
De próbálgatással körülbelülre megtekered majd a hangolómaggal pontosan beállítod.
(#) jocoka válasza Ferkógyerek hozzászólására (») Jan 22, 2007 /
 
Köszi szépen
amúgy sikerült megnézni az oldalt?
és mit szólsz ahozz amit fentebb írtam.
mármint a kiírt frekihez amúgy nagyon ingadozik hol fel hol le.
(#) Ferkógyerek válasza jocoka hozzászólására (») Jan 22, 2007 /
 
Ha ingadozik a frekvencia akkor a kondenzátor minősége nem megfelelő.
Sajnos nem tudom hogy a 102J tipus milyen kondenzátort takar (dielektrikum?).
Mindkét kondenzátor és a tekercs értékének is nagyon stabilnak kell maradnia és a lehető legrövidebb nyák csíkkal kell őket összekötni.
A kondenzátorok mindenképpen atomstabil fóliakondik legyenek, régi TV-ből rádióból kitermelhető.
(#) jocoka válasza Ferkógyerek hozzászólására (») Jan 26, 2007 /
 
Szia
bocsi hogy ilyen későn válaszolok, de mostanában nem nagyon értem rá.
Amúgy aszem feladom nem akar működni sehogy sem ez az egész.
Újra megépítetem a pic nélkül de, össze-vissza mászkál a freki,pedig fólia kondit is szereztem
Sehogy se akar beállni.
Nem értem az egészet, na mindegy ez van de azért köszönöm a segítséget.
(#) gtk válasza jocoka hozzászólására (») Jan 27, 2007 /
 
Sziasztok.

Tegnap fejeztem be egy LC metert.--Ezt--
Terveztem hozza egy PCB-t a dobozom meretei szerintMeg hozzaadtam egy olyan funkciot hogy kulso tapnal kapcsolja be az LCD hattervilagitast.(itt meghagytam az eredeti jumpert is)

L 100uH -t kaptam,igy a kondi 820pf kellene hogy legyen,sajnos ilyent egylore nem kaptam..Most ket 1nf -es kondi-val van szerelve,a freki nagyon stabil,viszont a meres nem jo...(nyilvan)
(#) Ferkógyerek válasza gtk hozzászólására (») Jan 27, 2007 /
 
Szia

A 82uH tekercset elkészítheted otthon is.
Egy 5mm átmérőjű csévetestre tekerj kb 120 menetet
és egy ferrit hangolómaggal beállíthatod a kívánt értéket.
De mint már írtam ez a frekvencia nem kritikus.
Én most próbaképpen elhangoltam a műszeremet és
500KHz-nél és 630KHz-nél is hajszál pontosan ugyanazt a kapacitásértéket kaptam a mért kondira.
A Ccal kondenzátor pontosságán múlik a műszer pontossága.
Az 550KHZ beállítása csak a méréshatárokra van befolyással.

Jocoka privi ment!
(#) gtk válasza Ferkógyerek hozzászólására (») Jan 30, 2007 /
 
Nincs L-meterem..igy...
5mm atmeroju csevetesbe milyen ferrit magot raknek?a legkissebb ami nekem van az 10cm hosszu
Ha majd sikerul pontosra beloni a muszert akkor a kovetkezohoz mar keszitek tekercset.
Vettem 100uH -is pici induktivitast,jelenleg az van benne (nem tudom mennyire jo).

Honnan sikerult szerezned 1nf/1% foliakondit?
Regebbi cuccokbol szedtem ki nehanyat,egyet talaltam ami 1000pf,csak nem tudom hany %-os.Gondolom a szinjelzes adja a szazalekot..

C lehet keramikus?(mert mivel 100uH-is L-el csinaltam,igy 820 pf-t illesztenek hozza.

Udv.
(#) bbatka válasza gtk hozzászólására (») Jan 30, 2007 /
 
Nem tudom , a műszer amit építesz azt nem kell hitelesítened utólag ? Mert szerintem a tekercs induktivításának , meg az 1nF-os kondi kapacitásának pontossága teljesen mindegy. Az én műszeremben jelenleg gyári induktivitás van, de pontosan ugyanazt az értéket méri , mint a korábban általam tekercseltel.
Tudod privátban beszéltünk róla korábban az orosz műszer honosított változatát építettem meg. Ami fontos lenne hogy szerezz legalább 3-3db. hiteles tekercset és kondit a műszer hitelesítéshez.
(#) karpi válasza jocoka hozzászólására (») Jan 30, 2007 / 1
 
nem olvastam vegig minden hozzaszolast , lehet hogy mar mondtak

milyen rele? hany A-es ? menyi mA- en huz meg , az az 1K-s ellenallas lehet aramhatarolo ugy a relenek a vedelmere mint a kimenotranyo vedelmere a PIC -bol.

amugy nem is mertem meg ezeket a miniatur releket meghuznak 2,5mA -el? kb 1Kohm a relek ellnalasa +1K elotetellenalas ??Miert nem tettek elektronikus "relet" mos IC -t ?

A tobb kondi ? lehet hogy kulombozo hoegyuthatoju kondik amik egymas hatasat kiegyenlitik .
(#) Ferkógyerek válasza gtk hozzászólására (») Jan 30, 2007 /
 
ÜDV
Nekem az 5mm-es csévetest kb 15mm hosszú és a hozzá való menetes ferritmag 10mm-es.
A C kondi sem lehet kerámia (az a legrosszabb stabilitás szempontjából) az is legyen fólia csak nem muszály halálpontos legyen.
A tekercs belövéséhez nem kell induktivitás mérő, nekem se volt.
Ha az LK1-et rövidrezárod és megnyomod a nyomógombot akkor a PIC méri az L-C alkotta rezgőkör frekvenciáját, itt tudod beállítani a tekercset.
Ha az 550KHz-et meghaladja a frekvencia akkor befelé tekered a hangolómagot vagy több menetet tekersz a tekercsre.
Ha kisebb a frekvencia 550KHz-nél akkor kifelé a magot és-vagy letekerni a tekercsből.
1000pF-os fóliakondit régi TV-ből szettem ki pár darabot. Majd ezeket 3db különböző multiméterrel megmértem (naggyábol egyformát mutattak 1-2pF eltéréssel) ezekből egy 1015pF-os lett a C kondenzátor
és egy 985pF-os a Ccal párhuzamosan kötve vele egy 15pF-os SMD kondi.
Ha valahol sikerül megmérettetni a kondenzátorokat ahol van hiteles kapacitásmérő és így összerakni egy pontosan 1000pF-ost akkor a műszer nem igényel utólagos kalibrálást.
Ha a kondi csak 990pF akkor is csak 1% a műszer hibája!
Holnap teszek fel képeket a műszeremről és akkor világosabb lesz a tekercs kialakítása is.
(#) gtk válasza Ferkógyerek hozzászólására (») Jan 30, 2007 /
 
Koszonom a valaszt.

Az induktivitas dolgok,tekercseles stb azt hiszem vilagos annyira mennyire ehhez a projekthez szukseges.Nekem is kerulne itthon nehany regi szines tv-bol bontott tekercs,amibol keszithetnek,de mar vettem 100uH -is L-t,egesz pici mint kb egy 1/4w-os ell.
Ma voltam tv-szervizbe es 15 kondi kozul sikerult kivalasztani kettot ,egy 822 pf-es kondit es egy ~850pf-et.
A 822-hoz meg raktam egy keramia 22pf-et.

Namost jelenleg ahogy van az egesz:
C < mint 1000pf (~850pf,nem tudom pontosan,le van jegyezve valahova)
L = 100uH(nincs megmerve pontosan)
Ccal = 822(kocka sarga)+22pf(keramia)

A meres:
Gyari 100uH-is induktivitasnal 80 folotti erteket mutat.
22,33 pf keramiaknal 2-5pf -al tobbet mutat.
Nem tudom mennyire pontos...>
(#) mex válasza gtk hozzászólására (») Jan 30, 2007 /
 
Kerámiakondit ilyen helyre nem szabad használni,nagy hőmérsékletfüggése miatt!!
(#) gtk válasza Ferkógyerek hozzászólására (») Jan 30, 2007 /
 
Bocsi...elirtam.
A Ccal = 982pf + 22pf
C = ~950pf
(#) gtk válasza bbatka hozzászólására (») Jan 30, 2007 /
 
Szia!

Ennek a muszernek a mukodese ahogy neztem nagyjabol ua. mint amit Te epiettel meg(azt is kielemeztem mennyire tudtam),csak a Tied LCF,ez csak LC.
Ebben van egy Ccal 1000pf,ennek pontossagatol fugg a muszer pontossaga.
Atolvastam az angol anyagot es amit Ferkógyerek irt teljesen fedi a valosagot.
A kerdes hogy honnan tudnek szerezni egy 1% vagy 0.5% 1000 pf kondit.Barhol nezem a legjobb 2.5%-os van.
Egyszer mintha vishay-nel lattam kondikat,nem tudom adnak-e belole mintat.Most erre tenyleg szuksegem lennehanem hiaba dolgoztam
(#) bbatka válasza gtk hozzászólására (») Jan 30, 2007 /
 
Szerintem ha 2.5%-ost veszel akkor azok között is találsz jóval pontosabbakat. Aztán azok közül kell kiválasztani. Persze ehhez kellene egy hiteles műszer. Esetleg a boltba , ahol veszed ezt hátha megteszik neked. De ha csak multiméterük van akkor annak a pontossága nem biztos hogy elegendő. Bár nekem megfelelt az is.
És fólia kondit vegyél, ne kerámiát. A Conrad-nál nézted már?
(#) gtk válasza bbatka hozzászólására (») Jan 30, 2007 /
 
A valogatasra en is gondoltam csak...
Azt hiszem pont a Conradnal neztem a 2.5%-osat.
MIndenkeppen megnezem a Vishayt meg egyszer,csak a netem nagyon ala ment..
(#) Ferkógyerek hozzászólása Jan 31, 2007 /
 
Csináltam pár képet a műszeremről.
(#) gtk válasza Ferkógyerek hozzászólására (») Jan 31, 2007 /
 
Ez laza
Koszi hogy csatoltad.

Ma kicsereltem a gyari tekercset egy sajat keszitesure.
A tekercs hasonlo ahhoz amit csatoltal,picitt kissebb ugy 3mm atmeroju a csevetest ,es kulso ferritgyuru is van rajta,ez magaba zarja a tekercset; es a mag ugy ~2mm atmeroju.A csevetest 2 reszre van osztva..100menetet tekercseltem ra egyik felere vekony huzalbol,es megmertem a korabbi alapotaban levo muszerrel. A ferrit max behajtasanal 90uH korul volt ,pontosan nem emlekszem.
Beallitottam 82uH -re,es beforrasztottam.Igy megneztem a oszci frekit es 000550xxvolt .
Egy picit elmozditottam a ferritmagot,igy 000550-hez a leheto legkozelebb allittottam.
A freki nagyon stabil.Az utolso szamjegy egyet neha elmozdul fel-le.
Korabban a gyari L-el (aminek merete nagyjabol egyezik egy 1/4w ellenallaseval) 000560xx korul volt.Tehat ez alapjan nem volt 100uH(pedig ennyi ertekukent vettem) mert akkor 550khz alatt kellett volna lennie a frekinek,mivel 82uH-nel kellene legyen 550khz.Mondjuk a C kondi erteke ~950pf .
A C es Ccal polypropylene kondik.(gondolom..sarga tokban vannak)

Meres:
22pf keramiaknal 23.5pf,24pf ertekeket mutat.
Regi pf-os foliakondiknal nagyobb elterest mutat.
Szerintem kozel van a valosaghoz .

Amit meg kiprobaltam hogy megneztem az oszci frekijet C modban es L modban (L modban osszekotottem a ..) a ketto kozott ~30Hz kulonbseg van.
(#) gtk válasza Ferkógyerek hozzászólására (») Feb 1, 2007 /
 
Az enyem ilyenre sikerult.

(#) kerteszsasa hozzászólása Ápr 19, 2007 /
 
Hello!
Találtam egy RLC mérőt hangkártyához, szerintetek mennyire pontos?
http://elektron.uw.hu/progik/rcl_meter.rar
Következő: »»   1 / 188
Bejelentkezés

Belépés

Hirdetés
XDT.hu
Az oldalon sütiket használunk a helyes működéshez. Bővebb információt az adatvédelmi szabályzatban olvashatsz. Megértettem