Fórum témák
» Több friss téma |
Ebben a fórumban csak egyszerű kapcs rajzok vannak...sztem....Szóval keresgélj....
Idézet: „Ebben a fórumban csak egyszerű kapcs rajzok vannak...sztem....Szóval keresgélj....” 1-0 oda Fortuna (kis)asszonynak!
Köszönöm-köszönöm-köszönöm..
..A virágokat az öltőzőbe kérném ha lehet
Kösz frrrrr! A melóhelyről nem bírtam keresni ilyet, aztán este már késő volt...
sziasztok! lenne egy kérdésem! Egyik barátom vett 10 ezer Ft ért egy microfont! ezek az adatok vannak ráírva:
Idézet: „300 ohm, plusz minusz 30 %! minusz 55dbplusz minusz 3db, 60Hz-15Khz!” tartozik hozzá egy 3 pólusú vezeték (ergo sztereo MIC sztem) és ezt egy Jack átalakítóval dugja be a számítógép hangkártyájába... és hát nem műxik esetleg nagyon halkan ha kiabál bele és visszhallgatja akkor vmi hall de nem sok mindent. ha viszont egy másik egy régi micet dug bele az meg müxik (sztem az nem sztereo)! a microfonnal lehet baj vagy az olyan amit csak igy gépbe nem lehet dugni.?!?! előre is köszi a segítséget köszi geri
Szia,
ha barátod végigolvassa ezt a 9 oldalt, szerintem minden világos lesz neki. Sőt egyszerű, ld. Fortuna hozzászólását: 42695. Igaz elszántság kell hozzá, ami Fortunának van. Ha a 9 oldalban foglaltakkal kapcsolatban valami konkrét dolog nem világos, megpróbálok segíteni (ha tudok).
Üdv mindenkinek!
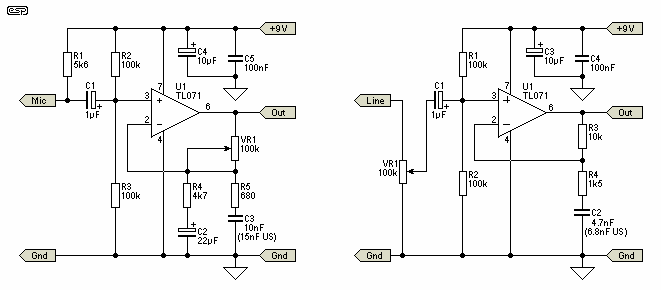
USB mikrofont hogy lehet csinálni? Már csináltam egy mikrofon erősítőt (TL071), de ahhoz kell egy 9v-os elem, úgy gondoltam, hogy jobb lenne az USB feszültségét felhasználni hozzá, de akkor már jó lenne ha az egész arra csatlakozna. Tudnátok segíteni? Köszi.
Nem lehet semmi az az ember, aki képes kiadni 10ezret EGY, AZAZ 1 darab mikrofonért
![]() ![]()
nézz körül ebben a topikban, és találni fogsz egy word fájlt, amiben le van írva a külső tápfesz nélkül működő mikrofon erősítő megépítésének módja. (a pc mikrofon bemenetről szedi a feszt)
[off] hát igen
![]() én ezt vettem: [pic]http://www.addel.hu/store/nagyarufotok/75082_nagyarufoto.jpg[/pic] 599 ft ért akcióba "frekvencia-átvitel: 100-12.500 Hz dinamikus kézi mikrofon kapcsoló a markolatba építve 2 méteres csatlakozókábel " jelenleg 890ft ![]() egy jobb peddig: "frekvencia-átvitel: 50-18.000 Hz professzionális dinamikus mikrofon védőtokkal kapcsolóval ellátott, gumírozott markolat 5 m-es eltávolítható csatlakozókábel masszív, fém csatlakozókkal " mindössze 2990ft ért üdv
Igen, igen azt láttam, azt már meg is csináltam, csak a haveromnál ez nem működik, mert nem jön ki (elég?) tápfesz (egy régi gép....), a másik meg az hogy nem is erősít akkorát.
Ezért szeretném összehozni ezzel (az első kapcs.)amit már csináltam, nagyon jól erősít, és szerintem elég lenne neki 5v-is.
Az USB egy digitális, soros adatbusz. A mikrofon kimenetén analóg jelek vannak ugyebár. Tehát ez így eléggé (marhára) nagy kihívás - szerintem.
A külső táphoz meg annyit, hogy a számítógép tápegységének feszültségeit ilyenekhez nyugodtan leveheted (ha nem túl nagy az áramfelvétel persze, de egy előerősítő nem eszik sokat).
Annyira nem akarok belebonyolódni, úgyhogy akkor marad az amit mondtál, csak USB-vel elegánsabb lett volna
sziasztok
Zárom a témát mert már rám szóltak....szal köszönöm mindenkinek a segítséget!!! Üdv.:mindenkinek Zsófi
Szia!
Nem kell zárolni, mert elég értelmes téma volt ahhoz, hogy csak úgy eltűnjön a vak világban... Mit jelent az, hogy rádszóltak? Ki szólt rád? És hogy áll az a 3 vagy 4 féle mikrofon? Mindegyik megépült végül?
Hali
PC-hez szeretnék házilag mikrofont "építeni", ehez kellene segítség. Már végigpróbáltam a létező összes típusú mikrofonomat rákötni a gépre, de nem sok sikerrel. Legtöbbször meg se nyikkant, vagy nagyon halkan szólt a hangfal. Arra a következtetésre jutottam, hogy valami alkatrész kéne hozzá, csak nem tudom milyen. Help.
Hali!
Lenne egy bazi nagy problémám amit szeretnék megoldani. 1-Nem tudja valaki, hogy hol lehet szén mikrofont szerezni, vagy bármijen mást ami változtatja az ellenállását 2-eletleg valami egyszerű módon a kondimikrofon álltal generált feszültséget ellenállássá átalakítani? Légyszi segítsetek! elég fontos lenne
Azokba a régi tárcsázós telefonokba szénmikrofonvolt asszem...
Igen, a régebbi telefonokban (CB667-ig bezárólag) szénmikrofon volt eredetileg. Később az RFT gyártmányú (belső elektronikás) kristálymikrofont használták.
Az a kérdés, hogy mire kellene? Így hirtelen nehéz lenne kitalálni, mi lehet az, ahova csak szénmikrofon alkalmas...
Igazából egyett már szétkaptam, de annak hatalmas (0.8-1.6 M Ohm) volt az ellenállása. Ezzel meg szegény PC-m nem tud mit kezdeni.
jól hiszed, de az ritka mint a fehér holló már sjna,
Pista, ha lelárulod, mire kell, akkor lehet, hogy tudunk találni alternatívát
Sebinek
A számítógép gameportján keresztül szeretnék ellenállást mérni MSW Logo programmal.
Az attól függ hol....van nállam 1kulcs ami nyit egy ajtót amely ajtó mögött van vagy 100db
Az a kulcs nállam van nemis ez a lényeg de szerintem van még jópár képen látható telefon!Ha nem is 100db de van még ilyen-olyan állapotban
Nem a telóval van a gond, hanem a benne található mikrofonnal. Szétszetem és az ellenállsa 0.8 és 1.6 M ohm között ugrált.
Ezt sajnos már nem igazán tudom egy gameporttal mérni.
szia , csak ne ertem en sem mire kell .
csak arra hogy megmerjed ? a nagyerteku ellenalast egy OA ( integralt meroerosito tipusu IC) visszacstolo tagjakent lehet kotni igy aztan az A =[ R1/R viiszcsat ] aranybol lehet kovetkeztetni az elenalas nagysagara, es kijelezheto ehy voltmerovel az IC kimeneten , majd feldolgozhato amire kell . Vagy aramot eresztesz keresztul az elenalson es mered a feszultsegesest . miert kell valtoztassa az elenalasat ? merleget gyartasz , oda PIEZO is jo.Szenmikrofon nem valami megbizhato dolog , nem fog egyforma nyomasra egyforma valtozast hozni a "kimenojelben" , a kis szemcsek ossze vissza moxognak es nem alnak vissza eredeti helyukre. mert pld van termisztor az is valtoztatja az elenalast , meg fotoellenalas , stb ...mire kell?
Egy darabig használtam egy ilyet a géphez. Ment meg minden, de most már nem megy... Most egy kis hangszórót használok mikrofonnak. Ennek sokkal kisebb a zaja, de ha távolról beszélek bele nem lehet érteni...
Karpinak
Egy PC segítségével szeretném ábrázolni a hanghullámokat, de a gépen én cak ellenállást tudok mérni. találtam egy megfelelő ellenállási tartományban lévő szén mikrofont, ezzel működött is minden pont úgy ahogy szerettem volna, de abból csak egy van, nekem meg legalább még egyre szükségem lenne. Szóval ebben szeretném a segítségeteket kérni, hogy honnan lehet még mikrofont szerezni, vagy valamivel helyettesíteni, esetleg a feszültséget ellenállássá alakítani. |
Bejelentkezés
Hirdetés |













