Fórum témák

» Több friss téma
Fórum » Kapcsolóüzemű táp autóba Hi-Fi-hez
Lapozás: OK   59 / 148
(#) cimopata válasza Csaszu hozzászólására (») Jan 25, 2010 /
 
Vannak olyan áram módú push-pull vezérlők amik figyelik a fetek áramát.
Ez azért jó mert ha alacsony menetszámnál kis eltérésnél elmágneseződne valamelyik irányba a mag akkor ez egy áramváltó trafóval vagy söntön keresztül érzékelné és lekapcsolná.
A másik hasznos dolog hogy ezzel már korlátozva is van az áram, így már rövidzárvédelem is lenne a tápodban.
Ilyen IC pl: Bővebben: Link mintakapcsolás 9. oldal

vagy Bővebben: Link
(#) Csaszu válasza cimopata hozzászólására (») Jan 27, 2010 /
 
Hálás köszönet érte
A bemeneti ágon lévő áramváltó méri az áramot és itt van a két oldal áramának összehasonlítása is ?
Vagy a szekunder oldalon lévőnek, esetleg ez csak egy leválasztó ?
Visszacsatolásnál R14-el lehetne szabályozni a feszültséget ?
Erről lesz még jó pár kérdésem
Amúgy az osszcillátor kondija előtt mi az a SYNC ?
(#) cimopata válasza Csaszu hozzászólására (») Jan 27, 2010 /
 
Idézet:
„A bemeneti ágon lévő áramváltó méri az áramot és itt van a két oldal áramának összehasonlítása is ?”


Igen, méri a bemenőáramot és összehasonlítja a 2 primer ág áramát, ha az egyik több mint a másik akkor időben letiltja.

Idézet:
„Visszacsatolásnál R14-el lehetne szabályozni a feszültséget ? Erről lesz még jó pár kérdésem Amúgy az osszcillátor kondija előtt mi az a SYNC ?”


R14 nem a kimenőfeszültséget állítja.
Ha megnézed a blokkvázlatot akkor látod, hogy a Comp lábon belül van egy felhúzó ellenállás. Ennek a feszültségét húzza le az optó ha nyit.
R14 és a kondi alatta csak szűrés.

A kimenőfeszt itt az LM3411-es regulátor ic állítja be.

A SYNC egy szinkronizálási lehetőség külső frekvenciára. A te esetedben felesleges.
(#) punkkazy hozzászólása Jan 30, 2010 /
 
Üdv!
Fél éve kaptam egy Renault 4-est (bakancs), élesztgetem benne a zenét. Az ajtókban már bent is vannak a hangsugárzók (autóbontóból bányászott). A következő lenne a mélynyomó. TDA7294-re gondoltam, azonban ehhez +-40-50 VDC-re lenne szükség. Olvasgattam a topikot, találtam is jónak tűnő kapcsolást.
Két rövidke kérdés:
1. Lehetne az IRF244 helyett IRF540-et használni? Adatlapban az IRF540 kapcsolási sebessége gyorsabb, nagyobb áramot bír, igaz kisebb a feszültségtűrése, de úgy is max. 14VDC-t kap; viszont nagyobb az ellenállása, csaknem kétszer akkora.
2. Találtam egy TV alaplapján egy magot. Fehérrel írja rajta, hogy 1.N27.1, ugyanez végig több sorban. Ez a mag jó lenne?
(#) cimopata válasza punkkazy hozzászólására (») Jan 30, 2010 /
 
Helló!

Kissé félreértelmezhető, de az IRFZ44 akar lenni.
Ezek alapján természetesen az IRF540 nem megfelelő
Keress 50-60V körüli fetet.

A TV-ben talált mag szinte 100%, hogy nem lesz jó mivel légréses.
(#) emmzolee válasza punkkazy hozzászólására (») Jan 30, 2010 /
 
Ha 1 csatornás végfokot építesz, akkor 200W-os táp elég lenne hozzá. Azt simán ki tudod hozni egy ETD34-ből is. A Lomexben lehet kapni olcsóért.
(#) punkkazy válasza cimopata hozzászólására (») Jan 30, 2010 /
 
olvasótanfolyam....
Nos, az IRFZ44 ára kiváló. A trafóval tehát az a gond, hogy a két E-mag érintkezésénél ragasztottak? Mondjuk szét se tudom szedni.
A kérdés akkor az, hogy gyűrű használatakor, a méretbeli eltérés mekkora teljesítmény csökkenést okoz? Most bontottam egy 27mm(külső átmérő)x11.5mm(magasság)x14mm(belső átmérő) méretű gyűrűt PC-tápból. Ez megfelelne?
Köszönöm a válaszokat
(#) emmzolee válasza punkkazy hozzászólására (») Jan 30, 2010 /
 
Pc tápban se használnak gyűrűt a táphoz.
Az csak maximum egy szűrő lehet, de az nem jó erre.
(#) punkkazy válasza emmzolee hozzászólására (») Jan 30, 2010 /
 
Akkor érdemesebb volna azt hiszem boltban venni magot is... Ajánlat? ETD 29/N47, ETD39 ilyesmiket látok a RET-nél. Vagy keressek PC táp trafókat? Kb. milyen méret lenne megfelelő 150W-hoz?
(#) cimopata válasza punkkazy hozzászólására (») Jan 30, 2010 /
 
PC táp EI-33 megfelelő lesz.
(#) punkkazy válasza cimopata hozzászólására (») Jan 30, 2010 /
 
Bocsi, hogy itt lámáskodok, de az addig ok, hogy EI mag, de mi a 33? Pl. van itt a kezemben egy 35.5x35.5 ös.... Na most akkor rájöttem: szóval ezek négyzet keresztmetszetűek. A 35.5ös akkor elméletileg nagyobb teljesítményre is jó? A menetszámok maradhatnak? Mekkora primer árammal számoljak 150 W esetén? Elég a 13-14A?
(#) cimopata válasza punkkazy hozzászólására (») Jan 30, 2010 /
 
A 33 EI magnál a felső hosszára utal 33mm.

Menetszám a középső vasmagkeresztmetszet arányának függvényében fordítottan változik.

Tehát 2x akkora keresztmetszetű magnál (amit befog a menetek cm^2) feleannyi menet kell.

Igen kb 13A + a veszteségek.
(#) punkkazy válasza cimopata hozzászólására (») Jan 30, 2010 /
 
Tehát akkor a kapcsolásban levő ferrit gyűrű keresztmetszete közelítőleg 0.5*1.5=0.75 cm^2. Ehhez mérten kell a menetszámokat módosítani fordított arányban. Köszönöm a segítséget!
(#) punkkazy hozzászólása Jan 31, 2010 /
 
Üdv!
Újabb kicsi gond: hogyan lehet a magot szétszedni? Próbáltam erőltetni, naná hogy széttört; egy másikat fél napja áztatom nitró oldószerben, de egyenlőre nem enged. Lehet hogy ezek is össze lennének ragasztva? Pedig PC tápból származik.
(#) banyaiakos válasza punkkazy hozzászólására (») Jan 31, 2010 /
 
Hali!
Sprofan írta a 230-as kapcsitáp topikban hogy forrásban lévő vízben 1-2 perc alatt szétesik.
(#) punkkazy válasza banyaiakos hozzászólására (») Jan 31, 2010 /
 
Köszönöm szépen, megpróbálom!
(#) kissadam válasza punkkazy hozzászólására (») Jan 31, 2010 /
 
EI magnál hőlégfúvó jó megoldás. Az I alakot melegítve könnyen szétjön, én így szoktam szétszedni. Másféle magoknál kevésbé vált be, de ennél jó.
(#) emmzolee válasza banyaiakos hozzászólására (») Jan 31, 2010 /
 
Az nem mindig célra vezető.

Én is próbáltam, és volt olyan, hogy nem jött szét, mert a mag. és a tekercstest ki volt öntve valami műgyantás cuccal, és lehetelen volt szétszedni.

El is eltört. És ha már így járt, letekekertem, és fölírtam, minden paraméterét. Van még belőle egy pár, aztán ha kell, akkor a többit már így fogom tudni használni.
(#) punkkazy válasza emmzolee hozzászólására (») Feb 1, 2010 /
 
Üdv!
Hát fél óra forralás nem segített semmit. Nem EI volt, hanem E-E, közepén kör keresztmetszetű. De amit találtam otthon, az szerintem mind műgyantával van rögzítve. Azért kösz mindenkinek a segítséget!
(#) punkkazy hozzászólása Feb 5, 2010 /
 
Üdv!
Sorkimenő magját lehetne esetleg használni? Abból van jó sok, régi csövesből való, színes is.
(#) cimopata válasza punkkazy hozzászólására (») Feb 5, 2010 /
 
Azok eléggé kaki anyagból vannak 15-20kHz re szokták használni.
(#) punkkazy hozzászólása Feb 10, 2010 /
 
Üdv!
A Bővebben: Link oldalon mutattátok a kapcsolást. Én is e felé hajlok. Átolvasva a cikket egy hibát véltem felfedezni. Gondoltam írok ide róla. A cikkből idézek:
Idézet:
„For example, six 0.4mm diameter wires can form a suitable primary for a 300W supply.”

Ez nagyjából ugye annyit tesz, hogy 6db 0.4mm átmérőjű vezeték egy 300W-os (autós) tápegység primer tekercsének elég. Ha utána számolok akkor ide 33A/mm2 áramsűrűség jönne ki 12V-al számolva. Szerintem a cikk szerzője elszámolta, mert 230V-al számolt. Úgy 1.73 A/mm2 jön ki. Szerintetek?
Összehoztam egy képletet, elméletileg jó.
N_{p}={4P_{max}}/{pi U_{t}Jd^2}
Ahol:
N_{p}a primer tekercshez szükséges vezetékek darabszáma
P_{max} a maximális teljesítmény
U_{t} a tápfeszültség (primer oldali)
J az áramsűrűség A/mm2-ben
d egy vezeték átmérője
(#) banyaiakos válasza punkkazy hozzászólására (») Feb 10, 2010 /
 
Hali!
Nem átmérővel kell számolni hanem keresztmetszettel.
300Watt 12volton az 25A. Ha 3A/mm2 az áramsűrűség, akkor 25/3=8,3mm2 keresztmetszet kell.
(#) emmzolee válasza punkkazy hozzászólására (») Feb 11, 2010 / 1
 
Én a tekercseléskor 5-ös áram sűrűséggel szoktam számítani.

Tehát a 0.4mm átmérőjű huzal keresztmetszete 0.2mm a négyzeten, szer Pi. Az pedig 0,1256. Ezt szorozva az 5-ös áram sűrűséggel 0,6283A / 1 szál huzal.
a 6 szállal 3,7699A folyatható rajta.

Ez szerintem elírás, mert a szekunder kör tekercse lehet pont ekkora, egy 2X40V-os tápnál.

A primert meg úgy méretezd, hogy 12V-od van, és 300W szükséges a kimeneten. Akkor ehhez hozzá kell számolni a hatásfokot. Az mondjuk 80%, kb annyi lesz. Akkor a primer fölvett teljesítmény 375W

Azt osztod a 12V-al, akkor 31,25A jön ki. Azt elosztod a szálanként átvihető árammal, ami a 0.4-es huzalnál 5-ös áram sűrűséggel 0,6283A.
Az akkor 49.7szál huzal, azaz 50 szál.
Ez az egyik primer tekercs. a másik is ugyan ez lesz.
Azért kell a primert így méretezni, hogy mind a két primer tekercsnek tudnia kell a maximális áramot, mert itt egyszerre csak 1 tekercs gerjeszt, és annak az 1 tekercsnek kell a max teljesítménnyel birkózni.
(#) (Felhasználó 46585) válasza emmzolee hozzászólására (») Feb 11, 2010 /
 
Hát, azért ez nem így van. Egy primer tekercsnek csak a terhelőáramból, meg az áttételből átszámítva a négyszög áramnak csak a gyök kettedét kell vinnie. Legalábbis melegedési szempontból. ( áramsűrűség szempontjából )

Én úgy szoktam csinálni, hogy kiszámolom a menetszámot ami a primerre kell és valami akármilyen huzalból megtekerem, de csak a primert, szekunder nem kell. Aztán bekötöm a tápba és, ha szabályozott, akkor olyan kitöltési tényezőt állítok be, ami a valóságban lesz kb. Ekkor meg kell nézni, hogy a vasmag mennyire melegszik. Ugye ilyenkor nincs szekunder, tehát a primeren csak a trafó mágnesezési árama fog folyni, ezért nagyjából mindegy, hogy miből van megtekerve. A menetszámot addig csökkentem, amíg a trafóvas kézmeleg lesz. Ez a hőtermelődés nagyjából azért van, mert a vasban veszteség keletkezik. Ez a veszteség már független attól, hogy van e szekunder és hogy a trafó átvisz e teljesítményt. ( nagyjából ) Ez azért is jó így, mert terhelve a vasat a tekercselés fogja melegíteni, tehát, a vas hőmérséklete nőni fog. Viszont a legtöbb ferrit tulajdonsága az, hogy egy magasabb hőmérséklettartományban ( 60...90 celsius fok ) csökken a mágnesezési vesztesége, tehát, elvileg hűlni fog a trafó. Nyílván nem hűl, mert a tekercselés vesztesége jó melegen fogja tartani. Ezzel a módszerrel meg lehet határozni, hogy mennyi menetszám kell minimálisan a primer oldalra. Aztán az áttételből meg lehet határozni a szekundert, stb. Tehát, ezek után lehet megtekerni a trafót a végleges, mondjuk litze drótból. Én az E sorozatú vasmagoknál a drótkeresztmetszetet úgy határozom meg, hogy tele legyen a csévetest. Ekkor lesz a legkisebb a veszteség a drótban. Toroidoknál nem annyira egyértelmű a helyzet, ott azért szoktam hagyni középen némi helyet, különben elég körülményes megtekerni, felszerelni. Ha meg van egy kis luk, akkor hűlni is jobban tud. Még sose számoltam ki, hogy tulajdonképpen mekkora az áramsűrűség, mert valójában lényegtelen, addig kell a trafót méretben csökkenteni, amíg még kijön belőle a teljesítmény anélkül, hogy túl meleg lenne.
(#) emmzolee válasza (Felhasználó 46585) hozzászólására (») Feb 11, 2010 /
 
Idézet:
„Hát, azért ez nem így van. Egy primer tekercsnek csak a terhelőáramból, meg az áttételből átszámítva a négyszög áramnak csak a gyök kettedét kell vinnie. Legalábbis melegedési szempontból. ( áramsűrűség szempontjából )”


Ezt nem igazán értettem.
Miről van szó? Ki halt meg? Érthetőbben (pontosabban) írd már le, mert ez így japppán.

Amit alább le írtál, azzal az a bajom, hogy ha valaki egy ilyen kísérletezgetős módszerrel csinálja meg az első tápját, akkor olyan erdőbe téved sokszor, hogy ki se talál belőle. Aztán úgy is meg kell métereznie rendesen a trafót, hogy jó legyen. Vagy elsőre ráérez, ha szerencsés.
(#) (Felhasználó 46585) válasza emmzolee hozzászólására (») Feb 11, 2010 /
 
Hát egy push-pull kapcsolásban két primer tekercs van. Ezeken felváltva folyik kb. négyszög alakú áram, 50-50 %-os kitöltéssel. Te azt írtad, hogy ennek az áramnak a csúcsértékére ( ami egyenlő az amplitudójával ) kell méretezni az áramsűrűséget, mert egy primernek is el kell vinnie a teljesítményt ( az áramot ) . Erre írtam, hogy nem igaz, mert a drótot az áram effektív értéke fogja melegíteni. És egy négyszögalakú áram effektíve nem a csúcsértéke, hanem csak a gyök kettede. Vagyis, amivel számolnod kell az áramsűrűséget az az áram csúcsértékének a 0,707-szerese. A csúcsérték itt a négyszögáram tetejének nagyságát jelenti.

Nagyon tévedsz. Sajnos, egy teljesen korrekt méretezéshez szerintem nincs meg senkinek sem a kellő matematikai háttere, sem pedig az adatok, amivel dolgozhatsz. A menetszám megállapításának ezzel a kisérletező módszerrel az a célja, hogy a vasmagban a lehető legnagyobb legyen az indukció ahhoz, hogy még elfogadható meleget termeljen a vasveszteség. Ugyanis így tudod megtekerni a lehető legkevesebb drótból, tehát, annak lesz a legkisebb az ellenállása és annak lesz a legkisebb az ohmos veszetsége. Vagy te egy diagramból meg tudod állapítani, hogy mondjuk 5 W vasveszteség mennyire ( hány fokosra ) fogja megmelegíteni a vasat? Ha igen, tedd be ide azt a diagramot...

Az remélem egyértelmű, hogy miért célszerű teletekerni a csévetestet. Így lesz a legkisebb az ohmos ellenállása a tekercselésnek. ( és még azért van néhány dolog... ) Na, itt azért kell egy kis matematika, mert visszafelé ki kell számolni a drótkeresztmetszetet.

Hát, ha te egy ilyen kisérletezéstől bemész az erdőbe, akkor nem értetted meg a lényegét egy trafó működésének. Egyébként, ez egy E42-es trafónál a melegedések kivárását beleszámítva 1,5 ....2 óra.
Persze, lehet számolgatni. Még működni is fog. De biztos, hogy nem az optimális megoldással.
(#) gulyi88 válasza (Felhasználó 46585) hozzászólására (») Feb 11, 2010 /
 
A teszteléses méretezéssel teljesen egyetértek (ennél pontosabbat számolni biztos hogy nem lehet).
Viszont ami az áram effektív értékét illeti, a gyökketőnek most nem sok köze van hozzá.
Ha szinuszos lenne az áram, akkor valóban az effektív az a csúcs/gyökkető lenne.
De itt terhelt esetben ahhogy mondod kb négyszög áram folyik (terhelés csökkenésével assz,immetrikus trapézosodik, de ennek effektívje kisebb mint a legroszabb eseté(amire méretezni kell))

Szóval az effektívet integrállal lehet számolni.
Négyszög áram közelítéssel az integrálás egyszerű területszámítás. Valós RMS az azt mondja, hogy emeld négyzetre az időfüggvényt, átlagold időszerint és vonj gyököt. Ezesetben leegyszerűsödik arra, hogy számold ki az áram alatti területet és oszdd el a periódusidővel.
Azaz csúcsáram*0,5 az ami max melegítheti a drótot a primeren. (kb Pmax/(2U))
(szekunderre nem minden esetben igaz)
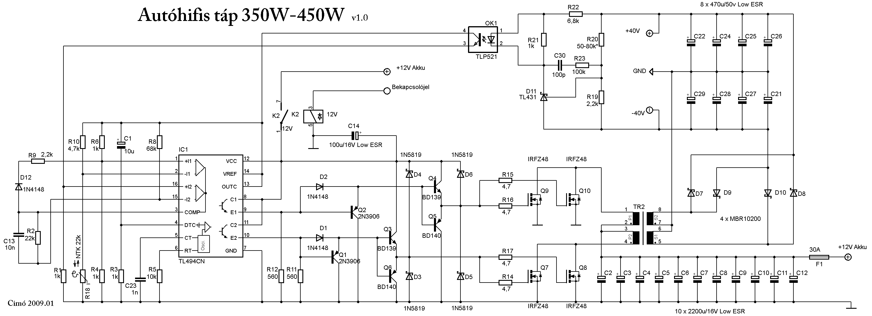
(#) zoz11 hozzászólása Feb 11, 2010 /
 
Sziasztok
A csatolt kapcsolásban valaki megtudná mondani, hogy hogyan kell megtekerni a trafót, vagyis pontosabban arra gondolok, hogy pl. a 2 primert egy irányba kell e tekerni?
Méretezést huzal keresztmetszetet, menetszámokat tudom, csak a menet irányokat nem.

Segítségeteket előre is köszönöm!

Üdv: Zoltán

Táp 350W.png
    
(#) gulyi88 válasza zoz11 hozzászólására (») Feb 11, 2010 /
 
2 primert egyszerre, összefogva, egyirányba (biffilláris), majd ha fentvannak, akkor egyik félprimer elejét a másik végével összekötöd, és az megy a közös pontra (tápra), a maradék 2 vég meg a fetekhez.

Mielött összeereszted a félprimerek sodronyait a végeket jelöld meg (ragaszd össze szigszalaggal, vagy tekerj rá 3 kör ónt...) mert miután fenntvan nem egy nagy öröm szétválogatni a sok szigetelt huzalvéget (egyszerűbb visszaszedni és megjelölve újratekerni)!
Következő: »»   59 / 148
Bejelentkezés

Belépés

Hirdetés
XDT.hu
Az oldalon sütiket használunk a helyes működéshez. Bővebb információt az adatvédelmi szabályzatban olvashatsz. Megértettem