Fórum témák
» Több friss téma |
Fórum » Labortápegység készítése
Érdekes... azt hittem hogy tönkrement a graetz, mert ha csatlakoztatom a 110W-os 24V-os trafót akkor nem volt semmi a kimenetén (a graetz kimenetén), de a graetz AC ágában sincs csak pár volt. Másik típusú graetz-el is ugyanez a helyzet. Pedig ha nincs az áramkörhöz kapcsolva a trafó, akkor szépen mérhető a 24V.
Szóval már az elején hibázik valami... gondoltam rövidzárra, de nem találtam. A biztosíték is bent van. Teljesen tanácstalan vagyok.
Nem lehet hogy a trafód rossz? Próbáld ki terhelni, a dmm et meg mint műszert ilyen esetben felejtsd el, van olyan műszerem ami váltóban a trafó egytekercsének egy eréből is mér valamekkora feszültséget.
illetve szakadásra is megmérheted a tekercseket, nincs e benne pl. egy hővédelem ami szakadásba ment....
Helló, ell. mérővel mérj rá a primer ill. a szekunder körre. Mindkettőnél egy viszonylag kicsi értéket kell kapnod. Ha primer tekercsnél nem vagy esetleg nagyon nagy értéket kapsz (Mohm), akkor nézd meg hogy van-e benne hőbizti és az nincs-e kiolvadva.
Hihetetlen, ha egy 12V-os kis DC tápot kötök rá, akkor megjelenik a 12V a graetz után. De a panelmérő továbbra is hülyeségeket ír. Újabban néha 166-ot.
Már korábban megmértem. pár ohm volt az érték, minden esetben. Hőbizti volt benne, de az nincs bekötve. Amúgy ez a műszer elég komoly. Van egy 24V-os égőm, rákötöm kipróbálásképp.
Nah, kiderült... rosszul kötöttem rá a trafót... megvan a helyes bekötés. Így elvisz egy 24V-os 21W-os égőt simán.
A kimeneten 0.5V-ot mérek most a potméterek állásától függetlenül, a panelműszer folyamatosan 1-et mutat, és az áramkorlát LED világít. a Duó LED az még meg se nyikkant eddig...
Sziasztok!
Szereztem egy ilyen labortápot és azt szeretném hogy nagyobb áramot tudjon 2,5A-nél. A trafók bírnak többet is csak nem tudom mit kellene cserélnem ahhoz, hogy a kijelző alatt lévő gombok beállításakor ne csk 2,5A-t mutasson hanem 5A-t. Ehhez mit kellene tennem? Köszönöm a válaszokat királyak vagytok! Ui. Ja az áteresztő tranyó 2N3442 ha esetleg ezt cserélném BUX98-ra?
Szerintem ezt hagyd így, a gyártó tudta, mit képes kihozni belőle. :nemtudom:
Hát, ez a kapcsolás engem valamiért nagyon szívat... a trafó mostmár okés, de azután semmi nem működik...
Pedig nem látok semmi hibát. Az alkatrészeket is egyesével leellenőriztem, és semmi. Vagyis 0,5V. Nincs ötletetek?
Én az áramkorlátozó ell. körül nézelődnék, ill. azon a környéken.
Sziasztok!
Régtől fogva megvan nekem egy Fok-Gyem és egy Gamma gyártmányú kettős tápegység. Öreg darab mind a kettő. Egyikhez sincs semmilyen dokumentációm. A Fok-Gyem tápot még talán ki lehetne javítani, a Gammát viszont Újra kéne építeni, modernizálva. Mechanikailag szépen elkészített szerkezetek, de elektromosan bizony eljárt fölöttük az idő. Kiindulásként tudna-e valaki segíteni valamilyen dokumentációval? Nem akarom a helyet fölöslegesen foglalni, de vannak még képek róluk, ha az azonosításhoz szükséges. Minden fáradozást előre is köszönök!
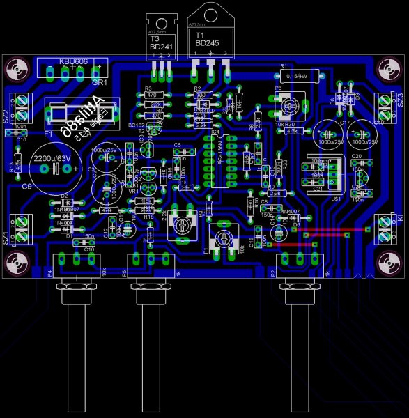
Attilát kérdezném, hogy sikerült e feltolnia valahova a javított minőségű nyákrajzokat?
hello nekem nagyon sokat segitett proli007 és csikinkyra közötti párbeszéd a tápom javitásában és sikerült is megjavitani javaslom olvass ettöl a hozzászolástol:#622475 elöbb teszteld a végfokot és utánna a többit sorban,hidd el rájössz a hibára ha figyelmes vagy.
El is felejtettem. Itt vannak:
Szia Attila86!
Megépítettem az egyik tápegységedet. Szeretnék segítséget kérni az áramkorlát beállításában . A P1 trimmerrel lehet beállítani a max áramot ezen belül a P2 a kimenő áramot szabályozza. A P2-t 1/4 állásig forgatom már 2 A feletti áram jön ki a tápból, és a P1-el csak +- 300mA- t tudok korrigálni. Minden alkatrész érték megfelel a leírásnak. Előre is köszönöm üdv:Zoli
Az előző kérdésem vedd tárgytalannak. a Táp tökéletesen működik. Majd teszek fel róla képet. A P2 mégis rossz értékű volt 1K helyett 10k-s.
Üdv Zoli.
Hali!
Köszi a tippet! Most is méregettem, de egyenlőre nem jöttem rá hogy mi nem működik jól. Hétvégéig még méregetem, aztán bevágom az asztal alá, vagyok olyan mérges. NYÁK hiba kizárt, ellenállás, kondi értékek tuti jók, a feszültség stabilizátorokon (5V, és -5V-osokon) a minimum 4.5V volt a max pedig 5,2V. A trimmerek állításával próbálkoztam, de semmi változást nem sikerült előidéznem. A duo LED-el sem tudom mi van, jól van beforrasztva, mégse csinál semmit... A kijelző véletlenszerűen, a beindítás után vagy 166-ra áll be, vagy 1-re, és az áramkorlát LED folyamatosan világít. A kimeneten 0,5V van.
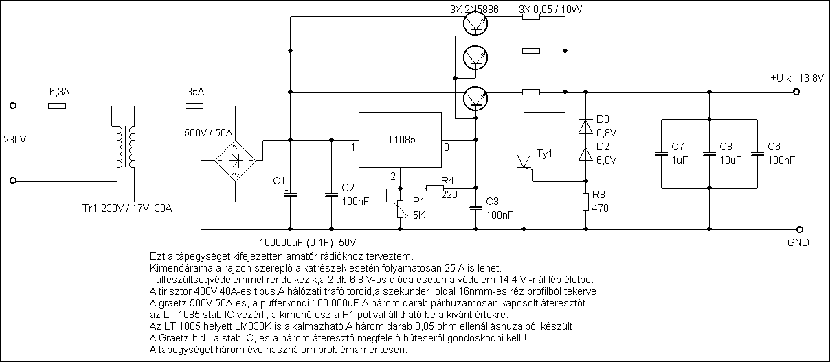
Üdv mindenkinek!
Szeretném az alábbi tápot megépíteni. A problémát a trafó jelenti (17v, 30a = 510w), annak is inkább a szekunder oldala. A kapcsoláson ír valamit a szek. oldal drótjáról de ne igazán értem, hogy mire gondol. A 16nmm gondolom 16 négyzetmiliméter, de mi lehet az a rézprofil . Szóval homályos a kép. Ha megírná valaki ,hálás lennék.Előre is köszönöm.
Kell mind a 30 A ? A rézprofil (egy lemezcsík ) amit tekercsben méterre lehet , szinesfém üzletben megvásárolni . a 16 mm2 pedig a keresztmetszetét jelenti .
Köszönöm a gyors választ, ne tudom pontosan, hogy kell-e, a kapcsolás ezt írja, de az én rádióm, ha jól tudom 20 ampert vesz fel. Felmerült bennem még egy kérdés, mégpedig, hogyha nem tudnék ilyen rézprofilt szerezni, akkor milyen átmérőjű zománzozott rézhuzalból kell tekercselni?
Tényleg!
Köszönöm mégegyszer a segítséget!
A kör területe : R2x pi ? ebből már visszafelé egyszerű
kiszámolni
Ez igaz, de szerintem az idomnak jobb a hőelvezetése, mint a kör alapúnak, de javítsatok ki ha tévedek. (Nem biztos csak én így gondolom)
16mm2-hez közel 4,5mm átmérőjü huzal kellene. A "rézprofil" csak annyit jelent, hogy nem kör, tehát lehet valamilyen "szalag" (pl. 1x16mm, vagy 0,5x32mm, de ezek toroidnál nem jönnek számításba) vagy lehet "téglaprofil" (pl. 3x5mm vagy 2x8mm stb.)
De a gyakorlat nem ez, hanem hogy "tekercselhető" átmérőjű huzalból összefognak több darabot, és ebből a "kötegből" tekercselnek, vagy pedig csinálnak több egyforma tekercset, amit párhuzamosítanak a végén. Több vékonyabb huzalnak kedvezőbbek a tulajdonságai mint egy vastagnak. A Te esetebben pl 3db 2,5-ös huzalt összefogva, kényelmesen biztosítható a kellő keresztmetszet. De!! És ez a lényeg. Ha nem magad készíted a trafót, ami azért valószínűsíthető a kérdésedből, akkor ezekkel a részletekkel nem kell törődnöd. Megrendeled a szükséges feszültségű és áramerősségű trafódat, és a gyártó pontosan fogja tudni, hogy a készletén lévő alapanyagokból melyik megoldás a legalkalmasabb a kívánt áram biztosításához.
Sziasztok, megépitettem ezt a kapcsolást de azt hiszem kár volt. Az a helyzet hogy a trafóm 15 V váltfeszt ad le, a nyákon van egy 12 V-os feszültségstabilizátor is ami a ventillátort táplálja. mikor elöször beüzemeltem megmértem a feszultseget a stabilizátor "out" lábán és csak 9,8 V-ot mértem. Késöbb mértem váltót is de ott is csak 9,(valamennyi) V-ot mértem. Ja és a legfontosabb hogy az LM317nek a kijövetelén nincs feszültség. Azt nem tudom hogy tönkre tehettem az IC-t vagy miért lett olyan csendes, és azt hogy ha nincs rákötve a trafóra a "labortáp" akkor 15V váltót lehet mérni a trafón. Ja és minden füt mint az állat olyan mint egy villanyrezsó
A 317 egy szupi kis cucc Ha nem működik tuti hogy elkötöttél valamit !
Ez pedig jó a kapcs rajz!
Nem tudod fel tenni a képet a panelről amit csináltál?
Akkro lehet hogy amiatt fűt úgy az egész mert valószinüleg akkor elkötöttem valamit, de még megnézem.
|
Bejelentkezés
Hirdetés |
















NYÁK hiba kizárt, ellenállás, kondi értékek tuti jók, a feszültség stabilizátorokon (5V, és -5V-osokon) a minimum 4.5V volt a max pedig 5,2V. A trimmerek állításával próbálkoztam, de semmi változást nem sikerült előidéznem. A duo LED-el sem tudom mi van, jól van beforrasztva, mégse csinál semmit... A kijelző véletlenszerűen, a beindítás után vagy 166-ra áll be, vagy 1-re, és az áramkorlát LED folyamatosan világít. A kimeneten 0,5V van.







