Fórum témák
» Több friss téma |
Fórum » Hangerősítőkkel kapcsolatos alapkérdések
Témaindító: fireballelektro, idő: Feb 15, 2009
Témakörök:
Szia macera2!
Köszi a gyors választ! Igen, a Lin. és Log. tipusra figyeltem és volt is mintám, bár ezek az Alpha potik csak a tengely hosszában térnek el. Azt meg a gravírozóval pillanatok alatt méretre vágom.... Még annyit kérdeznék Tőled és a többiektől is, hogy az erősítőhöz szeretnék majd 2 PA300 -as végfokot, amit a line kimenetről hajtanék meg. A végfok elé szeretnék egy bemenet szabályzó potit kötni. Ennek az értékét hogy határozzam meg. Gondolom nem mindegy, hogy 10k vagy 100k az értéke. Van valami "illesztési" "képlet"? Ez már annyira nem sürgős, mert hónapok múlva állok neki... Üdv: Zotya
Sziasztok!
szeretnék építeni egy erősítőt ami legalább 2*150w-ot tud 8ohm-on.Teljesen kezdő vagyok és aztse tudom hogy hogyan kellene elkezdeni.... de megéri egyáltalán házilag készíteni erősítőt???mert 22.000-ért láttam egy új 2*500-asat... csak nekem akkora nem kellene......... Kérlek titeket segítsetek előreis köszi
Szia!
Ha csak az a célod, hogy legyen egy ekkora erősítőd, akkor nem éri meg készíteni! Akkor éri meg, ha szeretsz barkácsolni, és mellesleg "nem zavar", ha a végén lesz egy tuti erősítőd . 2x500 Wattos erősítőt házilag nem fogsz tudni összehozni 22 ezresből, egy 150 wattos kb. kijönne ennyiből! De, valószínűsítem, hogy az általad említett bolti erősítőt, mert ennyiért 'túl olcsó', szerintem az vagy nem tudja a ráírt teljesítményt, vagy gyorsan el fog halálozni. De ha mondasz konkrét típust, talán tudok segíteni! Én zenekari vonalon szereztem egy kevés tapasztalatot. Már nem is emlékszem hány (de sok) éve használok egy Castone végfokot. Nagyon strapabíró, sajnos nagy kókler, hozzá nem értő emberek is használták, nem sikerült tönkretenniük . Az egész éjszakás bulikat is simán bírta, bár nem szólt jól ott (mondjuk zenekari hangfalakkal... ). Sajnos a 2x150 Wattos modell 52 darab ezres.Másik dolog, hogy elsőre nem fogsz tudni rendes, megbízható, 150 wattos végfokot építeni, én már évek óta foglalkozom elektronikával, még én is csak kisebbeket csináltam (bár nem is akarok egyenlőre nagyobbat). Zozi: Vonali hangerőszabályzásra általában 47 kiloOhmos logaritmikus potmétert szoktak használni, jó lesz Neked is szerintem. Remélem tudtam segíteni, üdv: FazksG
Sziasztok! Engem módfelett érdekelne az, amiről a topic eredetileg( a neve alapján )szól. Egy B osztályú erősítőt szeretnék csinálni diszkrét alkatrészekből, persze félvezetőkkel, kezdésnek persze nem valami 3 számjegyű W teljesítménnyel. Ami igazán foglalkoztat, az az, hogy a bemeneten levő, a puffer, és a kimenetre kötött nagy kapacitású kondin kívül egy rgyszerűbb kapcsolásban egyéb helyeken hová kell kondenzátorokat tenni, és azok pontosan mit csinálnak? Mellesleg az erősítés különböző fokozataival kapcsolatban is felvilágosíthatna valaki.
köszi
Helló!
Kérdezni szeretnék valamit ami a következő: Menyi az a W, amitől már egy hangszórónak szüksége van az erősítőre? Vagy egy 15W-os hangszóróhoz is lehet tenni egyet? Vagy hogy van ez? Kezd nagybetűkkel a mondatokat kérlek! Jav.szamóca
Szia!
Idézet: „1, Menyi az a W, amitől már egy hangszórónak szüksége van az erősítőre? ” Minden hangszórót hangerősítő egység hajt meg. Tehát ez nem teljesítményfüggő. A kis zsebrádiód 0,25W-os hangszóróját is erősítő hajtja meg, csak ez egyszerű felépítésű, és kis kimenő teljesítményű. A nagyobb hangdobozokat, már nagyobb teljesítményű, és bonyolultabb kapcsolású erősítők hajtják meg. Az általad említett (ténylegesen) 15W-os hangszóróhoz egy ezt a teljesítményt (a hangszóró névleges váltakozó áramú ellenállásán, idegen szóval impedanciáján, /ami általában 4-8Ohm/) szolgáltató erősítőegység szükséges.
Jól sejtem, hogy arra gondolsz, mekkora hangszórót tud kihajtani egy cd lejátszó/számítógép?
Amit szamóca írt, teljesen korrekt, csak lehet, hogy neked ez nem sokat segít .Asztali CD-vel/deck-kel nem próbálkoznék így, ahhoz kell erősítő. Hordozható zenelejátszó (pl. discman) illetve egy számítógép hangkártyája már (majdnem) értékelhető teljesítményt is kiadhat! Azt az adott eszköz kimenőteljesítménye és a hangszóród érzékenysége határozza meg, de gondolom ezeket nem tudod). Kísérletezni kell. Fabrikálj a hangszóró vezetékére egy sztereo jack dugót, be a hangforrásba, és "meglássuk". Nekem van olyan hangkártyám, ami alig ad értékelhető hangerőt hangszóróval, meg olyan, ami 30%-os hangerőnél már (Winampban) letépi a fejemet (rádióhangszórókből barkácsolt hangdobozzal), illetve a discman-em is tisztességesen meghajtotta az előbbi dobozkát. Üdv: FazksG
sziasztok!
A minap kitermeltem egy ic-t egy tvből ezt: http://www.alldatasheet.com/datasheet-pdf/pdf/162298/SANYO/LA42152.html az adatlapon megadott kapcsolást megépítettem és nagyon szépen szól 12v-ról (pc tápról) kérdésem az lenne hogyan lehetne növelni a kimenő teljesítményt? végtranyóval v fetekkel? és pontosan h működik ez a megoldás segítségeteket előre is köszönöm.. acdc
Hello. Van egy P25-ös Novanex erősítőm. A kérdésem az lenne, hogy a negatív bemeneti szálban mi célt szolgál a plusz vezeték? Árnyékolás lenne? Előre is köszönöm
Szia!
Pontosan sajnos nem tudom, de a lemezjátszóm kimenő kábelén is van ilyen (RCA dugók vannak rajta, meg egy árválkodó szabad kábelvég, ami a két jelvezeték között jön, gondolom ilyesmi van Nálad is). Én nem kötöttem, be, nem csináltam vele semmit, ez nem okozott zavart... Üdv: FG
Sziasztok!
Kaptam egy BRAUN CEV 510 ERŐSÍTŐT,de az a probléma vele, hogy csak halkan szól. A háttérvilágítás sem megy rajta. Mi lehet a baja?
Sziasztok erősítőhöz értő barátaim.
A csatolásokban látható, hogy mit is építettem meg. Az lenne a kérdésem, hogy működés helyett miért búg/recseg és melegszik? Az IC TDA2050 (mer az jobb no) Még olyat is csinál, hogy úgy rángatja a membránt, közben kopog. Ha egy kicsit bekapcsolva hagyom akkor olyan, mint valami ütvefúró. Egyáltalán semmi hang nem jön ki belőle. +-18V-ról tápolom és bemeneten van egy "aktív sub-bassus" szűrő, amit az egyik hozzászólásban találtam itt. Már komplett készen van a láda csak nem rakhatom össze míg ez nem megy. Kössz a segítséget
Ebből nem teljesen világos, hogy mit is csinál az az erősítő, és pontosan hogyan is próbáltad.
Első körben szét kellene választani a mélykiemelőt a végfoktól. C1 bemeneti pontját földre kötve kellene a végfokot elindítani és mérni a kimeneti ponton feszültséget, DC-t és AC-t is. Sem DC-nek, sem AC-nek nem szabadna lennie a kimeneti ponton. Ha az előző jó, akkor meg lehet próbálni jelforrást kötni C1 bemeneti pontjára, és ha az is jó, akkor továbbmenni a mélykiemelőre, mert lehet, hogy az okozza a bajt.
a szűrőt kipróbáltam egy másik erősítővel és működik. Az erősítővel kellene kezdeni valamit.
Lehet az a probléma, hogy a szimmetrikus táp +17,54V és -18,43V-ot ad? Vagy akkor ez már nem is szimmetrikus? A csatolt kapcsolást használtam. Persze a két stabilizátor az +-18V-ra van.
Hogy ad ket 12 voltos stabilizator 18 Voltot?
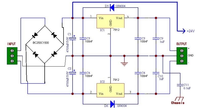
Hogy stabilizalsz 17,43V-ot 18V-ra ? de meg a 18,43-bol se lehet 18 voltot stabilizalni. 1 Volt kulombseg nem a vilag vege teljes kivezerlesnel az egyik felperiodus hamarabb fog hatarolasba menni mig a masik felperiodusnak lenne "helye" meg 1 voltnyi mig hatarolni kezdene.Ez korulbelul 2W veszteseget von maga utan. Tehat nem olyan veszelyes. Erosito ami igy kopog stb valoszinuleg gerjed ,minden lehet de legtobszor foldhurok. De kis erteku pufferkondenzator , keves aram a tapegysegbol is ilyen "rangatast" okozhat. A tapegyseg a transzformator ,az egyeniranyito es a nagy puffer kondenzator (legalabb 2 x 4700uF) kell birja az erosito altal "szivott" aramot biztositani a te esetedbe legalabb 1A . Ha a transzformator nem kepes legalabb 1A -t leadni akkor nincs mit stabilizaljal mert leesik a feszultseg . A biztonsagos mukodeshez soros stabilizator hasznalatanal kell egy transzformator ami terhelhetosege korulbelul 3-szor a vegerosito maximalis leadott teljesitmenye .Mivel a soros stabilizator hatasfoka kb. 33% szokott lenni. Tehat egy csatornahoz 30W-os vegerositohoz korulbelul 70W-os transzformator kell ami korulbelul 2*25V valtoaramot /1,5A kepes leadni.Ebbol stabilizalhatsz 2*18V-ot . Basszushoz jo ha 2*10000µF -ot teszel hogy a lukteto erossen felerositett basszus ne rangassa a tapfeszultseget. Az IC-s erositoknel vigyazni kell a foldvezetek vezetesevel .A "power" resznek kulon foldelese vezetes valamint a bemeneti kisaramu resznek kulon foldelese vezzeteknek kell lennie egy kozos nulla ponthoz ami a puffer kondenzatorok nulla pontja .Ugyanide kell kulon kotni a hangszoro "nulla" vezeteket.
Sziasztok!
Valaki megtudná mondani mi az alábbi erősítő neve? Sajnos nem ismerem. : http://kepfeltoltes.hu/view/100214/DSC02270_www.kepfeltoltes.hu_.jpg http://kepfeltoltes.hu/view/100219/DSC02278_www.kepfeltoltes.hu_.jpg
Szerintem valami amatőr munka a 80-as évekből. Hívjuk mondjuk Bélának.
Értem én, pedig írtam, hogy a két stabilizátor +-18-ra van vagyis 7818 és 7918. A trafó az 2x18V/1,1A úgyhogy az jó. Azt nem értem, hogy a kapcsolás miért -17,.. és 18,.. voltra stabilizál, de nem érdekel. Egyedüli bajom, hogy ez az erősítő nem működik és nem tudok vele mit csinálni. Amit magyaráztál a földpontokról, abból annyit értettem, hogy a hangszóró, a bemenet és a táp földje egy és ugyanazon vezetéknek kell lennie, de ha megnézed a kapcsolást, akkor kiderül, hogy az már úgy van. Szóval ismét nem lettem okosabb. Meg hát ha egy helyre kell kötni három földelést meg a hangszóró "nulláját" akkor mért írod, hogy külön külön?
Jól értem, hogy 7818-cal és 7918-cal akarod a végfok tápfeszültségét stabilizálni? Szerintem ott a tápfesz fog akkor gerjedni, ide nem valók ilyen stabilizátorok. Olyan trafót kell választani, amit egyenirányítva a kellő nyers feszültség keletkezik a puffereken, a 18V-hoz pl. 12V-os trafó még épp megfelelhet.
ok, világos. De akkor a másik erősítő, amely asszimetrikusan van táplálva ugyanazzal a kapcsolással miért nem gerjed? Különben meg ha valaminek mondjuk +-56V kellene, akkor ahhoz hogy választasz trafót? Egy ponton csak kell stabilizálni, bármilyen feszültségről legyen szó. És még ha a táp, ill. a stabilizátorok miatt gerjed, hogyhogy egy mukknyi hangot nem ad ki? Végül a legfontosabb kérdés: Ennek az erősítőnek akkor külön trafó kellene, ráadásul stabilizálatlan?
Ha valaminek 56V kell, akkor ahhoz vagy találsz kész trafót, vagy tekercseltetsz. Végfoknak sosem stabilizáljuk a tápfeszültségét (néhány nagyon ritka, extrém esettől eltekintve), főleg nem 1A-es stabilizátorokkal.
Szerintem ha tennél egy mutatós műszert a tápfeszültségre, akkor látnád, hogy az lüktet. Ez lehet például attól, hogy a végfok gerjed, ezáltal akkora áramot vesz fel, hogy a stabilizátor összecsuklik az áramkorlátja miatt, majd a leeső tápfesz miatt megszűnik a gerjedés, észhez tér a stabilizátor, és kezdődik az egész elölről. Az amatőr erősítőépítésben két út választható: vagy van egy erősítő és ahhoz keres az ember trafót, vagy fordítva, tehát van egy megfelelő trafó és ahhoz keres kapcsolást. Az erősítők tápfeszültsége általában egy tartományon belül megválasztható, a tiedet is lehetne 6-18V között bármiről használni, így általában lehet gyári trafót választani az erősítőhöz. Ha 2x18V-os trafód van, abból lesz kb. 24-25V terheletlen egyenfeszültség, ha nem dupla tápot csinálsz belőle. Ezt a végfokot át lehet alakítani szimpla tápfeszesre, akkor jó is neki a 24V körüli feszültség. De szerencsésebb lenne egy neki való trafó.
Kösz a segítséget. Hogyan tudnám átalakítani? Nem szeretnék módosítani az összeállításon, mivel ha ez működött volna akkor már összerakom a cuccot. Jobb lenne ezt helyrehozni. A képen láthatod, hogy már jól állok.
Én a mellékletben felrajzolt módosításokkal próbálnám elindítani a végfokot. Az előfokhoz jó a stabilizátoros tápegység, bár nem tudom, milyen IC-ket tettél bele, mert nem biztos, hogy a +/-18V nem sok neki. Juteszembe: R6 és C5 ugye be van építve?
Szerk.: most látom, hogy az előfok is szimpla táphoz van kialakítva. Akkor a stabilizátoros rész teljességgel felesleges is, ha úgy építetted meg. Esetleg egy +18V-os stab. az előfok felé sokat segíthet a tápfeszültségen érkező zavarok (pl. brumm) elnyomásában.
Mintha egy mono Qualiton lenne (AET 453)... legalábbis a végtranyó és a borda valószínüleg abból való, 2N3055 lehet. Meg a damillal körbetekert drótköteg is a Qualitonra emlékeztet. Csak a 100 voltos rész hiányzik...
Előfok az nincsen benne, az egy aktív szűrő. a másik pedig egy 2xTDA2050-es erősítő a mélyeken kívül mindenre. A gyári tápot csak a ventik miatt raktam bele(12V). A szimmetrikus táplálás pedig csak emiatt az erősítő miatt készült és most bamm! úgy néz ki, hogy feleslegesen. Amúgy a trafóról jövő 25V-ot 78L18(2A)-al staboltam.A képen egyébként nincs a szóban forgó "suberősítő", amely nem megy. R6 és C5 benn vannak. Lehet, hogy elhagyom a 18-as stabot és úgy tápolom majd mindkét erősítőt.Végül is a TDA2050 bírja.Kösz a képeket és a segítséget. Egyébként bajom van a 12V-os táppal is, de gondolom azt ne itt...
A PSU.png képen a Graetz nem jól áll. A pozitív táphoz adja a negatív feszt, és fordítva is a negatívhoz a pozitívot.
Igazad van, azt nem is néztem, az eredetileg betett rajzra rajzoltam csak rá a stabilizálatlan tápfeszültségkimenetet.
|
Bejelentkezés
Hirdetés |




de megéri egyáltalán házilag készíteni erősítőt???
. 2x500 Wattos erősítőt házilag nem fogsz tudni összehozni 22 ezresből, egy 150 wattos kb. kijönne ennyiből! De, valószínűsítem, hogy az általad említett bolti erősítőt, mert ennyiért 'túl olcsó', szerintem az vagy nem tudja a ráírt teljesítményt, vagy gyorsan el fog halálozni. De ha mondasz konkrét típust, talán tudok segíteni! Én zenekari vonalon szereztem egy kevés tapasztalatot. Már nem is emlékszem hány (de sok) éve használok egy Castone végfokot. Nagyon strapabíró, sajnos nagy kókler, hozzá nem értő emberek is használták, nem sikerült tönkretenniük
. Az egész éjszakás bulikat is simán bírta, bár nem szólt jól ott (mondjuk zenekari hangfalakkal...
). Sajnos a 2x150 Wattos modell 52 darab ezres.
köszi










