Fórum témák
» Több friss téma |
Sziasztok, egy skoda favorit autóban az a problémám, hogy azt szeretném megoldani, ha nincs gyújtás, ég a lámpa és nyitva van az ajtó, akkor egy kis hangszóró sipoljon. Van egy vezetékem, ami az ajtó nyitását jelzi, van egy, ami 12voltot ad ha rajt van a gyújtás, és a lámpakapcsoló is kéznél van.
Ugy akarom megoldani mint a mai kocsikban van a jelzés, nehogy a lámpa rajt maradjon. A legegyszerűbb megoldást keresem. Köszi mindenkinek
Az ajtókapcsoló testet vagy +12V -ot kapcsol?
testet kapcsol, ha nyitva van akkor test, ha zárva akkor +12v van benne
Vegyél egy 12V-os zümmert autós boltban és rakd be az áramkörbe a visszajelző, utastér lámpa elé.
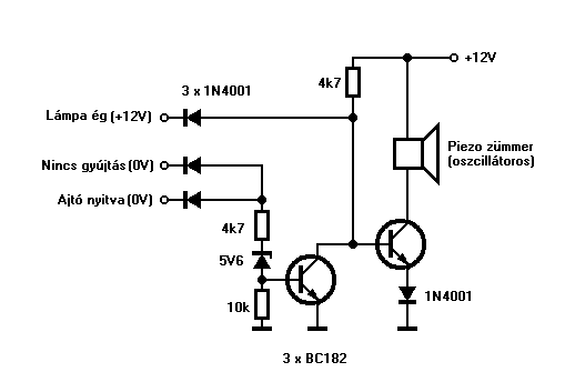
ezzel az a baj, hogy nincs köze hozzá az ajtónak, továbbá nekem már van egy hangforrásom. az én elképzelésem ez lenne:....
az ott egy relé akar lenni...
Nem pontosan a kívánság szerint működik de egyszerű.
Fényszóró és ajtókapcsoló közé berregőt egy soros diódával. Ha ég a lámpa ajtónyitáskor jelez, igaz járó motornál is. Hogy pontosan úgy működjön kicsit bonyolultabb a dolog,de nem vészesen
működése: ha az ajtó zárva akkor 12 volt van az ajtorol érkező vezetéken, ha az ajtó nyitva akkor testel, a zümmer másik oldalán a felkapcsolt lámpa miatt 12 volt van, ha ráadom a gyujtást a zümmer - oldalárol a relé lekapcsol, a zümmögés elhallgat. meg lehet ezt oldani relé nélkül?
mindenképp ugy kellene hogy működő motor mellett ne zömmögjön mert jelenleg ugy van, és elég idegesítő hogy este ha kinyitják az ajtot sipol...
Elvileg csak ebben az egy állapotban működik a zümmögő ugye?
Igen. Ha a legfelső bemenetre 0V (test) érkezik, a diódán keresztül zárja a zümmer tranyóját.
Ha az alsó két bemenetre +12V érkezik (bármelyikre) szintén zárja a zümmer tranyóját az invertáló tranyó segítségével. Ha a rajzon szereplő szintek érkeznek, csak akkor szól a füttyögő. A második rajzon az alsó két bemenet diódáját fordítva rajzoltam be, ha azt építed, erre figyelj.
sziasztok.
én az iránt érdeklödnék hogy házilag megoldhato lenne e egy ugymod digitális hangu csipogo.mint ami a felsöbb kategoriás autokban van,ami jelzi nyitott ajtonál ha világit a lámpa.jelenleg ami az F es Astránkba van az valami förtelmes ezt szeretném vagyis jo lenne lecserélni.létezik e ilyen IC vagy PIC-is jo lenne hozzá?ebben kérném a segitségeteket. üdv Sergei
Sziasztok!
Én szeretnék építeni egy már fent említett ajtónyitás érzékelőt. Az egész úgy nézne ki, hogy lenne egy elem amire rákötök egy fototranzisztort és ehhez kapcsolok egy elektromágnest. A fototranzisztort megvilágítom egy nagyfényerejű leddel amit egy kicsi csőbe teszek, hogy a fénye ne szóródjon szét. Ha valamit elhúzunk előtte a tranzisztor egy pillanatra nem lesz összekötve az elektromágnessel, amiről leesik az a kapcsolószerű(máshogy nem tudtam jelölni) tehát az egy fémlap ami összeköti a másik elemet a szirénával. Ja és remélem nem gond hogy nem pontos a kapcsolási rajz. Üdv.
Ezt sokkal egyszerűbb is felrögzíteni is.
Tudom, de nekem az lenne a lényeg, hogy én építhessem.
Elvileg működőképes. A fototranzisztor áramkörébe is lehet, hogy kellene egy ellenállás, ez az elektromágnesedtől függ.
Javasolnám a reed csövet, vagy a hall szenzort!
Így egy mágnes kellene csak az ajtóra, így nem fogyasztana állandóan áramot a szerkezet! Hall érzékelőt rossz flopi meghajtóból tudsz kiszedni. Ez már alkalmas arra, hogy egy tranzisztoron keresztül egy relét kapcsoljon.
Az "elektromágnest, amiről leesik az a kapcsolószerű (máshogy nem tudtad jelölni) tehát az egy fémlap ami összeköti a másik elemet a szirénával" kiválthatnád egy normál relével is.
Egyébként mekkora ellenállás kellene a fototranzisztor elé?
Ez a fototranzisztorodtól függ, hogy mekkora áramot tud kapcsolni, illetve az elektromágnesedtől.
Az a baj, hogy én rendelem az összes alkatrészt és ahhoz a tranzisztorhoz nincs odaírva semmi csak a hullámhossz.
Üdv.
Valamilyen típusszámnak kell rajta lenni. Az alapján megtudhatod az adatait.
Hogy rendelted? Csak az volt, hogy: Fototranzisztor, xxx nm? Az ellenállást csak azért mondtam, mert ha kis ellenállású a mágnestekercsed, akkor lehet, hogy akkora áram folyik abban a körben, hogy tönkreteheti a fototranzisztorod.
Még nem rendeltem meg és igazán azt sem tudom pontosan milyet kellene ehhez az áramkörhöz. Annyira nem vagyok azért otthon az elektronikában csak jövőre tanuljuk az iskolában és önerőből elég nehéz elsajátítani. Szóval a hestore.hu-ról rendelem meg aholcsak az van hogy: hullámhossz, nyílásszög,UCE0 de valamelyiknél még ennyi sincs.
Üdv.
Szia!
Ha építeni akarsz nyitás érzékelőt, akkor szerintem építsd meg az alább látható pozítív éllel indítható monoflop kapcsolást. Proli007 készítette, tehát működik. Itt pl egy ilyen nyitás érzékelővel indíthatod a rendszert, ami a beállított ideig szólaltatja a szirénát. Az időt persze pár alkatrész cserével lehet hosszabra is állítani. De ha azt akarod hogy a szirénád ne egy bizonyos idő után kapcsoljon le, akkor egy másik kapcsolást ajánlok ( ez is Proli007 műve). Itt az S1 kapcsoló helyére kötöd a nyitás érzékelőt, a lámpa helyére pedig a szirénát. Egy ajtó nyitásra megszólal, a második nyitásra elhallgat. |
Bejelentkezés
Hirdetés |








ezt szeretném vagyis jo lenne lecserélni.létezik e ilyen IC vagy PIC-is jo lenne hozzá?ebben kérném a segitségeteket. 


Ha építeni szeretne... 
