Fórum témák
» Több friss téma |
Szia!
Ez a saját rajzom Na páran megépitettük már a fórumon. 1: Ugye váltakozó feszültségről járatod? 2: állítgasd a trimmereket, egyszercsak valaminek történnie kell(persze vagy 2-3 perc melegedés után) 3: Ugye nincs fordítva bekötve a hőelem? 4: Ha véégképp nem megy, akkor üzem közbe kösd ki a piros, fűtést jelző LED-et, ekkor ki kell kapcsolni a páka fütésének.... Egyenlőre ennyi Ja, próbáld meg ezt a zip fájlt http://www.tar.hu/masterfoxx/forrasztoallomas.zip Hátha segít a tartalma
Ok!
Szóval: 1: természetesen váltófeszről megy. 2: Az ic 2.lábánál lévő 2k2-s trimmert állítgattam,az eredmény annyi volt hogy az egyik végállásban a led halványabb lett,és a trafó halkan zúgni kezdett... 3: szerintem nincs de megnézem. 4: hát igen ki kellene kapcsolnia hacsak a triac MT1 MT2 lába nem égett zárlatba, de a triac hibátlan. Ja egyébként én a 2 triac helyett csak egyet tettem be,de szerintem ez nincs összefüggésben a problémával. A zip-es mappát megnézem,köszi a segítséget.
De kikapcsol a triak? Nem vagyok benne biztos, de lehet hogy 1 triakkal nem megy normálisan
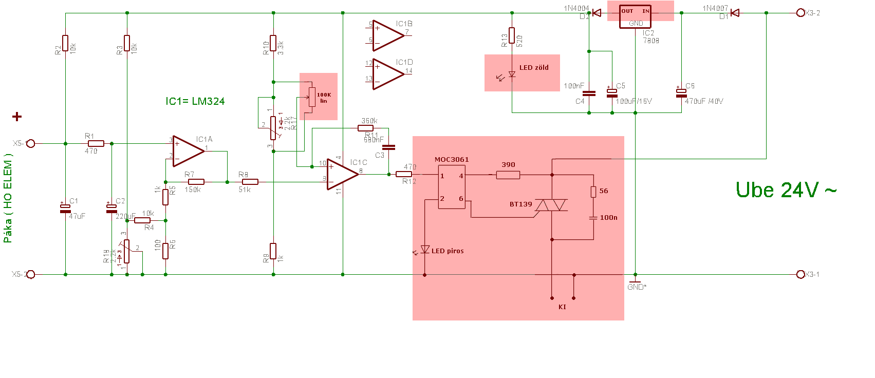
Így 2 részre lehet bontani a kapcsolást, (vezérlés, vagy a triak nem működik) De itt van egy rajz, vzoole tervezte át neki így működik. Nézd meg hogy jól van-e benne a hőelem bekötve.
Kimentettem PDF-be, remélem így jó lesz mindenkinek! Egyenlőre nem tudom, hogy a kijelzőt hogyan kell bekötni.
Nekem akkor fütőtt folyamatosan a páka amikor fordítva raktam be a Stab IC-t.
Megcserélve szerncsére nem szált el az IC. És utánna ment szépen.
Ha valóban így volt az optotriac, akkor nem csoda, hogy mindig fűt.
Helyes bekötése:
Háát ezt nem én rajzoltam, hanem Vzoole, Ő javasolta hogy a 2 triakos megoldást javítsam át erre, de még nem néztem át ezt a kapcsolást , hogy vannak-e benne hibák.
Ezek szerint vannak. De Tonsil szerintem még a 2 triakos megoldást használja, és az nem megy neki. De egyébként az működőképes (azt használjuk Isamisa-val)
Ez a két triac teljesen fölösleges, sosem lesz jó pozitív statikus DC-gyújtással (ezért próbálkozott kettővel az építő)
Az előző hsz-hez mellékelt módon építsd meg MOC3041 optotriac-kal, annak a LED-jével sorbaköthetsz egy másik LED-et kijelzés céljából.
Azzal nem értek egyet hogy rossz az optotriakos rész, mert nekem nem csak ebben, hanem számos más kapcsolásban is ugyanígy van, és működik.
De azért átnézem, lehet elrajzoltam... Átnéztem, és ebben a formában működik... de nem tartok kizártnak hogy az általad javasol is jó, de ez már ki van próbálva.
Egyébbként itt van a teljes leírás (ami még hiányos):
http://www.underspeed.xte.hu Ja... és most kezdtem el tanulni az eagle programot. És gyakorlásképp pont erre tervezek egy panelt ami már univerzálisabb méretű, 1-2 nap és az is kész, ha valakit érdekel.
Úgy emléxem hogy jól kötöttem be,de azért megnézem.
Sebi! én még a két triakos megoldással bajlódok,de lehet hogy optotriac lesz belőle. Tegnap egy kicsit még szórakoztam vele: Amikor a páka már felfűtött és rég ki kellett volna kapcsolnia,lekötöttem a triac kimenetét a pákáról,(vagyis a fűtés megszűnt,de a hőelem még össze volt kötve az ic-vel.) nos ekkor már lehetett a 100k-s potival a hőmérsékletet szabályozni,pontosabban csak "ki-be" kapcsolgatni a triac-ot. Ez sem ment zökkenőmentesen ekkor ugyanis a vezérlés nem határozottan kapcsolt le hanem a piros led először lassan majd egyre gyorsabban kezdett villogni. Ez van. ja, az lm324 jó,akárhányat tettem bele minddel ezt csinálja.
Az jó ha a led villog...
Olyasmi a lényege, hogy a feszültséget nem veszi le teljesen a fűtőszálról, mert akkor elkezdene kihűlni. Ehelyett folyamatosan rákapcsolja egy pici időre mindig és így szinte állandó a páka hőmérséklete. A mellékletben látszik, hogy pontosan tartja a hőmérsékletet, csak maximumon ingadozott egy picit.
Hát nem tom...
a triacnak nemigen tesz jót ez a vibrálás,ami egyre gyorsul.... Szóval inkább lemondok a vibrálásról... Ráadásul nem rémlik hogy valaki írta volna hogy hasonlóan viselkedik a szabályzó. Ja egyébként te miért alakítottad át erre az optotriacos megoldásra??
A triaknak semmit nem árt a vibrálás, erre van.
Hidd el mindenkinek ugyanígy megy, azaz villog (lehetnek kivételek PIC-es megoldásokban, de erről nincs infóm). Azért alakítottam át mert mielőtt nekifogtam a megépítésnek olvastam, hogy nem mindenkinél megy rendesen a 2 triacos rész, és ráadásul speckó triak is kell hozzá (érzékeny gatejúú). De kész az új panel, ma talán még ki is próbálom, és felrakom ide.
Ok,ha rendesen megy az optotriacos megoldással akkor azt még lehet hogy kipróbálom,már régóta áll ez a páka dolog és már nagyon bosszant...
Hali!!
Én is megépitettem a két triakos változatot nekem tőkéletessen műkődik!!!
Pedig én még a nyák levilágitást is elrontottam igy az IC-t + a TRIMmereket a panel hátujára kellet froasztanom
el is felejtettem irni!!!
Hogy nem 32v-ttal hajtom!!!! Hanem letekertem a trafoból is igy 24,5v-ot kap!!! Csak a teljesitmény nővelése képpen kőtőttem őssze a trfó kimeneteit!!!!!
na ha valaki elmondja hogy lehet eagle-ből képbe menteni rendesen (nem az export>image) akkor fel is rakom.
Hát, az export >image helyett máshogy nem lehet képbe menteni..... Onnan Irfan,vagy Paint >JPG és kész
Esetleg kinyomtatod PDF-be PDFcreatorral.
Na meglett ez a pdfcreator.
A panel mérete 5cm * 9cm !!! MÉG NEM PRÓBÁLTAM KI, MEGÉPÍTÉS CSAK SAJÁT FELELŐSÉGRE !!!
Na kész lett és jó
![]() (egyedül csak a 220u kondibol kellett a kisebb méretű. Az átlagos is befért de már nem volt az igazi ott. A trimmerből is a kisebbet raktam be, de ott a nagyobbak is simán elfértek.) A hűtés is elégnek bizonyult, a BT137-es triak a kéznek még épp elviselhető hőmérsékletű volt folyamatos maximum üzem mellett. Kép: Hivatkozás
Az MOC3061 helyett müködik e TLP3062 vagy TLP363-as optocsatolóval?
Az MOC3061 helyettesítő az TLP3061 Peak off−state voltage: 600 V (min) Trigger LED current: 15 mA (max) (TLP3061) 10 mA (max) (TLP3062) 5 mA(max) (TLP3063
Masterfoxx! Vagy valaki! Nem tudnátok felrakni az egy triakos változatról egy kapcsirajzot? Sürgős lenne.. Ugyanis idióta fejjel csak egy triakot rendeltemm
Egy oldallal visszább van egy triakos verzió, csak ahhoz kell optotriak vagy micsoda
Áhh, thx, de pont ez lett volna a lényeg, hogy most hétvégén tudjam használni, mert kell a páka.. Optotriak meg nem igazán van a ház körül. Na mindegy..
Sziasztok!
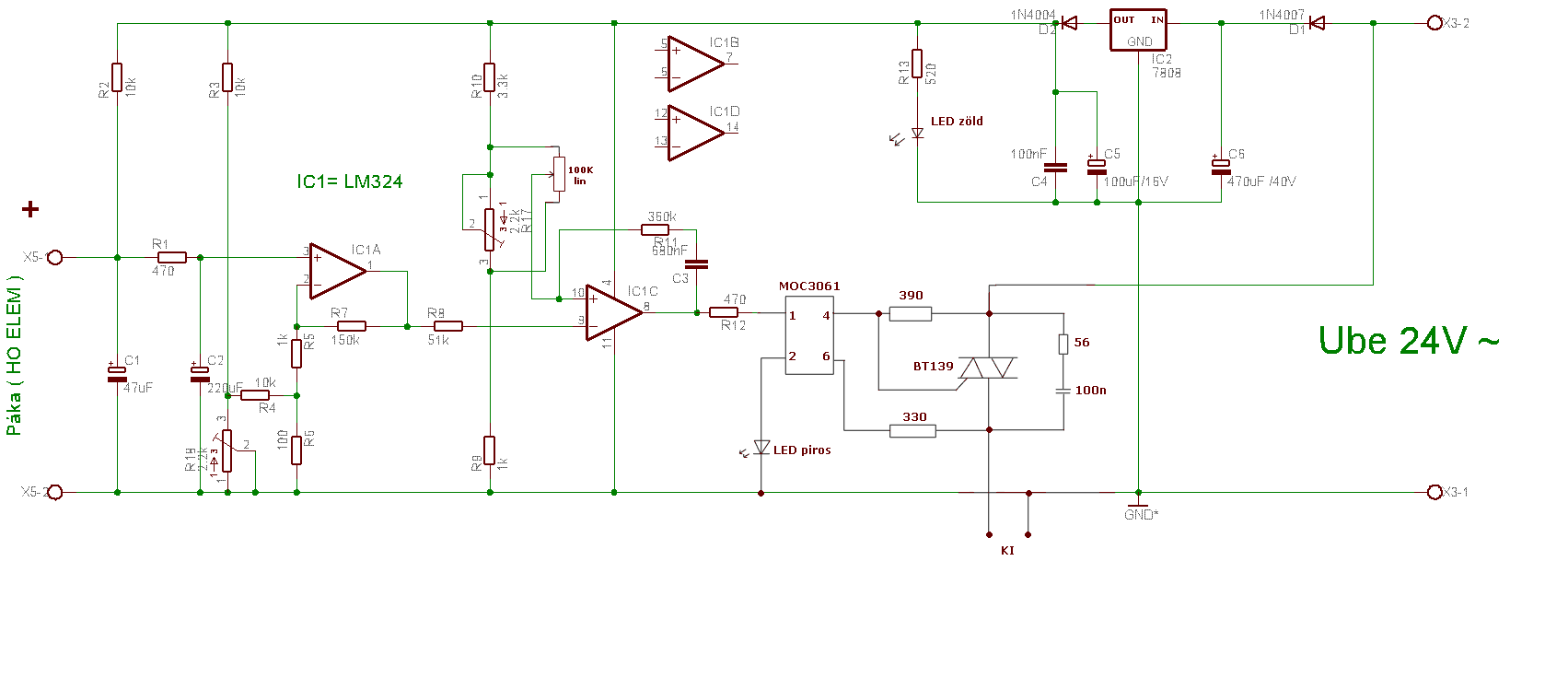
MOC 3061 helyett jó pl: -MOC3040 3041 3042 3060 3062 -TLP3040 3041 3042 3060 3061 3062 3063 (és szerintem bármelyik 30xx mindkettőnél) Kicsit átdolgoztam a rajzot hogy a "normális" 220u-s kondi is elférjen (de a fél raszteresnek is van hely). Felteszem a kapcsrajzot, amit Masterfoxéból módosítottam (az enyém elég kusza lett). !!! A panel tükrözve van (mivel vasalásos technikát használok) !!!
Sziasztok!
Én is építetek egy ilyen hőfokszabályozót, még nincs teljesen összeforrasztva. Két kérdésem lenne: 1. A BT139-cel párhuzamosan az 56ohm-100nF soros tag mi célt szolgál, elhagyható? 2. 7808 stabIC helyett lehet 7809-est beletenni? Köszi!
1.Az, ilyen általános dolog, triakos szabályzásnál, zavarvédelem
2.Megpróbálhatod sztem, ha éppen az van otthon ha megy jó, ha nem csere.Elvileg nem nyírsz ki semmit, az eredetiben valami TL bigyó van, referencia fesz előállító és az is 8 V-ra van belőve. |
Bejelentkezés
Hirdetés |

















