Fórum témák
» Több friss téma |
Fórum » Csöves erősítő készítése
Ne feledd betartani a fórum viselkedési szabályait, és a topik megmaradásának feltételeit. [link]
A téma átmenetileg fagyasztva lett, hozzászólni nem tudsz!
Nagyon nehezen döntöttem a kettő közt, de a 6Э5П többet mutat magából, és ezekhez a végekhez inkább azt rakom… Ami azt illeti, lehet, hogy egyszer megépítem az elsőt is, mert az is nagyon szimpatikus - ha elégedett leszek ezzel az utóbbival! Mégegyszer köszi minden segítséget!
A csőfoglalatok cseréje továbbra is él ![]() Üdv
Most néztem a fotókat szép munka! Gratulálok. A kimenet ezek szerint 8 Ωos, ennyihez lesz illesztve nálam is. A mod. visszacsatolással 0,5V körüli bemeneti feszültséggel kivezérelhető teljesen? (kb. ennyi jött ki)
Üdv!
Köszi szépen. Egy asztali CD lejátszó kivezérli most éppen teljesen.
Az jó, kb 1-2V-jöhet ki a CD-ből.
Most is szól?"most éppen teljesen." Hogy tetszik a hangja?
Ez meglep
Valami nem volt gömbölyü szerintem
Pentodaba iszonyat jo hangja van, de UL be meg triodaba olyan kontrollalatlan, lötyögős.
Aramokat nem allitottam, mindegyik modba 33mA volt kb. a nyugalmi.
Megerősiteni tudom, hogy valamilyen játékszabályt nem tartasz be. Pont forditva kelene lenni.
Azt ne feledd, _már irtam_ a triódát macerásabb meghajtani ! A katodin fázisforditó nem nyerő. Föleg ha nagy munkaellenálások vannak
Nagyon nincs mit elkotni, a segedracsot az anodra kotottem 100 ohmon keresztul.
Akkor nem érted:
A triodának kisebb a bemenő ellenálása, erősitése, ezért egy pentodát éppen csak kiszolgáló fázisforditó karcsú hozzá . Hamisképet alkotsz a lehetőségekről
Most nem szól, csak néha hallgatom, ha hangosabban akarom. A PCL86 SE piccolo szól. Páran már hallották a fórumról és jó véleménnyel voltak róla.
A piccolot nem ismerem, régen mikor még a TV készülékek közül működtek a csövesek készítettem PCL86-ból SE erősítőt. Ahogy emlékszem a hangja jobb volt a TBA 810-től, de hallani lehetett hogy torzít. Az a kapcsolás visszacsatolás nélküli volt, biztosan ismered.
Ismerem a tv-s rajzot. Annál sokkal jobb építhető ezzel a csővel. Visszacsatolás használatával még a jobb fajta tv kimenővel is jó hangja van. A piccolomat is meghallgatták páran a fórumról és nagyon jókat mondtak róla.
Jó estét mindenkinek.
Elkészült (egy kis brumm kivételével) a Káosz 2.0 gúnynevü végfokom. A "miért ez a neve", kérdésre a válaszom,: a belében uralkodó rend az oka. De ha minden mackót el tudok riogatni, márpedig valahogy megoldom, akkor elmondhatom, hogy gyönyörű hangzásvilága van ennek a jó kis PL500-nak. Köszönöm, fleta-fleta1-fleta2 mesternek a toroidokat, remekül muzsikálnak, és köszönöm a sok távsegitséget Cirokl Lacinak!!!
A rajzát keresgélem, de biztosan bénán,nem találom.
Remélem nem az lesz amit emlitettél és tényleg a fütés lesz a ludas. Mert ha nem akkor igen sokkal jövök majd neked! :shocking:
A hétvégén került hozzám néhány cső, köztük egy-két érdekesebb is. (Sok bontott rádió hangszóró - gerjesztett mágneses és lengőnyelves is - társaságában.)
Van közöttük néhány fehér dobozos, logó nélküli EL84. Esetleg a tapasztaltabb "csövesek" a képek alapján meg tudnák mondani, milyen gyártmányok ezek?
Sziasztok!
Két ismeretlen eredetű 6P45C-ért érdemes kiadni 2000Ft-ot, vagy nem? Az eladó semmit nem tud róluk, azt sem hogy mennyit mentek, viszont nekem kellene két végcső az APX-embe.
A 6P-re ne repülj rá mert 6V-os a fütése
Sziasztok!
Úton van a következő masina. EL84PP CHZ terve alapján. 100nF-os olajpapírom nem volt, így maradt 2*47nF-os fólia a fokozatok közé, de szereztem Lomexben 400nF-osat is, szerintetek az jó lenne bele? A másik kérdésem, elsősorban CHZ és CIROKL, hogy az el84-ek katód trimmerének megfelel-e ez a kicsi, 250 ohmos timmer, vagy szerezzek nagyobb teljesítményűt? Az élesztés még várat magára. Ja persze, a kapcsolás:6P14P + 6N2P PP
Szóval kell a nagyobb trimmer, na akkor majd holnap megnézem egy másik boltban, hátha van nekik ilyesmi. Nincs véletlenül egy nagyobb felbontású képed, mert erről a színkódokat nehezen silabizálom ki? Köszi
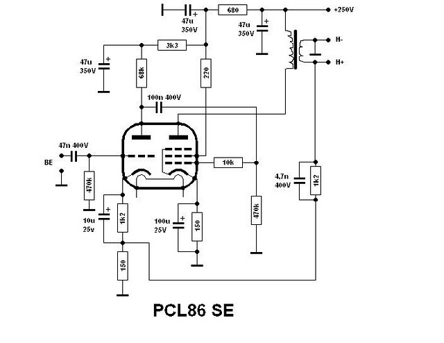
Sziasztok! Szerintetek az elektroncső.hu-n lévő pcl 86-se-t érdemes megcsinálni,(nem bírom most kinyitni) vagy ezt a másik ,kicsit bonyolultabbat?
|
Bejelentkezés
Hirdetés |



Elkészült (egy kis brumm kivételével) a Káosz 2.0 gúnynevü végfokom. A "miért ez a neve", kérdésre a válaszom,: a belében uralkodó rend az oka. De ha minden mackót el tudok riogatni, márpedig valahogy megoldom, akkor elmondhatom, hogy gyönyörű hangzásvilága van ennek a jó kis PL500-nak. Köszönöm, fleta-fleta1-fleta2 mesternek a toroidokat, remekül muzsikálnak, és köszönöm a sok távsegitséget Cirokl Lacinak!!! 









