Fórum témák
» Több friss téma |
- Ez a felület kizárólag, az elektronikában kezdők kérdéseinek van fenntartva és nem elfelejtve, hogy hobbielektronika a fórumunk!
- Ami tehát azt jelenti, hogy a nagymama bevásárlását nem itt beszéljük meg, ill. ez nem üzenőfal! - Kerülendő az olyan kérdés, amit egy másik meglévő (több mint 17000 van), témában kellene kitárgyalni! - És végül büntetés terhe mellett kerülendő az MSN és egyéb szleng, a magyar helyesírás mellőzése, beleértve a mondateleji nagybetűket is!
Na le írom mit csinál. Rá adom a tápfeszt és beindítom csak a kijelzőt kurzor nélkül a 00001000-val. Ilykor elvileg nem kéne semminek a kijelzőn lenni, hát nincs is
Utána beírok egy tetszőleges karakter parancsot és megnyomom a nyomógombot, de semmi. Utána még egyszer megnyomom és a kijelző bal fele halványan világír a jobb oldali fele meg kicsit erősebben. Ezt onnan látom, hogy a kontrasztot nem tudom teljesen levenni.
és azt hogy kell?
kapcs rajzot tudsz adni? 12-17v-os az erősítőm, és a trafó 12v
Ez jó is lesz.
Az S10 zárva van? Mert azzal teszed parancs módba.
És a dip kapcsolót jól kötötted be? Vagy egyből hexadecimális kapcsolót használsz? Mert azt kicsit nehezebb átlátni.
köszönöm a rajzot
ja és mégegy kérdés: a diódáknak jók a sima in4007-esek?
Az S10 folyamatosan zárva van!(Nem tudom baj-e, ha igen akkor mikor kapcsoljam be?) Jól van a DIP kapcsoló.
Miből gondolod, hogy szimmetrikus táp kell neki? A 12V tipikusan valami autós TDA erősítő lehet, annak sima 12-18V kell !! Az pedig, hogy mekkora kondi kell rá, az attól függ, hogy mennyi áramot fog kivenni a tápból ! Pl 1 A-re tök fölösleg 4700 µF !!
Használd a keresőt !
És egy kis olvasnivaló:Bővebben: Link
Van igazad de nem írt adatokat így én (mi) is csak találgatni tudunk.
Azt se mondta, hogy szimetrikus kell-e.
Hello!
Nem egészen értem.. Az inicializálási eljárást végigjátszottad? Mert az előtt nem fogad el semmi parancsot.. üdv! proli007
mi hiányzik? a hsz-ben ott van, hogy trafó, és hogy erősítőhöz kell ehez:LINK
Aakor megcsinálhatod azt amit linkeltem! Mert +-12V kell neki azaz szimetrikus. És a szűrés is lehet 4700uf.
Jó hogy ezt linkeled, mert ehhez pont az a kapcsolás kell amit Roland mutatott: vagyis kettős táp !!
Szia Proli mester
![]() Mit értessz az inicializálás alatt?
köszönöm mindenkinek a segítségét
Ehhez nem jó a 4007-es, mert az csak 1 A-es dióda ! Vegyél diódahidat, ami legalább 6-8A-t bír:
Bővebben: Link Sry elnéztem, mert csatornánként 4A kell neki ! Ezért 10 A-es diódahíd kell hozzá !! =10]10A-es diódahíd
A 10 A-es diódahíd linkje javítva:
10A-es diódahíd
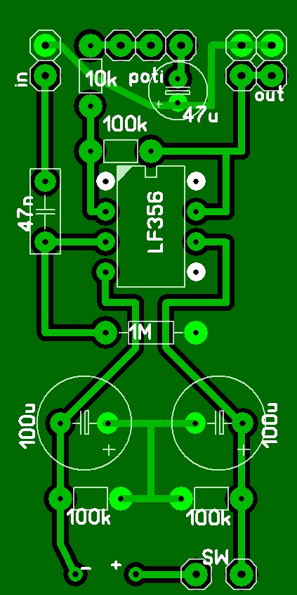
heló megkérdeztem nyákos topicban h jó e a nyák amit terveztem de elüldtek eaglezni
szóval kérdésem mivel ott úgy tűnik nincs nagy élet, sprint layout 5 helyett eagle? (semmi tapasztalat kivéve ez a nyák)és plz mondjátok meg ez így jó e mer nagyon kíváncsi vagyok (ne tagadjatok ki a dupla kérdezősködésért, bocs)"Üdv kedves mindenki! ma megrajzoltam sprint layout 5-al az első nyákom és őszintén szólva fogalmam sincs hogy jó e, illetve inkább h hol vannak hibák. ez a kicsi erősítő lenne az: http://bsselektronika.hu/index.php?id=434 ami nincs a kapcs rajzon csak annyi hogy mono in és stereo out-ot csináltam (szerettem volna) nagyon megköszönném ha valaki rápillantana a nyák tervre simon" köszi
Hello!
Egy LCD életre keltéséhez egy inicializáló eljárást kell végig "zongorázni" (én még kapcsolóval ne bajlódtam csak CPU-val) De az adatlapon le van írva az egész eljárás. (Bekapcsoláskor is azért jelenik meg csak a felső sorban a kockák, mert csak egysoros üzemmód van beállítva.) üdv! proli007
Ez csak egy soros kijelző.(1x16) Az a gond, hogy nem tudom van-e adatlapja. Kerestem már de nincs. Szétnézek mégegyszer. Egyébként mit kell ilyenkor tenni? Eltolni a kijelzőt? Ezt is olvastam.
Hello!
Úgy látom mindössze az IC lábszámozását cserélted meg. Az körbe megy. Így a kimenet és a plusz táp felcserélődött (6-7 láb) üdv! proli007
Hello!
Szerintem tök mindegy, hány soros a vezérlő azonos, tehát megnézhetsz más adatlapot is, meg fogod találni az utasításokat és az inicializálási eljárást is. (Én nem olvastam Vicsys cikkét, de szerintem ott is van róla szó) üdv! proli007
már megtaláltam kösz
NA megtaláltam az adatlapot de nem mentem semmire
Sajnos angolul semmi nem tudok és arra utaló jelet se találtam ami nekem kell. Hát ez az LCD így nem lesz felélesztve
Sziasztok
Nem tud valaki egy site-ot ahol le van irva hogy kell a trafókat kiszámolni frekvencia vasmagszekcio és feszültség arány fugvényében. Kösz.
szia itt van egy jó videó:LINK
Sziasztok!
Meg szeretnék valakit kérni, hogy a mellékelt kapcsolás pirossal megjelölt részét legyen szíves összeállítani HEStore-os alkatrészekből. Egy részéig én is eljutottam, de nem tudom, hogy hány W-os ellenállások, milyen típusú kondik kellenek. C828 tranyót nem lehet kapni ott és 22mH-sből is csak folytótekercs van(nem tudom, hogy jó-e). Az alkatrészeknél inkább a pontosság számít, mint az olcsóság(pl.: ellenállások). A segítséget előre is köszönöm és ha túl sokat szeretnék, akkor elnézést kérek.
Szia!
Amúgy mi lenne ez az áramkör?
A C828 igazából BC828. A kép melletti alkatrészlistán jól van. Az ellenállások teljesítménye, pontosságuk mindegy. A kondik sima fóliakondik lehetnek. A tekercs lehet fojtótekercs: Bővebben: Link.
|
Bejelentkezés
Hirdetés |




Utána beírok egy tetszőleges karakter parancsot és megnyomom a nyomógombot, de semmi. Utána még egyszer megnyomom és a kijelző bal fele halványan világír a jobb oldali fele meg kicsit erősebben. Ezt onnan látom, hogy a kontrasztot nem tudom teljesen levenni. 
Azt se mondta, hogy szimetrikus kell-e. 

Sajnos angolul semmi nem tudok és arra utaló jelet se találtam ami nekem kell. Hát ez az LCD így nem lesz felélesztve

