Fórum témák
» Több friss téma |
Fórum » Proteus
sziasztok!
a témám a következő: proteusban megvalósítani 8x8bitet Xor kapukkal. amit eddig tudok az elkészítésével kapcsolatban: 8drb szorzatot (ÉS művelet) készíteni úgy hogy szorzandót szorozza egyesével a szorzó bitjeivel, a szorzatok meg egymás alatt lesznek elcsúsztatva. Utána készíteni kell teljes összeadókat (16 bit kimenet) és a 8 szorzatot adja össze. Elég kezdő vagyok a témához és sűrgős lenne. Köszönöm előre is a segítségeteket. üdv!
Üdvözletem úraim!
Kérdésem az lenne hogy ha ojan rajzot szeretnék késziteni proteusban amibe ojan alkatrész szerepel amit az alkatrész listában nem találhato akkor azt hogy tudom felveni új alkatrészként vagy esetleg valahonan tölthetö e le hozzá alkatrész fájl? vagy hogyan müködik ez? Pontossaban egy tda5051 ic kellene lakás automatizálást akarok szimulálni ami power line modemen komonikálna és ahoz kel ez az ic. válaszotokat elöre is köszönöm
Sziasztok!
Nem tudom elindítani a szimulációt a proteus 7-ben, mert mikor elindítom a szimulációt akkor hibát észlel, a következőket: mixed model PIC16.DLL failed to authorize - Missing or invalid Customer Key.. Real Time Simulation failed to start Simulation FAILED due to fatal simulator errors. valaki tud segíteni? találkozott már valaki ilyen hibákkal? segítséget is előre köszönöm smrtln
HELLO !
Ha fel tudod tenni a kapcsolást akkor talán segíthetek. De nem hiszem hogy ez fog segíteni mivel ott a PIC16.DLL könyvtárat nem találja vayg rossz a könyvtár úgyhogy szerintem a proteus újratelepítése vagy javítása megoldja ezt a problémát.
Hello !
Új alkatrészt lehet létrehozni méghozzá a Library - Make Symbol vagy make device menüpont alatt.
Szia!
Újra telepítettem, de úgyan úgy hibát észlel mikor elindítom a szimulációt. Keresek egy másik verziót, mert ez egy demo változat és lehet, hogy ezért nem engedi a szimulációt. Amúgy egy egyszerű LED villogtatás lett volna, amit ki akartam volna próbálni. smrtln
Sziasztok!
Most ismerkedem a programmal de megrekedtem és a segítségeteket kérném először is abban hogy nem e tudtok magyar nyelvű leírást hozzá másodszor abban hogy megakadtam a tervezés folyamán. A probléma a következő : megterveztem egy kapcsolást vele amit csatoltam is és amikor kész lettem gondoltam átmegyek a nyáktervezőre a Netlist Transfer To ARES gombbal. Ekkor a következő ablak fogad Netlist errors ablakban a következő hibaüzenet: No power supply specified for net VCC in power rail configurátion. Mit kell ilyenkor tenni? Ezután megpróbálkoztam egy egyszerűbb kapcsolás megrajzolásával hátha kiderül mit hibázok de akkor meg úgy jártam ,hogy bejön egy Package selector ablak ahol gondolom az alkatrészek típusait kéne kiválasztani de nem értem miért amikor az elvi rajz tervezésekor kiválasztom őket. De egye fene megpróbáltam kiválasztani de akkor meg mindig az alábbi hibaüzenet fogad : Pin"K" not found for component "D2"! This error occurs when the netlist attempts to assign a net to a pin as specified in ISIS but that pin does not exist in the footprint you have assigned to the component. A 7.6-as verziójú progim van feltelepítve valamint van portable verzióm is ugyanezzel a verzioval. Kérem segitsetek hogy mit kell tenni ezeknél a hibáknál! Köszönöm!
Köszönöm értem tehát nem tudja hogy hova kell az 5 V és hova kell a 10V. És a többi problémában is tudnál segiteni?
Nagyon kezdő vagyok ebben a témában ugyhogy légyszi ezt magyarázd el szájbarágosabban. Köszi! Amit most csatoltam abban modositottam amit mondtál de a helyzet ugyanaz nem hagytam sehol VCC-t és még is azért reklamál.
Bocsánat elnéztem sajnos kapkodom mert az asszony már aludni akar.
Kijavitottam és jó lett tovább engedett de légyszi mond el ,hogy mit kell csinálni ezzel a package selector ablakkal! Köszi!
Még egyet szeretnék kérdezni ,hogy lehet beállitani ,hogy egyoldalas paneltervet készitsen. Köszönöm!
Sziasztok !
Van egy furcsa jelenség amit a szimulátorban tapasztalok, remélem valaki tud rá magyarázatot. Tehát, I2C szimulációt szerettem volna végrehajtani, de sehogysem sikerült azzal a programmal amit átírtam, éppen ezért úgy gondoltam próbálkozom valami olyannal ami biztosan működik, ezért az AN976-os példát hoztam létre a Proteus-ban amit ugye a Microchip-nél írtak tehát elvileg jó a kód. A szimulációkor viszont elég érdekes jelenséget tapasztalok, az SSPBUF-ba vételkor csupa egyes íródik ha a regisztereket nézem, viszont a jelalakok szerint nem annak kellene lennie! Így nem működik semmi normálisan ami ehhez kapcsolódik, segítenétek hogy mi lehet a hiba? Nem állítottam be valamit amit kellett volna vagy beállítottam valamit amit nem kellene? Előre is köszönöm a fáradtságotokat ! PS.
Sziasztok!
Most tanulgatom a progit. Azt szeretném megkérdezni, hogy létezik-e olyan DC feszültség forrás ami interaktív? Azaz, szimuláció közben lehet "tekergetni" a kimenő feszt, fel-le.
Szia.
Én még nem találkoztam olyannal. VSOURCE-t használok.
Köszi.
Azért megoldható csak nem elegáns...
Mondjuk nagyon sokszor jól jönne mert mindig állítgatni nem jó. Mondjuk én egy potival szoktam megoldani a feszültség szabályzását. A neve POT HG. Valójában egy feszültségosztó.
Köszi
Én is ide lyukadtam ki. Nem túl szerencsés mert egy labortápegységhez készítek műszert és jó lenne szimulálni...
Én éppen most hoztam össze egy LCD-s mérőműszert a labortápomhoz és szépen le is tudtam próbálni. Ha gondolod felvehetsz msn-re és bevállalhatunk egy kis eszmecserét.
Nagyon köszönöm a felajánlást!
Kíváncsi vagyok, de nem használok MSN-t és társait. Viszont, szívesen megosztanám itt a fórumon, hogy más is olvashassa. Azért ha előkerül, tedd ide kérlek!
Én törekedtem az egyszerűségre és csak az alapokat azaz feszültségmérés 2 tizedesnyi pontossággal és árammérés 3 tizedesnyi pontossággal. egy ATmega8-al van megcsinálva a programot pedig mikroC-ben írtam rá.
De még fejlesztés alatt van meg a kapcsirajz is csak részben van meg hozzá. A hétvégén több mint valószínű hogy komplett minden meglesz hozzá.
Jópofa.
Sajna, ez még messze van a valóságtól. Nem is nagyon értem mert a bemeneteken mindenhol csak 1V-ot kap, mégis mást ír ki. Azt sem értem, hogy minek számol felfelé...? Az A/D konverzió és a referencia stabilitása nagyban befolyásolja az egész kijelzést. Nem is tudom, hogy szükséges-e a század V-os kijelzés egy 0-50V-os labortáp esetén..? Amit én tervezek, tartalmaz egy-egy bemeneti illesztést, referenciát és még talán egy hőmérő szenzort is. Tervezem bele a beállíthatóságát és még egy-két vezérlési dolgot a tápegységhez. Sajnos még nem rajzoltam be a Proteus-ba. (Bocsi, Simpinek akartam címezni.)
Ezt vajon miért csinálja velem?
Fel tudnád tenni a kapcsolást? Úgy talán többet segíthetünk.
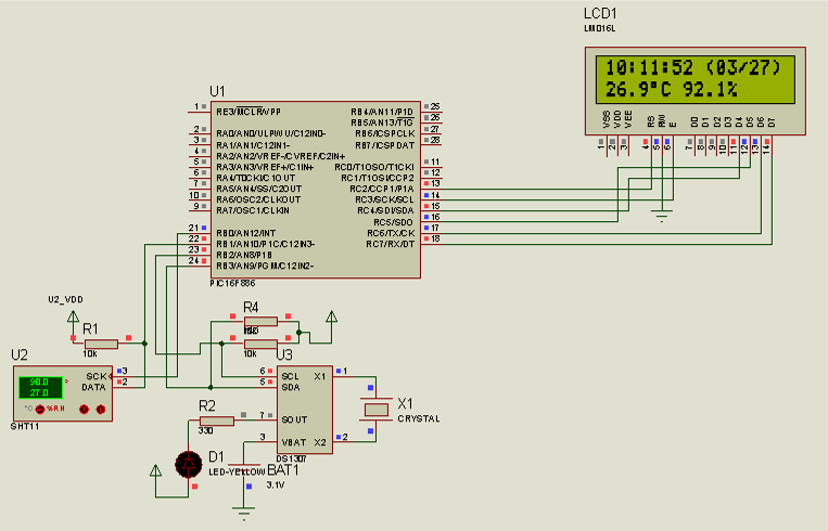
Csatoltam.
Bár, eredetileg SHT11 szenzorom van, kipróbáltam kínomban már 75-össel is... Ráadásul a mért érték sem jó...
Na, most újat mondtál!
Tettem rá lehúzó ellenállásokat is és így nem veszíti el a kommunikációt. Töröltem minden mást és eltűnt a CPU terhelés...! Köszi!
Érdekes... A tied megy. Ha ráteszem a DS1307-et már nem mér.
Na mindegy, köszi! |
Bejelentkezés
Hirdetés |












