Fórum témák

» Több friss téma
Fórum » Infra LED-es áramkör + TSOP1730
 
Témaindító: JohnyBravo, idő: Máj 13, 2009
Témakörök:
Lapozás: OK   2 / 2
(#) Takikaa hozzászólása Jan 10, 2010 /
 
Akkor ha veszek egy ilyen infra vevőt : TSOP 4836
Infra vevő + szűrő ; 36 kHz akkor mit kell módosítanom a rajzon hogy ez működjön úgy ahogy kell mert tinában szimuláltam az infra vevő nélkül és frankó volt 37 kHz nél elég gyorsan villogott a led a flipflop kimenetén. Na de sebaj az nem lényeg mert egyszer csak eltalálom hogy világít és így a relé behúz na most én veszek egyet abból a vevőből akkor mit alakítsak milyen ellenállás milyen kondi. jah és az mind 1 hogy milyen infraledtől kapja a fényt? Végül is akkor az a lényeg hogyha megyeka boltba akkor mondom hogy nekem egy 36 kHZ s infra vevő kell. és akkor én erre lövöm be a kalkulátorral az adó ellenállásait?
(#) Takikaa hozzászólása Jan 10, 2010 /
 
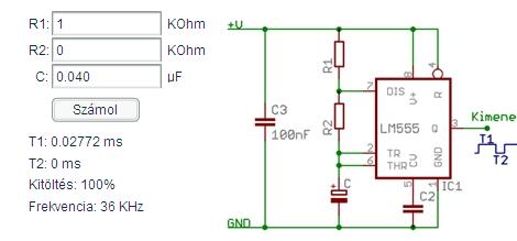
A kalkulátorral kiszámoltam és a lépen látott aredményekkel jutottam el a 36 kHz-s jelhez namost akkor ha veszek hozzá egy akkor vevőt akkor elméletileg működni fog? meg ott a kalkulátor at írta hogy a t2 az 0 ms akkor folyamatosan magas szintet fogok kapni ?
(#) Takikaa hozzászólása Jan 10, 2010 /
 
A kép lemaradt

astab.JPG
    
(#) szkrep válasza Takikaa hozzászólására (») Jan 10, 2010 /
 
Inkább így:
R1=2kOhm
R2=1kOhm
C=0,01uF

Ha kihagyod R2-t, a kitöltési tényező 100%, vagyis folyamatosan magasan van a láb.
Boltban természetesen a konkrét típust kérd, a TSOP 4836-ot!
Ezt az előállított frekit nem kapja meg a flipflop! Semmi köze hozzá. Ez kizárólag egy infraledet villogtat, hogy érzékelje annak a fényét ez a tsop cucc. Ha érzékelte, alacsonyra vált a lába, ami egy lemenő él, és az megy be a flipflop órajel lábára, aminek hatására ő kapcsolgat.
Szimulátorban (de csak ott) kösd tápra a 3-as láb előtti inverter bemenetét, és egy kapcsolóval kösd földre! Elvileg ha zárod a kapcsolót, akkor állapotot vált az égő a kimeneten, és úgy is marad a következő gombnyomásig.
(Én egyébként az egészből annyit tudok 100% biztosan, hogy az 555 kapcsolással modulált led fénye működtet egy tsop4840-et, mert azt megépítettem, és működött. A kapcsolás többi része pedig jó kell, hogy legyen, ha többen azt mondták...)
(#) Takikaa hozzászólása Jan 10, 2010 /
 
Kösz szépen az infót. Még egy kérdés hogy amit te a képen bekereteztél az ellenállás meg a kondi akkor az nem is kell oda bele ha megépítem az áramkört? Jah még az hogy mind1 hogy milyen Infra ledet teszek az adóba? Mert a Tsop4836 oldalon egy TsalXXX típusú ledet írt.
(#) szkrep válasza Takikaa hozzászólására (») Jan 10, 2010 /
 
Kell bele minden, a tsop4836 adatlapjában ott van, hogy kell neki. Ahogy az adatlap javasolja beépíteni, úgy érdemes. A kapcsolásban is amiatt van benne. Szintén az adatlap állítja, hogy 950 nm hullámhosszú ledekkel mérve készítették el a grafikonjaikat, így ilyet érdemes venni hozzá. Én ilyet használtam.
(#) Takikaa válasza szkrep hozzászólására (») Jan 11, 2010 /
 
köszönöm szépen a segítséget megrendeltem a cuccokat és majd kiderül hogy sikerül e összerakni remélem jó lesz. Még egyszer köszönöm.
(#) Elektromann hozzászólása Jan 15, 2010 /
 
Sziasztok.
Nem tudom, ide való-e a kérdésem...
Azt szeretném megcsinálni, hogy ha egy kapcsolás felett el viszem a kezem, akkor be kapcsoljon egy relét, de a relé csak addig működjön, még a kapcsolás felett van a kezem (vagy valamilyen tárgy), utána már ne. Hogy lehetne ezt megoldani (úgy gondoltam, hogy IR LED-el lehetne)?
(#) Takikaa hozzászólása Jan 17, 2010 /
 
Szerintem egyszerűen egy infra kapus megoldással meg tudod csinálni. Esetleg estefelé küldhetek neked kapcsolási rajzot mert van otthon. az egy kapunyitónak az infra kapuja mindössze annyit kell csinálni hogy a kapcsolás végén a vezérlő tranyó előtt egy 4093 smitt triggerel invertálni a kimenetet és akkor a tranyó fodítva működik és akkor ,nem akkor kapcsol mikor infra fényt kap hanem pont akkor amikor nem. Ha érdekel scannelem és küldöm este!
(#) Elektromann válasza Takikaa hozzászólására (») Jan 19, 2010 /
 
Megköszönöm, ha küldöd
(#) Takikaa hozzászólása Jan 20, 2010 /
 
Parancsolj itt a kapcs rajz küldöm hozzá a leírást is tanulmányozd át azt is mert ez a kapcsolás egy dióda miatt úgy működik hogy ha megszakad az infra sáv akkor addig úgy marad az állapot amíg nem reszetelsz ha viszont kiveszed a diódát akkor csak addig tart a hatás míg a sáv megszakad utána vissza áll alaphelyzetbe
(#) Takikaa hozzászólása Jan 20, 2010 /
 
Elég rossz minőség lett a feltöltés miatt mert nálam még tök jó volt ha kell elküldöm emailban akkor jó lesz talán a minősége
(#) Takikaa hozzászólása Jan 20, 2010 /
 
Amit megépítettem ma áramkört az sikeredett az infrás távirányító végül is azt is fel tudnád használni csak annyi a különbség hogy ha elhúzod előtte a kezed akkor kikapcsol ha még egyszer akkor pedig be
(#) Elektromann válasza Takikaa hozzászólására (») Jan 21, 2010 /
 
Hát ha úgy már kiolvasható a szöveg, akkor küldd el ide: elektromann@hotmail.com
(#) Elektromann válasza Takikaa hozzászólására (») Jan 30, 2010 /
 
Azóta is várom a kapcsolási rajzot az e-mail címemre. Ha esetleg attól félnél, hogy vírust küldesz át, és tönkre megy a gépem, megnyugtatlak, hogy eredeti NOD32-t használok, az majd megakadályozza...
(#) Takikaa válasza Elektromann hozzászólására (») Jan 30, 2010 /
 
Elküldtem a képeket már régebben is de nem tudom mért nem ért oda. Mind1 elküldtem még egyszer.
(#) Elektromann válasza Takikaa hozzászólására (») Jan 30, 2010 /
 
Most már megérkezett, és köszönöm
(#) Takikaa hozzászólása Jan 30, 2010 /
 
Nincs mit.
(#) szkrep hozzászólása Ápr 23, 2010 /
 
Ezekhez a TSOP vevőkhöz konkrétan milyen infra ledet ajánlotok? L-53 F3C-t használok most, 555-el modulálva, nagyjából működik is, de rettentő közel kell hozzá rakni. A tápfesz kb 9V, előtét ellenállás 330Ohm -az adatlap 20mA áramot ír. 940nm a hullámhossza az elvileg szükséges 950nm helyett -máskor ez nem volt baj.
Ha egy kínai névtelen távkapcsolóval rávilágítok, kb 4-5 méterről is észreveszi a jelet; az én ledemet majdnem hozzá kell nyomni...
A TSAL-5100 már 100mA-et szeret, és 950nm hullámhosszú. Számítsak csodára ha ezt használom (lényegesen nagyobb a fényerő)?
(#) Hp41C válasza szkrep hozzászólására (») Ápr 23, 2010 /
 
Szia!

Jó a TSOP-hoz a 940nm-es Led, amit használsz, de adj neki nagobb áramot. Mivel csak impulzus szerűen ad (csomagokat, és a csomagon belül is pulzusokat) nagyobb bekapcsolási áram mellett sem melegszik fel jelentősen. Arra vigyázni kell (áramkörileg vagy programból meg kell oldani, hogy ne maradjon bekapcsolva sokáig). 9V-ról 50 ohm ellenállással használom RC5 kód átvitelére. Nem kell ráirányítani a vevőre, elég nagy lehet a távolság (több métert is átvisz).
(#) szkrep válasza Hp41C hozzászólására (») Ápr 23, 2010 /
 
Valamit nem jól csinálok...
Rányomtam a labortápra, és addig húztam neki a feszültséget, míg melegedni kezdett. Ugyanúgy max 30cm-ről érzékel. Nyilván elértem a LED max fényerejét...
Maga a moduláció gondolom rendben van, ha közelről érzékeli. A segédprogramok közt lévő astabil multivibrátor 555-el modulál, kimeneten egy ellenállással a LED. Eddig jó, nem? -Legalábbis megy.
Konkrétan egy TSOP4840, TSOP32156, TSOP32230 kéne hogy lefutóélet adjon, ha észreveszi a folyamatosan világító neki szóló fényt.
Nem lehet, hogy valami mégis a leddel van?
(#) Hp41C válasza szkrep hozzászólására (») Ápr 23, 2010 /
 
Szia!

A TSOPxx nem jó az állandó megvilágítás figyelésére. Egy AGC fokozat van benne, csomagok vételére tervezték. Egy másik időzítővel szaggasd meg a modulált jelet...
(#) szkrep válasza Hp41C hozzászólására (») Ápr 23, 2010 /
 
Hát ez valóban ott van az adatlapban... Csináltam már ilyennel fényvisszaverődésen alapuló "távolságérzékelőt", és ott jól ment a folyamatos fénnyel is -ugyanilyen kis távokra.
Ezt a modulált jelet milyen frekivel szaggassam meg?
Lehet, hogy hagyom a fenébe az 555 -el vacakolást, és egy kis 8lábú picbe beírom a pontos frekvenciákat...
(#) Hp41C válasza szkrep hozzászólására (») Ápr 24, 2010 /
 
Szia!
Ez is ott van az adatlap az Output Function ábrában...
(#) szkrep válasza Hp41C hozzászólására (») Ápr 26, 2010 /
 
Egy PIC-kel megcsináltam a 30kHz-hez szükséges pontos modulációt, és 5ms-onként kiadok neki egy 30cycle hosszú burst-öt.
Ezt a 30kHz szűrőjű vevő veszi is, a hozzá tartozó jelző ledem szépen hunyorog.
DE. Végig érzékel az 56kHz szűrős is, az viszont simán alacsony szinten van, és semmit nem lát a jel szaggatottságából. Tehát ő nem hunyorog, hanem simán világít.
Ez az amikor a négyszögjel felharmonikusát veszi? Esetleg próbáljak egy másikat tenni bele, hátha meghalt forrasztáskor?
Ha 30, 36, 40 kHz vevőket használok, akkor már túl közel vannak egymáshoz, nem? Lehet, hogy a 36-osét mindkét vevő érezni fogja?
(#) spoongle hozzászólása Szept 14, 2010 /
 
Hello mindenki!
Segítség kellene.
Ha jól veszem ki az írásokból akkor tudok építeni egy reflexiós mozgásérzékelőt ami védett a külső fényektől egy Tsop szenzorral ha a Ir led fényét a szenzor frekvenciájához modulálom. A modulátor lehet az 555-ös és akár egy AT89C2051 is?
Van egy áramköröm amihez kellene az érzékelő (lent csatoltam). Ebben az áramkörben van egy AT89C2051 IC.

A kérdésem, hogy a tsop-al hogyan tudnám vezérelni az AT89C2051 egyik lábát? Ill. hógyan tudnám modulálni a IR ledet a AT89C2051 ICvel?

B
Következő: »»   2 / 2
Bejelentkezés

Belépés

Hirdetés
XDT.hu
Az oldalon sütiket használunk a helyes működéshez. Bővebb információt az adatvédelmi szabályzatban olvashatsz. Megértettem