Fórum témák
» Több friss téma |
Kár, hogy pont az a link tünt el amin lehetett valamit látni.
200 EU körül már lehet venni használt, gyári "piggyback" vezérlőket is, pl. Apexi SAFC, de szerintem, itt is vannak olyanok, akik meg tudnák oldani- épp egy topicot akartam nyitni, de inkább ide írom.
Szóval, ez a vezérlő a légtömegmérő jelét hamisítja meg, a módosító értéket egy táblázatból veszi, a fojtószelep-szenzor és a fordulatszám jel alapján. Tehát, kellene egy digitális bemenet a fordulatszámnak, két analóg a fojtószelep-szenzornak és a légtömegmérőnek és egy analóg kimenet az ECU felé, a "hamis" jellel. Általában a terhelést jelentő fojtószelep állást 16 részre bontja, a fordulatszámot 500 ford.-ként, így adódik egy 256 pontból álló tábla, ami pl. plusz-mínusz X százalékos módosításokat jelent, a bemenő légtömegmérő jelhez képest. Ezt a táblát mondjuk Eepromban tárolná, esetleg úgy, hogy laptoppal a beépített ketyerében is lehessen módosítani. Szerintem, ez megoldható 60ezer ft. alatt.
nstsaby. Tehát azt mondod hogy ha beépítek egy ötödik injektort. akkor azt megvezérelve egy külön elektronikával, képes ellátni a feladatát. Gondolom úgy kéne hogy minden szívásra jusson egy spriccenés. Akkor viszont a gyújtás jellel azonos ferkin kell dolgoznia. És akkor a nyitva tartási időt pedog a légmennyiség mérő állítaná be. Nagy vonalakban ennyi nem? Vagy rosszul értelmezem a dolgokat?
- javítva, Norberto
Közben megérkezett a turbóm is
Ami egy új KK3-as. Nem kis darab. Épp elég lesz begyömöszölni a helyére...
nem! a legmenyiseg merot ki kell hagyni a jatekbol, map senzorban gondolkozz, amikor indul a nyomas, inditsa az injektort a fordulat es a nyomas fuggvenyeben, mindketto legyen allithato!
jo lenne ha leirand pontosan az auto tipusat, motor tipusat, hogy tudjunk bovebb infokkal szolgalni!
lenyeges a suritesi aranyod erteke! a knock sensor nem befojasolja nagy mertekben az elogyujtast, azzal ne is foglalkozz, ojan apro toltonyomason jo lessz a meglevo gyujtassog is! PL 200 a neve az elektronikanak amit a haver kopiroz, keress utana!
Ez egy Toyota Carina E 1.6 4A-FE motoros. Még a japán denso elektronikás. Tehát nem lean-burn. A sűrítésnek majd utána nézek a cégnél. Fejből nem tudom.
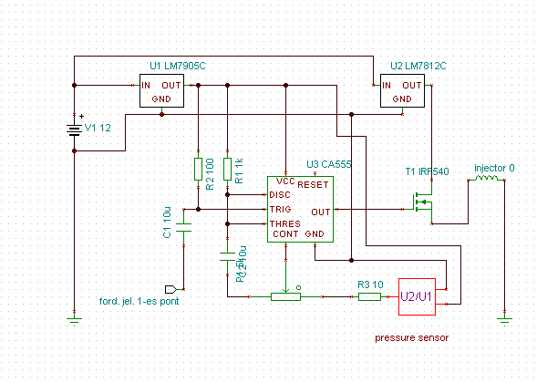
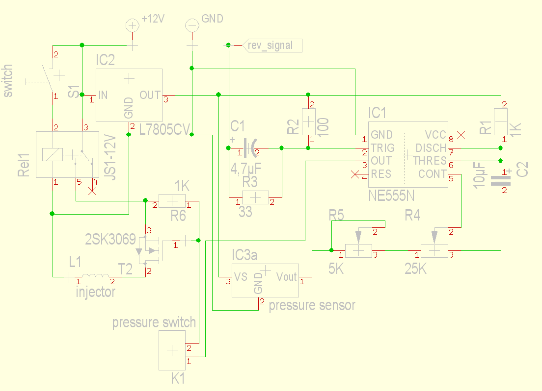
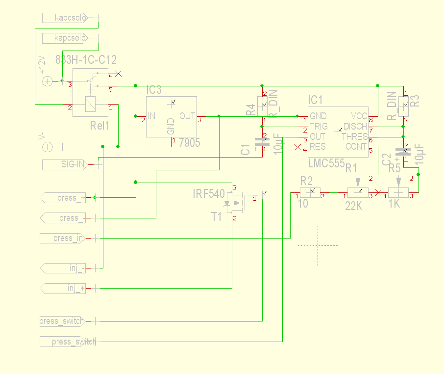
készítettem egy rajzot. ha megkérlek titeket, akkor átnéznétek hogy működhet e így?
en amenyit értek hozzá, jonak tunik, ki kell probálni'
ami fontos hogy a poti amivel allitasz, többkörös legyen, minél több, annál finomabban állithatsz'
Nem így szokták vezérelni az injektorokat. Hanem úgy, hogy az injektor egyik lába fixen a pozitív tápfeszen van (biztosítkon keresztül) és a másik lábát kapcsolgatja az ECU a földre. A 12V-os stab IC felesleges. A gyári injektorok sincsenek stabil 12V-on. Első körben ezek az észrevételeim volnának.
Helló!
Én nem kezdenék efféle "tákolásba" ! Szerintem először nézz körül a neten, biztosan akad olyan emberke aki elkövetett ilyen "bűntényt" ilyen autón, vagy ilyen motorú más tip. autón. Ott kiderülhet milyen hardveres és szoftveres változtatásokat kell eszközölni. Ha korrekt megoldást választod azt nem úszod meg a vezérlő szoftver csere nélkül, mert az "itt becsapom, ott átverem az ECU-t" az igencsak cigány megoldás. Ha mégsem lelsz fel valami olcsón kivitelezhető korrekt, és teljes leírást a turbósításhoz, akkor jöhet az ami talán a legjobb megoldás. Azaz ECU csere! Ha van turbós verzió ilyen mocihoz, akkor célszerű keresni olyan ECU-t. De biztosan lesz olyan érzékelő amit szintén cserélni kell. A másik igen korrekt út megasquirt személyesen ismerek olyan emberkét aki használja, nem kis megelégedettséggel, ez egyébként a VEMS kisöcsének tekinthető. Kittben célszerű megvenni. Ezt szinte minden mocihoz illeszthető, könnyen programozható ECU.
igen, csak a megasquirt nem eppen tyudja a gyujtast kontrolálni, a ford edis-ével meg én nem vergodnek!
tehát vems rulez
itt van egy újabb rajz. kicsit javítottam rajt. lassan jön a próba építés
Hmmm... szerintem nem olvastad végig!!!
Ugyanis a megasquirt2 tudja már a gyújtást is irányítani !! Én egyébként AVR-es megát keresek(közvetlenül abból fejlődött a VEMS), de egyenlőre nem sok sikerrel. van egy 2.9 literes v6-os mocim, arra szeretnék akasztani 2 turbót...
Szia!
Nem tudom meddíg jutottál az egésszel részekbe olvastm bel. A MAP szenzor szívóágban csak vákumot kap ugye?NEM TÖLJÜK FEL!! Már üzemszerű is a szenzor! A turbónyomás 0.4-0.6(itt a nagyon vége) nem megy ECUba nyomás érték, nem is kell! A gyujtás teszi majd a dolgát ne aggodj. +1 injektor kapcsoljon inkább majdnem teljessen nyitott fojtószelep állásnál (nem szükséges jelvezérlés te csak gyorsítófúvókának használod). A 2.0i injektorok adnak majd eleget enni megtölve is. Tanács: AZ OLAJAT FELTÉTLEN VISSZA KELL HŰTENI. Ha lehet a turbó visszatérő ágát is hütsd. az olajnyomást is orával figyeld fontos! Ha van ötleted csináld meg, ha megakadtál kérdezd meg, mindíg van akis segít! És a tudást nem sprolja el! Gyuri!
Nah! Ez egy majdnem jó ötlet, hogy a MAP szenzor ne kapjon turbónyomást, csak vákuumot. De sajnos kivitelezhetetlen!
Ugyanis a map szenzor a torló(fojtó vagy pillangó)szelep után (ezt nyitogatjuk gázadással ha valakinek még mindig nem lenne világos ) van bekötve a szívótorokra. Az ottani nyomásviszonyok a következők: alapjáratnál erős vákuum, padlógáznál majdnem légköri nyomás(enyhe vákuum). Nem hiszed mérd meg, én már megtettem (a turbónyomás mérőket is ide kötik be) A turbót viszont a torlószelep elé illik bekötni. mert ha fojtanánk a turbó által szívott levegőt az a turbó túlpörgéséhez, azaz tönkremeneteléhez vezetne. Sajnos a turbó szívóágában, torlószelep hiányában sosem fog kialakulni ugyanolyan, de még közeli nyomásviszony sem, mint amilyen a szívótorokban! Sokkal egyszerűbb egy nitro rendszert tenni egy szívómotorra, mint turbót, és rövidtávon (1-2év) még olcsóbb is !
"Sokkal egyszerűbb egy nitro rendszert tenni egy szívómotorra, mint turbót, és rövidtávon (1-2év) még olcsóbb is !"
Eddig a kiadásaim ebben a dologban 600 forint. Turbóval együtt. Azt hiszem ez olcsóbb mint a nitro eddig. Az eredeti MAP szenzort le lehet zárni egy mágnes szeleppel. Amíg tart a nyomás, addig a MAP szenzor is tartja az utolsó vákum adatot ami záráskor volt.
A gáz állásból nemfog kaját adni és elég előgyujtást, ha lezárod a mapot. Az vákum változásra ad neki nagyobb előgyujtást + kaját. Ha elé teszed a turbónak akkor a szívó ágon töltés közben vákum van ez már elég vigasz nem de.
A gáz állását a fojtószelepállás érzékelő figyeli. Az előgyújtást korrigálni tudja a kopogás érzékelő. És a turbó előtt nincs fojtószelep, így vákum sincs igazán.
Kész lett a kapcsolás. Próbapanelen már üzemel. Az oszcilloszkóp is egész jó eredményt mutatott. Jöhetnek a vélemények, észrevételek.
az az igazság hogy előbb kötöztem, aztán rajzoltam. a progiban nem volt ilyen fet. kerestem egyet és átneveztem. működik
Üdv. Valaki tudna nekem segíteni abban, hogy pontosan hogyan mőködnek az elektromos turbó nyomásszabályzók? Előre is köszönöm.
Szia. Arra gondolsz ami nem vákum illetve nyomás dobos, hanem a léptető motorosra? Mert azt az ECU szabályozza.
Csak csendben tennék egy megjegyzést...
Szerintetek valóban ennyiből áll egy szívómotor "turbósítása"???Hogy összemakettozol vmi szabályzás módosítást,azt helló?Ért itt valamelyikőtök az autóhoz?Felmerülő kérdések:hogyan oldod meg a motor megnövekedett termikus,mechanikai terhelését?Szerintetek mit fog reagálni a szóban forgó 1.6-os Toyota(ami mellesleg egy igen kiváló és megbízható konstrukció) motor ezekre?Nem szeretnék vészmadárkodni,de sztem ,ha egyáltalán sikerülne,mármint hogy működne is,pár száz km és a motor kuka lenne...Az hogy az amcsi gyerek egy weboldalon pár mondatban előadja hogy nyolcszáz lóra pimpelték a bömbijét,az enyhén szólva vetítés...mert arról nem esett szó,hogy mennyi ezer dodót hagyott a tunerműhelyben,illetve hogy ez az élmény mennyire is tartós lett.konkrétan a paripa.
Bocs de pár éve dolgozok már az iparban. Tudom hogy hogy működik a benzinmotor. Nem 2 bar-on akarom üzemeltetni mert mivel a hengerfej és a dugó marad. Szívó motorban álltalában max 0,6 lehet. Én ennél kevesebben szeretném üzemeltetni. Amúgy van ismerősöm aki már művelt ilyet. Sikerrel. Nem az a terv hogy lerobbantsam a fengerfejet. DE mivel elég olcsóba van a cucc, ezért rászántam magam. Ha kinyírom a motort, akkor legalább lesz ok hogy 1.8-ast tegyek bele.
Amiért ide írtam, az a része megvalósult. Az öteleteket még egyszer köszönöm.
Utólag is elnézést,nem szerettem volna senki kedvét szegni,csak a tisztán látás miatt gondoltam írni.Ha úgy érzed megéri neked a turbósítással járó szívás,akkor hajrá.De ne lepődj majd meg,ha a műszakin a szakik néznek egy kettest,pláne ha a zöldkártya kompjútert is rádugják...Valaki már okosan megjegyezte előttem,lényegesen egyszerűbb lenne egy motorcsere.Már relatíve.De a dolgot nem ártana mechanikai oldalról is megközelíteni,mert ne gondold,hogy a többlet levegő+többlet üzemanyaggal a kérdés ki is van pipálva.Én nem dolgozom az iparban,viszont ezt tanultam. Ha ez egy hobbiautó,akkor simán jó móka kísérletezni vele.De ha ez a sajátod és szeretnéd még a jövőben használni,akkor én a helyedben nem tennék vele ilyet.De ez csak a privát véleményem.Ennyi.
|
Bejelentkezés
Hirdetés |





Ami egy új KK3-as. Nem kis darab. Épp elég lesz begyömöszölni a helyére... 


