Fórum témák
» Több friss téma |
Fórum » TDA1558Q
Témaindító: Vassjozsef01, idő: Ápr 2, 2008
Témakörök:
Sziasztok
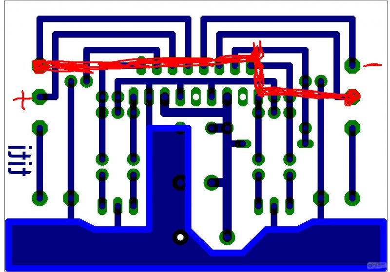
Meg(próbáltam) megszerkeszteni eagllében a hidalt verziót és hát így sikerült. Na most ez igy működik-e? csak ennyi lenne a kérdésem Köszi Tib
Ha jól látom az IC 5-ös lábára nem jut el a +táp, és a dióda is fordítva van. Ja és a becsatoló (C5, C6) kondikat is fordítsd meg.
Üdv!
Szerintem a vezetősávokat is megvastagíthatod, mert elég keskenyek!
igen leelenőriztem és még úgy gondolom megtakarítom amúgy egy weller pákát és pisztolypákát használtam
Köszönöm szépen megcsináltam mindent amit mondtatok.
És most ilyen lett.
De az 5-ös láb még mindig nincs rákötve a + -ra.
Tényleg
Már rákötöttem Köszi hogy szoltál
SZIASZTOK VALAKI TUDNA FELRAKNI NYÁK RAJZOT A STEREO ÉS QUAD VÁLTOZATÁT A
TDA1558Q IC-ből 4X11W erősítő VAGY 2X22W,KÖSZI
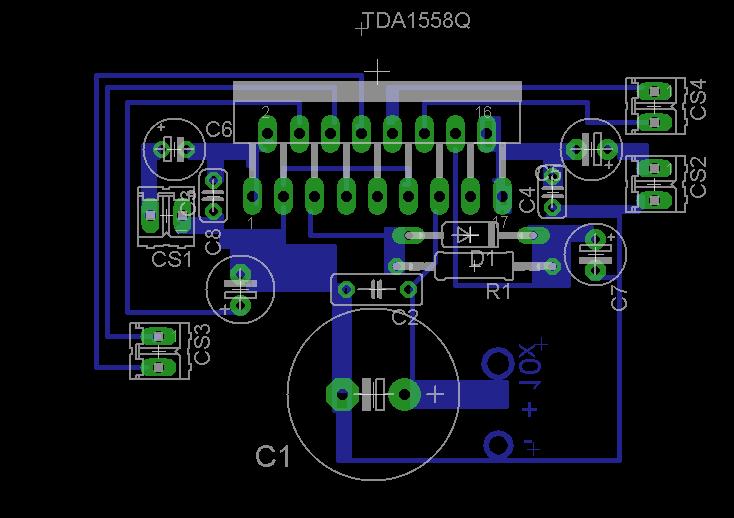
PRÓBÁLKOZTAM MEGRAJZOLNI A DATA SHEET ALAPJÁN ÉS IGNÉZ KI ,1-SŐ ALKALOM HOGY ILYET RAJZOLTAM MERT MÉG SOHA SEM!
Hali!
Javaslom olvasd át ezt a cikket: Bővebben: Link Találsz benne egy univerzális nyáktervet, ami mind a sztereó, mind a quad változathoz jó. Ha valami nem világos, kérdezz nyugodtan. De írjál rendesen, mert különben többet nem segítek!
Hali!
Az LM317 hűtőfelülete a kimenetével galvanikus kapcsolatban van, tehát azon a kimenő stabilizált feszültség van. A TDA1558 hűtőfelülete viszont úgy tudom, hogy egyik lábbal sincs galvanikus kapcsolatban. Ebből adódóan elvileg igen, de gyakorlatilag nem tudom mit szólna a +táphoz. Biztos ami biztos alapon én szigetelném.
Köszi illetve még egy kérdés, hogy én sztereót építettem és azt szeretném kérdezni, hogy lehet-e 2*22w hidalni?
A szterónál már eleve hidalva használod, azt tovább már nem hidalhatod.
az oké, azt tudom de mi történik, ha a sztereonál összekötöm az egyik oldal negatívját a másik oldal pozitívjával és ugy rákötöm hangfalra?
Nem egészen értem mit akarsz, de ha 2.1-ben akarod használni, vagyis a két oldal közzé még be akarsz rakni egy harmadik hangszórót, akkor azt mondom ne tedd!
Nem akarok 2.1 et. Linkelek egy képet, ha így kötöm be akkor mi történik ara lennék csak kiváncsi, összekötöm az egyik oldal -ját a másik +jával és a maradék +,- pedig egy hangszóróra.
Sziasztok!
Lenne egy par kerdesem. Ezt a rajzot szeretnem praktikaprojektnek bemutatni, mivel mar el van keszitve. Ezert jo volna teljes egesszeben atlatnom a kapcsolast. Ezert mukodesbeli kerdesek merultek fel bennem. 1- a bemeneteknel a sorba kotott elkok miert vannak a - labukkal a bemeneti jel fele? 2- ugyanitt a szuro kondik mit szurnek? 3- a kimeneteken a csatolo kondik mire is jok(reszletesen, ami a leirasban van...tul szukszavu h megertsem) 4-a 4es lab, ahol ugye a tapfesz fele merheto, s kondit tesznek valamit stabilizalni, h is van ez? Bocsanat h ilyen amator kerdeseket teszek fel, de ezeket mind reszletesen le kene irjam. Elore is kossz! Eletmento lenne!
sziasztok
megcsináltam szombaton mindkét verziót,rakom a fotót de alapból ha be van kapcsolva és nem szól zene nagyon halkan hallani hogy búg,lehet rajta segíteni valahogy? berakom a búgást is
ez csak a 4x11 W mert lemerült a telóm és nem sikerült már képet csinálni a másikról,szintén búg ez is
Hali!
A bemeneteknél illik árnyékolt vezetékeket használni! Másrészt okozhatja táp is, arról adhatnál infót.
Üdv.
A cikkben lévő nyákterv alkalmazható ehhez az ic-hez? Esetleg mit kellene módosítani hogy jó legyen? Előre is köszi.Bővebben: Link
Heló titi,itt a tápról a kép,leírom az adatait:
230V/50Hz/90mA/21VA 11V/980mA/10,8VA
Jaa, hát dugasztáptól ne várj semmi jót!
Erősítőhöz felejtsd el! Egyébként is egy 10W-os táp édes kevés 4*11W-os erősítőhöz...
ja van még ilyen ...
van 1 toroidom is csak nem tudom mire képes,végül is házi moziban volt amire 190W Teljesítmény volt rábiggyesztve a hátuljára.mit szólsz?
Ez már inkább...feltéve, ha megfelelő kimenő feszültséggel rendelkezik. Ha 9V-ot ad ki, akkor egyenirányítás és pufferelés után tökéletes lesz.
|
Bejelentkezés
Hirdetés |




Na most ez igy működik-e? csak ennyi lenne a kérdésem

És most ilyen lett.













