Fórum témák
» Több friss téma |
Fórum » Oszcilloszkóp számítógépre
Ne feledkezz el arról, hogy a lednek és a fototranzisztornak nem lineáris a karakterisztikája!!!! A lednek nincs munkapontbeállítása, visszafelé nem tud világítani! A negatív oldalak nem fognak megjelenni a szkópon. Az egyetlen megoldás, hogy A osztályba állítod a fototranzisztort és a led -et egy, a ledre csatlakozó egyszerű egytranzisztoros erősítővel. Ennek a bemenete lesz a szkóp bemenete. Láttam valahol a neten egy egyszerű kapcsolást, de szerintem bárki el tudja készíteni: két, antiparalell (ellentétesen párhuzamosan kapcsolt) dióda párhuzamosan a hangkártya bemenetével, majd ezzel sorba egy 100 kohm-os ellenállás. Ez a pont lesz a szkóp bemenete. A diódák nyugodtan lehetnek akár 1n4001 vagy 1n5001 típusúak, biztos, hogy a gépnek nem lesz semmi baja, ez a kapcsolás 0,6v-nál határol.
Helló
Le tudnád rajzolni? Köszi!
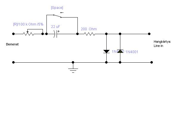
Próbálkozom, de itt a munkahelyen csak paintbrush van!
Szóval remélem érthető. A két dióda 1N4001, vagy 4007, vagy 4002, stb. Ennek a kapacitása nem okoz gondot hangfrekvencián. Az ellenállás 100 kOhm alapesetben, de ha nem lenne elég érzékeny, akkor lehet csökkenteni. Arra kell vigyázni, hogy a bemeneti feszültség ne legyen nagyobb, mint R*I (Ohm törvény). I=a diódán átfolyó áram.
Így jó lenne?
Le is teszteltem a programban és 0,7-0,8V felett vág! Valami osztó kellene! Betettem egy potenciómétert, így jó?
Hát azon gondolkodtam már, de nem jutottam sokra
De végül is így jó, csak azokat amik 0.7V-nál nagyobb azokat torzítja, és levágja a csúcsokat, de ha beteszünk egy osztót? Hogy a legmagasabb amplitudó csak 0.7V lehetne?!!!?
Nem gond... 0,7V-nál nagyobb jelet meg nem kell mérni...
(ez csak vicc)Szerintem mindenképpen egy aktív erősítő fokozat kell ami normálisan dolgozza fel a jelet... Megkéne nézni egy gyári szkóp rajzán a bemenetet... :bohoc:
Így gondoltad? Most már átrajzoltam.
Egyébként nagyon okos dolog, amit mondtál, nem lineáris az optocsatoló. Nem is tudom hogy gondoltam. ![]() És amit vicsys mond, az is elég fontos lenne. Ha mérni akarsz pl. 5 V amplitudójú váltóáramot, mindig levágja majd. Ez kicsit gáz, erre valami műv erösítő kéne, nem? Egyébként melyik bemenetre gondolsz, ha nem a mikrofonra?
The data source can be selected in the Windows mixer (Microphone, Line-In or Wave).Egysóval a program a line-int is látja,mely már nagyobb jelszintet is elvisel.Pl szabvány lehet 0,7V.
Rámértem a 10es osztós kabelemre test-meleg ér mindkét felén s semmit nem mutat a müszer 200megás állásban. Scopeba bedugva,1 és 10megát mutat.Egyszóval tuti a soros két ellenállás.És még egy hasznos dolog:Itt egy test tone generator progi leszedhető.
Sziasztok!
Találtam egy oldalt ahol foglalkoztak a témával: Itt Nem tudom tudjátok-e hasznosítani??? Ha hülyeséget írtam akkor bocs.
Van egy tankkönyvem amiben van egy teljes szópnak a kapcsolási rajza, de nem tudom hol ez a könyv. Látszik sokat használom!Na majd megkeresem. De szerintem jó amit küldött Lucifer. Szerintetek???
Lucifer!
Khirrály vagy! Hát ez az amiről dumálok!
Akkor ez 100%-ra működik?
igen, Lucifer, köszönjük.
Egy kérdés még, ezt most ugye a mikrofon bemenetre kell csatlakoztatni? És hol lehet ilyen chipet venni, rendelni?
www.hqvideo.hu
140Ft +ÁFA
Intersil free sample.
Sziasztok!
A legegyszerűbb, ha veszel egy szkópkártyát! Azt egyszerűen lehet csatlakoztatni a PChez, progit adnak mellé és kész az egész! Bár lehet, hogy nem ez a legolcsóbb megoldás...
De aki elöször kérdezett és nekem is laptopom van!
Ahhoz pedig ...
FIGYELJETEK!
Aki azt a scope-progit írta, egy európai krapek, elküldte a hozzá való hardware-rajzot! Itt van, megosztom veletek, és beillesztem, amit írt. Idézet: „Da die Eingänge der Soundkarte ohnehin kapazitiv entkoppelt sind, kann man einen zusätzlichen Kondensator in Serie schalten, um in jedem Fall zu hohe Gleichspannungen zu vermeiden. Mit einem Schutzwiderstand in Serie und dann noch zwei Zenerdioden gegen zu hohe/niedrige Spannung gegen Masse sollte nichts mehr passieren können. Die max. Spannung am Line In ist ansich ca. 1V. Die 47k Widerstände sollten 2W Typen sein. Dann können auch 220V keinen Schaden anrichten. MfG, C. Zeitnitz.” Érti mindenki, vagy lefordítsam?
Nah, most keresek egy elektronika-mestert!
Megépítettem az alábbi kapcsolást. ITT EGY LEÍRÁS, RAJZ RÓLA. árnyékolt vezetékkel, ezzel a CA3140 típusú SMD ICvel, de nagyon meglepődtem. Nem működött sehogy sem. Kicseréltem az IC-t (4-et rendeltem) de semmit. Próbáltam táplálni 5, 8, 10, 12Vról, de semmi. Változtattam a kondik értékét, akkor sem. Megvizsgáltam a mikrofon bemenetét alaphelyzetben azzal a progival, és relatív kevés brummot szed össze, szóval jónak jó a progi, és ha a mikrofonba ordítok, azt mutatja is, sőt ha egy sípot teszek eléje 440Hz-el, gyönyörű színusz-jel jön ki, de a megépített kapcsolásnál SEMMI! Próbáltam tesztelni 1V 50Hz-ről, 2Vról, 5V-ról, és kb. 17V-ról is, de sehogy semmi. Nagyon kíváncsi lennék mi a baj, és hogy működhet-e ez a szerkezet alapból?? Üdv. deguss
aki ráér próbáljon meg egy kicsit segíteni.
Hozzátettem a kapcsoláshoz egy RC tagot a 2-es lábra, a földre húzva, ezt ajánlotta az oldal tulaja. Milyen dolog könyörgöm, hogy ír egy programot, és nem tud HW-t hozzá. Szerintem siralmas, vagy csak én nem vagyok alkalmas megépíteni. Nincs valakinek ötlete "oszcilloszkóp PC-re" -val kapcsolatban? Létezik ilyen LTP-portra?
Szerintem próbáld megépíteni egy TL071-essel vagy Lm741-el, biztos akad otthon. Elötte esetleg egy szimulátorral próbáld le. Nekem úgy tűnik müködnie kell. Délután otthon én is megpróbálkozok a szimulációjával.
deguss !
Eddig még nem próbálkoztam SMD Ic beforrasztásával, de muszály lesz megbarátkoznom vele mert a ChipCad-től rendelt valós idejű óra Ic-m meg az rfPic-ek is ilyen formában érkeztek. Mi ennek a technológiája hogy ne zárlatosan forrasszam be a lábaikat?
A technológia neve SMD forrasztás
![]() 1.) beforrasztod valahogy (ahogy sikerül) két szemközti lábát, hogy helyén legyen az egész IC 2.) jól beónozod az egyik oldalt, hogy összefolyjon az összesen az ón 3.) bekened az ónozott részt jól folyasztószerrel 4.) felegyenesedsz (mint a homo erectus ) és magad előtt tartod a panelt. Ha jól fogod, akkor függőlegesen van a kezedben a panel. Méghozzá úgy kell tartanod, hogy a forrasztott rész is függőlegesen helyezkedjen el a levegőben.5.) ha megszáradt közben a folyasztószer eme nagyon bonyolult és összetett művelet közben, akkor még itt a levegőben is kicsit utánakensz egy kis mennyiséget 6.) felülről lefelé való irányban húzod a lábakon lefelé a pákát. Nem kell szégyellni közben párszor leütni az ónt a pákahegyről...vagy szivacson letisztítani... 7.) ha ezt így megcsinálod, és belejössz pár forrasztás után, olyan lesz, mint egy gyári nyák... Bárki bármit mond később erre, ez a legtutibb megoldás...0,2mm-es lábtávolságú IC úgy beforradt ilyen módszerrel, mintha gyárban ültette volna rá a gép! Egyetlen beszereznivalód van, ha még otthon nincs. Folyasztószer! Lehet, egy kicsit drága, de nagyon-nagyon sokáig elég. Tubusos, fecskendős, de akár 5 literes kannás kiszerelésben is lehet kapni ![]() És van egyaránt folyékony állagú és krém állagú...namost a legtöbb esetben a folyékony a javasolt... (Csak megjegyzem, szerintem készíteni fogok videót a módszerről valamelyik nap...)
deguss
Ez tipikusan az a tipusú kapcsolás, aminek "egyszerűségénél fogva" működnie kell. És mégsem megy. Ez a Idézet: IC fet bemenettel rendetkezik!!! !!! !!!„CA3140” Tehát a fetes Idézet: :boxer: bekell tartani.:„ökölszabályt” Kerülni kell a STATIKUS KISÜLÉSEK KELETKESÉSÉT! Főleg az ic lábain keresztül!!! !!! !!! Pamut ruhanemű viselése a művelet alatt! Müszálas holmik viselését kerülni kell. Földelő karkötö (ez nem vicc) viselése, persze az egyik csatipont a kézen, a másik a földelő vezetőn! (CSak törpefeszes szereléskor! Különben életveszélyes!!!) Müanyag talpú papucs és padlószőnyeg páros nem alyánlott. Műszálas zokni és padlószőnyeg páros szintén nem alyánlott. Stb. Stb. Stb... Az IC-t alufóliában vagy az antisztatiku csomagolásában kell tartani, mindaddig amíg fel nincsen használva. De ekkor is a fegnagyobb gondall kell eljárni! Aszem nemaradt ki semmi fontos.
Először _Jani_ -nak válaszolva, köszönöm a sok tanácsot, egy földelt, fémes bevonatú "asztallapon" dolgozom, de köszi hogy felhívtad a figyelmem!
bbatkának válaszolva: sok mindent nem tudok mondani, Norberto haverom mindent leírt, ki kell próbálni. Nekem élvezet, egy kis gyakorlat kérdése. Én egy igaz minőségi, de normál forrasztóval dolgozom, egyszerre akár 4, 25mil lábtávolságú pint tudok forrasztani. Használj forrasztóvizet, vagy ahogy én teszem: forrasztózsírt. És még valami: LM741-em nincs itthon, csak LM311-em, de az bőven. Az nem használható? Egyébként mennyit bír a CA3140 bemenete? és jó neki a 9V-os táp? nincs valakinek esetleg tesztelt kapcsolása? Köszi a válaszotokat mindenesetre, remélem egyszer csak összejön. Üdv. deguss
A forrasztózsír és a forrasztóviz, az egy kicsit (bocs a fogalmazásétr) BRUTÁLIS.
Mert tökéletesen nem lehet letakarítani, és idővel a savmaradékok elkezdik lebomtani a vezetősávokat. Hidd el láttam már ilyet. És még ráadásul vezető képes agyagok. Lehet, hogy ez okozza a fejfájásodat??? Vagy a spec folyasztószet, vagy tiszta fenyőgyantát célszerű alkalmazni. A fenyőgyanta alkalmazásakor, szellőztetni kell. A fölösleges gyanta lemosható benszesszel.
semmi baj, azért van itt az ember, hogy tanuljon!
Köszi a tanácsot! Megfogadom! |
Bejelentkezés
Hirdetés |






Van egy tankkönyvem amiben van egy teljes szópnak a kapcsolási rajza, de nem tudom hol ez a könyv.
Látszik sokat használom!





