Fórum témák
» Több friss téma |
Akkor most csak a két diódát kapcsolod a 741-re? És hogy tudod beállítani, mert két ugyanolyan dióda nincs. És anélkül, ha az egyikhez beállítod, akkor a másiknál mást fog mutatni. :yes:
A MAX322 -re van kötve a 2 dioda a és ez kapcsol mindig egy diódát a a 741 -re.
Abban igazad van, hogy nincs 2 ugyanolyan dióda. Az egyikkel beállítottam a műszert és mikor kicseréltem a másik diódára, hogy megnézzem mennyi az eltérés 0,8 (+) fok volt. Ennyi eltérés nekem még belefér, hogy legyen egy kinti és benti hőmérséklet kijelzésem. Amúgy is csak az egyik érzékelővel van az eltérés.
Az előzőből kimaradt a MAX322-nek egy 555 adja a jelet hogy mikor kapcsoljon (váltson egyik diódáról a másikra) ez olyan 17s-ra sikeredett.
Sziasztok
Sok diódát átnéztem (kb. 30) és sikerült két olyan diódát találni ami között csak 0,3 fok az eltérés. Többet nem kinlódok vele. Feltettem 2 képet a cuccról. A fokjelző led szine jelzi, hogy hogy kinti vagy benti hőmérséklet (Zöld, Piros). Hátul van egy 3 állásu kapcsoló, egy 2. érzékelő bemenet, és a táp bemet.
Üdv mindenkinek !
Itt a topikban találtam egy kapcsolást, amihez terveztem egy nyákot. Két részből áll. (eddig még csak a vízszintes van kész) Valaki átnézné nekem, hátha talál benne hibát ?
Hello!
Elsőre nem találtam benne hibát. Van a programban olyan funkció a bal oldali menüsorban, hogy TESZT, ezzel végig tudod követni a kapcsolás alapján. Sokszor segít. Üdv. Roli.
Hello!
Igen, ismerem ezt a funkciót, találtam is vele egy két hibát. köszönöm, hogy átnézted és örülök hogy nincs benne hiba üdv:csikinkyra
Sorrendben válaszolva:
-biztosan! -Nem tudom, valószínűleg igen, de nem olyan drága az LM75... - igen - igen.
Köszönöm!
Nem arról van szó hogy drága lenne, hanem az a gond hogy ennyiért nem éri meg rendelni Közelben pedig olyan bolt nincs ahol ilyen dolgokat lehetne kapni :no:
Üdv. Mindenkinek!
Egy kis segítséget kérnék. Sikerült szereznem egy k-típusú hőelemet és olvastam itt a fórumon,hogy könnyen illeszthető a 7107-hez. A kérdésem az lenne,hogy a mellékelt kapcsoláson hova kell betennem a hőelemet? Mit kell módosítani a kapcsoláson? Beépítés után kell-e kalibrálni? Segítségeteket előre is köszönöm.
Hello!
- Ezen az alapon, mindent könnyű illeszteni a IC-hez, ami feszültséget ad, vagy fizikai paraméterhez köthető lineáris feszültséget szolgáltat. - Ara, hogy hova kell betenni a hőelemet, a válasz sehova.. Mert ez a kapcsolás diódás hőmérséklet méréshez készült, és a kettő merőben más. - Így aztán módosítani sem érdemes a kapcsoláson semmit. - Kalibrálni mindent kell, ami mérést valósít meg. Kivétel ez alól csak az lehet, amit gyárilag kalibráltak, és már digitális jelet szolgáltat.. De látom a kérdésből, hogy fogalmad sincs a hőelemek mibenlétéről és alkalmazásáról. Egy K típusú hőelem, a hideg és meleg pontja között, 40 mikróvolt feszültséget szolgáltat fokonként. Ezt kell illeszteni a DVM-hez, aminek legalsó digitjének felbontása, 100 mikróvolt. Plusz, a pontos méréshez, hidegpont kompenzációval is el kell látni.. Ha tudod, olvasd el a volt magyar ELEKTOR 92/2-es számát, abban van egy elég jó leírás és megoldás, a témával kapcsolatban.. üdv! proli007
Szia!
Köszönöm a tippet,utánnanézek.
Szia!
Próbáltam a neten megkeresni az általad javasolt elektor 92/2-es számát,de sehol nem találtam. Neked nincs meg esetleg? Vagy hogy hol lelem meg? Előre is köszi
Hello!
Nekem "természetesen" meg van újság formátumban. De szerintem a kollégák, tudni fogják, hol keresd. Addig is nézz meg egy kissé korszerűbb illesztési megoldást, ami LTC1050-el,és LTC1025A-val van megoldva. Míg az első IC az erősítést végzi, addig a második IC maga a hidegpont kompenzáció. (Amit a kompenz vezeték és a mérőműszer csatlakozásánál kell termikus kapcsolatba hozni ezzel a hidegponttal.) A kapcsolást az adatlap 9. oldalán találod meg. (De az árának is nézz utána, mert egy precíziós Chopper-es erősítőt, még ma sem adnak "ingyen"..) üdv! proli007
Szia!
Köszönöm a tanácsot és az ötleteket. Néztem a két ic árát és nem vészes. 1500 körül beszerezhető mindkettő. Még enném egy kicsit az életedet. Mivel nem vagyok nagy elektronikai guru,ezért kérném további segítséged. Ha van kapcsirajz,az után már a gyártás ok,de tervezni nem tudok. Tehát ha megcsinálom a két ic-s megoldást,akkor a kimeneten lesz 10mV/fok-os jelem. Gondolom ezt már lehet illeszteni a 7107-hez,ami a kijelzést végzi majd. A hozzáillesztésbe kérném még segítséged. Előre is köszi.
Hello!
Elég egyszerű a helyzet, de minden attól függ, mekkora hőfoktartományban akarsz vele mérni.. A műszered alapból, 199,9mV-ig mér. Ha az áramkör 10mV/°C jelet ad ki, akkor 0..20°C-ig lehet mérni így, 0,01°C felbontással. Ha az LT1050 erősítését lecsökkented a tizedére, akkor a kimeneti jel, 1mV/°C lesz, így már 0..200°C-ig lehet mérni, 0,1°C felbontással. (De ugyan ez a helyzet lenne, ha a DVM nem 200mV-ig, hanem 2V-ig mérne. Ez megoldható, a DVM bemenetének 1:10 leosztásával, vagy a referencia feszültségének megemelésével 100mV-ról 1V-ra.) Szóval ki kell találni a méréstartományt, és a két jelet illeszteni. Azt figyelembe kell venni, hogy az LT csak 5V-ról jár, így a kimeneti feszültsége, a végértéken nem lehet igen magas.. üdv! proli007
Szia!
A 0...200 fok-os lenne a jó. Erre tudnál nekem valami kapcsirajzot csinálni? Előre is köszi
Hello!
Természetesen tudnák, de némi infóra lenne szükség. - Mivel szeretnéd a mért értéket megjeleníteni? LCD modullal - Led-es modullal - saját építésű DVM-el (7107/7106) - esetleg a kézi műszereden jelenítenéd meg? - A K típusú hőelem vezetéke, oda ér-e a voltmérő bemenetéhez? Mert ha nem, akkor K típusú kompenz vezetéket kell alkalmazni, vagy a hidegpont képző áramkört, a hőelem-rézvezeték kötéspontjához kell vinni. (persze meg is táplálni ott. CJB) - Milyen pontosságot akarsz elérni? -Miről szeretnéd táplálod a műszert és a hidegpont IC-t és a műveleti erősítőt? Ezen adatok nélkül, csak egy vázlatos rajzot lehet adni. Ha az is elegendő, akkor rendben.. Olvasnivaló.. üdv! proli007
Szia!
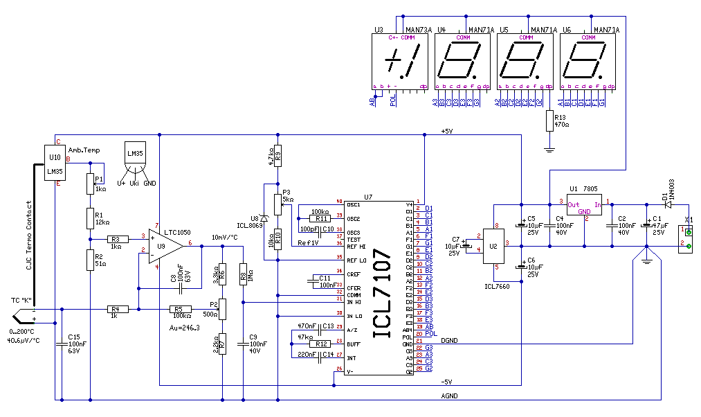
Köszönöm az olvasnivalót. Mondom az adatokat: A kijelzést 7107-el szeretném megoldani.Arra a kapcsolásra gondoltam,amit az első hozzászólásomba csatoltam. A hőmérőhöz van speciális kábelem is (króm/nikkel) Egy tized pontosság elég.Mondjuk írtam a 200 fokos méréshatárt,de ha lehet menjünk feljebb,ameddig lehet. A hőelememet kipróbáltam a multiméterembe és hőlégfúvóval 500 fokig felnyomtam a hőfokot. A táplálást 5V-ról gondoltam 7805-el. De ha lehetséges a magasabb hőfok tartomány és az nagyobb fesztültséget igényel,akkor mehetünk feljebb is,7.5,vagy 12V,vagy amennyi kell. Előre is köszönöm a sok segítséget. Üdv. Peti
Hello!
Rendben. Ha van kompenz vezetéked, akkor a hidegpont a mérőmű bemeneti sorkapcsán lesz. Tehát ezekkel kell termikus kapcsolatba hozni a hidegpont kompenzáló IC-t. - A méréstartományt, alapvetően két dolog korlátozza. Az első, a 7107 kijelzése, ami mindig 0..1999 között van, tehát vagy 200 fokig mérsz egy tized fok felbontással, vagy 2000 fokig, egy fok felbontással. - Egyébként a felbontás és a pontosság nem azonos. Ha megnézted a linkelt oldalt, találsz benne egy grafikont, ami mutatja a K típusú hőelem leadott feszültségének eltérését az ideális egyenestől. Itt bizony teljes tartományban, két fok hiba is lehetséges. Tehát egy hőelemnél hiába a felbontás, az abszolút pontosság kevesebb. Nagyobb felbontással, csak a hőfokváltozás tendenciája lesz jobban követhető.. - A másik korlátozó tényező, az erősítő IC pontossága, és kimeneti feszültségének elérhető nagysága. (Ha már a 7107 5V-ról megy, érdemes az erősítőt is erről a tápról járatni, és a 7107-nek 1V referenciát (ICL8069) adni. Így a műszer 0..2V-ig fog mérni. - Ha így 200 fokig mérünk, akkor a mérő erősítőnek 10mV/°C kimeneti jelet kell adnia. Ha 2000 fokig, akkor 1mV/°C jelet. Avagy az erősítésnek az előző tizedének kell lenni. (Au=Uki/Ube=10mV/40.6uV=246.3 vagy 1mV esetén, 24,63-nak.) - Azt is meg kell nézni, hogy az LTC1025 nullpont kompenzátor kapható-e. Mert azzal elég egyszerű az élet, van "K" típushoz kimenete, ahol a kimenőjel illeszkedik, a "K" 40.6uV/°C meredekségű jeléhez. De ha nem kapható, akkor esetleg jó lehet, egy LM35 is. Ennek 10mV/°C kimenete van, ami leosztható a kívánt 40,6uV-ra. - A viszonylag nagy és pontos erősítés miatt, az ellenállásoknak pontosaknak és stabilaknak kell lenni az áramkörben. Valamint a uV nagyságú jelek miatt, a földhurkoknak elég nagy jelentősége van, tehát ha az elvi rajz hibátlan is, a nyák tervezése, nem biztos, hogy elsőre sikerülni fog.. (ráadásul a 7107 kijelzője, elég zavaróan nagy áramokat vesz fel, amivel könnyű földhurkokat gyártani. Az is egy lényeges dolog lenne, hogy a hőelemed két kivezetése szigetelt, vagy esetleg nem egy köpenyhőelem, mert ez befolyásolja az erősítő kapcsolástechnikáját.. üdv! proli007
Szia!
Köszönöm a hrészletes választ. Igazad is van felesleges az a nagy tartományú hőfokmérés. Elég lesz a 200 fok is. Ha nagy hőfokot kel mérjek,használom majd a multiméterem. Az a kis pontatlanság,ami a rendszerból adódik,belefér. Hirtelen rákerestem az LTC1025-re,de nem találtam sehol,majd még keresgélek. A zavarokkal kapcsolatba.Esetleg lehetne úgy szűrni a tápot és a rendszert is,hogy autóra,ill. motorra is fel lehessen tenni? Mertugye a járművek elektromos rendszerébe elég sok zavaró dolog van. Üdv. Peti
Hello!
Elkészítettem a rajzot. LM35-öt tettem bele. Beállítani úgy kell, hogy először nem ültetjük be a 12kohm-os ellenállást. - A hőelem bemenetre, akkora feszültséget adunk, hogy az IC kimenetén 1,999V legyen. (kb. -8..9mV) Majd referencia potival, a DVM mutatott értékét P3-al 199,9 fokra kell beállítani. - Majd a hőelem bemenetre, -8,12mV-ot kapcsolva, a P2-vel ismét 199,9 fokra állítjuk. - Rákapcsolva a hőelemet, és visszatéve a 12kohm-ot, a P1 potival a környezeti hőmérsékletnek megfelelő értéket állítunk be a kijelzőn. (közben a hőelemet nem tapizzuk.) - Ez után lehet kalibrálni a mérést. 0 fokon (kevert olvadt jégben) P1-el, és 100fokon forrásban lévő vízzel P2-vel. Kalibrációt iterációval végezzük el. (Az LM35 tokjának, és a hőelem becsatlakozó pontjának, termikus kapcsolatban kell lenni. Mert ez alkotja a hidegpontot.) üdv! proli007
Szia!
Köszönöm a rajzot,megépítem és utánna jelentkezem. Üdv. Peti
Üdv, mindenkinek!
Én megszeretném épiteni ezt a hőmérőt:http://www.hobbielektronika.hu/forum/files/0e/0eb62ef0709a8eed531d56124c525ff6.jpg És az lenne a kérdésem hogy ez a hőmérő müködik-e evvel a hőszenzorral? http://www.soselectronic.hu/?str=371&artnum=76695 Azért kelenne mert ezt a hőmérőt motorkába szeretném és ez a hőszenzor pont beférne a motorka hengerének a bordájai közzé. A segitséget előre is köszönöm!
Hello!
Esetleg nem olvastad? Mert előre itt megírtam a válaszomat számodra.. Amúgy egy szilícium dióda nem fér be a bordák közé? üdv! proli007
Hát befér a dióda csak az hogy azt nemtudom leszegetelni ugy hogy a viz ne menjen bele azért szeretnék ilyen hőszenzort használni mert ez gyárilag van szigetelve és az tuti vizálló.
Ja és mégvalami van nekem olyan kapcsolás is aminek a hőszemzorja egy BC547-es tranzisztor ahhoz lehetne illeszteni?
Hello!
Azért számomra ez a motorikus alkalmazás, egy őrület.. Ha az égéstérben szeretnél hőmérsékletet mérni, akkor megérteném. De hol láttatok hőelemet alkalmazni motornál-autónál? Ez a hőelem 40 mikróvoltot ad le fokonként. Kell ezzel szenvedni, mert nem tudsz egy tokot készíteni a szenzornak? A BC tranzisztorhoz nem kell illeszteni, mert ott is csak a szilícium tranzisztor nyitott diódájának hőfokfüggése van alkalmazva, bárhogyan is van az kötve.. üdv! proli007
Szia!
Hát akkor muszájleszek vamai tokot kitalálni neki. Mert én úgy akartam ahogy itt van: http://www.alextronic.sk/showobrazky.php?vyber=2399 És köszi a segitságet! Üdv.: demcar |
Bejelentkezés
Hirdetés |













