Fórum témák
» Több friss téma |
Valóban zúghat, de akkor ennek más oka van. Azt a "két GND lábat", -mégha nem is tűnik jó ötletnek- össze kell kötelezően kötni. Méghozzá azért, mert hiába tudnád az erősítőben megoldani, hogy ne legyenek összekötve, a csatlakoztatott "meghajtó" eszköz szabványos kimenete mindenképpen összekötné a két pontot.
Éppen e miatt született az szabály, hogy a készülékek ki/be meneteinek GND-it össze kell kötni a készüléken belül (a hangszórókimenet kivétel). Érdekes kérdés ebből a szempontból, az egy dobozon belül lévő "duál monó" kialakítás, illetve a külön tápegységről hajtott csatornák kérdése, ahol már egyáltalán nem biztos, hogy összekötném bárhol is a csatornák GND-it egymással, pedig az előírás éppen az, hogy ezeknél is közösíteni kell, és a javasolt közösítési pont az RCA-k hidegpontja, vagy a szabályzó/kapcsoló rész közösített GND-je.
a potit sikerült bekötnöm. köszönöm a segítséget.
kérdésem még az lenne a *-al jelölt 22k ellenállást ami jelenleg nálam 47k meddig lehet növelni ? Előerősítőt nem használok ezért ezt javasolták hogy növeljem ( de mekkora ellenállás amit még be lehet oda teni?)
Igen...ezért volt a feltételes mód. Mert csak azért, hogy ott össze van kötve akkor nem kell zúgnia, de egy plusz hiba forrása lehet.
Helló Szilva!
Arra jutottam, hogy a hangerőpotit akár ki is lehetne hagyni híd módban, így 2db 2 áramkörös kapcsolóra tudnám leegyszerűsíteni. A híd mód jeleit szeretném műveleti erősítőkön keresztül vinni, a nem invertálót is, hogy egységes legyen A bemenet így is közösíthető, mert nem sztereó jelet fog kapni, hanem csak mono sub jelet, valamelyik RCA-ra, (azért van így, hogy mindegy legyen melyikre kötöm rá, és ellenállás ne "szóljon bele") Szerinted így nagyon rossz ? ![]() Ui.: fogalmam sincs, milyen relét kell hozzá néznem. Köszönöm zoka
Bocsi, még csak most olvastam...Tehát a soros R-C tag témát nézd meg elektronikai alapismeretekkel foglalkozó könyvekben! Nem írom most itt le, mert már 1000 helyen fent van a neten is...
Ha erősítőt építesz mindenképpen ajánlott ezek ismerete. Az ellenállás és a kondenzátor értékének számításához, egy kis segítség: - vágási frekvencia kb.:300Hz (vagy ahogy a hangszóród kívánja 200Hz) - szükséges hozzá egy vágási meredekség: pl.:6dB/ oktáv (vagy több, ahogy akarod) Az ellenállást nagyobb értékű trimmerpotival is kikísérletezheted és ha bevált kiméred a potin beállított ellenállást és cseréld fix ellenállásra! Nem annyira bonyolultak ezek a számítások, méretezések, csak annak tűnik, ha pedig elszámolsz valamit nem lesz katasztrófa , kis hangerőn ( potival) kipróbálva úgyis hallod majd a különbséget és ezekkel a gyakorlati tapasztalatokkal, bővítheted a tudásod.. Sok sikert! Én is így kezdtem az első erősítőmmel és ezzel szerintem még sokan vagyunk így...
Még egy a potihoz: A bekötését úgy a legkönnyebb megjegyezni, hogy ha a tengelye felédnéz a lábai lefelé, akkor a baloldali kivezetése a test ( GND), középen mindig a szabályozott érték ( ki), a jobb a max. érték (neked itt hangerő) (azaz a bemenet).
Hangerő szabályozásához logaritmikus potenciómétert kell alkalmazni, ennek jele a "B" ( pl.: 100KB) hangszínszabályozáshoz lineárist, ennek jele "A" ( pl.: 100KA) Remélem tudtam segíteni, próbáltam "konyhai" nyelven leírni...
A 22K ellenállás és a bemeneti ellenállás aránya határozza meg az erősítő fokozat erősítését.
A 22K helyére beforrasztasz egy 100KA-s potit. Itt a GND helyett a végerősítő IC bemenet felé kell lennie, a középső lábat és a jobb oldalit az IC kimenetére kötöd. Beállítod az alsó egy-negyedére ez 25K körül van (meg is mérheted multiméterrel, mielőtt bekapcsolod), meghallgatod, ha kevés kikapcsolod az erősítőt és tekersz rajta felfelé egy kicsit (40-50K) bekapcsolod újra meghallgatod és ha ezzel így kitudod vezérelni az előző fokozattal a végfokot, akkor úgy ahogy az előbb írtam kiváltod a potit fix ellenállásra..
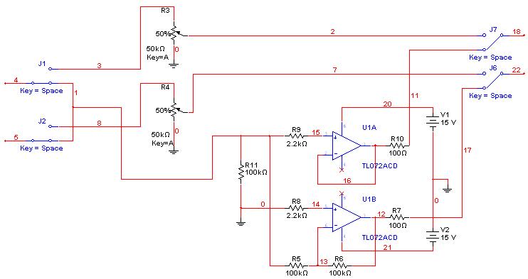
Változott a terv, egyetlen relével is meg tudom oldani, úgy, hogy még az egyik hangerő szabályozó is működik. Csak egyetlen be és kimenet lesz használható az erősítőn, híd módban.
Szilva: Ránéznél a kapcsolásra, az lenne még a kérdésem, hogy "normál üzemmódban" a szimuláción eltért a jobb és bal csatorna jelszintje, ahol a nyíl felé "elfolyik" az áram, az valahogyan csökkentette. A bekarikázott ellenállást a másik oldalra azért tettem, hogy kompenzálja a hibát. Szerinted így jó, ez biztosítja az azonos hangerőt, minden szintnél ? Ha nem, akkor inkább 2 relét használok. A reléket megvettem
bocsi az értetlenkedésemmel
De nem teljesen tiszta a dolog. a bemeneti 22k és a nyílt hurkú erősítését végző *22k ellenállás aránya szabályozza az erősítést. nyílt hurkú erősítést *22k- már kicseréltem 47k-ra így hangosabb lett tényleg. de ez is nagyon kevés még , na meg a torzítás az a közelben sincs. szóval az *22k vagy a bemeneti 22k-ellenállásra ültessem a potmétert ,hogy nagyobb erősítést érjek el?
Hát így nekem már sokkal szimpatikusabbnak tűnik. Azt nem értem, miért vetted ki a híd állásból a hangerőszabályozást, de ha tényleg nincs rá szükség, akkor jó gondolat, egy hibaforrással (potméter) kevesebb van a jel útjában.
Igen, ez a megoldás korrektnek tűnik. Esetleg elgondolkozhatsz azon, hogy nem alkalmazod-e Rod Elliot hangerőszabályozási módszerét (Bővebben: Link), és akkor a 100k lineáris poti mellé kb. 15k lezárást kell tenni. Ez esetben a műveleti erősítőknél a 100k-s ellenállások helyére mindenhová 30k-kat kellene tenni.
Épp most mértem ki, a hangerő potik lineárisak. Korábban már meggyűlt a bajom a logaritmikus "hangerő" potikkal. Na most a poti 50k, akkor egy 8k2 elég lenne hozzá. És ettől a lin potiból loghoz hasonló lesz
Ez érdekes.És ha 50k+8k2-t használok akkor is 30k kell a műveleti erősítőnél ? Köszi
Nem, az előerősítőnél lévő ellenállásokat úgy kell megválasztani, hogy a párhuzamos eredőjük legyen akkora, amekkora a másik csatornán a fix ellenállás. Ha oda 8.2k kerül, akkor ide olyan ellenállásokat kell választani, amiknek az eredője 8.2k. Én lehet, hogy ebben az esetben azt csinálnám, hogy az invertáló fokozatban a 100k-k helyére tennék 18k-kat, a neminvertáló fokozat bemenetén lévő 100k helyére pedig 15k-t.
Azt a megoldást választottam, hogy a 100k helyén mindenhol 18 van, hogy egyforma legyen, és a 8k2 helyett 9k1, szimulátoron 5 százalékonként végigléptettem a potikat, és így végig együtt futnak. És megmaradt 3 relém, az eredeti tervhez képest.
Nagyon szépen köszönöm !
Szerintetek a TL072-nek az erősítő tápjából lenne érdemes a +/- feszültséget előállítani, ez esetben több, mint +/- 40V-ot kellene valahogy lecsökkenteni. Vagy van egy szimpla 12VAC trafó, amiről a ventilátor stb. is megy. Nyilván nagyon stabil táp kellene neki.
Igazad van! A TL072-nek nem kell sok áram, de a pontos feszültséghez a fesz stab elengedhetetlen.
Így van, én is ilyeneket szoktam csinálni, ha nincs külön táp. 2 db 470 µF elkó és két 6k8-as ellenálló szeintem jó is lenne az egyik 40V-os tápágra.
Ilyen helyeken szokták használni és tökéletesen meg is felel a célnak egy soros ellenállás és egy Zener dióda. A stabilizátorok maximális bemenő feszültsége miatt ekkora tápfeszből már bajos a használatuk, de a fent említett zeneres megoldás stabilizál is annyit, amennyi bőven elég, és nem probléma a nagyobb tápfeszültség sem.
segítség kellene !
7294- erősítőt nyít hurok 47k-ellenállásra növeltem egy dvd lejátszóval hajtom meg 4-ohm hangfal-al. (így szépen szól, de max hangerőnél sem torzít-be) a dvd audió értéke az adatlap szerint (francia) Nivel de salida : 2,0 + 0/-0,2Vrms (Impedancia de carga : 1,0kΩ) ezzel meglehet hajtani az erősítőt teljesen vagy szükséges egy előerősítő pl: lm1036 / tda1524-el ée melyiket ajállatos hozzá megépíteni. A másik pedig ha pc-vel hajtom meg nagyon halk 20W-ot sem add le szerintem. (és gyalázatossan rossz hangja van velle.) itt 8-ohm hangfal. mi lehet a gond? köszönöm
Nemtudom de nekem a gép kihajtotta maxra ezt a végfokot mondjuk a cd játékosom az már nemigazán de ahhoz már betettem a keverőt és csókolom.
Hangszínszabályzó nem árt ha nem gépről hajtod hanem mondjuk cd játékosról .Gépen ott van így szerintem ott nincs értelme. Én gépről tortyogásig tudtam hajtani úgyhogy ott nézd meg a hangkártyát mert valami gubi van.
Hello,nekem is volt ilyen problemam.Mekkora tapot hasznalsz a tda7294-hez.
120W-os egyutas irányitású +-40v igaz a kondik csak 4700uf (két diódás)
De próbáltam szimetrikus táppal +-20v de az egyutassal nagyobbat szól.
Van még 4700uf kondim pár darab ha párhuzamosan rákötöm az úgy jó ?
Az ugy jo de nem biztos ,hogy attol nagyobbat fog szolni.Amugy milyen hangszorokat hasznalsz?
4ohm-os az infiniti hagfal azzal torzítás nélkül max bemeneti dvd jellell hajtottam meg de szerintem etől még többet kellene tudia.
A pc-nél MNC 300w-os 8ohm-os hangszórót hajtok meg vele de felét teljesíti kb az infinitihez képest. a mebrán nem negyon mozog.
A táp az amit ennél az ic-nél nem kellene kispórolni legalább tápáganként kell 10 000µF kondi , plusz ha a teljesen ki akarod aknázni a végfokot 8ohm on akkor a gyári adatlap ajánlásával szimm. +-38V feszültség kell neki de én +-42V al hajtom mivel pár voltot ingadozik a feszültség teljes kivezérlésnél.És a 300W os hangszórót meg kell dübörgetnie rendesen ha szépen meg van csinálva , az én sztereó kivitelű tda-mon próbáltam két MNC Noirt és db. ként 160W 8 ohmosak , a hangszórók majdnem kidobták a taccsot a basszusoknál nagyon szépen szóltak.
Én is noirt hajtok vele, a 150/300W-os 4ohm-osat, nálam nincs gond, pc-vel már egész szépen meg lehet hajtani a végfokot, épp az este volt házibuli, ahol végre be lehetett tesztelni a rendszert. Tényleg jól szólt, a basszust a ház minden sarkában lehetett "érezni", igaz ez az érzés a kivezérlés határán elveszett, ott már nem adta olyan szépen, de nem is ott kell használni az erősítőt. (meg olyan hangerő már felesleges is szvsz). Ami észrevétel így egy egész estés "intenzív" zenélés után, hogy 4ohmon legalábbis melegszik, de rendesen... Szóval amit mindenki mondd, hogy a jó hűtés elengedhetetlen, ez abszolút így van.
|
Bejelentkezés
Hirdetés |













