Fórum témák
» Több friss téma |
Fórum » Csöves erősítő készítése
Ne feledd betartani a fórum viselkedési szabályait, és a topik megmaradásának feltételeit. [link]
A téma átmenetileg fagyasztva lett, hozzászólni nem tudsz!
Leginkább ezek helyett:
6N3P-I is a double triode vacuum tube used as a wideband HF power amp, oscillator and DIY preamps. 6N3P-I is similar to 2C51, ECC42 and 5670 tubes. Az ECC83 biztos nem, szerintem az ECC88 sem. A 85 talán vagy inkább a 81-es
Kérdésem a következő: a 6H8C-nek és a 6H9C-nek mi a ,,magyar" (ecc beli) megfelelője? És melyik olcsóbb? Mert van egy darab 6H8C csövem, de úgy veszem észre, hogy igen nehéz hozzájutni, ha meg netán börzén találok is, akkor is irtó drágán akarja az eladó adni!
ECC32 a megfelelője, de nem "magyar" megfelelője, hanem európai
Az amerikai 6SN7(GT), az orosz a 6N8S. (A 6N8S aktuális ára 651Ft/db, természetesen N.O.S.)
Az orosz 6H8C "eredeti megfelelő típusa" a 6SN7, míg a 6H9C-nek a 6SL7.
A modernebb novál csövek között az ECC82 "hasonlít" a 6H8C-re, az ECC83 pedig a 6H9C-re. Üdv: TJ.
Tudom hogy nem magyar, hanem európai, de így jobban esett leírni!
Köszönöm szépen a választ!
Semmi gond, a magyarok is biztos gyártották az ECC32-t
Egy tízesbe, hogy Mullard
Arra viszont nem esküszöm, hogy "mi" is gyártottunk
Idézet: „És melyik olcsóbb?” Ne sértődj meg, de ha ez a kiindulópontod, az nem túl szerencsés. Egy jó hangfekis cső pénzbe kerül, de nem megfizethetetlen. A ruszki csövek "olcsók" de minőségben nem mindig a legjobb választás. Próbálj ki valahol egy Tungsram, vagy Telefunken ECC83-at, majd egy ruszki 6N2P-t, és meglátod miről beszélek. Erősitő épitésnél is ahogy látom mindig az olcsóság dominál, a minőség helyett-aminek ára van, ezt tudomásul kell venni.
Régen gyártott 6SN7G-t a Tungsram, csak nagyon ritkán lehet ilyen csövet találni - az is általában használt!
Üdv: TJ.
Basszus, valami gáz van az erősítőmmel
Fleta, a hálózati trafója ennek hogy áll? Ha csak a fűtés trafója megy, akkor felfűt szépen, nincs vele semmi gond… Ha viszont rákapcsolom a hálózati trafót is, akkor egyrészt melegszenek a kimenők és a fűtőtrafó is, másrészt megfoghatatlanul felforrósodik a hálózati Rá nem tudok jönni, hogy mi van
Gondolom két külön trafóról van szó, ugye?
(Fűtés, és anódtrafó külön.) Elhelyezésre milyen?A primerek párhuzamosan kötése mindegyiknél a tekercs kezdete? esetleg egy skiccet, vagy fotót beszúrhatsz, úgy könnyebb segiteni.
Azért kérdeztem elsősorban Fletát, mert Ő tekerte, és ismeri a körülményeket is… Először a fűtőtrafó és az anódtrafó egymás fölött volt, így lesz majd a végleges helyzetben is, és először én is a 230-ak fázishelyességére gyanakodtam, de miután felcseréltem az egyiknél, az sem segített… Aztán leraktam a másik mellé, és csak nem lett jobb, ismét primer-csere, ismét ugyanaz a helyzet
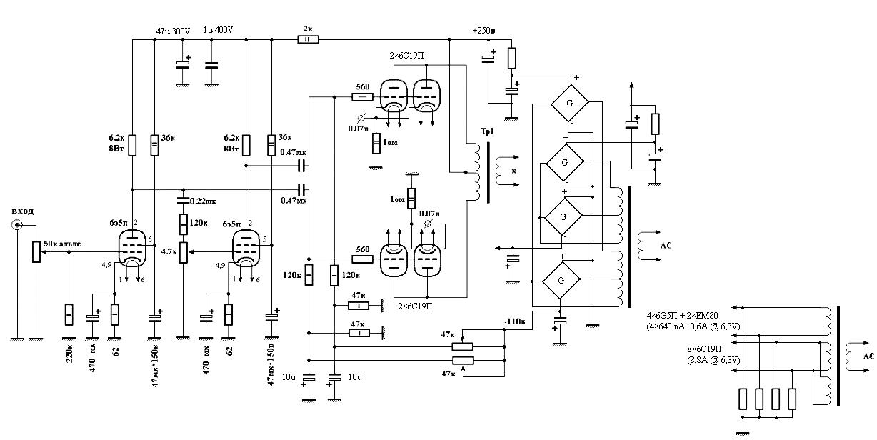
Már csak arra tippelek, hogy esetleg a szekunder kivezetéseit nem jól kötöttem be, de direkt üresjáratban rámértem, hogy melyik melyik - ugyanis a két anódfesznek ami rajta van, arról van 1-1 leágazás a negatív előfesznek. Egy aktuális rajzot mindjárt készítek róla, hátha én is észreveszek valamit, amit eddig nem (csatoltam a képet - a varázsszemek vannak még, más nincs - a módosítások is jelezve vannak rajta)
Üresjárásban nem melegszik az anódtrafó?
Miután "megöltem" egy, Fleta mester által tekert hálótrafót a 6C33C-ben csőválogatás közben, utánna már üresjárásban is felforrósodott, és folyton leoldott a hővédelem, egyszóval mindörökre használhatatlanná vált ...
És nálad ez mi miatt következ(het)ett be?
![]() Nálam nem melegszik üresen, viszont hülye értékeket jelez a műszer… Konkrétan 180V helyett csak 90-et. Nálam a két nullapont közösítve lehet, de ha így van, akkor hogy lehet az, hogy más-más értékeket mutat az egyikkel illetve a másikkal mérve? Ha nincs közösítve, akkor hogy tudok mindkét variációval feszt levenni?
Fleta mesternél van a gyűrű vizsgálat alatt, de attól tartok, hogy az előfesz beállító huzalpoti valahol kontakthibás, és megszakadt az előfesz. A kimenőt nem tette tönkre, de a hálótrafót leültette... Rövidzárat sehol sem mértem a tekercsek között, mégsem tudtam többé használni ...
Én ehhez hülye vagyok
Komolyan, itt tudnám feladni az egész elektronikázást Egyszerűen nincs rá magyarázat… (Mellesleg ha a fűtőtrafó tetején van, mint először, mindkettő megtápolva, csak az anódtrafó terhelés nélkül, akkor sem melegszik!) Most jön az a rész, hogy szétbombázom az egész táp részét a cuccnak…
Tudom, hülyeséget kérdezek, de biztos a primer tekercset kötötted a 230-ra? Diódahíd, kondik jók?
Azt, hogy mi mivel van közösítve nem igazán értem, ha esetleg lerajzolnád hogyan is kellene kinéznie a trafód szekundereinek...
Fleta mester a primert mindig jól láthatóan és ugyanúgy jelöli, ezt max. szándékosan lehet elkötni...
Ez így igaz, de akármi megtörténhet..
Csatoltam a rajzot, hátha valamelyik kör nem tetszik a másiknak, és bután oldottam meg a dolgot; nem tudom, mi lehet a gondja. Most mérem ki a diódákat, jó volt mind, amikor beépítettem, majd most kárfelmérek… Használt alkatrészekből van a táp része, de mindent kimérek beépítés előtt… A szekunder oldal bekötésével lehet valami, az számomra elég káosz így a mérések alapján (is). Pedig 6 szál drót
Ebből a feketék a testnek szántak, a pirosak a +180-190V-ok, a sárgák a 110V-os leágazások… A rajz szerint kialakítva.
Rendben, akkor nem folyok bele a dologba.
Így már világos
A többieknek: nem a "megbeszéltek szerint" lett megtekerve, nem a 180V leágazásaként voltak kihozva a 110V-ok, hanem a két sárga egy külön tekercs neki - most így nézzétek meg az általam bekötött képet, és osszátok be (és még hogy furcsán melegedett…). Az élesztésről képek (remélhetőleg) nemsokára!
Nincs kedvem most kibogozni, de első ránézésre szerintem nem lehet így összekötni a gretzeket, rajzold be a diódákat is a greatz hidakba, akkor könnyebben láthatók lesznek a zárlatok (most csak így fejben pl az alsó és a felső gretz-nál).
Nem gonoszkodásból...
Idézet: „de direkt üresjáratban rámértem, hogy melyik melyik - ugyanis a két anódfesznek ami rajta van, arról van 1-1 leágazás a negatív előfesznek” ...és nem derült ki, hogy külön tekercse van az előfesznek.
Basszus, és nálam is!! Be van kötve rendesen, és így is süt… Azt mondod, ennek már így annyi? Mehet vissza
Mondom, 90V körül volt az összes a feketékhez mérve! Szerinted?
De szerintem már gatyán van, mert "normálisan" bekötve is sütősre melegszik… |
Bejelentkezés
Hirdetés |


Az amerikai 6SN7(GT), az orosz a 6N8S. (A 6N8S aktuális ára 651Ft/db, természetesen N.O.S.)
Arra viszont nem esküszöm, hogy "mi" is gyártottunk
Rá nem tudok jönni, hogy mi van 

Komolyan, itt tudnám feladni az egész elektronikázást
Egyszerűen nincs rá magyarázat… (Mellesleg ha a fűtőtrafó tetején van, mint először, mindkettő megtápolva, csak az anódtrafó terhelés nélkül, akkor sem melegszik!) Most jön az a rész, hogy szétbombázom az egész táp részét a cuccnak… 