Fórum témák
» Több friss téma |
Üdv!
Lenne pár kérdésem a ferrites zavarszűrőkkel kapcsolatban: (Rádióadók esetében) külső vagy belső zavarok kiszűrésére való? Csak hálózati kábeleknél alkalmazzák, vagy egyenáramú vezetékeknél is? A tápkábelnél kell elhelyezni? Hány darab kell belőle?
Kétféle zavarás létezik, a vezetett, és a sugárzásos. A ferrites fojtó, a vezetett zavarsugárzás megfelelő értékre csökkentésére való, a táp hozzávezetéseken akár AC, akár DC. A sugárzásos zavarvédelmet az árnyékolás biztosítja.
A Te esetedben külön vezetett zavarvédelemről nem kell gondoskodni, mert egyrészt a jelek elég kisszintűek, másrészt a táp hidegítésével (10 - 100 nF kerámiakondi a tápfeszültség + és - pontja között közvetlenül az áramkör tápján) megoldható.
Értem, köszi!
Az árnyékolásnál a tápkábelt (elem és nyák között) is le kell árnyékolni?
Mondjuk ha csinálsz 1 adót,vagy oszcillátort,és az oszci,vagy netán a következő fokozat munkapontja,rosszul van beállítva, akkor simán bezavarhat mindent.
Nf.gerjedés miatt,többek között. Pl.Tv.t, Vhf,sávban,vagy a közeli rádiókat Fm.sávon.
Egy FM adó (88-108MHz) bezavarhat egy TV-t
Igen, zavarhatja a tv-t. Ha az adó oszcillátorának valamelyik felharmonikusa a venni kívánt adás frekvenciájához közel esik, akkor zavar.
Az érdekelne még, hogy van -e valakinek tapasztalata az AGC mikrofonokkal kapcsolatban?
(Automatic Gain Control = Automatikus Erősítésszabályozás) Megbízhatóan működnek? Milyen árban vannak? Maximum milyen távolságból érzékelik a hangokat? Ha egy elektret mikrofonos kapcsolásba szeretnék beépíteni egy AGC mikrofont, az erősítést szabályzó alkatrészeket ki kell vennem? Előre is köszi!
Az AGC kifejezést más értelemben szokás használni, többnyire vevőkészülékek előreszabályzását (RF, és KF) nevezik így. Az automatikus hangerőszabályzást, a hátraszabályzást, vevőkészülékek esetén ALC -nek nevezik. Más esetekben pl. adókészülékeknél dinamika kompresszort, és limitert használnak, a jó kivezérlés, és túlmoduláció csökkentésére, megakadályozására. Minden tisztességes adóberendezésben van ilyen áramkör, a zajcsökkentő előkiemeléssel együtt ezt nevezik a moduláció processzálásának. Normális esetben a mikrofonnak 8 - 10 cm távolságból rábeszélve kell a teljes kivezérlést (FM adó esetén 75 kHz löketet) biztosítania.
Azért vigyázz az ilyen "spy" eszközök használatával, mert nagyon könnyen más törvények is vonatkozhatnak rájuk, (adatvédelmi, személyiség védelmi, haditechnikai törvének), amelyekbe ha belekerülsz, nehéz lesz kimagyráznod magad, és még börtönbüntetést is kaphatsz. Az nem mentség, hogy máshol másképp van. (lásd a TV -ben játszott, E-bay -on vett videózó napszemüveg kálváriáját) az adóberendezések építgetésénél is erősen ajánlott a kellő óvatosság. Gyártását, (építését), forgalmazását, (árusítását) üzemeltetését (használatát) a törvény engedélyhez köti, bizonyos pontosan körülírt esetekben a használathoz nem kell engedély, de a többihez igen.
Az elnevezéseket pedig ahogy leírtam, úgy használjuk, legalább 50 éve, nem tudok arról, hogy manapság másképp lenne.
Igen, már korábban is olvastam, hogy az ilyen kütyükkel vigyázni kell.
Engem csak a megépítés érdekel, lehallgatásra használni nem fogom. És különben is, vezetéknélküli mikrofon nem poloska Szóval inkább ALC. És lehet olyan mikrofonokat kapni, amikbe ez gyárilag be van építve? Az lenne a lényeg, hogy az adó a beszélő távolságához állítsa a mikrofont a lehető legjobb hangminőség érdekében.
Az hogy mi minősül "spy" eszköznek, megítélni a hatóság dolga, de hellyel-közzel az elrejthetőség miatt a mérete számít.
Olyan mikrofokról nem tudok, amibe ilyen áramkörök be lennének építve, ezeket szokás külön áramkörként az adó részeként megépíteni. a hangminőséget a hangfrekvenciás erősítő, és processzáló fokozatok minősége, valamint a modulálás linearitása határozza meg. Az az "adó", amit Te építesz, ilyen feltételeknek nemigen felel meg, csak játéknak, vagy valójában poloskának minősíthető, ahol az átvitel minősége nem lényeges. A vezetéknélküli mikrofonok, ahol az átvitel minősége igen fontos, ott az előbb említett áramkörök, és a modulátor fokozat felépítése nem egyszerű. Ennek megfelelően a fizikai mérete is jóval nagyobb.
Az én adómban melyik alkatrész határozza meg a mikrofon érzékenységét? R1 / R2 ?
R1 ellenállás. A mikrofon kapszulában van egy erősítő, általában FET, ennek a munkaellenállása az R1. Elvileg minél nagyobb, annál nagyobb az erősítése. Csak az a baj, hogy ez az ellenállás egyben az oszcillátor tranzisztor munkapontbeállító ellenállása is.
"Elvileg minél nagyobb, annál nagyobb az erősítése."
Szóval minél halkabb (távolibb) hangot szeretnék érzékelni vele, annál nagyobbnak kellene lennie? "az oszcillátor tranzisztor munkapontbeállító ellenállása is." Ez azt jelenti, hogy a frekvenciát is befolyásolja? Szerinted érdemes lenne R1-et potméterre cserélni, kísérletezés céljából? És ha igen, egy ilyen megfelelő? Bővebben: Link
Az a baj az ilyen "egyszerű" kapcsolásokkal, hogy ha egyvalamit állítasz, akkor olyan paramétereket is befolyásolsz, amit nem kellene. Pl. a frekvenciát.
Ha az R1 helyébe trimmerpotmétert teszel, könnyen kivégezheted a tranzisztort. Ez ilyen, ha működik örülj neki. Ha bonyolítani akarod, inkább építs a mikrofon kapszula és az oszcillátor közé egy egytranzisztoros hangfrekvenciás erősító fokozatot, annak az erősítését szabadon állíthatod
Ha jól értem:
Ha R1 túl kicsi, a tranzisztor bázisa túl nagy feszültséget kap, és ettől mehet tönkre, ugye? "kapszula és az oszcillátor közé egy egytranzisztoros hangfrekvenciás erősító fokozatot" Az erősítőfokozat tranzisztora lhet szintén BC247 NPN? És a potméter ennek a tranyónak a bázisellenállása lesz?
Ha R1 túl kicsi, a tranzisztor bázisárama túl nagy lesz.
Az erősítőfokozatra találsz példát az előzőekben itt, vagy az FM adó kapcsolások topikban linkelgetett 2, ill 5 tranziszoros kapcsolásokban. Én kerülném a trimmer potméteres megoldásokat a munkapont beállítására, bizonytalan, és veszélyes is.
De akkor hogyan lehet megoldani, hogy a mikrofon érzékenysége/erősítés mértéke állítható legyen?
Az utólag beépített erösítő erősítésének, és nem az abban alkalmazott tranzisztor munkapontjának változtatásával. A fokozat erősítését változtathatod a be, és kimenő HF jel, valamint a visszacsatolás nagyságának változtatásával.
meg kellene tanulni a tranzisztoros erősítőfokozatok működését
Oké, köszönöm!
Végigolvastam a tranzisztoros cikket, és az erősítős kapcsolást is.
Ez az erősítő nem túl "komoly" egy ilyen kis kütyühöz? Nem tudnál esetleg mutatni valami egyszerűbbet / átrajzolni az általam feltöltött kapcsolást / linket küldeni egy egytranzisztoros hangfrekvenciás erősítő fokozatotról? Csak annyit szeretnék elérni, hogy ha pár méterről beszélek a mikrofonba, az is hallható legyen. Egyébként ha megoldom, hogy a potmétert ne lehessen egy bizonyos ellenállásnál kisebbre állítani, akár mechanikusan, akár elektronikusan, úgy már biztonságos?
Az, hogy mi komoly mi nem, az nem kérdés. Ha megépíted bármelyik kapcsolást, azzal is megtanulhatod, tapasztalatot is szerezhetsz, hogy mit hogyan kell csinálni, hogy elérd a célodat.
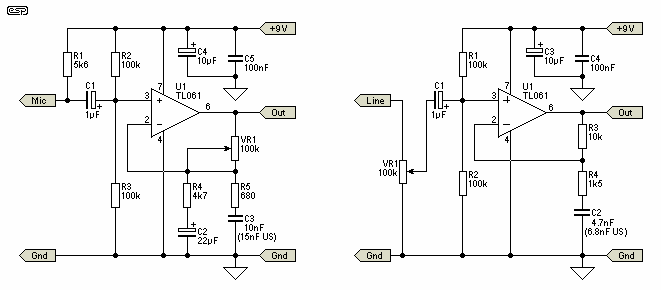
Mondtam, legalább ezt a topikot nézd, olvasd át, találsz benne megoldásokat, melyek segítséget adnak, hogy hogyan tudod megoldani a problémádat. Egy párat kilapoztam helyetted, ezekből meríthetsz ötleteket. Például ezen az oldalon van egy mikrofon erősítős megoldás, és a mellékelt IC -s erősítős megoldásból átveszed a hangerőszabályozás potméteres megoldását
Nem. A mikrofonnak szüksége van a néhány kohm -os munkaellenállásra a pozitív táp felé, és ennek valamint a mic közös ponjáról viheted a jelet a hangerőszabályzó potméter felső kivezetésére egy kb 10 µF csatolókondinkeresztül. Az erősítő kimenete is kndin keresztül csatlakozzon az oszcillátor tranzisztor lbázisára. (ahol eddíg a mic kapszula volt)
Ok, megcsináltam amiket írtál. Így már jó, folytathatom?
kb így, ha az erősítő kondival kezdődik, és végződik
Szóval az erősítő elején és végén, a potméter és Gnd, valamint Aut és Gnd közé kellenek a kondik?
Nem földre, hanem sorba a jelútba, hogy a fokozatokat egyenáramúlag elválassza.
|
Bejelentkezés
Hirdetés |










