Fórum témák
» Több friss téma |
az msn címedet megadod androlight?? mert akkor tudom irni folyamatosan hogy mi van vele miközbe szerelem
belenéztem abba a vörös fénybe és olyan mint ha a kirstálynak csak épp a balsarkát érné! középre kell állítani?
Igazából próbáld meg álítgatni és látni fogod mikor erősebb és mikor gyengébb csak meg ne sértsd!
és azt honnan fogom tudni h mikor jó?amikor a kirstálynál már zöld lessz és nem piros?
Én a falra szoktam vetíteni és amikor a legerősebb akkor a joo de észre fogod venni mert ha a kristály begerjed elég vakító lesz!
és mikor lessz zöld a színe?
mert én akárhogy helyezgetem pirosmarad vagy lehet hogy a vezérlő elektronikával nem jó valami és azért piros állandóan akármit csinálok?
És látsz még?
Látszik, nem nagyon olvastál még bele semmi lézeres témába... :no:
Erős a gyanúm, hogy áthajítottak a palánkon, vörös lézert adtak el neked..
Azt nem hiszem mert tegnap még zöldet ilágított és ma hirtelen elment és azóta csak pirosat:
elvileg az infrának jónak kell lennie mert pirosat világít...a kristály nem sérült meg?kis apró tőrés nincs a felületén esetleg vagy szennyeződés?tudnál a modulról képet felrakni?
Üdv
Sziasztok!
A lézer showmat szeretném egy kicsit korszerűsíteni. Először a lézernek szeretnék normális meghajtást csinálni. Erre találtam is terveket (szupepe áram generátorát, amihez Szebence csinált panel tervet). A kérdésem az lenne hogy ha a mod in re nem kötök semmit akkor is működne? Mert olvasgattam hogy oda astabil multivibrátort kell kötni de én azt nem szeretnék csinálni. A másik kérdés hogy az Rx helyére mekkora ellenállás kell? Ha egy sima mezei pointert használok.(pár száz forintos). Még annyi hogy 12V ról menne az egész. Ha építek egy lm317T vel egy fesz szabályzót és úgy kötöm rá a panelra az úgy már nem tenné tönkre lézert ha jól tudom. Javítsatok ki ha tévedek. A segítséget előre is köszönöm! üdv szaky27
Helo!
Nem én terveztem, csak én ezt használom, én csak egy kis részét terveztem át. Ha 12V-ról akarod használni, akkor ez neked tökéletes, mert ebben benne vana 7805-ös stabkocka, ami stabil 5V-os bemenetet bitztosít az áramgenerátornak. A stabkocka hűtésére figyelj oda, mert melegedni fog nagyon. Igen a mod in bekötése nélkül is teljesen működik, az arra való, hogy ha villogtatni akarod a lézert, akkor oda kell kötni négyszögjelet. Az Rx értékér kb 3,6-4,2ohm-os ellenállás kell, de minimum 2W-os legyen! Ha jól emlékszem akkor mindkét potméter FORDÍTVA van bekötve! Tehát ha teljesen jobbra tekered, az lesz a 0!
Köszönöm a segítséget!
Sokat segített mert eddig bizonytalan voltam hogy a mod in nélkül is működik-e, de akkor tuti hogy ezt építem meg. Köszi még egyszer. HA kész teszek fel képeket, de most jelenleg érettségire készülök úgy hogy kicsit várnom kell az építéssel.
Oké rendben, sok sikert mindkettőhöz!
Sziasztok!
Szeretnék egy komolyabb tudású kütyü megépítésébe belefogni, de sajnos mechanikai téren mind tapasztalatilag, mind felszerelésileg eléggé limitált vagyok, úgyhogy szeretném a galvokat készen beszerezni. Létezik esetleg Pesten valami hely ahol lehet ilyeneket venni? (Én csak webshopokat találtam, és ott is csak nagyon drága cuccokat forgalmaznak általában). Külföldön árulnak elfogadható áron is ilyesmit, nem létezik, hogy valaki nem hordja ezeket haza ![]() Az is érdekel persze, ha valakinek van eladó min. 20k-s galvoja civilizált áron. Elektronika nem kell hozzá feltétlenül, azért valamit én is szeretnék alkotni ![]() Másik kérdés, hogy a színkeveréshez szükséges tükröket/prizmákat hol lehet beszerezni? (Visszaolvastam a topicban vagy egy évet, de ilyesmire nem kaptam választ.) Előre is köszönöm a segítségeteket!
Helló
Volt ma egy kis szabadidőm és vettem alkatrészeket az áramgenerátoroz. A fet helyett csak irl530 asat kaptam. Ez jó lesz hozzá? Még annyi hogy ennek milyen a lábkiosztása mert nézegettem neten és csak úgy volt feltüntetve ahogy a kapcs rajzokon jelölik tehát úgy nem láttam mint a tranyóknál ahogy szokták hogy ott a képük és a lábakhoz oda van írva. Még nem igen volt dolgom fetekktel és nem akarom megölni. A stabic után szűrő kondinak jó egy 1000uf os? üdv szaky27
Szia
Ha a rajzot jól értem akkor a mellékelt rajzon elvileg jól rajzoltam be a lábak de ha nem akkor kijavítanád azt nagyon meg köszönném. Mellékelem az áramgenerátort is akkor ami a van elko helyette jobban járok egy kerámiával? Megfogadom a tanácsod (még van is itthon ilyen kondim )
Hali!
Ezt a NyÁK-ot még nem csináltam meg, de ha a stabkocka után van az elkó, akkor ne rakd bele. Csak a 100nF-ost. A FET lábát elírtad, a helyes sorrend: G-D-S (az adatlap alján ott van). szerk.: javítottam a rajzodat.
Köszönöm szépen!
Még egy utolsó kérdésem lenne még pedig az hogy a tükröket ragasztópisztoly segítségével is fellehet ragasztani a tengelyre? Mert eddig úgy csináltam hogy egy szíjkerékre ragasztottam fel egy jó erős ragaccsal csak ez beszáradt és ezt szeretném kiváltani a ragacspisztollyal ha lehet. üdv szaky27
Ezt nem tudom, szerintem egy idő múlva lejön.
Én is ezt gyanítottam hogy a magas fordulattól lejönne.
Hát akkor marad a ragasztó.(csak valahonnan szereznem kell) Köszönöm a segítséget még egyszer! üdv szaky27
Sziasztok!
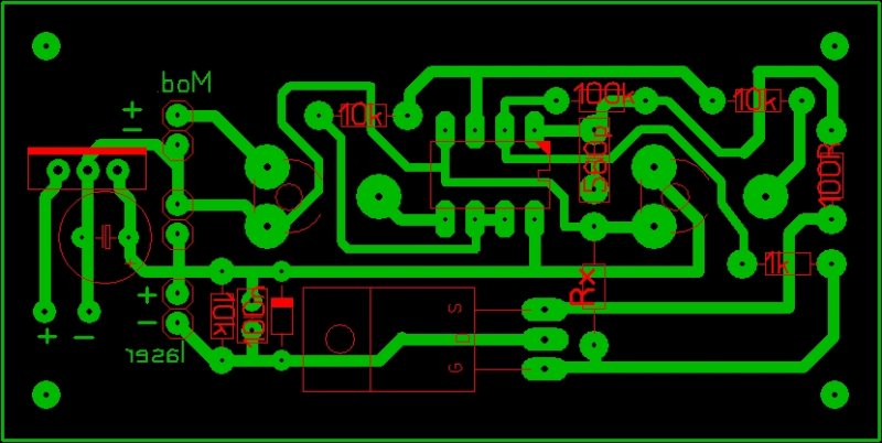
Volt egy kis időm és csináltam egy paneltervet a lézershowhoz. Elég egyszerűre törekedtem és hogy minden egy panelon elférjen( remélem azért valamennyire átlátható). A vezérlő rész szépen működik is a bekeretezett ic-t kivéve. Nagyon melegszik és nem hajtja meg a motort. A másik probléma a generátorral van. Csináltam egy külön fesz szabályzót neki ezzel 5,2 V megy a stab ICre ahonnan 4,2 V megy a generátorhoz. Ez a fesz van a kimeneten is áram viszont nincs legalábbis a multim nem mutatott semmit. Rákötöttem 12V is a stab ic re szépen jött 5 V aztán elkezdett emelkedni de az ic nem melegedett. A kimeneten is nőtt a fesz egy furcsaság hogy a lézer negatív kimenetén is 5 V volt. Először ledet kötöttem rá. A potikkal nem tudtam állítani semmit. Remélem érthető a problémám. A segítséget előre is köszönöm! üdv szaky27
Sziasztok.
Sajnos hiába kerestem , de nem találtam, valaki tudna nekem csatolni 1 200MWs piroslézerhez áramgenerátor kapcsolást ? Nagyon szépen köszönöm. Üdv Tibi
200 MegaWatt az nem kicsi, gondolom 200mW-ot akartál írni.
Igen csak rajt maradt a shiften a kezem , bocsi
Sziasztok!
A mellékelt kapcsolást megépítettem és a következőket tapasztalom: (12 V ról hajtom, IRL530 as van benne és Lm358P), Az 5V megvan szépen csak az a baj hogy a lézer negatív és pozitív kivezetésein is egyaránt. (leddel próbáltam ki lézert még nem mertem rá kötni). A potik tekergetésére sem reagál. Van valakinek valami ötlete hogy miért van ez? A segítséget előre is köszönöm! üdv szaky27
Ha a rajz szerint ültetted be akkor van egy kis hiba, ha jól látom a FEt Gate lábára megy az 1k-s ellenállás (eredetileg oda 100ohm) Az RX ellenállás is a Gate-ra megy amikor a source-ra kéne, esetleg ha a kapcsolás szerint ültetted be az alkatrészeket, akkor a FEt-et fordítsd meg
Remélem tudtam segíteni. (a többi részét nem néztem át, nekem ez tünt fel elsőnek) |
Bejelentkezés
Hirdetés |




mert én akárhogy helyezgetem pirosmarad
vagy lehet hogy a vezérlő elektronikával nem jó valami és azért piros állandóan akármit csinálok?
Látszik, nem nagyon olvastál még bele semmi lézeres témába... :no:











