Fórum témák
» Több friss téma |
Fórum » Időzítő
Témaindító: Mekkmester, idő: Dec 25, 2005
Témakörök:
hát... olyan tól sokáig nem akarok szöszölni vele,...
Hello!
Ezt elég érdekesen fogalmaztad meg. - Amikor vár a kapcsolási jelre, akkor a kapcsoló nyitott. Tehát ilyenkor a bemenet logikai szintje "L" (Vagy hamis, ha úgy tetszik.) - Amikor a kapcsoló zár, akkor a sorrendi vezérlés továbblép. "úgy kellene működnie, hogy tápot kap 1-es relé meghúz és vár 1 kapcsoló jelre ha azt megkapja akkor lép tovább 2-es relére " Ahogy itt kérted.. És légy oly kedves, a shift gombot is nyomogatni, nem oly nagy feladat az. Nem nagy kedvem van annak segíteni, aki még erre sem veszi a fáradságot.. üdv! proli007
Bocsánat a shift-ért, siettem mikor a hozzászólásokat írtam. Ígérem a jövőben odafigyelek rá.
Hello!
Közben elkészült egy PIC*es verzió is. Működik, de elég lenne benne egy 16F628 vagy 16F84A is csak éppen 16F876 van. Az meg pazarlás.. üdv! proli007
Értem. Ha szépen kérlek meg osztod velem? Akkor leporoltatom egyik ismerősömmel az eprom égetőjét.
Hello!
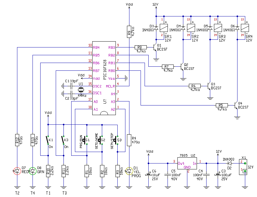
Próbáljuk meg. (Mert csak lefordítottam 16F628-ra) - A program, négy relét vezérel, mert négy ütem van. - Bekapcsoláskor, az SR1 húz meg. Ez az első vezérlő ütem. Ha ez után, ha zár K1 kapcsoló, átlép a kettes ütemre. - Kettes ütem esetén, SR2 húz, és elindul a T2 számláló. A számláló működését, a D7 Led villogása jelzi. Ha a beállított idő letelt, átlép a hármas ütemre. - Hármas ütem esetén, SR3 húz, és vár a K3 zárására. Ha ez megtörtént, akkor átlép a negyedik ütemre. - Négyes ütem esetén, SR4 húz, és elindul a T4 számláló. A számláló működését, a D8 Led villogássa jelzi. Ha a beállított idő letelt, vége a vezérlőprogramnak. Ezt a D7-D8 Led együttes világításával jelzi. A T2 és T4 számlálók időzítési ideje 1 perctől 255 percig programozható. A számlálók programozása, a következő képen történik: - Három másodpernél tovább nyomva tartjuk, az S1 nyomógombot. Ekkor jelez a D1 (sárga) Led és mutatja, hogy a számlálók programozhatóak. - S2-vel a kettes ütem időzítője, míg S3-al négyes ütem időzítője programozható. Ha a S2/S3 nyomógombot nyomva tartjuk, akkor a sárga Led villog. Minden felvillanás, 1-1 perc késleltetési idő növelését jelenti. (Tehát le kell számlálni a villogási számot.) Ha elengedjük a nyomógombot, a késleletető számláló, programozva van. Ha újra megnyomjuk, S2 vagy S3 gombot, akkor a megfelelő időzítő programozása ismét nulláról indul el. Így a két nyomógombbal, beállítható a két késleltetési idő. - A késleltetés beállítása után az S1 nyomógombot ismét 3 másodpercen túl nyomva tartjuk, akkor elindul a vezérlőprogram, az első ütemmel. Sárga Led kialszik. A PIC beégetése után, első bekapcsoláskor, a sárga Led jelez, hiszen az időzítők még nincsenek beállítva. A kezdőbeállítás és minden újraállítás után, a beállított idő, az EEPROM-ba íródik, így a következő tápfeszültség bekapcsoláskor, már ez lesz az induló késleltetési érték. Ekkor, bekapcsoláskor már egyből a (RUN) léptetési program indul el. Az S2 és S3 nyomógombok szerepe kettős. Míg (PRG) programozás alatt, a késleltető késleltetési idejének beállítására szolgálnak, addig a (RUN) vezérlő program futása alatt, S2 nyomógombbal a vezérlőprogram elejére ugorhatunk (HOME), valamint S3 nyomógombbal, átugorhatunk a következő vezérlőprogramra (STEP).. Vezérlő program lefutása után, mér a STEP gombbal, nem lehet tovább léptetni. A program újraindítása, a HOME gombbal, vagy az áramkör ki-be kapcsolásával lehetséges. A relék meghúzása között, 4sec szünet van, kivétel, ha STEP gombbal léptetünk. üdv! proli007
Köszönöm szépen, müködik, bocs hogy csak most írok de, most volt idöm megcsinálni meg az alkatrészekre is várni kellet, remekül müködik de az mitöl lehet, hogy néha nem müködik? akor ujra kel kapcsolot nyomni és oké minden, néha fordul el teljesen véletlenszerüen. Ha esetleg erre tudsz valamit mondni, megköszönném.
mégegyszer köszönöm a kapcsolát!
Hello!
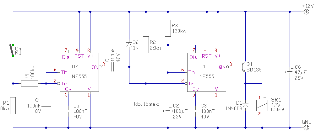
Alapvetően gond lehet, ha a kapcsolód nem elég határozottan, vagy lassan kapcsol, vagy nagy a kapcsoló átmeneti ellenállása. (Mert ugye nem tudom mivel vezéreled.) Ilyenkor esetleg segíthet.. - a C1 kondenzátor cseréje nagyobbra - R1 ellenállás csökkentése kisebbre - Egy dióda rákötése R2 ellenállásra (katód a +12V felé) - Egy hiszterézisel rendelkező jelformáló alkalmazása a kapcsoló, és C1 között. (Ez lehet CD4093 kapuból, CD40106 inverterből, de alkalmazható, akár még egy NE555 is erre a célra.) - Pergésmentesíteni a kapcsolót, RS tárral, vagy integráló taggal a hiszterézises jelformáló előtt.. Ha esetleg van valami alkatrészed a felsoroltakból, lerajzolom hogyan kell alkalmazni. üdv! proli007
Villanykapcsolót használok, mivel annak kel elindítani a folyamatot( ha érdekel leírhatómmire kell az egész).
Ellenálásom van még, meg kondim is, R1 re rákötök párhuzamba ugyan olyan értéket, akkor fele lesz az érték, az úgy jó ötlet egy probát megér? C1 re is tudok ugyan olyan értéket teni párhuzamba és akor növekedik az értéke. Ezek tudnám megcsinálni ehez van anyagom, melyiket lenne érdemes?
Hello!
Mind kettőt. De ha lehet ne azonos értékűt, hanem kondinál nagyobbat, ellenállásnál kisebbet kell alkalmazni. (Ha nincs, nincs..) A hálózati kapcsolók, alapvetően váltakozóáramon, és egy minimális teljesítmény felett működnek kielégítően. Sajnos itt egyenfeszültség és viszonylag kis áram van, ami nem igazán fekszik neki.. üdv! proli007
Értem és köszönöm, ha valahogy mechanikusan bele tudnák tenni kapcsolóba, egy mikró kapcsolót, megnézem van e hely, és akkor az lehet segítene. Megprobálom majd mindketőt. Mégegyszer köszönöm.
Hello!
A mikrokapcsolók között is ritka madár, a kisáramú DC kapcsoló. Minden esetre azért ezek stabilab kapcsolók, mint egy hálózati mezei villanykapcsoló.. De lehet, hogy egy integrátort követő komparátor fokozat a bement előtt sokat lendítene a dolgon. De azért minden esetre, nézz kissé körül, nincs-e valami nokedli kis áramköri hiba abban amit gyártottál, mielőtt túlragoznánk a dolgot.. :yes: üdv! proli007
Rendben átnézem, de mondjuk megtettem jópárszor mielött feszültség alá helyeztem. Kb 60 kapcsolásból egyszer híbázik elenálások kondik miatt szerintem most jobb lett, ritkábban téved. Jelentöség nem sok ,hogy hibázik, csak zavar engem és az épp elég.
Hello!
Nem szeretem idézni magam.. "De lehet, hogy egy integrátort követő komparátor fokozat a bement előtt sokat lendítene a dolgon." üdv! proli007
"integrátort követő komparátor fokozat" pontosan ennek hogyan is kel kinézni? és mi ez?
Hello!
Mielőtt kérdezel, akár rá is kereshettél volna a szavakra a keresőben... De megrajzoltam számodra. - Az integrátort, az R4-C4 alkatrész testesíti meg. A komparátort az U2 IC. - Ha a kapcsolót bekapcsolod, akkor R4-en keresztül, a C4 kondi (kb. 10msec alatt) feltöltődik. Ha a kapcsolót kikapcsolod, akkor a C4 kondi, R4 és R1-en keresztül kisül. Tehát itt a kondiban egy "lassú" változást okoz, a kapcsoló kapcsolgatása. Így hiába kontakthibázik a kapcsoló, a kondiban mindig a feszültség átlagértéke található. - Ez a lassú változás, viszont nem vezérelhetné az U1 monostabil multit, mert annak gyors jelváltozásra van szüksége, a C1-R2 differenciáló tag miatt. Így közbe van iktatva az U2 áramkör. - Ha a kondi feszültsége eléri a Th küszöbértékét (tápfesz kétharmada), akkor az U2- 3-as kimenet lebillen alacsony szintre, és a jel lefutó éle, indítja az U1 multit. - Ha a kapcsolót kikapcsoljuk, és a C4 kondi feszültsége Tr küszöbértéke alá csökken, akkor a 3-as kimenet, ismét magas szintre billen. (Ez viszont nem tesz semmit, mert csak a lefutó él billenti be a multit. D2 dióda, csak gyorsítja C1 kondi kisütését.) - Tehát a U2-3-as kimenet átváltása, mindig határozott, mert csak akkor billen, ha a C4 feszültsége átlépte a kétharmad, vagy egyharmad tápfeszültség határt. Így hiába "vándorol" a feszültség C4 kondiban, nem lesznek határozatlan átbillenések. - A C4 feszültségének két billenési pontja közötti távolságot (feszültséget) nevezzük hiszterézisnek. Jelenleg az U2 hiszterézises komparátornak alkalmazzuk. - A kapcsolót azért kellett áthelyezni, mert az NE555 eben az üzemmódban invertál. (Ha bemenete magas szintű, a kimenet alacsony, és fordítva.) Mivel Te azt szeretnéd, hogy a kapcsoló bekapcsolásakor induljon a késleltetés, a kapcsolónak bekapcsolt állapotban nem alacsony, hanem magas szintű jelet kell szolgáltatnia.. (Mert a multi, alacsony szintre billen.) - Használhattunk volna komparátornak, bármely más Smitt Trigger (ST) bemenetű CMOS IC-t is. pld. CD4093, vagy CD40106.. üdv! proli007
Köszönöm szépen, ha megépítettem jelzem, hogy sikerült köszönöm!
Üdv! Balázs
Köszönöm a PIC-es megoldást, igaz még ismerkedem a PIC égetőkkel. Ahogy olvasgattam egy OSHON LPT-s PIC égető megépítése mellett döntöttem. Remélem sikerül életem első PIC égetése. Majd beszámolok, hogy mire jutottam. (Ismerős azt mondta, hogy itt az ideje végre megtanulnom PIC-et égetni! Kezdjem Égető építéssel!)
sziasztok, nekem olyan kapcsolásra lenne szükségem ami egy 40wattos 230v motort kapcsol, 5 percet kéne mennie majd 20 percet állni. Ennek kéne a végtelenségig ismétlődnie. nagyon sos lenne. előre is köszönöm
Szervusztok! Egy időkapcsolóra lenne szükségem egy szivattyúhoz. (Az egész egy kávégépben foglal helyet, ahol egy tartályból szívja a vizet egy szivattyú a bojlerbe; jobb esetben ha megtelt a bojler egy mikrokapcsoló lekapcsolja a szivattyút) a probléma az, hogyha kifogy a víz, a szivattyú a hűtés és a folytonos működés következtében leég... Egy 3 perces időzítőt szeretnék hozzá, amit 230 volt üzemeltet.(kb 3 perc elég hogy feltöltse a bojlert) Amikor a gép bekapcsol, megkapja a szivattyú 230voltot, és innentől kellene a kb 3 perc, aztán kikapcs a védelem érdekében, hogy minden egyes bekapcsnál csak 3 percig üzemeljen. Lenne esetleg valakinek ötlete?
Hali
Nem lenne egyszerubb erzekelni a viz kifogyasat? Ha kifogy a viz, nem lehetne elinditani a szivattyut. Udv Vili
Ez sem rossz ötlet,csak ha két vezeték lenne a vízérzékelő, akkor oda kellene egy trafó esetleg mert a 230 volt sok a vízbe
az úszós-mikrokapcsolós verzió meg nem a legjobb a hely adottságai miatt, nemlehet rendesen rögzíteni. De ha van konkrét ötleted,szívesen hallgatom! minél egyszerűbb lenne a legjobb,ezért gondoltam én az időkapcsolóra.
Hello!
Bár egy PIC/AVR-el sokkal egyszerűbb időzítő feladatokat megoldani, de rajzoltam neked egyet. Az időzítést széles tartományban be lehet állítani, a bináris osztó változtatásával (átkötés áthelyezésével) és a kondi értékek helyes megválasztásával. Ez a tápfeszültség bekapcsolásakor,a szünetidővel kezd. Ha ez gond, akkor használhatod a záró érintkező helyett a bontókat is. Ha csak fix időre van szükséged, akkor természetesen a potik elhagyhatók, és helyette ellenállás alkalmazható. üdv! proli007
Üdv Mindenkinek! Kérek egy kis helpet!
A proci ventilátorának szabályzására elkészítettem a mellékelt kapcsolást. Az NTK a bordák közé van ragasztva. Igen megbízhatóan működik régóta. Ám a pc bekapcsolásakor nem megy a venti, hanem csak 15-25 mp múlva, aztán a borda mindenkori hőmérsékletének megfelelően forog. Kellene egy olyan relés vagy egyéb kapcsolás, ami a pc indulásakor indítja normál fordulaton a ventit, majd megfelelő idő után átkapcsol a szabályzó elektronikára. Tartok az esetleges hőmegfutástól!
Szia!
Ha nem melegszik fel a borda, akkor hogyan futhat meg a proci? Az áramkör figyeli a hőmérsékletet, és csak akkor pörgeti a ventilátort, ha az felmelegedett.
Sziasztok, nekem igazából egy kettős időzítőre lenne szükségem.Az áramkőr autóba kellene, és fényszórómosó szivattyút kellene, hogy vezéreljen, a következő módon: Amikor bekapcsolom a világítást, akkor éledjen fel, tehát akkor kapjon tápot. ha elindítom az ablakmosót, annak a jeléről ( + 12v )elinduljon az első időzítés, ami egy kimeneten kb 3-5 másodpercig folyamatos jelet ad egy relének. Ez a relé működteti a mosószivattyút. Amikor ez a kimenet visszabillen, vagyis megszünik rajta a 12v, leáll a mosás. Az előző időzítővel párhuzamosan elindul egy másik időzítés, ami 10 percig nem engedi rá a jelet az előbbi időzítő bemenetére ( tehát az időzítők elindulása után a 2-es időzítő azonnal lekapcsolja a vezérlőjelet az 1. számú időzítő bemenetéről, ez megoldható egy sima morse relével sztem, a második időzítő kimenetén ). Ez azért kell, mert ha az ablakot közben mosom, a fényszórót feleslegesen ne mossa, mert annak elég a nagynyomású mosó 3-5 másodperces folyamatos működése, az alatt letisztul. A rendszerbe be lesz még építve egy folyadék szint adó, hogy amikor a tartályban kevés a folyadék, akkor ne engedje működni a nagynyomású szivattyút. Ehhez lenne szükségem 555-ösökkel felépített kapcsolásra. Ha az időzítések állíthatóak, az nem lenne baj, mondjuk az első 2-10s közt, a másik 5-20 perc közt. Segítségeteket előre is köszönöm!
Valóban így van! Korábban - az alaplapra volt dugva - a bekapcsoláskor teljes fordulaton ment a venti, majd 15-20mp múlva szépen lelassult és a borda hőmérsékletének megfelelően változott a fordulata. Ám bekövetkezett egy táphiba! Kivételes szerencse, hogy az alaplap csak ezen pontja sérült! Most, ha rádugom csak teljes fordulaton megy kikapcsolásig. Ezért készült ez az apró izé. Tehát áll a venti, majd egy idő után egyre emelkedő frekivel zümmög és egyszer csak elindul. Így működik közel 3 éve. Hibátlanul! Aki ezt először hallja, hátra tolja a székét! Csak arra gondoltam, hogy az eredeti felállást reprodukálnám.
Köszi, hogy válaszoltál!
Igen, a Windows betöltődésekor indulnak el a fordulatszám szabályozásért felelős programok, ezért indul teljes fordulatszámon a venti és csak később szabályozza le az elektronika.
Hello!
Ha gondolod, próbáld meg bővíteni a kis kapcsolást ezen a módon. Bekapcsoláskor kb. 10..15sec ideig felpörgeti a ventilátort. (Az eredetileg beállított hőfok/fordulat értéket esetleg kissé módosítani kell a trimmerrel.) üdv! proli007
Köszi! Mindenképpen megpróbálom! A venti 4 kivezetéses típus. Jelenleg csak kettőt használok.
1. GND 2. +12V 3. Fordulatszám érzékelése 4. PWM vezérlő kimenet. Bekap után csend van kis ideig, majd elkezd nyekeregni, vinnyogni - itt már látom, hogy remegnek picit a lapátok, de még nem forog - és elindul. Ez után már nincs is semmi baj. Végül is még nem derítettem ki, hogy a ventiben vagy az alaplapon keletkezett annak idején a hiba! Tegnap rádugtam egy 3 kivezetésest és az Everest mutatja fordulatszámot. A vezérlés pozíció valamelyikben hibás. Köszönöm, hogy segítséget! |
Bejelentkezés
Hirdetés |













