Fórum témák
» Több friss téma |
Fórum » Időzítő
Témaindító: Mekkmester, idő: Dec 25, 2005
Témakörök:
Hali!
Nekem olyan időzítőre lenne szükségem, hogy van egy kapcsoló, nem nyomó gomb, ha ezt a kapcsolót bekapcsoljuk akkor kb. 10 perc múlva kapcsoljon ki az áramkör. Arra az estre kell ha bekapcsolva marad a kapcsoló akkor is kikapcsoljon az elektronika.
A megoldás hamarosan kész van! Nem üzemórát kell mérnie hanem a szervízintervallum lejártával meg kell szakítínia az áramkört ami a készülék működéséhez szükséges. Ez azért kell mert Pl. 150 nap van hátra a köv. karbantartásig ha megáll nem fogják tovább használni karbantartás nélkül még 500 napig, ennek következtében nem fog 10 emberből 8 légúti megbetegedésektől szenvedni és az üzemeltetett készülék élettartalma is jóval hosszabb lesz! IGEN klíma!
Remélem mindenki számára világossá vált a dolog lényege. Első szempont az emberek egészsége 2. szempont a gazdaságos üzemeltetés.
Hello!
Így már érthető.. De véleményem szerint, még is csak az üzemórát kellene mérni, hiszen ha be sincs kapcsolva, akkor nem is használódik el a gép. Mert a karbantartási ciklushoz szükséges állapot megállapítása a cél, nem az időé. Avagy van tervszerű karban tartás (ami idő-ciklikus, de általában állandó üzemű gépekre vonatkozik), és van állapot függő karbantartás (ahol még az üzemóra számlálás is kevésnek szokott bizonyulni) Vagy nem? Lásd pld.: BMW olajcsere megállapítás. üdv! proli007
Hi
Nekem kellene társasjátékhoz (activity) egy olyan időzítő ami mondjuk 1 percnél és másfél percnél sipol egyet vagy egy led felvilan vagy valami ilyesmi. Meglehet ezt valahogy oldani valamivel? Segítséget/ötleteket előre is köszönöm.
Magamnak válaszolgatok közben
![]() Szóval megtaláltam astabilos kapcsolást az 555-ic-vel. Az lenne a kérdésem hogy ha sikerül úgy beállítanom a kapcsolást hogy a kimeneten a T1 60s a T2 90s nél legyen akkor ezt hogy tudom leválasztani/kivezetni 2 db ledre t1 és t2 értéket? Mi kell még hozzá? Segítséget előre is köszönöm.
A 3 lábról az egyik ledet a + tápra kösd (persze előtét ellenállással
a másik ledet a 3 láb és a gnd közé szintén ellenállással így felváltva fognak világítani az időzítésnek megfelelő ütemben
Üdv!
Én egy olyan időzítő kapcsolást szeretnék készíteni ami mondjuk 24 óránként bekapcsol és egy percig üzemeltet egy motort! Ezt mind 12V-ra! Tudtok segíteni ill. 555-el meg lehet oldani!? üdv,thnx előre is
Szia!
Inkább mechanikus vagy elektronikus kapcsolóórával lehetne ilyen hosszú idejű időzítéseket megoldani.
Sziasztok!
Azért nyitottam ezt a témát, mert segítséget szeretnék kérni tőletek; méghozzá azért abban, hogy szeretnék építeni egy olyan ' gépet ' ami egy jelre x idő múlva y ideig működtet egy motrot. Előre is köszönöm. Üdv. geq
Köss egymás után két ilyen áramkört.
Itt ki tudod számolni az értékeket is, de az ellenállás helyére potit téve állíthatod az időzítéseket. Viszont van egy rakás időzítős topik is, szerintem ott is elfért volna a kérdés. Ja, és a második IC kimenetére pedig tegyél egy tranzisztoros fokozatot, amivel már meghajthatsz egy relét, ami a motorod tápját kapcsolja. Erre itt egy példa.
Üdvözlet!
Egy időzítő áramkörre lenne szükségem, amin 2 időzítés fut párhuzamosan és 2 db relét kapcsol. Egy startgombbal lehetne elindítani az egyik vonalnak 15- 50 másodpercig kellene működnie (jó lenne ha potival lehetne szabályozni), a másik vonalnak 1 perc és 2 perc közötti intervallumban kellene működnie (szintén potival szabályozható lenne). Minél egyszerűbben megoldva. Segítségeteket előre is köszönöm! Kapcsolási rajz érdekelne vagy ha valahol lehet ilyen KIT -et venni az is érdekel. (Illetve az idő miatt ha valaki elkészítené jelen pillanatban az is érdekes lehet ... ) Köszönöm előre is!
Használhatsz erre a célra egyszerű NE555-ös vagy NE556-os csippeket, nagyon olcsó és egyszerű megoldás. Találszz itt a fórumon egy rakás kapcsrajzot hozzá, csak szét kell nézni. Ezek nagyon egyszerű csippek, alig igényelnek még pár külső alkatrészt és tudják amire neked szügséged van
Nézz szét itt:Bővebben: Link
Helló!
Visszatérek. Közben megoldottam a lépcsőház világítást egy mozgásérzékelővel. Elég jó a "látószöge" (kb 150 fok), így jól megfelel a célnak. Egy másik kér(d)ésem volna szintén a CD 4060-nal. Ez alkalommal remélem összejön, hogy alkalmazzam. Itt most "slimstar"-nak is írnám, hogy én most másnak készítek elektronikát, bár lehet nem leszek az esete, lévén hogy Erdélyből írok. Egy pisztrángetető elektronikáját kellene összeállítsam! Ehhez tartozik a csatolmány diagrammja (bocs, hogy a Gimp-pel nem tudtam szabályos kört rajzolni!!!). Működése: a 24 órás időzítő triggerel egy 555-tel megoldott időzítőt, ami 1-> 5 másodpercig működtet egy 12 V-os motort (egy megfelelő fordulatszabályozója is van...), amely pergetéssel beszórja a tóba a haleledelt. Ez az időzítő, Illetve ez a része töltené be a periodikus időzítő szerepét, 12 vagy 24 órás periódussal attól függően, hogy naponta 1X vagy 2X kell etetni a halakat. Ezzel kapcsolatosan szeretném megkérdezni, hogy a periódusidő lejárta után az áramkör újrakezdi-e a számolást? Vagy csupán egyetlen 12 vagy 24 órás működésre alkalmas? Amennyiben nem, én úgy gondoltam, hogy a meghajtott relé kontaktussával zárom a 12-es lábra kötött RESET jelzésű kapcsolót. Lennebb a leírásban azt mondja: "This output then switches the transistor; which in turn operates the relay. At the same time, D1 stops the count by disabling the oscillator" Ezt nem értem, hogy azt jelenti-e, hogy újrakezdi a számlálást és újabb 24 óra múlva ismét behúzza a relét. Vagy a reset gomb aktiválása szükséges az újraindításhoz?? Ha szükséges a RESET, ezt Ezzel a kapcsolással -itt a Hobbielektronikán -meg tudom oldani. Csak ebben az esetben kell még egy időzítő (így gondolom én) a RESET zárvatartásához... ???
Máris bocsánatot kérek, látom, hogy az utolsó lépcsőházkapcsolós hozzászólásodban ugyanaz az áramkör. De nem értem (még) s a 4060 adatlapjában sem igazodtam el annyira, hogy az időzítés ciklikus-e, s ahogy a csatolt linken látom, az aktiválás az időzítés letelte után történik!
?
Hello!
Nincs ebben semmi rejtelmes.. - A CD4060-ban, van egy oszcillátor, melynek ütem idejét, a hozzá kapcsolódó RC taggal lehet változtatni. - Az oszcillátor, egy bináris számláló lánc követi. - A RESET bemenet magas szintje esetén, a számlálók törlődnek, és az oszcillátor is leáll. Ameddig nincs RESET jel, akkor fut az oszcillátor és a számlálnak a számlálók. kőrbe körbe. - A kapcsolásban szereplő dióda arra szolgál, hogy amikor a számláló elérte azt a kimenetét, ami a relét bekapcsolja, akkor leállítja az oszcillátort. Ez azzal jár, hogy a számláló, ebben az állapotában marad (a számlálás az oszcillátor léptetésének hiányában megáll) mindaddig, míg a RESET gombot meg nem nyomja valaki. - Tehát ciklikus üzem esetén, az oszcillátor frekvenciát akkorára kell választani, hogy valamelyik Q kimenet pont kiadja a kívánt időt, és ekkor ez a Q kimenet ciklikusan magas szintre kerül. (Természetesen a Q kimenet, mindig a ciklusidő felében lesz alacsony illetve magas szintű. Tehát ha a ciklusidő 12óra, akkor 6 óráig alacsony szinten és hat órát magas szinten lesz a kimenet.) - A RESET bemenetet, ebben az esetben vagy a működés tiltására, vagy tápfeszültség bekapcsoláskor a számlálók alaphelyzetének beállítására (törlésére) szolgál, Hogy a számlálás, mindig nulláról induljon. - A számlánc meghosszabbítása (CD4040-el) értelmesebb, mint idétlen nagy kondi és ellenállások alkalmazása az oszcillátor áramkörében.. Viszont nem biztos, hogy jó úton jársz, mert az etetést szerintem a napszakhoz, és nem az órához kell igazítani. Tehát, lehet hogy szinkronizálni kell a napszakhoz a működést. (Mikrokontrollerrel, lehet értelmesebben és rugalmasabban megoldani egy ilyen feladatot..) üdv! proli007
Sziasztok...
Nekem egy elég összetett időzítőre lenne szükségem. a működési elv a következő lenne: tápfesz után elindul egy lépegető áramkör ami 1 kimenet Kb 6 másodpercig tart meghúzva 1 relét 2 kimenet semmi Kb 10 másodperc 3-as kimenet másik relé meghúz kb 6 másodpercig meghúzva tart és kezdi elölről, ezt játszaná adíg, míg meg nem szűnik neki a tápfesz. kellene 1 másik is ami 30perc és 1,5 óra között állítható ennek úgy kellene működnie, hogy tápot kap 1-es relé meghúz és vár 1 kapcsoló jelre ha azt megkapja akkor lép tovább 2-es relére és azt tartja meghúzva mondjuk 1 órán át utána 2-es relé elenged 3-as meghúz vár kapcsoló jelre utána 4-es relé meghúz 3-4 percig úgy tart és vége.. lehet, hogy ez már nem időzítő, hanem logikai áramkör, de ha valaki tud segíteni azt meg köszönném. Pic-es megoldás is érdekel, csak az a gáz, hogy nem tudok pic-et programozni
Sziasztok!
Nekem egy olyan időzítő kellene, hogy: ha felkapcsolok egy kapcsolót akkor kb 15 másodpercig meghúz egy relét, (szakít egy áramkört) 15 másodperc után engedi, és ha lekapcsolom a kapcsolót akkor ugyanúgy marad a relé (ilyenkor ne szakítson). Köszönöm!
Hello!
Erre gondoltál? Ha kisáramú a relé, akkor egyből kapcsolhatja az 555-is. (elmarad a kis BD, bázis-emitter helyét rövidre zárod) Időt, a C2 és R3 határozza meg. (kb. 1,2*C2*R3) Természetesen a relé nyugvó érintkezőjét használod fel.. üdv! proli007
Sziasztok...
Nekem egy elég összetett időzítőre lenne szükségem. a működési elv a következő lenne: tápfesz után elindul egy lépegető áramkör ami 1 kimenet Kb 6 másodpercig tart meghúzva 1 relét 2 kimenet semmi Kb 10 másodperc 3-as kimenet másik relé meghúz kb 6 másodpercig meghúzva tart és kezdi elölről, ezt játszaná adíg, míg meg nem szűnik neki a tápfesz. kellene 1 másik is ami 30perc és 1,5 óra között állítható ennek úgy kellene működnie, hogy tápot kap 1-es relé meghúz és vár 1 kapcsoló jelre ha azt megkapja akkor lép tovább 2-es relére és azt tartja meghúzva mondjuk 1 órán át utána 2-es relé elenged 3-as meghúz vár kapcsoló jelre utána 4-es relé meghúz 3-4 percig úgy tart és vége.. lehet, hogy ez már nem időzítő, hanem logikai áramkör, de ha valaki tud segíteni azt meg köszönném. Pic-es megoldás is érdekel, csak az a gáz, hogy nem tudok pic-et programozni
Hello!
Ez mind két feladat, egy sorrendi vezérlés.. Hagyományos áramkörökkel mutatok egy példát, az első feladatra. De természetesen ésszerűbb lesz áttérni a mikrovezérlőre.. Esetleg nézz be a "Modulrendszerű, grafikus PIC programozás" topikba. Ott könnyen megoldhatod a feladatodat, vagy a kollégák összedobják számodra. üdv! proli007
Nagyon szépen köszönöm a segítségedet.. hát nem tudom.... nem akaródzik áttérni a mikrovezérlőkre.. esetleg nem tudnál kitalálni a 2. feladatra is egy kapcsolást? látom nagyon otthon vagy az időzítős témákban. ezt amit küldtél este meg is alkotom.
Szia. Ez a kapcsolás a mosógép vezérlőhöz akar készülni?
Szia. Igen ahhoz kell majd... Ültem a gép előtt és Kb 1,5 órán át figyeltem, hogy mit csinál... utána következő program és figyeltem mi a különbség.... eskü már jojózott a szemem
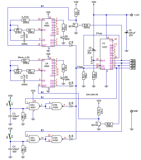
Hello!
Nos kész van, remélem működik is. - A relémeghajtó tranyókat, nem raktam már rá. - A két potival lehet az időt beállítani. De a kondival, és a 4060 Qn kimenetének választásával is lehet széles tartományok között változtatni az időt. - Van két led, feladata, hogy jelezze amikor az időzítő jár. Ha meg akarod tudni mennyi lesz a késleltetési idő, akkor megméred a Led két felvillanása között eltelt időt, és megszorzod 512-vel. Így szekundumban jön ki. Remélem valami ilyenre gondoltál.. üdv! proli007
Nagyon szépen köszönöm a segítséget.... bízom benne, hogy működni fog mivel a kapcsolásban jelen van az ami nekem még nincs, mégpedig az évek és a tapasztalat. csupán 1 kérésem lenne még ha lehet..
esetleg nem tennéd fel ezt a 2 kapcsolást sch kiterjesztésben? Csak azért, hogy egyszerűbb dolgom legyen, az eagle akkor meg tudná csinálni a nyáktervet.
Hello!
Nem lesz egyszerűbb a dolgod, mert nem a sassal repülök.. üdv! proli007
no nembaj..
végül is nekem is kell dolgozni kicsit
Ha őszig nem jutsz vele ötről a hatra segítek, de addig sajnos nem lesz időm rá.
csak 1 kérdés.... a K1 és a K2 az amikor vár a kapcsoló jelre igaz?
|
Bejelentkezés
Hirdetés |













