Fórum témák
» Több friss téma |
Fórum » Ritmusra villogó házikészítésű fényrendszer
Témaindító: somogyi, idő: Ápr 6, 2007
Témakörök:
Helló!én még nagyon kezdő vok ebben a témába úgyho segítségeteket kérem, hogy, hogy tudnék építeni a szobámba egy ritmusra villogó fényrendszert
üdv
asszem stroboszkópnak híjják! úgyhogy rákereshetsz.Amúgy mekkora erősítőre kéne? Mert a sima pchangfalra rákötsz egy ledet, csutkón villog ![]() ![]()
azt még nemtom mivel annyira még nem mélyültem bele, aszt tudum hogy 69db werős fényű led kell meg megterveztem hogy hogy fogom őket elrendezni
vagy, lehet hülyeség, de ha vumeternél a ledek helyett relét használnál, az se lenne rossz ötlet, vagy tranyókat
. Bár tranyókat nem tom, hogy kéne
Én ezt építettem meg.Alap helyzetben ide-oda fut és ha hangot kap akkor annak ütemére változik a sebessége.A ledek helyére ha tranyot raksz akkor nagyobb teljesítményt is meghajthat. :yes:
Kérdés, hogy az egészet egyszerre szeretnéd villogtatni, vagy külön-külön egymástól függetlenül???
Ha érdekel LED-es villogó számítógépről akkor az oldalamon (a névjegyemben benne van, az oldalon kapcsik és LPT portos vezérlés) megtalálod a kapcsirajzát és a vezérlő programját. Annyi hogy ha ezt csinálod akkor a LED-eket az LPT portról egy BC182-es tranyóval kapcsold így nem az LPT port feszkóját kapja mert amugy semmit nem ér!!!! A programot te irod hozzá hogy hogy is villogjon sztem nagyon jó és egyszerű
Szerintem annál egyszerűbb nincsen mintha postán rendelnél a bajitol egy ütemvezérlő kapcsolást.
kb 5-900 Ft és azt csinálja hogy rákapcsolsz 12V-ot, van benne egy mikrofon és a hang ütemére egy relét ki be kapcsol. nálam müködik egy és nagyon sok mindenre használhato. én pl ara használom hogy egy futofényt hajtok vele, minden baszusnál egyet lép a futofény. és ha minden izzó más szinü akor nagyon pöpec efekt lesz belöle. és az egész megvan viszonylag filérekböl
Annyi csak h ritmusra lépeget???? Mert sztem az sem rossz amit én irtam de most 24w-os izzót akarok rátenni megvilágításnak, ebben az tetcik hogy legalább 30féleképpen állíthatod hogy vilogjanak az izzók
Ez esetben és úgy indulnék el, hogy szakaszokba rendezném a különböző színű ledeket és más-más hangszínnel vezérelném meg. Hasonlóan, mint a fényorgonáknál!
szerintem amit G.G. mondott az lenne a legjobb de az meg túl egyszerű, valami bonyolultal, hogy ne úgy vegyem hanem én csináljam nagyjából az egészet és csak az alkatrészeket veszem meg
Na látod pont ez a lényeg! :yes:
Venni bárki tud, de abban hol van az építés öröme!
mitgondoldok arra, hogy meglehetnee úgy csinálni, hogy fogok egy hangszórót és kicserélem a hangszórót néhány erősebb, nagyfeszültségű ledre?
Tökélteesen működik csak ha az erősítőt hangosítod akkor tönkreteheti a ledeket ha elég nag yteljesítményü az erősítő nekem 40db led vilt rákötve egy pc hangfal erősítőjére de az az erősítő csak aledeket hajtotta és igy nem változott a fényerő sem a hangerő függvényében
borvendeg nemtudlél felrakni róla egy viddeót, vagy elküldeni ez email cimemre?
Szia!
Szerintem építs egy fényorgonát. Az urbántól is lehet egységcsomagban rendelni. 220V-os izzókat lehet vele villogtatni. Ha kisebb kell akkor LTP portra is lehet kötni ledeket és egy winamp plugin hajtja meg őket.
Az a WIMANP-os plugin nagyon látványos, főleg az ami négy nyomtatóportot kezel, azaz 32 kimenetet. S nagyon egyszerű hozzá a hardver. :yes:
"mitgondoldok arra, hogy meglehetnee úgy csinálni, hogy fogok egy hangszórót és kicserélem a hangszórót néhány erősebb, nagyfeszültségű ledre?"
ott írtam a témára válaszolva a 2. hsz-ben Látom nem olvastad el. Fényerőre nem nagyon változik, csak basszusokra + gerjedésre villan ki.
S a neve >>> DISCOLITEZ <<< !
Sajna már nem tudok feltenni videót mivel már szét szedtem de ki tudod próbálni ha kis hangerőn ráköt sz az erősítőre egy ledet és egyre nagyobb hangerőre állítod az erősítőt adig míg aled villogni nem kezd és kész
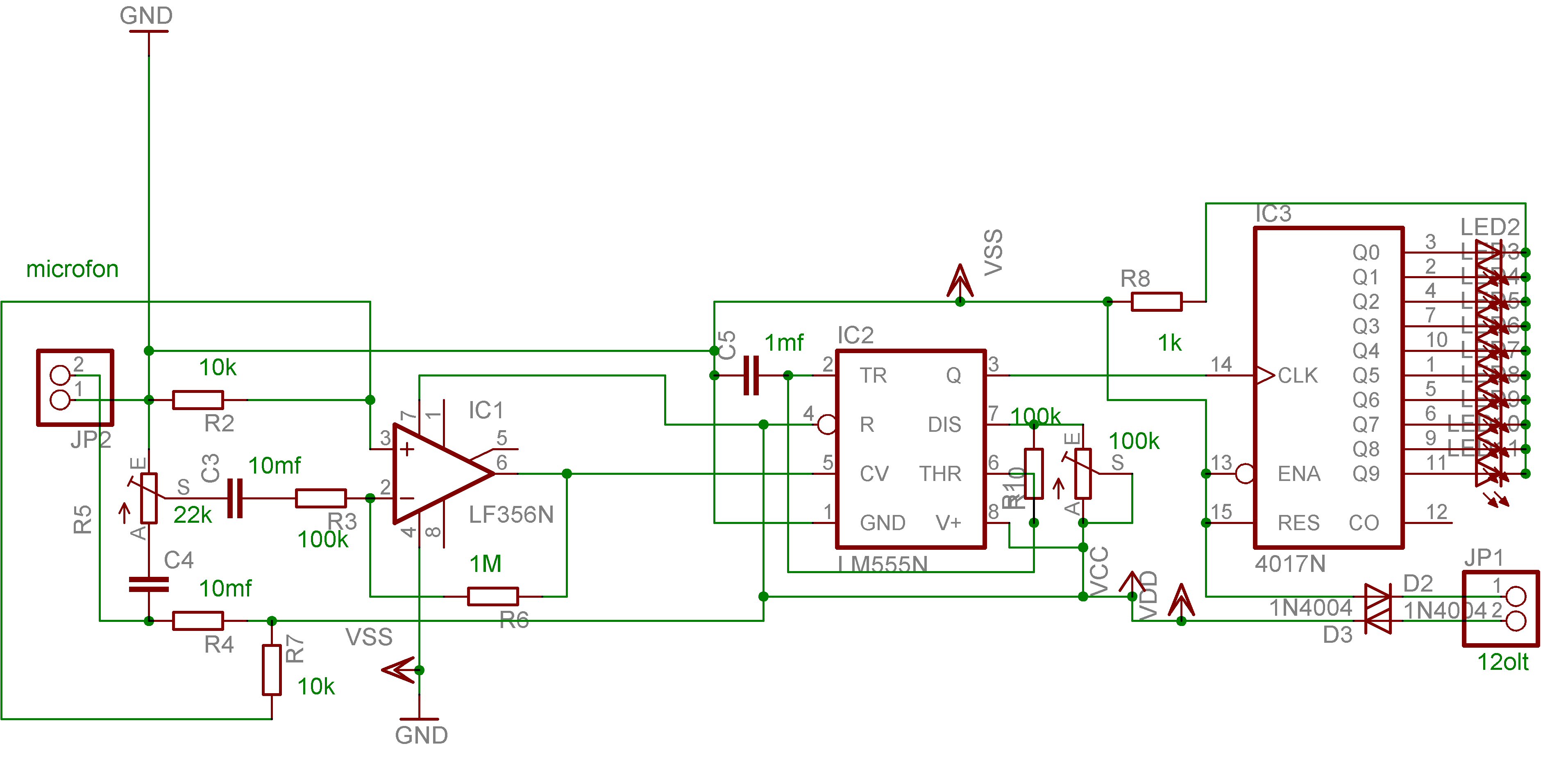
Én most ezt akarom megcsinálni 2*18 ledből! Nagyon látványos, és egyáltalán nem bonyolult a kapcsolás.
LINK
ez most akk hogy máködik?..magasnál kevés mélynél meg sok led világít?
A hangerőtől függ a világító ledek száma !
Kivezérlés jelző :azt jelzi menyire van (kivezérelve) meghajtva az erősítő !
oké köszi akkor ezt azthiszem hogy megépítem óriás verzióban
a potitól balra az mi?..láttam már valahol ilyet de elfelejtettem
Nekem olyan villogó kapcsolás kéne ami mély hang hatására villan fel. Olyan tipus kéne amit leteszek a mélynyomó mellé és villog nem olyan amit a számítógépre kell kötni.
jahh asszem a géptől a csatlakozó..vagy nem?
|
Bejelentkezés
Hirdetés |




úgyhogy rákereshetsz.
Látom nem olvastad el. Fényerőre nem nagyon változik, csak basszusokra + gerjedésre villan ki.





