Fórum témák

» Több friss téma
Fórum » Kapcsolóüzemű táp autóba Hi-Fi-hez
Lapozás: OK   65 / 148
(#) sirály12 válasza emmzolee hozzászólására (») Aug 7, 2010 /
 
Köszönöm, működik.


Bár bc337-bd140 párossal csináltam, mert csak az volt ithol, de működik.
(#) emmzolee válasza sirály12 hozzászólására (») Aug 7, 2010 /
 
Örülök, hogy jó lett.

Nagyjából mindegy is mit teszel bele, mert csak kapcsol egyet.
(#) sirály12 hozzászólása Aug 8, 2010 /
 
Láttam több kapcsolásban, hogy a feteknél, és a trafó után van egy-egy rc tag. Ezt hogy kell kiszámolni, mármint ezeknek az értékét?


És még egy kérdés, ha terheléskor halkan sípol a trafó, akkor mit lehet tenni? Elég szorosan van tekerve, a primert nem is bántottam, gyári tekerés. Elég vastag drót van rajta, nem kell nagy teljesítmény 50-100W, ezért nem sodort vezetéket raktam rá, hanem a letekert gyári szekundert tekertem vissza, csak kevesebb menetszámmal.
Esetleg próbáljak más frekvenciát beállítani, attól elmúlhat?

Oszcilloszkópom nincs, vagyis méréseket nem nagyon tudok eszközölni rajta.
(#) Morzsika hozzászólása Aug 8, 2010 /
 
Szép napot mindenkinek!
Bocsánat, hogy kis tápegységgel zavarom a körötöket, de én itt elég új vagyok és nem találtam mást tápegység ügyben.
Egy Samsung fényképezőhőz szeretnék egy egyszerü tápot csinálni otthoni elemkimélés céljából.
3,3V, 2A lenne az igény.
Ha valaki tud egy pontos leirást küldeni azt nagyon megköszönném!
Rólam miheztartás végett annyit, hogy 40 éve tanultam RTV müszerésznek. Úgy hozta a sors, hogy azóte se nagyon foglalkoztam konkrétan az ilyen dolgokkal. Csak érintőlegesen! De azért azt hiszem ha kapnék egy leirást és rajzott akkor meg tudnám csinálni!
Köszönöm ha válaszoltok!
(#) sirály12 válasza Morzsika hozzászólására (») Aug 10, 2010 /
 
Ehhez nem kell bonyolult kapcsitáp.
Egy trafó-gréc-puffer, és erre egy 3,3V-os feszstab, van 2A-es kivitel is. És némi puffer a kimenetére is. Ennyi.
A pufferkondi után olyan 5-8V legyen.
(#) nagy_david1 hozzászólása Aug 19, 2010 /
 
Üdv!
Egy egyszerű kérdés: a gyári autóerősítőket áram alá helyezve egyből működésbe kell lépjenek? Kaptam egy Magnat erősítőt javításra akibe pár "szaki belenyúlt így most átadták nekem. Egy marék elszenesedett FET kicserélése és pár forrasztás szétválasztása után megszünt a rövidzár de áramfelvétele csak annyi míg a pufferek feltöltődnek. Mivel látom kapcsoló nincs rajta ezért gondoltam előbb rákérdek mielőtt tovább méregetnék, hogy üres járatban is kéne működjön vagy esetleg létezik egy olyan funkciója, hogy jel, terhelés nélkül el sem indul? Ha valami stand-by funkció a probléma csak akkor nem szívesen akarok tovább forrasztgatni Előre is köszönöm.
(#) sankesz19 válasza nagy_david1 hozzászólására (») Aug 19, 2010 / 1
 
Szia nagy_david1

Az ilyen erősítőkön kell, hogy legyen a tápbekötési részénél egy olyan csatlakozási pontnak lenni, hogy REM!
Ha erre adsz +12 voltot vagyis akkufeszültséget akkor az erősítő bekapcsol, ha méregetsz rajta ilyenkor többet ér egy kapcsolót rátenni és azt kapcsolgatni mint be meg kicsavarozni azt a ki kábelt.

Én Így szoktam csinálni, ha erősítőt hoznak javításra.

Jó méregetést
Üdv:sankesz19
(#) nagy_david1 válasza sankesz19 hozzászólására (») Aug 19, 2010 /
 
Szia sankesz19!

Nem hiszem ennyire szórakozott lennék. Eleinte ránéztem arra a felére (persze el se gondolkozva) és fittyet se vettem rá hanem nekiálltam a zárlat megszüntetéséhez. Most pedig elméletbe kész de már elindítani nem tudom Gondolkoztam is a végén, hogy valami trükk lessz benne. Amúgy nagyon tehetséges emberek "robbantották fel". Nem értem meg, hogy lehet 8 db 46A FET-et felrobbantani amikor agyon van biztosítva minden.
(#) sankesz19 válasza nagy_david1 hozzászólására (») Aug 19, 2010 /
 
Az igen 8 db 46A-es FET azé már nem kis pályás!

Értem amit írsz, de most akkor mit is szeretnél valójában bekapcsolni? vagy be tudod kapcsolni és világit a Power LED de az erősítő meg sem szólal?

Magnat melyik modelljét javítod?
mert én is javítottam már, hátha ismerem?
Szervízrajzod van hozzá?
(#) nagy_david1 válasza sankesz19 hozzászólására (») Aug 19, 2010 /
 
És láss csodát lett fogyasztás csak azt nem tudom kb. üresjáratban mennyi a normális. Azt kell tudni, hogy 2*80 W + 260 W-os erősítő szóval komoly a tápja is. Egyelőre csak áram korlátozással mertem indítani mivel féltem egy újabb "detonációtól" Lehet sejtésed ekkora erősítőnél mekkora lehet az üresjárati áramfelvétel? Köszönök mindent.

Szervízrajzom nincs, sőt a neten is alig kaptam meg ezt a típust (Xcite 901 Big Block). Végfoknak nem lehet baja mivel azt már leellenőriztem előzőleg nagyjából.
(#) sankesz19 válasza nagy_david1 hozzászólására (») Aug 19, 2010 /
 
2*80W=160W + 260W=420W összesen akkor itt ha jól emlékszek kb 250-500mA között kell hogy legyen az üresjárat!

De átlagba azt hallottam hogy olyan 300mA szokott lenni, de függ a tápegység felépítésétől (vezérlés, trafó, stb)
(#) nagy_david1 válasza sankesz19 hozzászólására (») Aug 19, 2010 /
 
Akkor itt lehetnek még gondok mert 1A-nál is szeretett volna tovább menni és a feszültség 6-7V volt. Lehet 3A-ig engedném elérné a 13V-t de elég vicces lenne üresjáratban ekkora érték. Egyelőre nem melegedett semmi legalább. Mehetek vissza a páka és műszer mellé. Köszönök mindent.
(#) sankesz19 válasza nagy_david1 hozzászólására (») Aug 19, 2010 /
 
Nincs mit! további jó munkát
Szia
(#) nagy_david1 válasza sankesz19 hozzászólására (») Aug 19, 2010 /
 
Hát lehet mégis tévedtem. Áramfelvétel azért nagy mert a táp 50%-os kitöltéssel dolgozik. Ezek szerint a táp már működőképes úgy, hogy akkor valahol mégis lehet a táp után egy jó nagy terhelés valami oknál fogva.
(#) nagy_david1 válasza sankesz19 hozzászólására (») Aug 19, 2010 /
 
Na végére összejött. A 10 db végfok tranyóból 2-nek átütött a B-C. Majd rendelek bele de anélkül is remekül elindult. Köszönöm mégegyszer. Felvésem a tenyeremre a REM feliratot
(#) sankesz19 válasza nagy_david1 hozzászólására (») Aug 19, 2010 /
 
Örültem hogy segíthettem

Üdv
(#) zsolti002 hozzászólása Aug 21, 2010 /
 
Sziasztok. Építettem egy 400wattos végfokot és beleraktam egy carpower 750 autós erősítőbe, a táp maradt az eredti a végfok részt levágtam a panelról.Az vele a problémám hogy ha nagyon megterhelem akkor eléggé visszaesik a tápfesz, arra gondoltam hogy fölemelem a táp frekijét 32khz-ről 60khz-re szerintem így nem telítődne olyan hamar a vasmag, szerintetek jó ötlet? És még annyi hohy ha fölemelem a frekit akkor valami torzulás lessz a fetek gate-jén a vezérlőjelben, a kérdésem hogy mivel lehetne ezen javítani? a jelalakról csatoltam képeket. Előre is köszi a segítséget.
(#) (Felhasználó 46585) válasza zsolti002 hozzászólására (») Aug 21, 2010 /
 
Én nem látok abban jelentős jelalak torzulást, legfeljebb azt, hogy minden kétszer gyorsabban akarna lezajlani. De ettől még a gate-en a fel- és lefutú élek meredeksége ugyanaz, hiszen annak nem sok köze van a frekvenciához.
Az látható, hogy a gate jelek nem túl meredek fel- és lefutásúak, már alapból sem. Elsősorban kikapcsoláskor látszik, hogy jóval gyorsabbnak illene lennie, de ehhez bele kellene nyúlni a tápba, kellene róla rajz.
Ha a táp szabályozott kimenetű, akkor csak abban az esetben csökkenhet a fesz, ha túlterheled és megszólal az áramkorlátja. Ez megint nem a frekvenciától függ. Ha megnöveled a frekvenciát, akkor a körben levő szórási induktivitások kétszer akkora feszültséget vesznek magukra, ebből az következik, hogy a kimenetre kevesebb jut. Az is lehetséges, hogy emiatt annyira lecsökken a kimeneti feszültség, hogy már nem tudja még teljes impulzusszélesség esetén sem biztosítani a szabályozás a kimeneti feszültséget a nagyobb terhelések esetén. Ezért nem túl jó ötlet megnövelni a frekit.
Ha nem szabályozott a táp kimenete, akkor az előbbi hatás méginkább érvényesül, hiszen az impulzus szélesség ( kitöltési tényező ) nem változik, tehát nem szabályoz az állandó kimeneti feszültségre.
(#) zsolti002 válasza (Felhasználó 46585) hozzászólására (») Aug 21, 2010 /
 
Hello. A táp nem szabályozott kimenetű fix45% kitöltésen megy, ma megmértem a tápfeszt és kb 1.5voltot visszaesik üresjáratban ha 60khz-re emelem a frekit tehát ez tényleg rossz ötlet volt nincs valami ötleted hohy mivel lehetne egy kicsivel többet kihozni belőle? (trafót nem akarok másikat tekerni)
(#) zn4416 válasza zsolti002 hozzászólására (») Aug 21, 2010 /
 
Hello !
Irf3205-öt tápfeteknek, gate elenállást 4 ohm környékére és aztán egy próba.
Szerintem sokkal jobb lesz :yes:
(#) (Felhasználó 46585) válasza zsolti002 hozzászólására (») Aug 21, 2010 /
 
Kapcsolási rajz kellene, anélkül csak sötétben tapogatózás.
(#) albinolynx hozzászólása Szept 11, 2010 /
 
Helló,


kis segítséget szeretnék kérni méréshez.
Megépítettem ezt a kapcsolást bontott pc trafóval:

http://www.hobbielektronika.hu/forum/files/76/76d4414a6157c99ce43d4...98.jpg

2 x IRF3250-t találtam IRFZ44 helyett. A gate ellenállások 100Ohm-ok. Tranzisztor párok a rajz szerint. Graetz híd 4 x BY329.

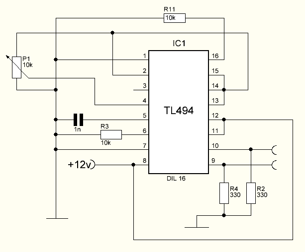
TL494-nél változtattam:
16-os láb 10k-val GND-re. 2, 13, 14, 15 láb összekötve, 10k-s potméter felső lába. 3-as láb levegőben. 4-es láb a potméter középső lába. Tehát potméterrel tudom változtatni a kitöltési tényezőt.
1, 7-es GND, 8, 11, 12-es +12V. 9, 10-es lábak a kimenet, 330Ohm-mal GNDre. A lassító elkó a 4 és a 12 közé egyelőre nincs betéve.

Próba indításhoz egy mezei 300W-os pc tápot próbáltam. Alapvetően szerintem nincs baj az áramkörrel, üresen 0.15A-t vesz fel, nem melegszik semmi. A potit maxra tekerve a kimeneten 42.6V és 41V van (~84V). Ráakasztottam egy ~230V, 100W égőt. Jól leterhelte, visszaesett 45V-ra a 84V. A 12V-os ágban 1A-t vesz fel, az izzó csak 0.101A-t.

Lehet, hogy alapvetően rontok el valamit. Nem jó a betáp, vagy máshogy kellene terhelni.
Segítséget szeretnék kérni, hogy pl. a TL négyszögjeleit hol és hogyan mérjem meg a FET-eket, stb, stb. Szkópom van.


Köszi,
A.
(#) EcoPityu válasza albinolynx hozzászólására (») Szept 11, 2010 /
 
MÉRJ!
Komplementer tranzisztorpár közös emitterén, azaz 100ohm egyik végén, és a FET-ek felőli végén is! (csucsi négyszögjelnek kéne lennie!
A nyugalmi áram az jó, a terhelhetőségről annyit, hogy amíg 2x 30V-ig esik, addig jó. Viszont csak rajzold le, a változtatásokat!
Úgy látom, vissza kell szabályoznod! Egy ellenállás a kimenet plusszáról a 4-esre! Hogy mekkora, azt csak te látod!
A többit 2 óra mulva kb priviben!

Pista

A 330ohm-od a kimenetre itt azért nem kell, mert emitterkövetőbe van kötve a 494!
(#) albinolynx válasza EcoPityu hozzászólására (») Szept 11, 2010 /
 
Hoztam a változtatott vezérlő köröm. Amiket írtál megmérem majd, csak előtte akkor beszéljünk majd. Köszi!

tl494.png
    
(#) albinolynx válasza albinolynx hozzászólására (») Szept 11, 2010 /
 
(Kis helyesírási difi vezérlő köröm = vezérlőköröm.)
(#) gulyi88 válasza EcoPityu hozzászólására (») Szept 11, 2010 /
 
kell az a 330 ohm.
A komplementer npn tagja kinyit az oké,
de hogy tudna kinyitni a pnp tagja?
(#) (Felhasználó 46585) válasza gulyi88 hozzászólására (») Szept 12, 2010 /
 
Valamit olvastam valahol, hogy bár nincs a katalógusban jelölve, de van valamekkora ellenállás az emmitterek és a GND közé kötve az ic-n belül is. És állítólag nem minden gyártónál, tehát jobb beletenni kívülről.
(#) EcoPityu válasza (Felhasználó 46585) hozzászólására (») Szept 12, 2010 /
 
Jól mondod kolléga, a gyári rajzon sem volt külső munkaellenállás, mégis gyönyörűen zár! A KA7500 is problémamentesen dolgozott nekem így, nem csak a TL494...
(#) sirály12 válasza sirály12 hozzászólására (») Szept 16, 2010 /
 
Idézet:
„Láttam több kapcsolásban, hogy a feteknél, és a trafó után van egy-egy rc tag. Ezt hogy kell kiszámolni, mármint ezeknek az értékét?

És még egy kérdés, ha terheléskor halkan sípol a trafó, akkor mit lehet tenni? Elég szorosan van tekerve, a primert nem is bántottam, gyári tekerés. Elég vastag drót van rajta, nem kell nagy teljesítmény 50-100W, ezért nem sodort vezetéket raktam rá, hanem a letekert gyári szekundert tekertem vissza, csak kevesebb menetszámmal.
Esetleg próbáljak más frekvenciát beállítani, attól elmúlhat?

Oszcilloszkópom nincs, vagyis méréseket nem nagyon tudok eszközölni rajta.”


Erre valaki?
Annyi változott, hogy közben lett oszcilloszkópom, bár még csak ismerkedek vele.
(#) proksa1 hozzászólása Szept 16, 2010 /
 
Építek egy DC-DC invertert ETD39-es maggal, 3-3db IRFZ48-al. Kb. 300Wot várok el tőle, és 80kHz kapcsolófrekire gondoltam. Láttam hogy páran már használtatok ilyen magot, kinek mennyit sikerült kipréselni belőle és mekkora frekvencián? 2x3 menet primerre gondoltam, ugy tekerve, hogy a secunder fele lesz egy sorba tekerve, a következő sor a két primer, a harmadik sor a szekunder másik fele. Természetesen megfelelően elszigetelve egymástól.(Egyébként 12V --> 800V inverter lesz
Következő: »»   65 / 148
Bejelentkezés

Belépés

Hirdetés
XDT.hu
Az oldalon sütiket használunk a helyes működéshez. Bővebb információt az adatvédelmi szabályzatban olvashatsz. Megértettem