Fórum témák
» Több friss téma |
Fórum » Fordulatszámmérő kétütemű motorra
Készítettem egy kapcsolási rajzot ill 2töt, 2ütemü motorokhoz fordulatszámmérő révén.
A kérdésem az lenne hogy vajon működne e ez a 2 össze állítás vagy nem? Az alap kapcsolások ezek: 555-időzitő kapcs.rajza PDF Lm3914 első rajz 1 IC-vel ezeket alikitotam át ill ezekből dolgoztam... Azért van 2 rajz mert külön nyákra akarom őket kis méretbe megcsinálni és az összekötést azok a zöld pontok biztosítanák.... Szeretném megtudni hogy jól olvastam e le az értékeket a rajzról és vajon működne ez a kapcsolás ?
Akkor ha jól sejtem neked valójába 10 ledes kell hogy mind2 oldalt egyszerre gyulladjanak ki.Azaz 20.
Ehez csak a ledeket kell párhuzamosan kötnöd egyesével 10 ledes kapcsolásnál.És az elhelyezés a lényeg benne. Én ugyanigy csináltam annó VU-metert. Késztetem egy kapcsolást is fordulatszámérőhöz csak nem tudom működik e.Még nem kaptam rá választ. Már a nyáktrevet készítem de lehet feleslegesen. :no:
Helló. A gyertyakábel köré tekerni milyen vezetéket ajánlotok, és milyen formában? (hány menet, 1 vagy 2 végét megblankolni)
Helo
Elkészittem ezt a kapcsolást 1Db lm3914. A gyertyakábelre meg egy 6os sodrot MCU tettem (Rá akasztottam 1 menet.)(Blankolatlanul) Bőven elég mert mikor először körbetekertem még a moci se akart indulni annyira lehúzta. Sőt még ugy is működött hogy mellette csüngött 5-10Cm. Szerintem sok a 6-os de abba biztos lesz indukció Bár az ennyim csak 10 ledes 1Db Lm3914-el de sztem az nem befolyásolja.Viszont remekül állítható 3 potival. Jah és a P1-es a igenis befolyásolja mert tekertem és alitotta a ledeket. Első Próbánál labortáppal meg 9V-os hálózati trafóval váltakozóval nem igazán jelzett semmit.Viszont élesbe teljesen más.
Helló.
Én is megépítettem ma ezt: http://www.hobbielektronika.hu/forum/files/61/61ed37decda179d1275fd...dd.png Igaz, hogy csak egy 3914-et kötöttem be egyelőre. 12V-os AC trafóval nem működött rendesen a kapcsolás, vagyis gyakorlatilag a ledek sötétek, csak a legfelső világít. Holnap kipróbálom a gyertyakábeles megoldást. Csak még egy kicsit értetlenkedek Sima sodrott 1mm2-es kábelt jó, ha tekerek rá? Az egyik végét kössem a GND-re, a másikat meg a jel bemenetre, igaz?Csaba09 milyen 3 potit írtál? Enyémben csak a 10k-s van.
Csak a gyertyakábelre kell tekerned, és csak a jelbemenetre kell kötnöd. Így kapacitív úton fogja levenni a fordulatszámfüggő gyújtóimpulzusokat. A gyújtókábel ere, és a rátekert vezeték kondenzátort alkot, a szigetelések a dielektrikum szerepét töltik be.
Így már világos. Az nem okoz zajt a jelben, hogyha hosszú ez a kábel (pl. 1 méter az áramkörig)?
Van a 10K ami a tiedbe is van az 555-résznél.
És én még 2 potit beépítettem és sok hasznát veszem. Az Lm3914 Adatlapjába a valójában 2 ellenállás is van a 6,7,8-as lábak összekötésénél és ezeket helyettesítettem potikkal. Rajzot mellékeltem. Mikor ugyanebből az IC-ből csináltam Vu-metert akkor sokat számított mert ettől függött hogy milyen ledeket lehet beleépíteni meg az érzékenység.Ha jól tudom.
Biztosan szed fel zavarokat, de ezek jórésze is a gyújtótrafó impulzusától származik, magyarul akkor keletkezik, amikor a hasznos jel is, ezért nemhiszem, hogy gondot okozna. Inkább a jelcsökkenésre kellene figyelni, nem lenne szerencsés a vezetéket például a motorvázra közvetlenül rácsavarni, mert a váz is a kondenzátor egyik fegyverzetét képezné, és leosztódna a létrejött kapacitások arányába a jel.
Persze a pudding próbája.....
Köszi a tanácsokat, holnap próbálkozok.
Heló.
Apukámnak kellene egy olyan kapcsolás ami 12v akumlátorról működne, 18,000 fordulatig mérne és digit. kijelzőn írná ki a fordulatszámot. lehetőleg 4digiten, a motor 2 ütemű. bozótvágófűrészhez és motorfűrészhez kellene. seholse találtunk ilyen paraméterekkel kapcsolást és most a gugli se volt a barátunk. HA valaki tud egy ilyen kapcsolást legyen szives ossza meg velünk
Üdv.
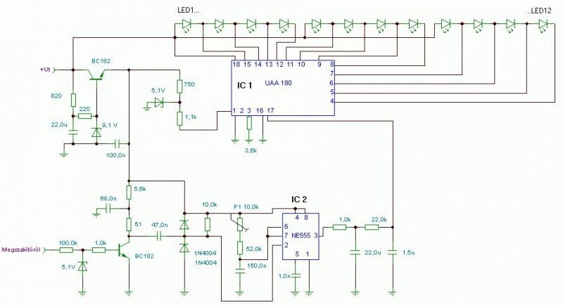
Segítségeteket szeretném kérni a 12ledes fordulatszámmérőhöz kértem a boltban a cuccost,és azt mondta az eladó hogy a listán szereplő dolgok közül 1-2 már be van szüntetve,meg hogy ez jó meg az jó helyettük,az ábrán is feltüntettem mik helyett adott miket.Azt szeretném megkérdezni hogy ezekkel a módosításokkal működhet e a dolog,ha nem mit ajánlotok helyettük.Előre is köszönet a segítségért.
Ja?
És itt lenne a ford.mérő kapcsolási rajza.
Ja?
És még egy kérdés.Nem tudnátok nekem ehhez a cucchoz nyákrajzot amin kör alakba vannak elhelyezve a ledek?Előre is köszönet.
Ha csak az alkatrész értékein fog múlni, akkor működni fog a dolog. Ha lényeges az 1.5µF-os kapacitás, akkor kiegészítheted egy 470nF-dal az 1µF-ot.
Itt van némi ötletadó a nyákhoz...ez futópontos.
Üdv!
Énis megépítettem a szocimotoros féle fordulatszámmérőt (kétszeris) de nem működik sehogy már mindennel volt próbálva ic csere új nyáklap új alkatrészek már szkóppal is volt nézve de semmi. Vagy az van hogy világít a 2. ic összes ledje vagy semmi Aki épített ilyen kapcsolát kérem írjon mer nem tudom megoldani egyedül a problémát.
Ez lenne az.
Bővebben: Link
Üdv!
Amiket bejelöltem a képen(pirossal írtam) olyanokat adott az eredetileg előírt cuccok helyett,azok jók helyettük?
Sziasztok.
Ez a fajta fordulatszám mérő vajon jó autóba is? vagy egy Feliciám és abba szeretnék egyet. 12V, tirisztoros. Előre is köszönöm fordulatszám mérő
Nemfog működni mert a simsonok 2 üteműek míg a felícia 4. Tehát amíg egy kétütemű motorra minden fordulatra jut egy szikra a négyüteműnél csak minden másodikra!
Szóval a felét mutatná neked mint a fordulatszám. Olvastam valahol hogy van valami jelfelező. Na valami olyasmivel működne neked! Senki nem tud 14-15 ezres fordulatszámhatárig fordulatszám mérőt? 2 ütemű egyhengeres motorra
Minek a jelfelező? Négy db négyütemű hengernél fordulatonként 2 gyújtás van... vagyis a dupláját mutatná, de az 555-ös beállításával nagyon könnyű applikálni bármely más szikrafrekvenciához. A 14-15000 sem lehetetlen, csak gyenge a kijelzés felbontása, az 555-ös 50kHz -ig használható. Az UAA 180 viszont nagyon nehezen beszerezhető (kifutó típus), két kaszkádba kötött LM3914 -gyel 1000-20000 RPM között mérő kapcsolás építhető.
Nekem digites kijelzőre kellene a fordulatszám mérő. Pontosan kellene beállítani néhány kétütemű motor maximális fordulatszámát. Több mint valószínű hogy túlpörög a bozótvágónk és már a második dugóját + gyűrűiket fogyasztja el. Nem bóvli, Husqvarna 345-ös.
Plusz négy motorfűrésznek is kíváncsiak lennénk a maximális fordulatszámára.
Bocsi hogy megkésve írok,dekádban dolgozom.
Nagyon szépen köszönöm a nyákrajzot,kapcsolási rajzot is kaphatnék+alkatrészlistát? Előre is köszönet!
UAA180-at tud nekem valaki szerezni?ű
Megköszönném. Fontos lenne.
Jóestét Mindenkinek!
Sikerült szereznem egy bontott Lada nivából való fordulatszámmérőt amit a mostani simsonomra szeretnék felrakni. A táp része már rendben van, stabil 12Voltot kap. Ki is próbáltam így de nem épp hiteles értékeket ír. Ahogy interneten nézelődtem valószínűleg valamelyik kondit kellene kicserélni, de nem tudom hogy melyiket és mekkorára. Ebben kérném segítségeteket. Mellékeltem két képet, amik sajnos nem a legjobb minőségűek de talán látszik rajtuk a lényeg. A bal felső kék kondenzátorra 47n van írva, míg a jobb oldalon lévő két "alkatrészen", amiket én kondenzátornak nézek, ez a felirat áll: n51 és n24. A zöld tárcsán nincs felirat. Ha valaki elárulná nekem a megoldást, annak nagyon megköszönném. ![]() Üdv. Bálint
Szia!
Itt megtalálod a fordulatmérő rajzát. A C4 kondenzátort kell kicserélni (a panelodon nem látszik jól, hogy melyik az), nagyobbra (duplájára az értéket). A trimmereket NE tekergesd el!
Ezt az oldalt már megtaláltam, bár szerintem ez nem ugyan az a kapcsolás. Az én áramkörömben található egy 555ös IC is. Ezért fordultam hozzátok. De ezek szerint valamelyik kondenzátor értékét a duplájára kellene növelnem!? Ha valami ilyesmiről van szó, akkor azt kell mostmár csak kideríteni hoyg melyikét.
Hello Stewe, hozzád fordulok segítségért, mert írtad, hogy lm3914-el is lehet fordulatszám mérőt készíteni 20000RPM-ig.
Gondolom EZT a kapcsolást kell átalakítani erre a célra. A feladatom, hogy egy 2 ütemű tuning robogóra készítsek ledes fordulatszámmérőt, 20ezres! fordulatig. Az előbbi kapcsolást hol kell átalakítani erre a feladatra? Esetleg van valakinek egy kész kapcsolási rajza hozzá? A következő feladat, a jel levétele... A jelet a gyertyapipa kábeléről venném le indukciós megoldással. Vagyis ha hülyeséget írtam volna itt (mert még nem teljesen vagyok tisztában vele), akkor arra gondoltam, hogy feltekercselek pár menetet a gyertyapipa kábelére. De milyen vastagságú és miylen anyagú huzalból csináljam, hány menettel? Bocsi, hogy ennyire tudatlan vagyok, csak sokan írták hogy neki nem működik a mérő meg hasonlók... Minden segítséget előre is köszönök. Üdv. |
Bejelentkezés
Hirdetés |






Már a nyáktrevet készítem de lehet feleslegesen. :no:
Sima sodrott 1mm2-es kábelt jó, ha tekerek rá? Az egyik végét kössem a GND-re, a másikat meg a jel bemenetre, igaz?












