Fórum témák
» Több friss téma |
Minden amit az IC-ről tudni lehet, az adatlapján megtalálod. Külön számlálót nem gyártanak, de ha nem lehet kivezetékezni a LED-eket, akkor két tokot kell használni. (Nem nagy költségtöbblet.)
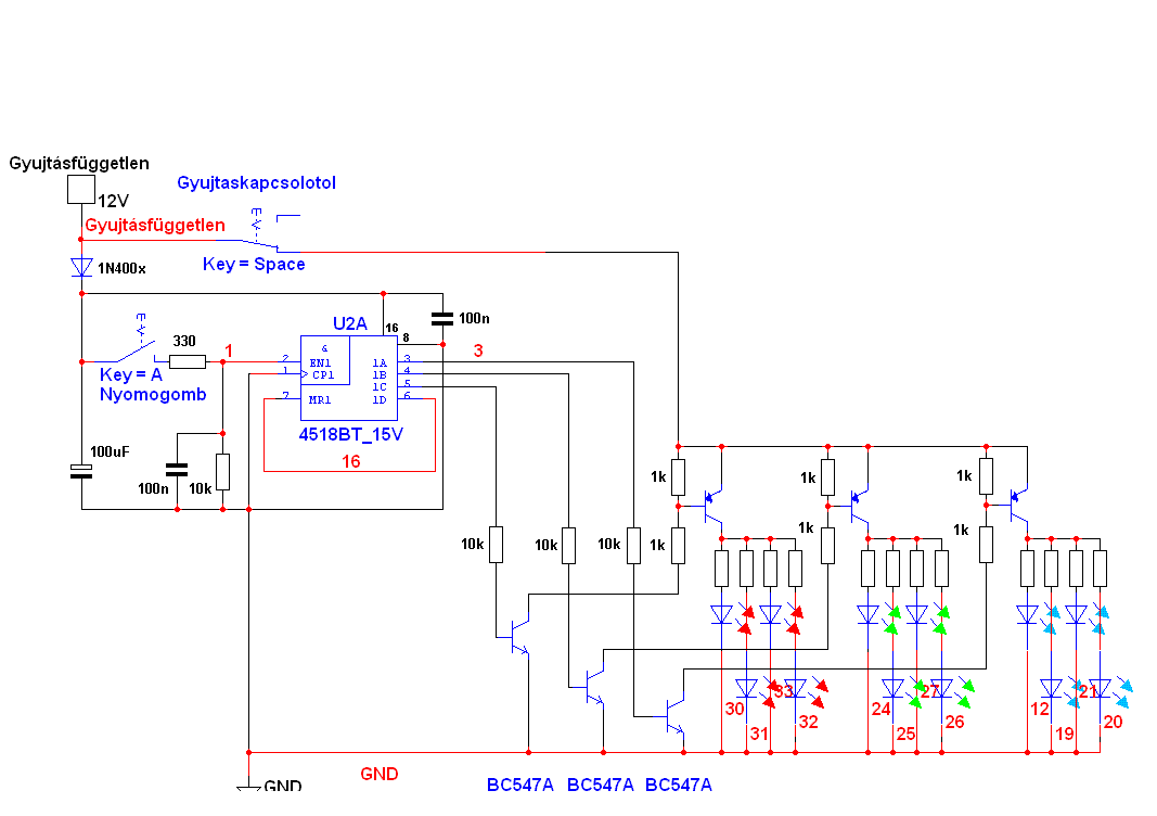
Az új rajzon minden a kívánságaid szerint. (a párhuzamos LED-eket nem rajzoltam ki) A BC547 a kb. 50mA-es kollektoráramot (4 LED) még jól viseli, az áramkorlátozó ellenállás (1K) legalább negyedvattos legyen.
Szia!
Akkor most ezen az IC-n belül 2db logikai számláló van, ha jól értem, ugye? És olyan nem létezik, amiben csak 1db lenne, igazából nekem a hely miatt lenne ideálisabb a 8lábú IC a 16helyett. Na, nekem úgy vannak a ledek összekötve, hogy egy színhez megy a km órában 4db led, azoknak mindegyiknek van egy 680Ohmos ellenállásuk, és ezek vannak párhuzamosan kötve. És ezt a pakkot kötném a BC547 után. Akkor is kell az áramkorlátozó 1KOhm? Biztosan bírni fogja a BC547 a 80mA-es folyamatos terhelést? Mit javasolnál helyette, ami nagyobb áramot is elvisel? BD139? Ahogy látom az R1-nél 6KOhmot raktál, oda nem jó a 10KOhm? Az lenne a jó, ha minden tranzisztor úgy kinyitna, hogy ugyanolyan (lehetőleg közel tápfeszültséget) adjanak a ledre, mert különben a ledek veszítenek a fényerejükből. A 10KOhmmal mekkora feszültség fog esni a leden, illetve a tranzisztoron? Előre is köszönöm a segítséged.
Igen, kettő logikai számláló van benne. Ha a hely kevés, akkor jav.: SMD alkatrészek. A BC547 bőven elbírja a 100mA -t folyamatosan.
Ha attól félsz, hogy esik a tápfesz a tranzisztoron, akkor egyszerű a megoldás: kisebb áramkorlátozó ellenállást kell tenni a LEDekhez. A LED-en eső feszültséget megnézheted katalógusból, de nem érdemes vele annyit foglalkozni, nyugodtan tekintheted konstansnak, mert elég meredek az U-I karakterisztikája. A tranzisztoron -ha becsületesen sikerül kinyitni- , akkor 1V alatti fesz. esik. Javasolnám a MOS FET alkalmazását, ha minden képen minimális szaturációs feszültséget akarsz. Sajnos a kapcsolást nem tudom megnézni, mert nem JPG-be van.N-MOS FET
Szia!
Sajnos a ledek áramkorlátozó ellenállását nem tudom kicserélni, mert a gyári izzófoglalatban vannak az smd ledek, és az ellenállások. 14,5V-ra méretezve az ellenállás. Ha 11-12V-ot kapnának a ledek az már jó lenne, az alatt esik a fényerejük, ezért is érdekelt, hogy mennyi feszültség esik a tranzisztoron. Most az 1kOhm-os ellenállások a ledek miatt vannak, nem? Ha én nekem a ledeken külön van ellenállás, ami 14,5V-ra lett méretezve, akkor nem kell az 1KOhm, ugye? Felrakom neked jpg-be a kapcsolási rajzot.
Szerintem az a nyomógomb prellezni fog.
És igen, azok az 1K ellenállások azért vannak ott, szóval nem kellenek. Ha N-MOS FETet használnál, akkor a 10k ellenállások nem is kellenének oda, hanem az IC kimenetei közvetlenül mehetnének a Gate -re, a Source mehetne földre, és a tápra (gyújtáskapcsoló után) kéne kötni a LEDeket anódját, a katódot pedig a Drainre. Esetleg 1-1 100k ellenállással le lehetne húzni a Gate-et földre, vagy tápra tenni, de szerintem az is fölösleges.
Szia!
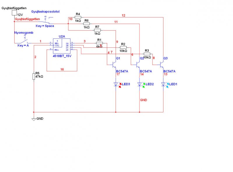
Felteszem azt a kapcsolási rajzot, ahogy az én ledjeim vannak a tokban. Ezt fogja jelölni a zöld téglalapon belüli rész. Sajnos mosfetes alkatrészek ritkábbak, nekem olyan kell, amit olcsón és könnyen be tudok szerezni, azért lenne jó a BC547, vagy a BD139. Szerinted jó ez a bázisellenállás ahhoz, hogy jól kinyissa a tranzisztort? Pontosan mire gondoltál azzal, hogy a kapcsoló prellezni fog? Amúgy hova van bekötve az IC tápfesze, meg a föld? Az IC folyamaots tápfesz alatt lesz, vagy a nyomógomb adja a tápfeszt? De akkor, hogy jegyzi meg az adott állapotot, ha csak akkor kap tápfeszt?
Öm...
Ha most nem Linuxom lenne, akkor feltenném, hogy én hogyan gondoltam az átalakítást, de így kénytelenek leszünk a képzelőerődre hagyatkozni. AZ előbbi leírásomat csak annyiban helyesbíteném,hogy mivel az anódot nem tudod tápra tenni, ezért az anód fölötti ellenállások közös pontját tedd tápra. Az IC természetesen állandóan kapja a tápfeszt. Közvetlenül az autó akkumulátorára van kötve. Azt, hogy "MOS fetes alkatrész ritka", azt szeretném megcáfolni! A legtöbb digitális áramkör, aminek a típusszáma "CD" vel kezdődik, az bizony mosfetes. Ha konkrétan a MOS FET -re, mint térvezérlésű tranzisztorra gondoltál, akkor sincs igazad, mert amit én linkeltem N-MOS FET, az 37 FT, szemben a BD139- cel, ami amellett, hogy nagyobb is, majdnem dupla olyan áron mérik (69Ft a HESTOREban). Nem csak a bázisellenállástól függ, hogy mennyire fog kinyílni a tranzisztor. Egyébként a 10k az jónak tűnik. Függ a tranzisztor adott munkapontjának áramerősítésétől (katalógusban DC current gain diagram), és a szaturációs feszültségtől (BC547B -nél 100mA -nál 0,2-0,6V,) ami szintén katalógus adat. Tul.képen a tranzisztorok is jók oda, még a BC547 is, és az a legolcsóbb. Viszont az SMD FET kisebb. Ah és prellezés: Hát az valami olyasmi, hogy 1 "nyomás" helyett sok benyomásnak megfelelő dolog fog végrehajtódni.
Szia!
Én azon, hogy ritka úgy értettem, hogy ahol én lakom, ott van 3db elektronikai bolt, és nem nagyon bővelkednek ilyenekben, csak általános alkatrészekben, tranzisztorokban. Ha pl. SMD ledet szeretnék rendelni, felejtős, pedig már elég elterjedtek. Nem szeretnék heteket várni, míg megjön, ezért gondoltam egyszerű alkatrészekre. BC547-em még nekem is van, vagy szedek ki egy TV-ből Hogyan lehetne csökkenteni a prellezést a kapcsolónál? Köszönöm a sok infót, sokat segítettél. Azt még nem tudnád megmondani, hogy mennyi áramot fogyaszt ez az IC, amikor nem világítanak a ledek? A katalógusában nem találtam
Hmm hát bármilyen meglepő, de többet, mint amikor világítanak! Na és még 1 érv a FET-ek mellett, hogy azoknak a statikus vezérléshez gyakorlatilag nem kell áram. (csak amit az IC magában eszik)
Nem tudom így fejből megmondani, de valahogy úgy kéne kiszámolni, hogy: Tehát (Uki IC-Uled)/(Rb+Rled) * ahány LED-nek kéne világítania + az IC belső fogyasztása. Elég bonyolult a pontos kiszámítás. De akkor alapozzunk worst case- re. Feltételezzük, hogy az IC kiizzad magából 14 voltot (valahogy). Ami 10kohm bázis ellenálláson keresztül , és egy B-E diódán keresztül megy a LEDekre, amikkel sorba van kötve 1-1 680ohmos ellenállás. Feltételezzük, hogy B-E átmeneten csak 0,5V esik a 0,6-0,7 helyett, szóval ez máris levonandó a 14V-ból. Továbbá a LED minimális nyitófeszültségét becsüljük 1,8V-ra, ezt is vonjuk ki. Így ott tartunk, hogy 14-(0,5V+1,8V) van 11,7V az ellenállásokon. Igen ám, de mivel a 680ohmból összesen 13db van (mivel szinenként 4, és 3 szín, és legrosszabb esetben mind a három szín vezérelve van az IC által), ezért csak 680/4 ohmot kell hozzáadni a 10k-hoz, ami 10,0170kOhm Na ezzel kell elosztani a 11,7V -ot, kapjuk, hogy 1,15mA/szín *3szín=3,45mA + IC belső fogyasztás, ami bőven 1mA alatt van. Tehát a lényeg: Elhanyagolhatóan kevés áramot vesz fel nyugalmilag. A prellezés ellen pedig google-ba írd be, hogy: prellmentesítés. Vagy a kapcsoló után (az IC felöli oldal) tegyél egy 100nF-os kondenzátort a föld felé. De NAND kapukkal is lehet prellmentesíteni.
Miután már sikerült megoldani a feladatot, így csak érdekesség képpen egy pic-es megoldás jutott az eszembe. Adott egy 3 pwm kimenettel rendelkező példány, pl. 18f1230. Az analóg bemenetére egy fotodiódával külső fényhez lehet állítani a fényerőt. Bemenetként egy nyomógombos enkóder szolgálna, mellyel akár a teljes színtartományt vagy csak előre beállított színeket és a fényerőt is lehetne állítani. A belső eeprom képes tárolni minden beállítást és még külön opcióként rs232-ön keresztül is lehetne programozni. De hogy tovább lépjek az "extrákkal", egy mikrofon segítségével is lehetne léptetni, pl. a müszerfal megkoccintásával vagy így képes lenne ütemlámpaként funkcionálni zene hallgatásakor
Van még ötletem, de azoktól megkíméllek benneteket, azt hiszem ennyi is elég lesz
Ha az áramkorlátozó ellenállások is az emitterkörben vannak, akkor nem fog megbízhatóan nyitni a tranzisztor, az egészet vissza kell tenni a kollektorkörbe, a bázisellenállást pedig megnövelni 47Kohm -ra.
Az áramkorlátozók ha eddig 680-asok voltak maradhatnak, az értéküket nem írtam át.
Szia!
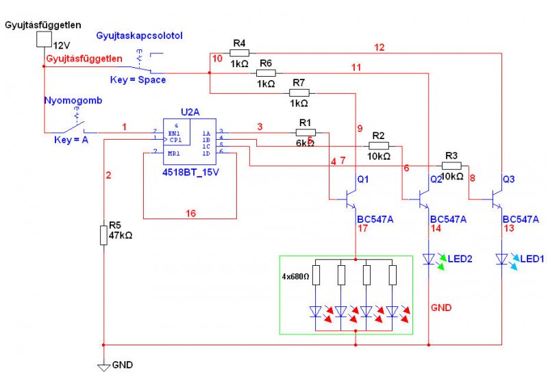
Akkor most, hogy legyen? Felraktam egy képet, a zöld téglalapon belül lévők a ledek, és az ellenállások, amik a foglalatban vannak, azon nem tudok változtatni, ahhoz kell alakítani az áramkört. Hogyan kell akkor bekötni a ledeket, hogy közös katódosak maradjanak? Ma szeretném megvenni az alkatrészeket, légyszíves segíts benne.
Szia!
Nagyon jó ez az ötlet is, de előszőr egy egyszerűbbnek állnék neki. Amúgy a jövőben lehet, hogy szükség lehet rá, akkor jelzek mindenképp. Tetszik nagyon az elméleted. Köszi a segítséget.
Igen. Erősen bízva abban, hogy a "közös katód" csak színenként értendő (és nem "belül" a műszerben vannak a GND-re kötve).
Mert akkor marad a P-FET, vagy PNP tranyós meghajtás....
Szia!
Sajnos mind a 3 szín közös katódon van az led tokon belül Akkor tudnád nekem módosítani úgí a kapcsolást, hogy pnp-s tranzisztorokból álljon?Felőlem lehet erősebb tranyó is, ami bír 300mA-ert is. Előre is köszönöm szépen a segítséged.
Egyszerűen a katódokat lekötni a - tápra,
a tranzisztort kicserélni BC303-ra. (Természetesen az emitter-kollektort meg kell cserélni. Rajzot csak otthonról tudok. A kijelzés ellentettje lesz ugyan a számlálókimenetnek, de a végeredmény szempontjából tökmindegy.
Tessék. Néhány alkatrész azért került bele a biztonságos működés érdekében.
Mik ezek: legfontosabb az IC táp jó szűrése, hogy a számláló megőrizze az állapotát indítózás alatt. Ezt hivatott szolgálni a soros dióda és a 100 µF elkó. Került a bemenetre egy primitív pergésmentesítés: 10k, 100nF. A 10k nélkül egyébként sem működne, mert nincs "magától" nulla szint a bemeneten. A soros 330 ohm a nyomógombot védi a beégéstől. (bármilyen hihetetlen, a 100nF is képes a kis pattogós nyomógomb tönkretételére párszáz működtetés alatt...) 300mA-hez kell a nagyobb tranyó (mert ezt kérted), ehhez a kis áramerősítési tényezője okán meghajtó tranzisztor is kell. Én P-FET-tel csinálnám, akkor a meghajtók elmaradnának és a kijelzés megfordulna, de ez nem gond - ahogy Stewe is írja.[i][/i][i]
Ha Sebi rajza alapján csinálod, a BD139 vastagon elbírja a két LED csomagot is, ha nem kell feltétlenül különböző szín a két helyen, akkor megspórolhatod az egyik számláló-meghajtó áramkört. A LED-eket átvezetni 4 huzal még vállalható.
Szia!
OK, érdekelne ez a BC303-as kapcsolás is, mert az órában kicsi a hely, és ott csak szinenként 80mA-ert fog enni, úgyhogy felesleges komolyabb áramkör. A Sebi rajzát fogom használni a kmórában, ahol viszont szinenként 240mA lesz a fogyasztás. Előre is köszönöm a segítséged.
Szia!
Köszönöm a segítséged, ma este meg is építem az áramkört, feltéve, ha kapok ilyen IC-t. Ezt fogom használni a kmórában, mert ott nagyobb az áramfelvétel, a BC303-asat pedig a sima órában, mert ott pici a hely, és ott harmada a fogyasztás.
Biztos hogy BD139 p típusú? Az adatlapja szerint nem...
NPN-es, akkor milyet vegyek helyette?
Sajnos lassan indulok a boltba, mert most nem otthon vagyok, időhöz vagyok kötve, ezért nincs időm keresgetni, hogy mivel tudnám helyettesíteni ![]() Előre is köszi
Hamar találtam párat.
BD136, 138, 140. Jók lesznek?
Igen, igazad van, nem figyeltem rá, csak ez került szóba...
Abban is igazad van, hogy a BC303 is jó lenne, nagyon szerettem én is - amíg volt. Sajnos 15 éve nem gyártják. Leszedtem a rajzról a típust.
Van ahol még lehet kapni.
Igen, ezek is jók. Ha a boltos ért hozzá valamennyire, akkor ha azt mondod neki, hogy 100 vagy 300mA-t akarsz vele kapcsolni 15V-on akkor fog neked ajánlani valamit a készletéből.
Szuper! Ezek szerint valamelyik cég csak elkezte újra gyártani. Mert a paraméterei ebben a tokban páratlanok. |
Bejelentkezés
Hirdetés |






Hogyan lehetne csökkenteni a prellezést a kapcsolónál? Köszönöm a sok infót, sokat segítettél. Azt még nem tudnád megmondani, hogy mennyi áramot fogyaszt ez az IC, amikor nem világítanak a ledek? A katalógusában nem találtam






