Fórum témák
» Több friss téma |
Fórum » Akkumulátor feszültségjelző
Témaindító: ludmanakos, idő: Jan 14, 2010
Témakörök:
Sziasztok szeretnék egy 12V-os aksi feszültség mérőt összedobni pl 5db led 10-14V ig mérje a feszültséget. A lehető legegyszerűbb kapcsolást szeretném megtalálni hozzá. Segítségeteket szeretném kérni eme kapcsolás megalkotásában. Előre is köszönöm.
Hát igen igazad van nem jártam körbe teljesen a fórumokat
Nem még nem láttam végül is ez egy ésszerű megoldás. Köszi a gyors választ. Üdv.
vagy bemész a bontóba , és 4 ütemü wartburgokban olyan volt...
Sziasztok!
mielött zárolnátok a témát mivel a kapcsolások között ott van, nekem 24v osba kellene de itt nem lehet megnyitni! apukám mozgássérült és az elektromos kocsijába szeretném a 24 v-osat megcsinálni mert van benne egy mutatós de kifeküdt és nem látja hogy áll az akku ![]() 22-26 volt között kéne működnie! 5 ledes 1v-os osztással, vagy 10 ledes 0,5 v-ossal lenne jó! (a 10 es variáció azért mert van 10-es led oszlopom itthon! ![]() előre is köszi!
Szia. Ne menjen be a bontóba vagy ha bemegy a wartburgban ne keressen ilyen műszert mert nem volt, nincs benne. :yes:
Ha jól számoltam a fenti kapcsolás 12v-os zéner cserével 27 volttól mér lefele. Ekkor meg
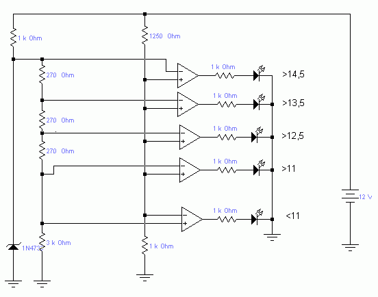
![]() Ahol a db az a 270Ohmos ellenállás összes darabszáma. x pedig a vizsgált komporátorig számolt 270Ohmosok darabszáma lentről lefelé. (Egyenes arányosság) Így megfelelő ellenállások számolásával akár 10 műveleti erősítőt is betehetsz.
Hello!
A rádiótechnika számában találtam egy gépkocsi akku kapcsolási rajzot.Igaz nem 5 db LED van benne.
Sajnos nem lehet elolvasni. Felrakod újra úgy, hogy kikapcsolod az automatikus méretezést? Köszi!
Hello!
Tessék.Most már remélem jó lesz. Az előző törölve, a jpg-t konvertáltam gif-be. Sebi
Tiszteletem! Én is elkészítettem 1 akkuőr kapcsolást, a mellékelt rajz szerint. Az a gond vele, hogy bármekkora feszültséget is kap, minden led ég. Mi lehet a gond?
Ugye a cikket is elolvastad?
Bővebben: Link Adjál neki 10V-ot egy szabályozható labortápról. Akkor is világít mindegyik?
Tisztelet! Miután befejeztem a forrasztgatását, rákapcsoltam egy adapterről (mert nekem csak ez van) 3voltot. Ekkor is mind égtek, de csak halványan. Aztán 4.5Vot, aztán7.5öt, 9et, majd 12öt... Mindegyiknél égtek, csak egyre erősödő intenzitással, ami termszetes is... Aztán arra gondoltam, hogy tönkrement Icéket vásároltam... Kicseréltem őket, de ugyanaz a mese... Mit tegyek még?
A tápod egy állítható feszültségű táp, akkor az nagyon zajos. Próbáld ki valami telepről. Ha akkor sem jó, akkor rakj fel a nyákról két képet (két oldal), és linkeld hozzá a kapcsol rajzot, hogy legyen kedve megnézni valakinek, ne kelljen még pluszba keresgélnie. Aztán kiderül.
Ok, ezt fogom tenni... Kösz.
Üdv!
Én is elkészíteném ezt: LEÍRÁS Fesz mérőt, olyan jónak tűnik: Csak egy apró kérdés lenne az ic vel kapcsolatban: LM324 Hogy a Vcc+ és Vcc- az akku 12V közvetlen/vagy gyújtás után jó e, vagy nem is kell ide táp? Illetve van e valakinek egy NYÁK terve is erre a kapcsolásra? Illetve gondolom a 3X270 Ohm-mal lehet változtatni a jelzett fesz értéket, és kérdezem a működése, folyamatosan egymás után világítanak a ledek, vagy egymás után kikapcsolva? Köszönettel: Gábriel
Gyújtás utánról adj neki oda tápot, mert ha közvetlenül kötöd, akkor állandóan világítani fog és húzza az akkut.
Nézd meg a képeket, abból kiderül, hogy hogyan világítanak.
Köszönöm.
Illetve az lenne a kérdésem hogy a #755613-LEÍRÁS ban szereplő kapcsolási rajzba szeretnék egy kis hangjelzést (zümi) beépíteni pluszban ha 11V alá, és 15 fölé menne a feszültség. H 2 db LM324 ből lenne az alap kapcsolás akkor lenne plusz 3 szabad hely az ic ben, vagy egyszerű zéner megoldás lenne jobb? G.
Üdv / Üdv Mindenkinek!
Volt időm, s megcsináltam, a próbán a kocsiban feszmérővel párhuzamosan ellenőrizve az 5 LED közül az első (<11 V) és az utolsó világít (>14,5 V), gyújtáson 12V, és alapjáraton 14,3V. A mért áramfelvétel 31mA. Ötlet, Mi lehet a hiba? infók voltak: LM324 , illetve: Terv . A nyák terveket is beszkennel amint tudom, De lehet nyák terveket is küldeni, ami biztos működik. Kérdezem, esetleg a zéner lehet a gond, vagy más? Köszönöm az infókat.
Hello!
Tudnátok nekem adni egy feszültségjelzőt 24V-os akkura, 4-8 leddel, de LM324-el?
Sziasztok!
Valami ilyesmit szeretnék összedobni, de még nagyon kezdő vagyok. Tudnátok segíteni? A segítségeket előre is köszönöm.
Sziasztok!
A fentebb említett kapcsolást ( Bővebben: Link ) nagyon meg kellene változtatnom, hogy 12-17V között mérjen? Vagy csak elég a zener diódát nagyobbra cserélnem? (~10V-osra ?) Li-ion akkupakkot kellene figyelni (normál 16,8V, lemerülve 12V).
Csak a referencia osztó alsó tagját (1 kohm) változtasd (növeld) meg, akkor az egész kijelző sáv feljebb csúszik.
Ha a felső 1250ohmot 1700ohm körülire cseréled (1k+680ohm), akkor 17V körül lesz a teteje és 12V körül az alja. Olyan kb. 1,5V ugrásokkal közte...majd beskálázod...
Bocs Pucuka, de az alsó tagot csökkenteni kellene... Üdv Inhouse
Mindkettőtöknek köszönöm a válaszokat.
Majd tesztelem. Üdv!
Üdv mindenki.
Látom egy kicsit kihalt a téma de szerintem ez a legjobb hely annak amit akarok. Azt szeretném megtudni hogy létezik-e olyan kapcsolás mikrovezérlővel ami 7szegmenses kijelzővel jelzi hány százalékon(SZÁZALÉK) van még az akku, és ezt úgy kéne hogy 2 nyomógombbal lehessen szabályozni hogy hány Volt legyen a 0% és hány Volt a 100%, ilyen MAX-MIN beállításként(ez lehet potis is ha az egyszerűbb). Szóval ha van ehhez valakinek ötlete, esetleg tud segíteni, azt nagyon megköszönöm(és egy programot is szeretnék ha valakinek van ideje megini). Amugy, ez lehetne egy cikk is |
Bejelentkezés
Hirdetés |




Nem még nem láttam végül is ez egy ésszerű megoldás. Köszi a gyors választ. Üdv. 










