Fórum témák
» Több friss téma |
Fórum » Kapcsolási rajzot keresek
Témaindító: Kallai Csaba, idő: Márc 11, 2006
Témakörök:
Szia,
most látom, hogy elírtam a típus számot. pontosan, az LBO-552C dokumentjét keresem. Tudsz segíteni? Üdv.
Szia, el tudnák képzelni, egy UAA180-at, mint kivezérlés mérő áramkör, aminek a bemenetére egy lassú felfutású háromszög jelgenerátor menne, mondjuk 555-el. Az Ic az emelkedő bemeneti feszültség hatására sorban kigyújt egy egy ledet, a bemeneti feszültség emelését pedig egy fűrész generátor adná. Konkrét kapcsolásom ugyan nincs, mert méretezni kellene, de lényegében neked egy fűrész jel kell, és egy ledes VU meter. Eddig ötlet szinten van a dolog.
Köszönöm Doncso a gondolatmenet, jó a Barátaim szerint, naggyából Ők is így gondolják, de hát jó lenne egy valódi rajz! De azért köszönöm! Tarhos :integet2:
Igen, de ettől még minden kimenetet komparátor kapcsol, tehát nem fog fényerőt modulálni.
Sajnos nem jó, igaza van Sebinek, mert nem úgy gyulladnának ki a ledek, hogy elkezd erősödni a fényereje az elsőnek, és amikor már teljes fénnyel világít, akkor kezd a következő is erősödni, hanem úgy működne, hogy kigyullad az első, majd ahogy emelkedik a fesz, átbillen a következő komparátor, és kigyullad a második, és így tovább. Tehát a ledek, nem erősödnek, hanem vagy világítanak, vagy nem, nincs átmenet.
Kedves Doncso!
Ha sok gondot okoz ez a lassú felgyulladás, talán úgy is jó lenne ha csak egyszerűen felgyullad, 2-4"(másodperc) ég és vált a következő Led-re! De ez a lassú erősődés nagyon szépen mutat !Köszönöm ahozzászólásokat mindenkinek! Tarhos :integet2:
Külön köszönöm a Lapos és a Sebi(agyi) munkáját! Elnézést, hogy Őket nem említettek! Tarhos
Az, hogy mennyi idő kell a soron következő led felgyuladásához, azt a fűrész jel felfutása fogja megadni, amit akár szabályozhatóra is lehetne csinálni.
Itt egy egyszerű fűrész generátor rajza, az UAA180 rajzát az adatlapon megtalálod. Bővebben: Link
Az értékek variálásával lehet csökkenteni a frekvenciát. Bővebben: Link
Hello!
Nekem alapból, ez az UA eszembe sem jutott. De megoldható akkor is, ha az UA vagy LM3914 nem folyamatosan szabályoz, hanem kapcsolgat. Ha a lassú fűrészjelre, egy kisebb, de gyors fűrész (vagy háromszög) jelet rászuperponálunk. Akkor ahogy a jel közelit a komparátor felé a jel, PWM moduláció fog képződni. A kijelző komparálási távolságok és a gyors fűrészjel amplitúdó aránya fogja meghatározni, hogyan fog a Led "kigyulladni".. De egy másik megoldás is lehetséges. Ha azt szeretnéd, hogy a Led-ek ne hirtelen kapcsolódjanak ki, hanem lassan, akkor a D7..D12 diódákat elhagyod. üdv! proli007
Kedves Doncso!
Nem tudnál nagyon figyelmesen összedobni egy rajzot erről a szerkezetről, mondjuk úgy két led-ig. De lehet, hogy a több Led-des változatnál más és más értékek lépnek föl. Ezért kellene egy használható komplex rajz(mert én teljesen zöldfülű vagyok) barátaim csak egy szemmel-kézzel fogható rajzból tudnak kiindúlni. Sőt, az építés közben is léphetnek fel problémák! Köszönöm. Tarhos
Kedves Proli007 !
Megkaptuk a rajzodat ebből azt hiszem ki tudnak indulni a srácok! És amit írtál, hogy lassan kapcsólódnak le a Led-ek ez egy még jobb és "szebb" megoldás! Tudjátok én csak a "szépség" felelős vagyok ebben a munkában! Köszönjük! Tarhos Ui:ha valami pöcök van fordúlhatunk hozzád?
Látom megjött Proli és megsegített egy rajzal, akkor szerintem probléma megoldva.
Hello!
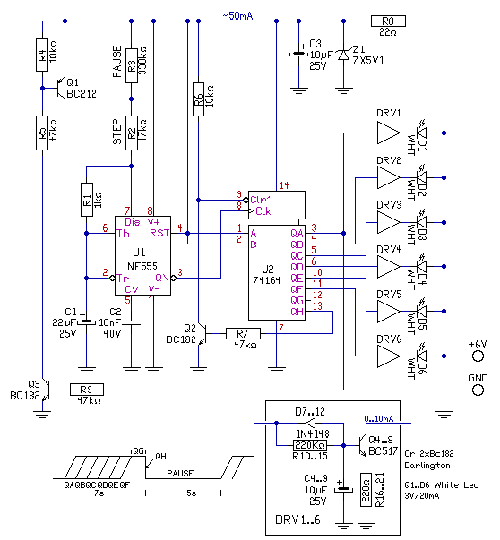
Természetesen, ez nem kérdés.. De esetleg megírhattátok volna, mit szeretnétek készíteni, milyen időzítésre (lassú működésre) gondoltatok, mekkora tápfeszültségről, hány dióda megy. De nem tudom a rajzomon megnéztétek-e a kis idődiagramot, hogy ilyen működésre gondoltatok-e. (szünet..) üdv! proli007
Sziasztok egy 36 LED-es 12V os lámpához keresek fényeröszabájzot ha valaki tudna küldeni egy egyszerű és jó kapcsolási rajzot
Kedves Proli007!
Igazad van. Le kellett volna már rég rajzolnom Nektek, hogy mit akarok. Ime.A kör egy forgó üveglap, melyet az alatta lévő motor percenként 10-15 fordulatot tesz a rajta lévő porcelánnal. Ezt kell megvilágítani. Nem tudom mennyit értettek a reklámhoz de ez egy fantasztikus megoldás lenne, hisz a porcelánon nagyon élnek a fények és a szinek. Na most: ha ezeket a ledeket zöld, kék, piros, sárga....stb. teszünk be, elgondolhatjátok, hogy milyen látványt kap a NÉZŐ. Nos ezt akartam megírni nektek. Ez a rajz amit Te küldtél Proli007 ez az amit én kértem??Tisztelettel Tarhos
Hello!
Talán le kellene rajzolni, hogyan is vannak bekötve a Led-ek. Pontosabban a feszültség ismert, de a szükséges áram nem. De 555-el, NE555-PWM-Led szabályzó több tucat van már itt fenn, az biztos jó lesz számodra. üdv! proli007
sziasztok Szeretnelek megkerni titeket ha van valakinek egy POWERLINK LPK2-30 tipusu PC taphoz rajza , segitsen ki vele. Az USB kicsapta a tapot es nem talalom miert nem akar elindulni pedig atneztem es a kilott alkatreszeket kicsereltem es megse indul. KOszi elore is
Hello!
Legegyszerűb Ledes VU meter kapcsolási rajzot keresnék! Előre is köszi!
Sziasztok, nincs meg valakinek a FUSION PAA-800P típusú orosz erősítőnek a kapcsolási rajza véletlenül?, szereztem egy ilyen erősítőt és be van dögölve szegény, és szeretném fel éleszteni. Már keresgéltem a googlén de nem találtam róla semmi adatot. Köszi a segítséget előre is.
Hello!
A "legegyszerűbb", nem műszaki paraméter.. Honnan tudnánk mit szeretnél. Mert egy LM3915 és néhény ellenállás nem elég egyszerű? De vannak 5-led-es kimondottan erre a célra készült IC-k is. És van tranzisztoros kivezérlésmérők. Sőt ami még megdöbbentőbb, kereső is van a topikban.. :yes: üdv! proli007
Hello!
Azt, hogy Te mit szerettél volna, azt én nehezen tudom eldönteni. De lerajzoltam az "időgrafikonját" a működésének. Ez szerint, a Led-ek szép fokozatosan egymás után gyulladnak ki és égve is maradnak, míg az összes nem ég. Ekkor egyszerre elalszanak (dióda használatától függően egy pillanat alatt, vagy lassan). Ez után, egy kis sötét szünet következik. Hogy szünet kell, vagy sem, azt eldöntheted. (Ha nem, R3 helyett rövidzárat teszel be, és Q1,R4,R5 Q3,R3 elmaradhat.) üdv! proli007
Szia az áram 900mA a ledek párhuzamosan vanak kötve nekem csak egy egyszerű fényerő szabályzó kéne.
Nem! Neked egy halom írásjel kellene elsősorban.
Sziasztok!
Nincs kapcsolási rajza valakinek a "DIM8DMX" 8 csatornás dimmerhez? Esetleg javított már ilyet valaki a listán lévők közül? Üdv. Ottó
Hello!
És amit belinkeltem, az szerinted mi? Az NPN tranyó helyett beteszel egy IFRZ44-es Fet-et, és már mehet is róla a lámpa. Amúgy kötve hiszem, hogy 12V-nál párhuzamosan vannak a Led-ek.. üdv! proli007
Heló
Tudna valaki segíteni? magashang-kiemelő kapcsolási rajzot keresek. |
Bejelentkezés
Hirdetés |





!Köszönöm ahozzászólásokat mindenkinek! Tarhos :integet2:






