Fórum témák
» Több friss téma |
Én az R1 ellenállás és a C1 kondival csinálnám , így csöves egyenirányításhoz hasonló éledése lenne .
Lassan , késleltetve jelene meg a kimeneten a feszültség , az R1/C1 tag értékével beállítható az idő .. Az 5,6k ellenállást is kiváltanám egy áramgenerátorral .
Üdv!
Ismeri valaki a heed canamp erősítőt? Írtam róla egy cikket,de még nem tették ki. Most viszont értetlenül állok egy probléma előtt. Az egész fokozat közös tápon van, a táp csilalgpontosan van kialakítva, és teljesen szimmetrikus a felépítés, maximum annyiban különbözik a két oldal egymástól, hogy nagyobb ívben van hajlítva egy alkatrészláb. Mégis, az egyik oldal tökéletes csendben van, a másik pedig 50hz brummot produkál. Tranyó gyártási szórás, nagyobb béta? Valaki meg tudná mondani, hogy mitől van ez?
Szép lesz de ez most egy mono blokk ? egy csőféllel hogyan megy le 24 ohm -ra ?
Hali!
Nem monóblokk, Ez az a kapcsolás, némi módosítással. A végtriódák alatt 1k5 van, (2 db 3k/1W-s REMIX szén, paralel) és 50 mA a katódáram. A 24 Ohm-os fülesemmel, (Sennheiser HD-201) tökéletesen szól, megfelelő hangerőt produkál. A 32 Ohm -os Behringeremmel, már brutál nagy hangot ad. Köbzoli! Lehet hogy szebb lenne ha csak a nagy cső látszana, de akkor nem tudnám olyan könnyen cserélgetni - tesztelni a meghajtócsöveket, hogy melyik hogyan szól. Más... rendeltem a Pozsitól 6 db zsír új 6N13SZ- csőt, de valahogy nem szólnak olyan szépen mint az alaposan leharcolt, ütött-kopott bontott csöveim. Az újaknak nagyobb az erősítésük és keményebb, kétoldalasabb, nyersebb hangot adnak. Ennek mi lehet az oka? Más beállítást igényelnek az új csövek? Vagy csak be kell hogy járódjanak?
Én a bejáratódásra tippelek.
Hali!
A csatolt kapcsolás szerintetek működőképes? A osztályú vagyis nagy valószinűséggel mert a JHL oldaláról szedtem esetleg valaki megépitettem már?
Hali Bassmester!
Láttam fejhallgató erősítődet, és érdekelne pár vélemény vele kapcsolatban, pl ha hangjával kapcsolatban, milyen? Igaz ez szubjektív dolog, de mégis, szerinted milyen? Én is ezt a kapcsolást szeretném megépíteni és egy Sennheiser HD-555 szeretném használni, igaz ez 50 ohm os de csak meghajtja .Tudnál feltenni pár képet a belsejéről, meg úgy az egészről? Érdekelne hogy te milyen folytót használtál. Üdv Gábor!
Hali!
Nem raktam bele folytót, nem is kell bele. 390 Ohm/5W ellenállás van benne c-r-c szűrésnek. Holnap lefotózom a belsejét, amit eléggé tré módon drótoztam össze, mert lapos lett a doboz és nem fért bele a nyákos verzió A HD 555-tel állatul fog szólni, az 50 Ohm inkább előny mint hátrány. Az eredeti 3k3 -as katód ellenállás helyett nekem 3 db 4k7/2W remix szénréteg van benne párhuzamosan, a katódáram 50 mA, az eredeti 32 mA helyett. Sokkal jobb így. :yes:
Szia Storm! A kapcsolás működőképes JLH fejhallgató erősítő. Én kb. 15mV-s kimeneti DC hibával használom. Tavasz óta újra akarom építeni kisebb DC hibával, egyoldalas nyákon, mert az enyém kétoldalas egyik oldal csak testelés átmenő furatokkal. (Így viszont nem gerjed)Megvan az új -egyoldalas-nyák is, de azt még nem próbáltam ki. Melorin sokat kűzdött a kapcsolással. Ha jól emlékszem hosszú vezetékeket használt, szerintem azért gerjedhetett. Én 7812 - 7912-s stabilizátor IC-ket használtam. A + és - tápfesz. között 0,6V eltérés volt. Ha belenyúlnék a kapcsolásba: kiegyenlíteném az eltérést és az erősítő kimeneti 15mV-s hibája is szerintem a harmadára csökkenne. Ehhez idő kellene, ami sajnos nekem nagyon kevés van. Nekem az "A" osztályú működésével a legjobb amit építettem. A kockázat a tiéd, az esélyed a sikerre kb. 60%. Az alkatrészek olcsók. Hűtőlemezdarab a próbához is kell.(Szilikon+szigetelés+borda letestelés)
Valakinek nincsen kedve ehhez tervezni egy nyákot?
Bővebben: LinkEsetleg ehhez nyákrajza van valakinek? Bővebben: Link Mintha láttam volna már itt az oldalon ennek a nyákrajzát, de most nem találom.
Köszi. Majd beszámolok róla.
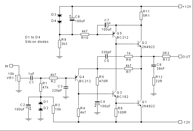
Sziasztok! A studio fejhallgató erősítő kapcsolási rajzához lenne néhány kérdésem. Az inv. bemeneten lévő R3(R6) ellenállás tényleg nulla ohm? Így mi az értelme? D1, D2, D3, D4 diódáknak mi lehet a szerepe? Mire vonatkozhat a D2, D4 szaggatott vonallal jelölt dióda? (A bal felső sarokban lévő angol szöveg utal a szerepére. Nem tudom lefordítani)
A 2 vörös LED és a BC557,BC547 áramgenerátorok. Ha ezekre a kérdésekre tudjuk a választ, akkor a nyák tervezésen lehet gondolkodni. Ha kedvet kapnék hozzá, akkor én sima OP-AMP-al, nem kettős műv. erősítővel csinálnám, kétoldalas nyák lemezen. Egyik oldal teljesen a GND lenne bemart átvezető nyílásokkal. Tudom erre az audiofilesek azt mondják nem szabályos. Viszont célszerű, mert a neminvertáló kapcsolások egy csöppet gerjedékenyek. A teljes oldalas GND fólia olyan mint egy árnyékolás. Jelentősen csökkentené a káros + visszacsatolásokat
Szia!
A D2-D4-et 8ohm-os fejhallgató esetén kell beépíteni.
Végtére egyoldalas nyákon is megoldhatom a kérdést gerjedési kockázat és felesleges újabb nyákok készítése nélkül, ha pl. egy bevált Texas végfokot módosítok, áttervezek 1-2 napon belül.
Vagy megkéred simpi kollégát és tervez hozzá egy nyákot.
Tervezel hozzá nyákot?
Akkor azt megvárom.
Nem tudom ezt a linket ismered -e?http://www.extremecircuits.net/2010/03/studio-series-stereo-headphone.html Rajta van a jelzett studio fejhallgató erősítő kapcsolási rajza és az alkatrész beültetés is. A beültetési ábrából -(megjegyzem profi) - könnyedén elkészíthető a nyomtatott áramkör ami némi türelmet és időt igényel. Ennél jobbat én se tudnék tervezni.
Tisztázni kellene az egyik ellenállásról 0 Ohm. Vajon mi lehet az értéke? Végtére egy potival kísérletezve is beállítható.
Ez tutti, már elkezdtem tervezni de akkor hagyom a francba, ezt átrajzolni kb 1 óra meló és van egy szuper terv hozzá.
Mindenképpen megépítem, ha már így a se..em alá toltak mindent odafentről. köszi a linket, és beugrott hogy már láttam is valamikor, csak nem mentettem le.
Nagyképűen 1 órát írtam....hát nem annyi idő kellett hozzá. Talán még hibátlan is. Ha már annyira jó...készítse el más is!
A mellékletek lásd itt !
Szép lett a nyák .
Így a hangerő szabályozás hogyan lesz bekötve ? Az RCA aljzatok ha már a nyákon vannak akkor , egy potit is beillesztettem volna a bemenetek közé , el is férne , ha az aljzatokat távolabb teszed . Tudom az eredeti lett átmásolva , de ezt a kiegészítést érdemes lenne megcsinálni . Én a fotozáshoz is a tükrözött tervet használnám , mert azzal tuti nem lesz alávilágítás .
A hangerőszabályzás úgy lesz megoldva, hogy nem az RCA aljzatokat teszem be, hanem egész közel melléjük tettem még forrszemeket és oda tüskéket forrasztok be és hagyományos úton oda vezetékezem, a potitól.
Ez a poti dolog nem rossz ötlet... lehet hogy ennek ellenére is rábarkácsolom a nyákra, annyival is kevesebb vezeték kell hozzá. Ezt az alávilágítást nem értem..fejtsd ki légyszíves bővebben. Köszönöm az elismerést!
Poti rátervezését praktikus okok miatt javasoltam , így egy komplett huzalozás mentes szerelést lehetne biztosítani . Semmi értelme az RCA aljzatok nyákra tervezése , ha meg kell szakítani a hangerő szabályozás miatt . Az alávilágítás azért kerülhető el tükrözött (fordított) ábráról , mert így a fekete , nyomtatott felét tesszük a fényérzékeny festékkel bevont panelre közvetlenül . Így a hordozó anyag (fólia , papír ) vastagsága alá nem lesz , nem lehet álászűrődés , mivel az ábra közvetlen takarást biztosít .
A kérdésem az, hogy az alábbi kapcsolásban a Q2-Q4 kollektoránál lévő 100nF-os kondi értéke mennyire kritikus? Jól gondolom, hogy ezt helyettesíthetem akár 47nF-dal? Bővebben: Link
Nem kritikus , de ha annak véled akkor tegyél 2-2 db 47n -ót
Kérem a moderátorokat, hogy ebben http://www.hobbielektronika.hu/forum/topic_hsz_828467.html#828467 a hozzászólásomban lévő mellékleteket cseréljék vagy töröljék a feltöltött tartalmat, ugyanis észre vettem, hogy egy apró hiba csúszott a nyáktervbe, és itt a javított verzió.
Ha valaki esetleg elkezdte volna, akkor a hiba az volt, hogy az IC invertáló bemenetei nem csak a 0ohmos ellenállásra csatlakoztak, hanem másik alkatrészekhez is. Alig észrevehető picike vonal. Ezt javítottam.
Valószínűleg egy előfok van a végerősítő előtt.
Nálam is így működik a dolog. Egy DVD házába került a fejhallgatóerősítőm, és egy jaxley kapcsolós hangerőszabályzó, és egy kimenetválasztó. Ennek az az előnye, hogy csak egyszer kell megépíteni a hangerőszabályzót. (vagy csak egyszer kell megvenni a drága és jó minőségű potmétert) A jövőben bekerül majd még egy bemenetválasztó is, csak le vagyok égve, és nincs pénzem RCA-ra.
Bátran ajánlom a csatolásban lévő fejhallgató erősítőt!
Fantasztikus hangja van! 4ohmos! hangszórókkal hallgatom szobában, és közel két nap hallgatás után nem fedeztem fel benne olyat ami nem tetszene nekem. 4ohmra kb 0,5W-ot adhat le, és simán el tudnám képzelni hifi erősítőnek is. Nem tolakszik, nincs rajta manír, van tere, nem műanyag a hangja, mindenből pont annyi amennyi kell, semmi sem hiányos és semmi sem fölösleges. Precíz, de nem a végletekig, pont annyira amennyire kell. Egy rendkívül összeszedett, és leginkább kiegyensúlyozott hangú "végfok" ez. 3 féle IC-vel próbáltam TL082 vagy 72 már nem emlékszem, OPA2132 OPA2137. A gyári ajánlás OPA2134...csak olyanom nincs itthon. Az TL semmiképpen nem felelt meg nekem, az OPA-k magasan verik őt, és közülük nekem az OPA2132 volt a nyerő egy hajszálnyival. Tapasztlatom, hogy a 2X1,5VA-es trafó igen kevés hozzá! Szerintem legalább a duplájára lenne szükség. És talán még azzal is lehetne javítani a hangján, hogy a becsatoló 10µF bipoláris kondit kicserélni valami sokkal jobb fajta fóliára mondjuk. Igaz párhuzamosan kötöttem vele egy 1µF fóliát is, de nem próbáltam anélkül mit változtat a hangon, ez ilyen és nekem tök jó. Szerintem másoknak is elnyerné a tetszését! És a legjobb az egészben, hogy gyakorlatilag 4db kondit kellett vennem hozzá, a többi minden volt itthon hozzá Ennyi kedvcsináló után építsétek meg, érdemes!
Szóval...igen.
A manír az egy fölösleges különlegesség, furcsaság, amolyan tessék lássék csillogás, de semmirevaló, értéktelen valójában.
Örülök hogy tetszik a hangja. Köszönjük az átrajzolást és azt, hogy közkincsé tetted. Tetszik benne a LED-s áramgenerátor. Szóval az a lényeg, hogy kis erősítése ellenére közvetlenül meghajtható elő fokozat nélkül. Én is megépítem, csak nagyon kevés az időm és előtte néhány projektet szeretnék befejezni. Szeretném megkérdezni az "A" osztályú 8W-s Hiragával összemérhető -e? (Tudom más a hallgató és más egy hangsugárzó)
Mi lett a 0 ohmos ellenállással? Átkötés? Ha meghagyod akkor jó bedobozolást! |
Bejelentkezés
Hirdetés |





Valaki meg tudná mondani, hogy mitől van ez?



.





